各高等学校:
现将《人力资源社会保障部教育部关于深化高等学校教师职称制度改革的指导意见》(人社部发〔2020〕100号,以下简称《指导意见》)转发给你们,并结合我省高等教育放管服改革实际,提出以下贯彻落实意见,请一并遵照执行。
一、提高站位,充分认识改革重要意义
习近平总书记指出,教师是立教之本、兴教之源,建设政治素质过硬、业务能力精湛、育人水平高超的高素质教师队伍是大学建设的基础性工作,要健全立德树人落实机制,扭转不科学的教育评价导向。深化高校(含民办高校,下同)教师职称制度改革,是贯彻落实中央深化新时代教师队伍建设改革和教育评价改革的部署要求,是进一步加强高校教师队伍建设的重要举措,是增强我省高等教育综合实力和核心竞争力的制度保障。各高校要充分认识高等学校教师职称制度改革的重要性,把推进改革和全面履行职责、加强教师队伍建设及促进高等教育事业发展有机结合起来,落实举措、完善机制,确保改革成效。
二、突出重点,准确把握改革关键环节
各高校要认真学习《指导意见》精神,准确把握改革的重点任务和关键环节,落实好各项要求。
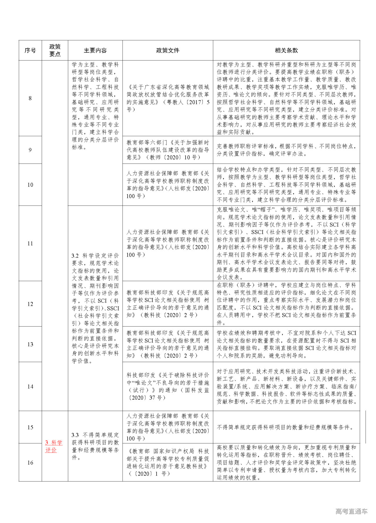
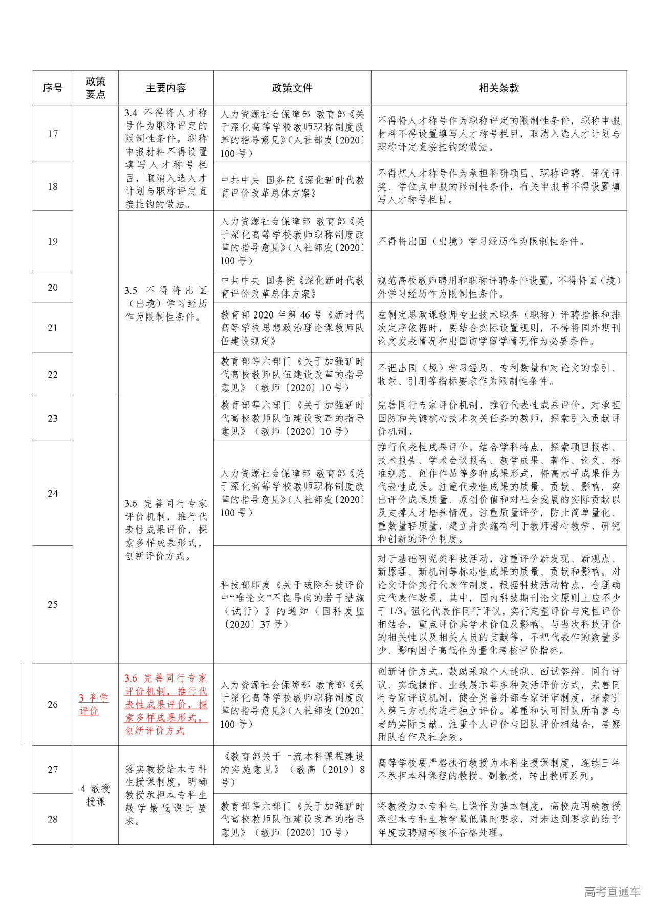
(一)进一步构建分类分层的职称评价体系。要根据新时代教师队伍发展需要,结合学校发展实际,科学设置教学为主型、教学科研型等各类型教师岗位。结合学校特点和办学类型,按照不同岗位、不同层次、不同学科教师的特点和职责,建立分类分层、各有侧重的职称评价体系,有针对性地评价不同类别、不同层次教师的实绩和贡献,避免“一把尺子量到底”。按照国家改革要求和“干什么、评什么”原则,逐步将教学人员入轨高等学校教师职称系列开展评聘工作,严格规范科研职称系列评聘范围。强化职业院校技术技能要求,加强“双师型”教师队伍建设。根据《指导意见》,对取得重大基础研究和前沿技术突破、解决重大工程技术难题和在经济社会发展中作出重大贡献的教师,以及引进的高层次人才和急需紧缺人才等,可建立职称评价绿色通道,在严把质量和程序前提下制定评价标准,畅通人才发展通道。
(二)进一步完善职称评价标准条件。强化师德和教育教学要求,坚持将师德表现作为首要条件,将履行教育教学职责作为基本要求,提高教学业绩和教学研究在评审中的比重。突出质量导向,注重凭能力、实绩和贡献评价教师,破除“五唯”和“SCI至上”。按照《指导意见》,不得将出国(出境)学习经历、人才称号等作为限制性条件,不得简单将论文论著、科研项目等业绩成果的数量和规模作为门槛条件,探索将项目报告、技术报告、学术会议报告、教学成果、著作、论文、标准规范、创作作品等多种成果形式作为代表性成果,突出评价代表性成果质量、原创价值和对社会发展的实际贡献以及支撑人才培养情况,可结合实际建立学校的高水平期刊目录和高水平学术会议目录。职称专业名称应按照国家高校专业目录规范设置。
(三)进一步加强评价用人管理。根据《教育部等五部门关于深化高等教育领域简政放权放管结合优化服务改革的若干意见》(教政法〔2017〕7号)和有关规定,高校应按有关规定自主设置专业技术岗位、确定岗位结构比例,结合岗位空缺情况开展教师职称评审,将通过评审的教师聘用到相应岗位,保障薪酬及相关待遇,实现教师职称评审与岗位聘用有效衔接。
(四)进一步优化思想政治工作评审。根据《指导意见》和《普通高等学校辅导员队伍建设规定》(教育部令第43号)等文件精神,将思想政治理论课教师、专职辅导员职称评审分别纳入单列计划、单设标准、单独评审体系。强化教师思想政治工作要求,把课程思政建设情况和育人效果作为评价的重要内容。
三、加强领导,全力保障改革平稳推进
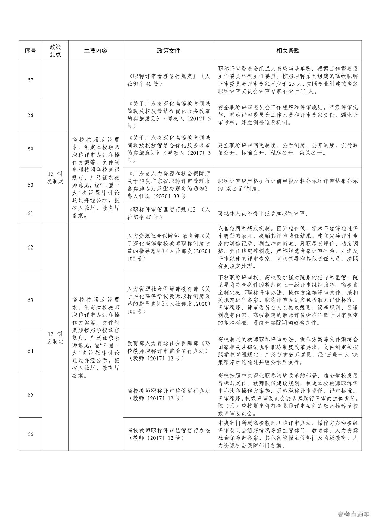
各高校要切实承担起教师职称工作的主体责任。根据国家和省深化新时代教师队伍建设改革及教育评价改革要求,省人力资源社会保障厅、省教育厅制定了《高校教师职称相关政策指引》。各高校要认真梳理比对相关政策,抓紧修订学校的职称制度文件,按程序报两厅备案通过后,及时开展职称评审。要根据《广东省职称自主评审管理服务规定》《关于转发<高校教师职称评审监管暂行办法>的通知》等文件规定,进一步规范学校职称制度文件,以及评审前计划和评审后结果的报备工作。要加强学校内部监督,调动广大教师广泛参与改革、支持改革。
各高校要做好统筹规划,处理好改革与稳定的关系,确保平稳过渡。不能及时完成职称制度文件修订工作的,须在2021年度教师职称评审工作方案中明确需要调整的内容,确保学校的评审办法、标准条件与国家和省的教师职称政策要求一致。省人力资源社会保障厅和省教育厅将加强对全省高校职称评审工作的指导、监督,适时开展现场抽查和专项检查。对评审工作措施没落实、标准没执行、程序不规范,造成评审质量低下、投诉较多以及抽查检查中发现问题比较严重的高校,将按规定暂停自主评审工作直至收回评审权。
附件1:教育部办公厅等五部门关于加强高等学历继续教育广告发布管理的通知(教职成厅函〔2021〕21号).pdf
广东省人力资源和社会保障厅广东省教育厅
2021年11月22日


















