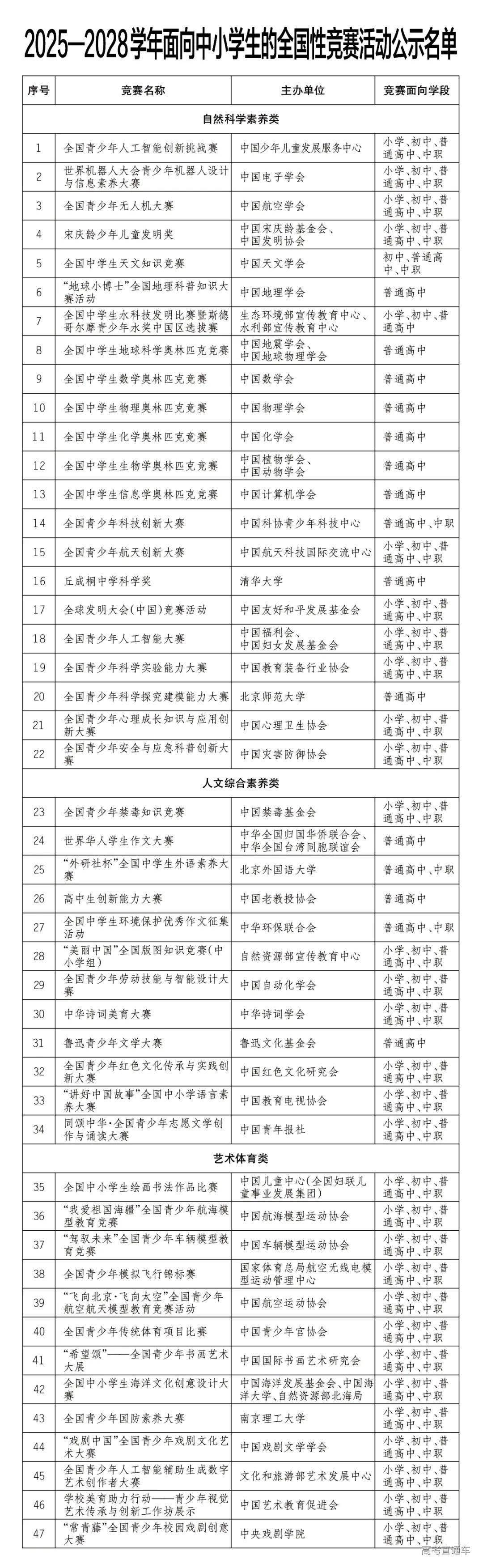
昨天,教育部办公厅公示了《2025—2028学年面向中小学生的全国性竞赛活动名单》(名单附后),公示期截至9月17日。这意味着在接下来的三年中,只有列入该名单的竞赛才获得教育部官方认可。
与2022—2025年度的名单相比,本次变动较大。总量为47项的竞赛列表中,新增16项,同时移除13项。
被移出的竞赛包括全国中小学信息技术创新与实践大赛、“北斗杯”全国青少年空天科技体验与创新大赛、蓝桥杯全国软件和信息技术专业人才大赛等多项赛事,其中部分竞赛已于去年暂停,今年正式除名👇
全国中小学信息技术创新与实践大赛(去年已暂停,今年正式移除) 全国青少年科技教育成果展示大赛 全国青年科普创新实验暨作品大赛 “北斗杯”全国青少年空天科技体验与创新大赛(去年已暂停,今年正式移除) 蓝桥杯全国软件和信息技术专业人才大赛 中国“芯”助力中国梦—全国青少年通信科技创新大赛 叶圣陶杯全国中学生新作文大赛 全国中学生科普科幻作文大赛 全国中学生创新作文大赛 “语文报杯•时代新人说”全国中学生征文大赛 全国青少年文化遗产知识大赛(去年已暂停,今年正式移除) “致敬英雄”全国青少年文化艺术创作主题教育竞赛(去年已暂停,今年正式移除) 全国青少年音乐素养大赛
新增竞赛涵盖三个类别。自然科学素养类包括全国青少年人工智能大赛、科学实验能力大赛等5项;人文综合素养类新增中华诗词美育大赛、鲁迅青少年文学大赛等5项;艺术体育类则新增全国中小学生海洋文化创意设计大赛、青少年国防素养大赛等6项。
自然科学素养类(5项) 全国青少年人工智能大赛 全国青少年科学实验能力大赛 全国青少年科学探究建模能力大赛 全国青少年心理成长知识与应用创新大赛 全国青少年安全与应急科普创新大赛 人文综合素养类(5项) 中华诗词美育大赛 鲁迅青少年文学大赛 全国青少年红色文化传承与实践创新大赛 “讲好中国故事”全国中小学语言素养大赛 同颂中华·全国青少年志愿文学创作与诵读大赛 艺术体育类(6项) 全国中小学生海洋文化创意设计大赛 全国青少年国防素养大赛 “戏剧中国”全国青少年戏剧文化艺术大赛 全国青少年人工智能辅助生成数字艺术创作者大赛 学校美育助力行动——青少年视觉艺术传承与创新工作坊展示 “常青藤”全国青少年校园戏剧创意大赛
总体来看,这一调整反映出教育部对竞赛活动管理进一步规范化的趋势,强调竞赛应与教育目标相契合,减少功利性导向,突出素养培育与实践能力。
部分竞赛因组织不规范、过度商业化或偏离政策导向而被移出名单,新增项目则更多关注科技前沿、文化传承、心理健康及安全教育等领域,体现出当前教育政策对学生全面发展的重视。
建议家长、学校及相关机构及时关注官方名单变动,理性选择竞赛项目,避免参与未经认可的竞赛,确保学生参与竞赛的活动符合教育政策要求,真正服务于其兴趣培养与能力发展。

