19级的小鲜肉们
收到录取通知书的你们
拿着信封上翻下看
在寻找着神秘的礼物
先别着急
千万千万别忘了里面的其他资料鸭
尤其尤其是新生入学指南
你们对大学的一切疑问
都可以在这本小小的入学指南里找到答案鸭
是按专业分批报到时间的哟
各位小鲜肉看好时间点
来规划自己报到的安排和准备哦
1. 校内迎新点:
(1)广州校区:教学楼A栋架空层
(2)东莞校区:学生宿舍楼4、5栋架空层
2. 校外迎新点:
(1)广州校区:广州天河客运站
(2)东莞校区:东莞汽车总站、广州天河客运站、广州南站
在报到的时候
有任何不懂的问题可以到迎新点处咨询师兄师姐们哟~


1.《新生录取通知书》
2.身份证及身份证复印件
3.党、团组织关系材料
4.档案材料
5.广东省公民兵役证
6.小一寸蓝底免冠近照十张
7.生活用品
8.未缴纳学费、住宿费、学生医保代收费等费用到缴费处缴纳
(以上材料详情解析看附图哦)
广州校区生活园对面有一系列的生活用品商店
以及东莞校区里面有师生之家、南铺北店等商店
(脸盆、桶、洗浴用品等均可到校购买哦)


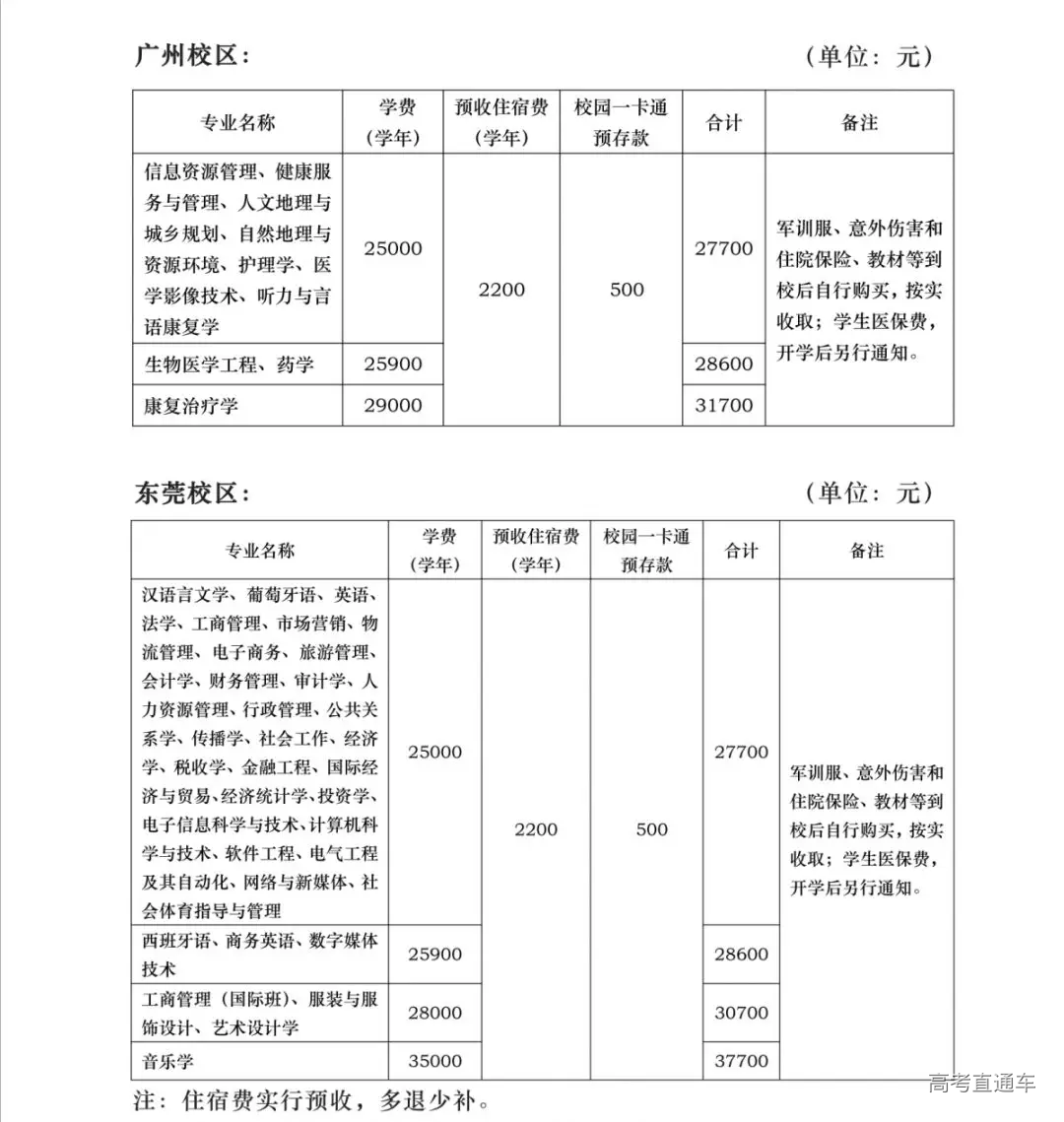
1.2019年8月12日至8月30日期间通过指定方式交费。
2.开学的第一个星期要带多一些钱哟,毕竟军训服、医保费和书费等到时候会另行通知收费噢!
各专业收费标准如下图


常言道:术业有专攻
19级的小鲜肉有学业上的问题应该具体咨询到每个院系
而迁户口、兵役证事项应该咨询保卫处
迎新系统方面就该咨询信息与网络管理处
至关于相关部门电话号码
可翻阅《新生入学指南》的第8页至10页来查阅噢









