广药大第一批录取通知书已于今天通过邮政EMS寄出。请同学们耐心等待哟~
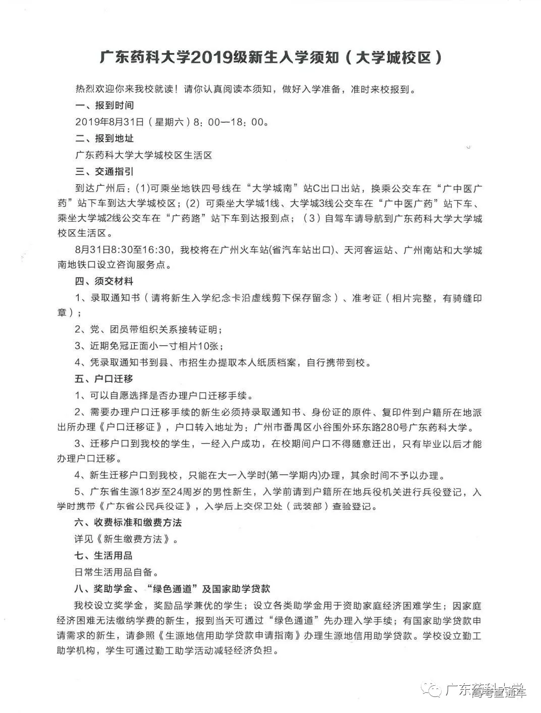
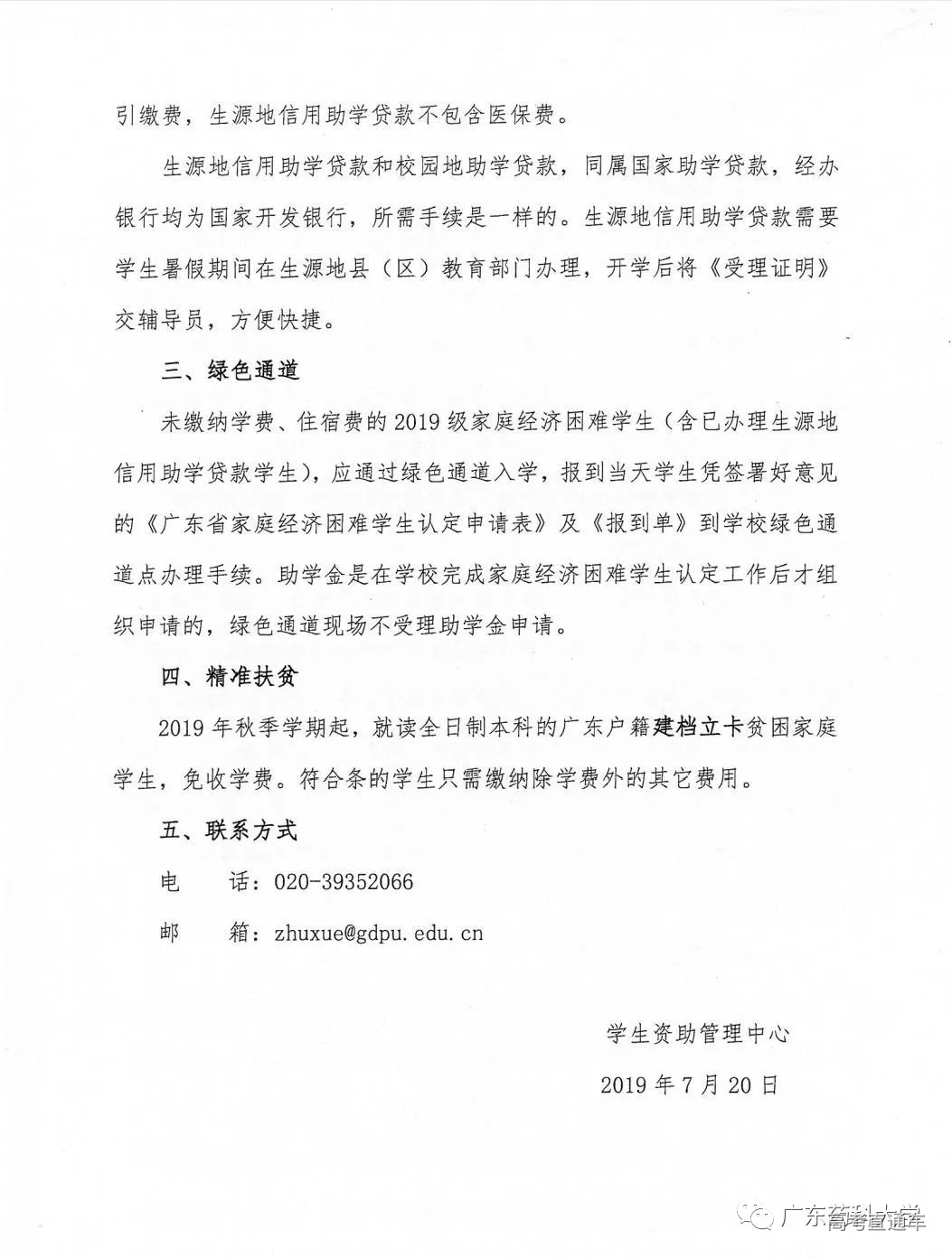
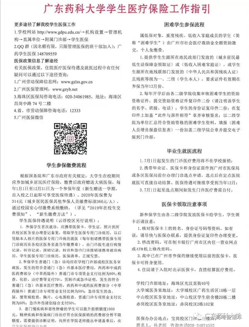
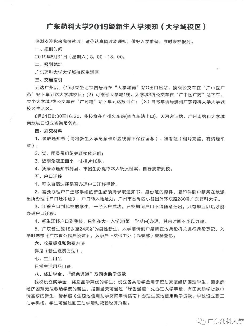
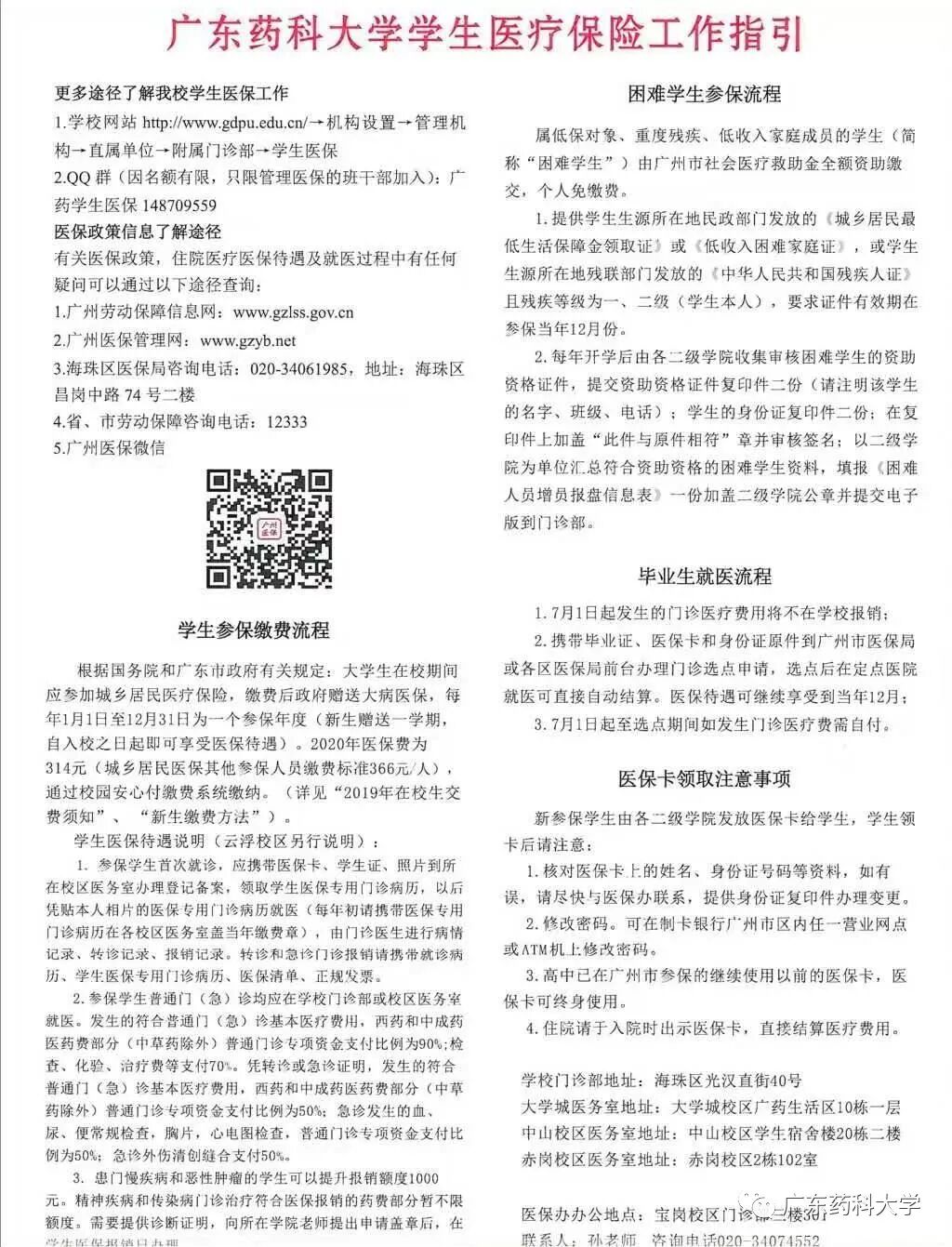
快来看看你的录取通知书长什么样? 校长寄语 亲爱的2019级新同学: 欢迎你加入广东药科大学大家庭,开启人生新的征程! 螽斯振羽,辉煌日新。济济多士,秉德崇文。情系家国,潜心学问。砥砺青春,笃行致远,在最好的年华遇见最美的自己,在伟大的时代成就卓越的人生。 “南山与秋色,气势两相高。” 祝你来校行程愉快! 郭姣 二〇一九年七月 与录取通知书相伴而来的是—— 广东药科大学2019级新生入学须知 高校本专科学生资助政策简介 生源地信用助学贷款申请指南 广东省家庭经济困难学生认定申请表 (正面) (反面) 2019级家庭经济困难认定及助学贷款办理须知 (正面) (反面) 广东药科大学学生医疗保险工作指引 (正面) (反面) 高校新生应征入伍宣传单 (正面) (反面) 新生一卡通(校园卡)使用指南 安全防范温馨提示 (正面) (反面) 最后,小编为你送上温馨提示: 有关新生注册及报到的所有信息请以广药大官方网站或官方微信发布的消息为准,切勿轻易相信一切冒充广药大的不明来电或不明信息
















