我区今年普通高校招生高职(专科)批次艺术和体育专业录取结束后,尚有部分剩余计划,现将高职(专科)批次艺术和体育专业征集志愿有关事项公告如下:
一、填报条件
1.凡高考成绩达到我区高职(专科)填报志愿资格线200分(包括政策加分),且艺术专业统考合格(美术与设计学类180分,音乐类58分、舞蹈类51分)未被录取的考生可填报高职(专科)批次艺术专业征集志愿。
2.凡高考成绩达到我区高职(专科)填报志愿资格线200分(包括政策加分),且体育术科成绩达到60分以上未被录取的考生可填报高职(专科)批次体育专业征集志愿。
3.已经被录取、自愿放弃志愿录取的考生不得再填报本次征集志愿。
二、填报时间、地点及办法
征集志愿填报时间为:8月6日18:00时起至8月7日10:00时止。考生必须在规定的时限内填报征集志愿,到规定的截止时间,网上填报志愿系统将自动关闭,对符合征集志愿报考条件而未按时填报征集志愿的考生,不再补报,责任由考生自负。
符合填报条件的考生可在宁夏教育考试院网站(https://www.nxjyks.cn)上下载《宁夏2019年普通高校招生高职(专科)批次艺术和体育专业征集志愿表》(草表),填好后,在上述规定的时间内,凭本人用户名、登录密码和志愿提交校验码登录https://www.nxks.nx.edu.cn填报高职(专科)批次艺术和体育专业征集志愿。填报时请考生认真阅读《宁夏普通高考考生网上填报志愿说明和平行志愿解读》。
三、填报注意事项
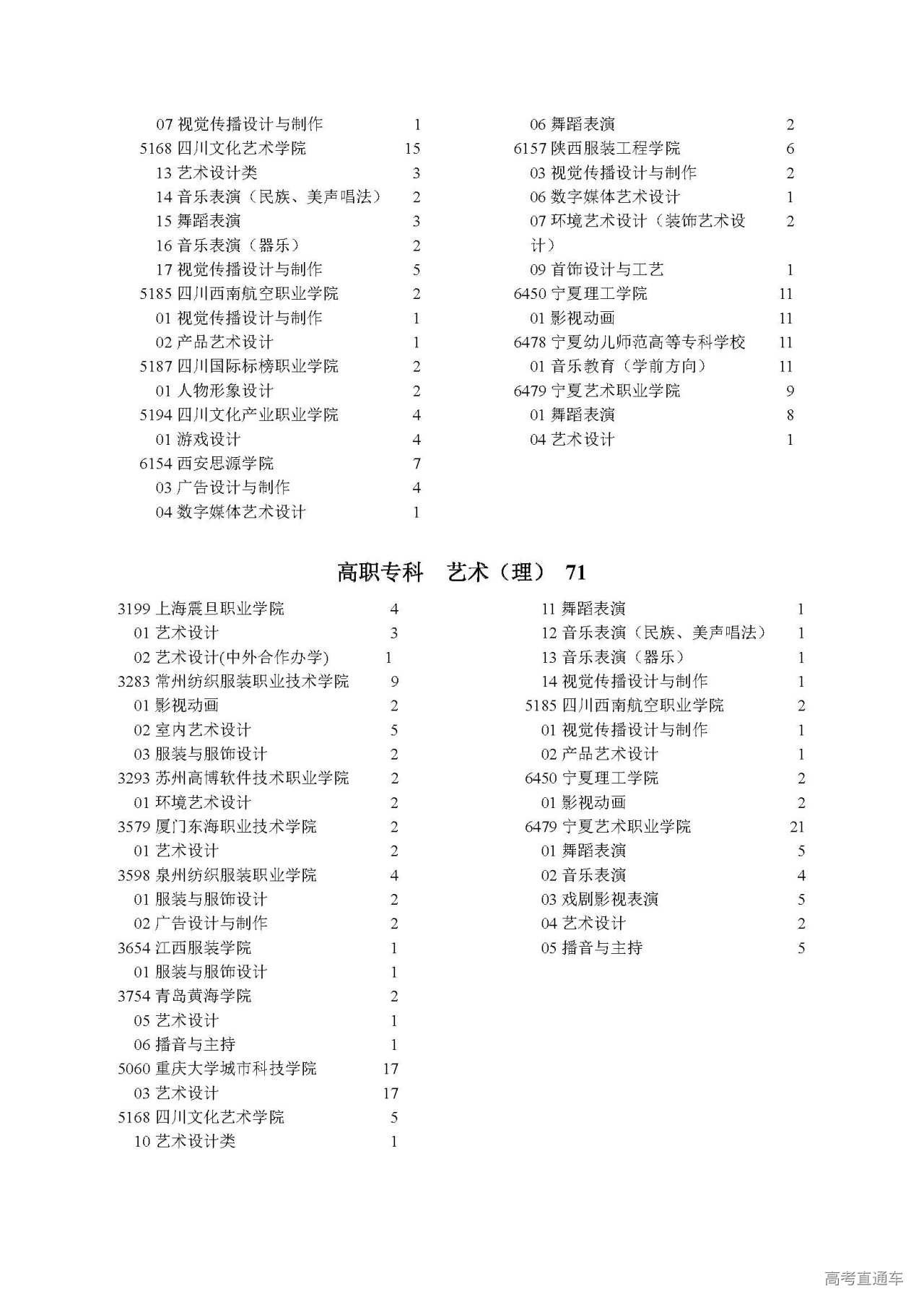
有关本次征集志愿的院校代码、名称和专业代码、名称、计划缺额数等详见宁夏教育考试院网站。
征集志愿所列院校的收费标准、专业要求等以《宁夏报考普通高等学校填报志愿指南·招生计划与院校介绍》及院校《招生章程》为准。
四、征集志愿投档办法
高职(专科)批次艺术专业征集志愿,将高考总分分别达到我区艺术专科美术与设计学类、音乐学类、舞蹈类、戏剧与影视学类文化课最低填报志愿资格线,且艺术统考成绩合格(不含戏剧与影视学类)的考生档案,全部投放给院校,由院校依据本校《招生章程》中向社会公布的录取规则择优录取。
高职(专科)批次体育专业征集志愿按“平行志愿”投档原则进行投档。
宁夏教育考试院
2019年8月6日




