一、报名条件
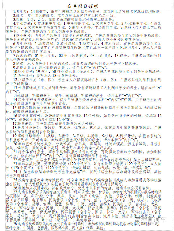
(一)同时符合下列条件的我省户籍人员,具备报名资格:
1.遵守中华人民共和国宪法和法律;
2.高级中等教育学校毕业或具有同等学力;
3.身体状况符合相关要求。
(二)符合《浙江省人民政府办公厅转发省教育厅等4部门<关于做好外省籍进城务工人员随迁子女接受义务教育后在我省参加升学考试工作实施意见>的通知》(浙政办发 〔2012〕160号)规定条件,同时符合(一)中所列条件的外省籍进城务工人员随迁子女(以下简称随迁子女),具备报名资格。随迁子女不得在“流入”和“流出”两地同时参加高考报名。
随迁子女在我省可报考普通院校、军队院校(军队院校地方计划除外),不能报考公安院校、浙江警官职业学院、北京电子科技学院等需政审或按户籍实行定向招生的院校(专业),具体以浙江省教育考试院公布的招生计划为准。
(三)在中国定居、持有我省公安机关签发的《中华人民共和国外国人永久居留身份证》,同时符合(一)中所列条件的外国人,具备报名资格。
(四)下列人员不得报名:
1.具有普通高等学历教育资格的高等学校的在校生;或已被普通高等学校录取并保留入学资格的学生;
2.高级中等教育学校非应届毕业的在校生;
3.在高级中等教育非应届毕业年份以弄虚作假手段报名并违规参加普通高校招生考试(包括全国统考、省统考和高校单独组织的招生考试,以下简称高校招生考试)的应届毕业生;
4.在往年参加国家教育考试中,因违规舞弊而受到暂停参加高校招生考试处罚尚处于暂停期内的人员;
5.因触犯刑律被有关部门采取强制措施或正在服刑者。
(五)少年班报考办法
报考经教育部批准具有少年班招生资格的高校的考生,须先按高校要求报考,资格审核通过后,凭高校发给的报考证明,到当地县(市、区)考试招生机构办理报名手续。少年班考生的考试成绩仅对当年报考少年班招生有效。
二、报名办法
报考2023年普通高校各类招生的所有考生均须参加报名,包括高职提前招生、运动训练专业、武术与民族传统体育专业单独招生、保送生等高校单独招生录取的考生。
(一)报名具体事项
1.我省户籍考生原则上在考生户籍所在地参加报名和考试。若确需在本省异地(非户籍所在地)报名参加考试的,须事先征得报名地招生考试机构的同意。报考公安院校、军队院校等有政审要求的院校、专业的考生,只能在户籍所在地报名。
随迁子女须在毕业前学籍所在地报名。
2.报考科类分为普通类、艺术类、体育类。艺术类与体育类不能兼报。艺术类或体育类考生可兼报普通类。
3.艺术类考生除文化科目考试外,还须参加专业考试。专业考试包括省统一组织的专业考试(以下简称“省统考”)和高校组织的专业考试(以下简称“校考”)两种形式。
艺术类省统考分8类,即:美术类、音乐类、舞蹈类、时装表演类、影视表演类、播音主持类、编导类、摄制类。考生须选择相应的省统考类别(可多选),并同时填选相关信息,完成省统考报考手续。
考生报考艺术类专业校考,凡省统考已涵盖的专业,必须先参加相应类别的省统考且成绩合格,否则校考成绩无效;省统考未涵盖的专业,考生可直接报考校考。考生要按照校考高校的相应要求,合理选定省统考类别,并自行向高校办理校考报考手续。
音乐类省统考考生须按要求选定一种声乐唱法和一种乐器,舞蹈类省统考考生须按要求选定一种舞种;考试时,须与报名时选择的声乐唱法、乐器或舞种相一致。
美术类省统考考生在高考报名地所属的设区市参加专业考试。音乐、舞蹈、时装表演、影视表演、播音主持、编导、摄制等7类省统考,专业考试集中在指定考点进行。各类别省统考时间安排见附件1,报考简章详见浙江省教育考试院网站(www.zjzs.net)。
4.体育类考生除参加文化科目考试外,还须参加相应的体育术科考试。考生报考体育类,视同已办理体育术科考试报名。其中,报考体育特招生的考生,另须参加全省体育特招生专项测试,按要求填报体育特招生专项测试的信息,并在报名系统里提交以下材料(原件的电子图片):在高中阶段获得我省体育特招生相应项目省级及以上体育竞赛前六名(集体项目限主力队员,体操项目在地市级及以上体操比赛中获得过男、女个人全能前六名)的证明或者国家二级运动员及以上证书。
5.报考本省地方属高校高水平运动队的考生,运动项目如属于我省统一组织的高水平运动队专项测试联考涉及的项目(田径、篮球),考生须参加联考且成绩合格,在报名系统中按要求填报高水平运动队专项测试的信息,并提交以下材料之一(原件的电子图片):(1)国家二级运动员及以上证书、且高中阶段在省级及以上比赛中获得集体项目前六名的主力队员或个人项目前三名的证明;(2)国家一级运动员及以上证书;(3)近三年内在全国(或国际)集体项目比赛中获得前八名的主力队员的证明。
6.申报政策加分的考生在完成报名信息录入后,须在报名页面下方的对应栏中填报相关信息,提出相关申请,申报材料须于4月底前报送相关主管部门,逾期不予办理。
7.随迁子女报名办法和残疾考生申请考试合理便利办法按《浙江省教育厅办公室关于优化外省籍进城务工人员随迁子女和残疾考生在我省参加普通高校招生考试报名办法的通知》(浙教办考〔2018〕86号)执行。
(二)报名程序与时间安排
报名分网上信息输入和网上缴费两个阶段进行。网上信息输入时间为11月1日9:00至11月10日17:00,网上缴费时间为11月13日9:00至11月16日17:00。
1.符合报名条件的考生须在规定时间内登录浙江省教育考试院网站“2023年普通高校招生考试报名系统”,认真阅读报名要求,网上签订《诚信承诺书》,如实录入报名信息,并确认录入报名信息的准确。
2.报名信息网上输入结束后,由招生考试机构和报名点学校对报名考生资格进行网上审核。对审核有问题的考生,及时反馈结果或要求补充材料。
3.审核通过的考生在11月13日9:00至11月16日17:00登录浙江省教育考试院网站“2023年普通高校招生考试报名系统”,确认报名表中的信息,完成考试费用的网上缴费。未按规定完成缴费的,不能参加考试。其中,外语分为英语、日语、俄语、德语、法语、西班牙语,均由教育部统一命题,考生从中自主选定1个语种参加考试,所选语种必须与1月首次考试一致。为方便考生,6月高考外语信息确认和网上缴费工作安排在2023年4月,与6月选考信息确认和网上缴费工作一并进行。报名点学校须落实告知制度,确保考生知晓有关政策和程序。
三、其他事项
(一)考生体检按报考当年关于做好普通高校招生体检工作的通知(另发)执行。政策加分等相关事宜按《2023年浙江省普通高校招生工作实施意见》(另发)执行。
(二)拟报考有英语面试要求的院校(专业)的考生,可自主报名参加英语面试。免英语听力测试的考生,其成绩折算办法按教育部学生司《关于听力残疾考生参加普通高校和硕士研究生入学考试免外语听力测试的通知》(教学司〔2002〕30号)的规定执行。
(三)提前毕业的非高三年级学生,按5月10日前高中学校提交的该生《浙江省普通高校招生考生综合素质评价基本信息表》确认报考资格。
(四)招生考试费按照《浙江省物价局 浙江省财政厅关于调整普通高校招生考试费标准的复函》(浙价费〔2018〕33号)文件规定执行。
(五)省统一组织的各类考试(包括文化考试、术科考试)的《准考证》,一般在考试前3天开始,由考生登录浙江省教育考试院网站“2023年普通高校招生考试报名系统”进行下载打印。
(六)考生要严格遵守诚信考试原则,真实、准确填报本人各项报考信息,并认真细致核对确认。对因本人填报失误而造成遗留问题的,由考生本人负责。伪造证件、证明、档案及其他材料获得考试资格、加分资格和考试成绩的,将按国家有关规定严肃处理。
(七)各级招生考试机构须认真履行考生报名资格审查工作职责,根据报名条件,严格审查考生报名资格。


