一、大阅读的类型
文学类文本:小说、散文、戏剧
实用类文本:人物传记、新闻、科普文、调查
二、传记考查的切入角度
1.写什么?
(1)理解作者在文中的重要语句所要表达的含义。
(2)理清作品陈述的基本事实,把握传主的人生经历;
(3)把握传主的形象,概括传主的精神品质。
2.怎么写和为什么这样写?
把握文章结构,分析传记的语言特色,理解作者在文中所运用的表现手法及其效果(作用)。
3.探究——探讨文本反映的人生价值和时代精神,能对作者所持的观点和艺术处理提出自己的看法。
以小说为例(传记同样适用)
一、文本的故事结构(小说情节)
故事开端-----发展------高潮-----结局
二、情节的类型及作用
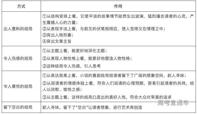
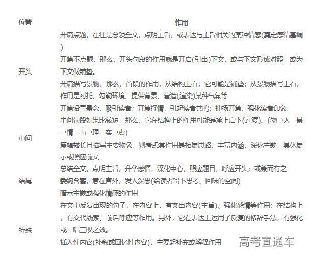
(一)就整体篇章而言
(二)就文章开头而言
(三)就文章结尾而言
(四)考题问法
“文章(传记、小说均可)以……………开头(结尾),”有什么作用,请结合全文进行分析。
对待“作用”题型,可以从“结构”和“内容”两个角度进行分析,具体如下:
1. 考虑情节与其他情节的关系。
2. 考虑情节与读者感受的关系。
3. 考虑情节与人物形象的关系。
4. 考虑情节与小说主题的关系。
具体分析:
1.情节与其他情节的关系:
①开头的作用:总领全文;照应题目,呼应下文;引出下文,为后文做铺垫;开门见山,直入主题;欲扬先抑;对比衬托;渲染气氛,奠定基调;埋下伏笔;设置悬念。
②中间的作用: 过渡(承上启下);由……到……(由叙述转向议论,由写景转向抒情,由正面到反面);为下文写……做铺垫(为议论、抒情做铺垫);推动情节的发展;照应;总结上文;呼应前文。
③结尾的作用:卒章显志,点明中心;戛然而止,回味深长;点明题旨;深化主题;照应前文,结构严谨;升华感情,照应开头,画龙点睛;言有尽而意无穷;以小见大。
④标题的作用:一是起线索作用,贯穿全文;二是点明主题。
2. 情节与人物形象的关系:也就是情节本身对人物性格塑造的具体作用。常用答题术语:塑造了……的人物形象,表现了人物……的性格或精神,刻画了人物……的心理等。
3.情节与小说主题的关系:一般来说,情节有点题和突出、深化主题等作用。常用答题术语:揭示(表达、寄托、暗示)了……的主题,深化主题,突出主题等。
4. 情节与读者感受的关系:就是站在读者的位置上考虑情节的作用。常用答题术语:设置悬念、吸引读者注意力、引起读者的阅读兴趣、引发读者思考等。
题型:文章体现出某某怎样的性格特点……某某说传主是一个……样的人,原文是如何体现的。
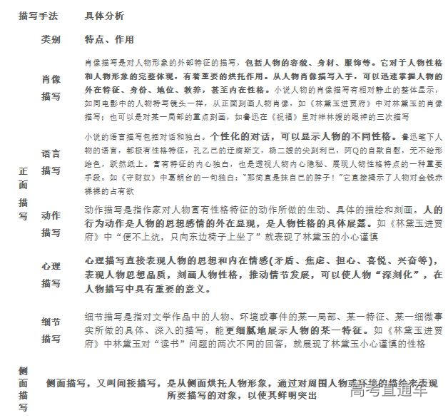
一、借助“手法”表现传主性格
二、借助身份、地位、经历、教养、气质来表现传主性格
人物的身份,所拥有的社会地位,以及他的人生经历、个人涵养直接决定了人物的言行,影响着人物性格。
三、借助情节来展现传主的性格
情节是小说故事推进的过程,是人物性格的发展史。在情节的展开中,通过描写人物的外貌、行为和心理状态,再现活生生的鲜明个性。
四、把传主置于特定的社会历史背景中展现
在一定的社会历史背景下活动的,鉴赏人物如果离开了人物活动的社会历史背景,就不可能正确理解人物,更不可能理解人物形象的社会意义。
五、从作者对人物的介绍和评价来把握传主
作者对待人物的态度至关重要。这种情感态度的评价有两种方式:一是对人物的思想倾向与性格特征进行直接评论,或者借作品中某一人物之口说出;二是通过人物自身的行为过程来暗示,犹如戏剧演出一样让观众在人物自身动作的观览中获得某种启示。
【总结】掌握基本方法:
一抓描写,即找到有关人物形象的语言、动作、神态、心理等方面的描写,以体会人物形象的性格特点;
二抓情节,即要在情节发展中把握人物性格的发展变化和特点;
三抓评论语,作品有时还会借助其他人物的评述或作者的直接评价来揭示人物性格特点。
六、物象的作用
物象即小说中引入的特别重要的物件,其基本作用有三个方面:
①突出人物性格,揭示、深化主题;
②反复出现,串起相关情节,从而成为全文的线索,兼有使结构更加严谨的作用;
③衬托环境,或者具有象征意义。
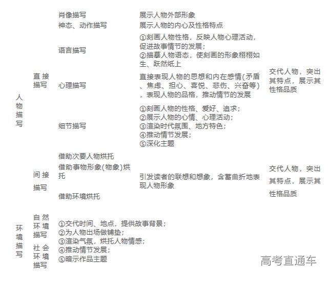
环境是指人物生存的外部世界,分为自然环境和社会环境。
一、自然环境
自然环境是指人物活动的时间地点、季节气候及山川河流、花草树木、鸟兽虫鱼、城市村落等自然景观。
(1)描写内容:抓住特征,进行形、声、色、味等方面的描写。
(2)描写角度:调动视觉、听觉、触觉、嗅觉等多种感官进行描绘。
(3)描写顺序:写景有层次,讲究观察角度,或定点换景,或移步换景。
(4)常用技巧:①运用拟人、比喻等修辞,写景强调形象;②斟词炼字,写景要求准确传神;③动静结合,写景追求神韵;④点面结合,写景应该全面且突出重点;⑤虚实结合,要合理运用联想与想象。
二、环境的作用
往有大段的具体场景描写,其作用有:
1. 如果场景描写在小说开头,那么其功能是给全篇“定调”。或者定下情感基调,或者定下叙述基调,使得叙述更舒缓自然、顺理成章。
2. 如果场景描写出现在人物出场前,那么其功能便是导引人物出场。如果置于小说的某个情节中,其作用可能是推动情节发展。
3. 如果场景描写置于对人物的描写之中,那么其功能是揭示人物的性格,表现人物心理。
4. 如果某个场景作为小说的主背景,那么其作用很可能是作为一种象征。如海明威《老人与海》中的大海,便是人生的象征;老人与海的斗争,是人与自己命运的斗争。小说中某个场景的功能不是单一的,而是综合的,这要结合具体的小说文本进行具体分析。
5. 营造特定的意境与渲染特定的气氛,以感染读者。
组织语言,规范答案:
模式一:①环境本身(交代……时间、交代……背景、营造……氛围、渲染……气氛)→②情节(推动、暗示、铺垫)→③人物(烘托、映衬……)→④主题(表达、寄托、暗示、揭示)。
模式二:××具体描写了……景色,营造(创设)了一种……气氛;渲染(定下)了……的抒情基调;烘托了人物……心理,表现了人物……形象特点;为下文……的情节展开做了铺垫,推动……的情节发展,对表现中心主题具有……作用(突出了中心主题)。
一、表达方式
表达方式,也叫表达方法,是表述特定内容所使用的特定的语言方法、手段, 是文章构成的一种形式要素,主要有叙述、描写、说明、议论、抒情等五种。就小说来讲,叙述与描写是最常见的表达方式。
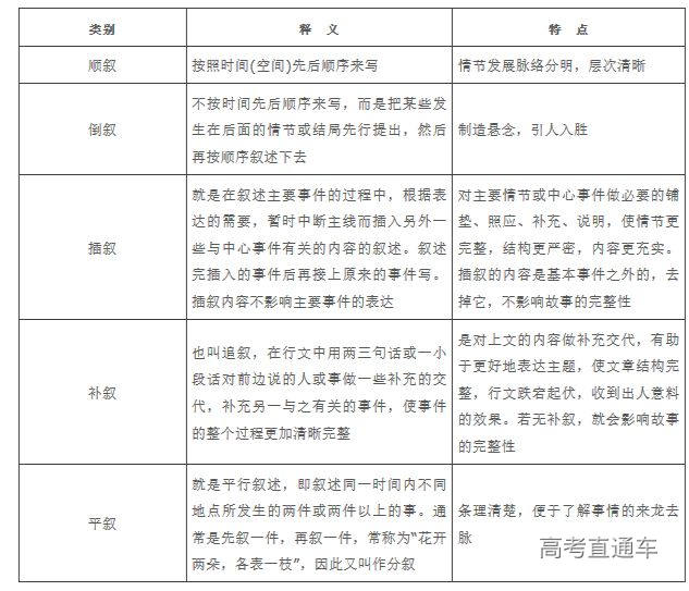
1.叙述
(2)叙述视角
(3)叙述顺序
2.描写
二、结构安排
主要指构筑情节、营造环境等方面的技巧。








