民用航空体检鉴定医学标准实施细则
原文点击下载链接
该标准是民用航空体检体系中标准最严格的类别之一,于2025年2月26日下发实施,核心依据《民用航空招收飞行学生体检鉴定管理办法》及《民用航空体检鉴定医学标准实施细则》(AC-67FS-001R2),在 “通用性医学标准” 基础上,针对飞行职业特殊性设置专属管控要求,重点聚焦 “生理功能稳定性、无潜在健康风险、适配飞行职业需求”,具体内容提炼如下:
01
总体依据与适用范围
实施主体:
由民用航空人员体检鉴定专家委员会、民用航空人员体检鉴定机构执行;
核心原则:
需同时满足《民用航空人员体检合格证管理规则》(CCAR-67FS)附件 A 对应章节标准,且部分项目标准严于其他体检合格证级别(如 Ⅰ 级);
关键特殊要求:
强调 “无家族遗传风险、无不可逆生理缺陷、感官功能精准适配飞行场景”。
02
分系统核心体检标准
(招飞专属要求)
1
精神科与心理学要求
(1)精神健康底线
存在精神分裂症或其他原发性精神病性障碍家族史、双相障碍家族史,直接判定为不合格(因两类疾病遗传倾向显著,需严格规避职业风险);
有自杀行为或反复自伤行为(2 次及以上)不合格;首次非自杀性自伤需经精神检查和心理学评定正常,方可合格。
(2)飞行职业心理学检测
必须通过飞行职业心理学检测,且结果需符合飞行职业要求(评估职业能力倾向、心理健康水平、应激耐受能力等,确保适配长期高空作业、高专注度的飞行职责)。
2
内科关键管控
(1)循环系统:血压严格管控
体检当日若出现收缩压持续≥140mmHg 或舒张压持续≥90mmHg、正在使用降压药物、确诊继发性高血压,直接不合格;
若当日收缩压 / 舒张压 “非持续性≥140/90mmHg”(如因紧张导致),需参考 24 小时动态血压监测结果判定,排除病理性高血压。
(2)传染病:严筛传染性疾病
患有病毒性肝炎(无论急性 / 慢性),或乙型肝炎表面抗原(HBsAg)阳性,直接不合格(规避飞行中疾病发作风险及潜在传播可能);
活动性结核病不合格,肺结核需经规范化治疗临床治愈、无后遗症且肺功能正常,方可合格。
(3)代谢系统:血糖与内分泌管控
需用胰岛素控制的糖尿病不合格;口服降糖药(如二甲双胍、阿卡波糖等)者,需满足空腹血糖 3.9~7.5mmol/L、餐后 2 小时 4.4~10.0mmol/L、糖化血红蛋白(HbA1c)<7.0%,且无并发症。
3
外科重点排查
(1)颅脑与呼吸系统:无潜在突发风险
重度 / 中度颅脑损伤、颅内动脉瘤(有出血史 / 术后 / 多发等)、颅内动 - 静脉畸形,直接不合格;轻度颅脑损伤需治愈后观察 6 个月,无癫痫发作、认知正常方可合格;
气胸、反复发作的自发性气胸不合格;肺大疱若胸膜区单个最大径>2cm,或有自发性气胸史,不合格(规避高空低压环境下肺部并发症风险)。
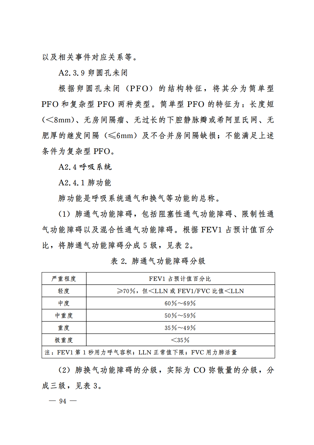
(2) 运动系统:无功能受限
关节置换术、严重脊柱侧弯(影响躯体平衡)、习惯性关节脱位不合格;
颈椎病、腰椎间盘突出症若伴有明显疼痛、活动受限,不合格;治疗后需无明显症状,脊柱四肢活动功能正常。
4
耳鼻咽喉及口腔科:感官功能精准适配
(1)听力:高频与低频听力双重管控
纯音听阈测试中,每耳在 250Hz、500Hz、1000Hz、2000Hz、3000Hz 任一频率的听阈阈值>25dB(HL),或每耳 4000Hz 听阈阈值>45dB(HL),或4000Hz、6000Hz、8000Hz 三频率双耳听阈总值>270dB(HL),直接不合格;
需通过 “听力实际能力测试”(在模拟驾驶舱噪声环境中,听清通话、信标台信号声),评定为 “良 / 中” 方可合格。
(2)前庭功能:无平衡障碍
梅尼埃病、旋转双重试验 Ⅱ 度及以上、延迟反应,直接不合格;
良性阵发性位置性眩晕、前庭神经炎需临床治愈后,观察至少 6 个月无复发,前庭功能正常方可合格(规避飞行中眩晕、失衡风险)。
5
眼科:视功能严格适配飞行场景
(1)视力与屈光度:精准管控屈光范围
任一眼未矫正远视力<0.7、双眼未矫正远视力<1.0,或任一眼未矫正近视力<0.5,不合格;
屈光度(等效球镜)超 - 4.50D~+3.00D 范围
,或散光两轴相差>2.00D,或屈光参差(等效球镜)>2.50D,直接不合格(避免高空屈光不正导致视疲劳、视物模糊);
角膜屈光手术后,需满足 “术前屈光度≤-4.50D~+3.00D(等效球镜)、术后观察 90 日、无干眼 / 角膜扩张等并发症”,方可合格;有晶体眼人工晶体植入术直接不合格。
(2)色觉:绝对排除色盲,色弱严格限制
色盲直接不合格
(无法准确识别航行灯、仪表灯光、跑道标志等关键信号);
色弱不得进行 “色觉实际能力测试”,直接终止体检(区别于其他级别体检合格证的 “色弱可测试合格”,招飞对色觉识别精度要求更高)。
(3)眼部疾病:无潜在视功能风险
青光眼、圆锥角膜、视网膜色素变性(遗传性视网膜营养不良)、视网膜脱离,直接不合格;
中心性浆液性脉络膜视网膜病变、黄斑裂孔等黄斑病变,需治愈后观察至少 90 日,无并发症且视功能正常方可合格。
03
招飞专属辅助检查要求
根据附录 B “民用航空体检鉴定辅助检查项目及频度”,招飞申请人每次申请体检均需完成全套核心检查,无 “年龄放宽” 或 “频度减少” 特例,关键检查项目包括:
04
特殊判定规则
终止体检情形:
若检查中发现 “色弱、显斜视 / 眼球运动受限、乙型肝炎表面抗原阳性、屈光度超限” 等明确不合格项,需立即终止体检,无需继续完成其他项目;
复检屈光度允许范围:
招飞复检时,若屈光度较初检变化≤±0.50D(等效球镜),可视为 “自然进展变化”,结合其他项目综合判定;超出该范围则不合格;
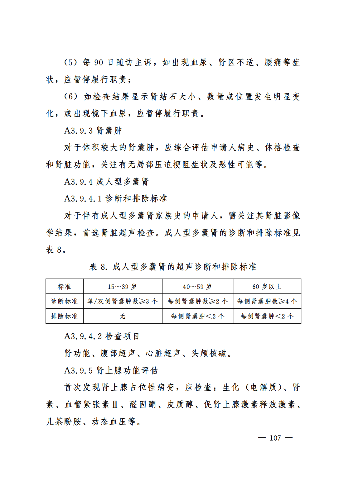
家族史排查:除精神疾病家族史外,若存在 “成人型多囊肾、遗传性视网膜营养不良” 等遗传倾向疾病家族史,需进一步做基因检测或影像学检查,排除患病风险。
附件:民用航空体检鉴定医学标准





































































































































