根据考试院的通知,今年的学考志愿填报时间是3月17日14:00-3月21日12:00,明天就是填报第一天,大家都选择好自己心仪院校了吗?
上下滑动查看↓
问1:哪些考生可以填报春季高考志愿?
答:所有已经参加广东省2023年普通高考报名及2023年第一次普通高中学业水平合格性考试语文、数学、英语科目考试或“3+证书”考试且成绩达到最低录取分数的考生可以填报春季高考志愿。报考“3+证书”考试的考生还须符合相关院校专业技能证书等要求。
问2:填报志愿时间及方式如何安排?
答:2023年春季高考实行网上填报志愿,填报网址为https://pg.eeagd.edu.cn/ks/。志愿填报时间为3月17日14:00至21日12:00。期间,考生凭本人普通高考报名注册账号和密码登录广东省普通高考报名系统,选择春季高考志愿填报,使用高考报名时绑定的手机号码接收短信验证码或人脸比对两种方式中的任一种,完成网上志愿填报及确认。志愿填报不设现场签名确认环节,投档录取以考生网上确认的志愿信息为依据。志愿填报期间,广东省教育考试院将使用10639678、10692315731等号码发送有关短信,请考生密切留意上述号码发送的短信。
问3:“依学考录取”批次及志愿设置如何安排?
答:“依学考录取”录取不分批次,分普通类、艺体类(含体育类、音乐类、美术类、舞蹈类、广播电视编导类)2个类别,其中音乐类统考分音乐类(音乐学)、音乐类(音乐表演—声乐)、音乐类(音乐表演—器乐)三个子类别。普通类设20个院校专业组志愿;艺体类设10个院校专业组志愿。每个院校专业组包含6个专业志愿和1个是否服从专业调剂选项。
问4:哪里可查询2023年“依学考录取”和“3+证书”考试招生院校专业信息?
答:2023年“依学考录取”具体招生的院校和专业信息详见《广东省2023年普通高校春季高考统一招生专业目录(高中生版)》。考生凭本人普通高考报名注册账号和密码登录广东省普通高考报名系统,通过“学业计划查询”栏目也可以查询具体招生的院校和专业信息等。
2023年“3+证书”考试具体招生院校、专业信息和相关证书要求详见《广东省2023年普通高校春季高考统一招生专业目录(中职生版)》。考生凭本人普通高考报名注册账号和密码登录广东省普通高考报名系统,通过“证书计划查询”栏目也可以查询具体招生院校、专业信息和相关证书要求等。
问5:“依学考录取”批次普通类与艺体类志愿能否兼报?
答:普通类与艺体类不得兼报,考生只能选择其中一类进行填报。
问6:“3+证书”考试招生批次及志愿设置如何安排?
答:“3+证书”考试分本科、高职(专科)两个批次,两个批次同时填报志愿。
本科批次设1个院校专业组志愿,每个院校专业组设1个专业志愿,不设是否服从专业调剂选项。
高职(专科)批次按考生类型分中职生批次、退役军人批次、内地西藏新疆班批次。中职生批次设35个院校专业组志愿,每个院校专业组设6个专业志愿,1个是否服从专业调剂选项;退役军人批次设10个院校专业组志愿,每个院校专业组设6个专业志愿,1个是否服从专业调剂选项;内地西藏新疆班批次面向内地西藏新疆中职班应届毕业生(含青海藏区生源)设2个院校专业组志愿(须根据对口专业填报),每个院校专业组设1个专业志愿,不设是否服从专业调剂选项。
问7:“依学考录取”艺体类考生总分是如何合成的?
答:艺体类招生专业,考生学考成绩以及术科统一考试成绩(下称术科统考成绩),作为依学考录取录取的主要依据。
体育类、音乐类、美术类和舞蹈类专业,总分合成计算公式为:考生总分=学考成绩×40%+术科统考成绩×1.5×60%。广播电视编导类专业,总分合成计算公式为:考生总分=学考成绩×60%+术科统考成绩×1.5×40%。
问8:“依学考录取”考生成绩如何进行排序?
答:根据考生春季高考成绩合成总分(含政策性加分)从高到低确定投档位序。总分(含政策性加分)相同时,比较语文、数学、英语总分(不含政策性加分)高低,高者优先。
如语文、数学、英语总分(不含政策性加分)仍相同,按以下原则进行排列:
第1位序,比较语文加数学两门合计成绩高低,高者优先;
第2位序,比较语文和数学两门中的单科较高成绩高低,高者优先;
第3位序,比较英语成绩高低,高者优先;
第4位序,艺体类专业比较术科统考成绩高低,高者优先。
所有单科成绩都相同时,排位相同。
问9:“依学考录取”如何进行投档?
答:“依学考录取”实行院校专业组平行志愿投档录取模式。一个院校专业组即为一个投档及录取单位。
省招生办公室在各科类最低录取分数线上,按照平行志愿“分数优先、遵循志愿”的原则进行投档。
1.普通类:按照考生2023年第一次广东省普通高中学业水平合格性考试语文、数学、英语3门科目成绩合成总分(含加分,下称“学考成绩”)排序情况从高到低依次检索考生填报的院校专业组志愿。
2.艺体类:在考生学考成绩、术科统考成绩双上线的基础上,按照考生合成总分排序情况从高到低依次检索考生填报的院校专业组志愿。
3.当考生符合所填报院校专业组的投档条件时,则进行投档,由高校择优录取。考生档案一旦投出,不再检索考生后续院校专业组志愿。
问10:“3+证书”考试统一文化科目考试合成总分如何排序?
答:按考生成绩总分从高到低排序。符合政策性加分的考生,排序时以统考成绩总分加上政策性加分后的分值参与排序。考生排序成绩总分相同时,则按统考总分(即不含政策性加分)从高到低排序,统考成绩总分仍相同时,按以下原则进行排序:
第1位序,比较语文加数学两门合计成绩高低,高者优先;
第2位序,比较语文和数学两门中的单科较高成绩高低,高者优先;
第3位序,比较英语成绩高低,高者优先。
所有单科成绩都相同时,排位相同。
问11:“3+证书”考试本科批次如何投档?
答:在本科批次录取最低控制分数线上,省招生办根据考生填报的志愿,将符合招生专业对应的证书要求且中职就读对口专业、职业技能测试考核合格的考生,投档给高校,由高校按照5:4:1比例(全省统一文化科目考试成绩占50%、职业技能测试考核成绩占40%、专业技能课程证书考试等级折算成绩占10%)合成总分(满分450分),择优录取。证书折算成绩占总分的10%(满分45分),证书要求及折算方法由各招生院校自行研究确定,并提前向社会公布。
问12:“3+证书”考试专科批次如何投档?
答:专科中职生、退役军人和内地西藏新疆班批次,按考生统一文化科目考试合成总分投档排位从高到低检索,排序高的优先检索,再按考生填报的院校专业组志愿依次逐个检索投档。由招生院校按照招生章程公布的录取原则,根据考生报考专业志愿和相关证书分档录取。其中,退役士兵、内地西藏新疆班考生单独划定最低录取分数线。原则上,先进行中职生批次投档录取,再进行退役士兵批次投档录取,最后进行内地西藏新疆班批次投档录取。
问13:“3+证书”考试本科层次职业技能测试如何安排?
答:参加“3+证书”考试本科层次录取的考生还需参加招生院校自行组织的职业技能测试。具体测试报名、资格审核、测试安排等详见招生院校招生网站。
问14:考生填报志愿时有哪些注意事项?
答:我省2023年春季高考专科层次录取继续实行平行志愿投档模式。考生填报志愿要参考往年各院校录取投档排位和招生计划变化情况,同时要熟悉政策,合理定位、科学填报,以增加被录取的机会。一是要参考往年各院校的招生情况来判断院校的冷热程度,以此作为填报志愿参考。为帮助考生填报志愿,广东省教育考试服务中心开发了“广东省2023年春季高考志愿填报辅助系统”(网址: https://zyfz.eesc.com.cn),免费提供2019-2022年春季高考录取数据供考生参考,系统开放时间:3月15日15:00至21日12:00。二是要充分了解相关类型招生政策和院校招生章程。考生填报志愿前,要认真了解相关招生录取政策、志愿填报方式、投档模式和顺序,以及各院校招生网站发布的春季高考招生章程和录取规则等信息。三是要结合自身情况,了解院校招生专业对考生的身体体检条件等特殊要求,避免因报考专业条件不符而退档。四是要科学合理填报,有效规避风险。考生要根据成绩及排位,结合高校招生计划安排变化情况,综合考虑形成合理的梯度,既要避免“高分低就”,又要有效规避落选风险。五是专业志愿要“冷热”搭配,留有余地。从院校录取情况看,进档考生中热门专业和优势专业很可能会出现“拥堵”。因此,考生在填报志愿时要注意专业的“冷热”搭配。为增加被录取的机会,可填“服从专业调剂”选项,如果考生服从调剂专业志愿,则被录取的可能性就更大,如不服从调剂专业志愿,则被退档的可能性增大。因此考生填报志愿时,要充分考虑学校的层次和专业报考热度,既要有成绩可以达到的最高水平的院校和最合适的专业,也要有自己成绩能够达到并保证录取的院校和专业,做到报考“热门”和“冷门”院校及专业相结合。
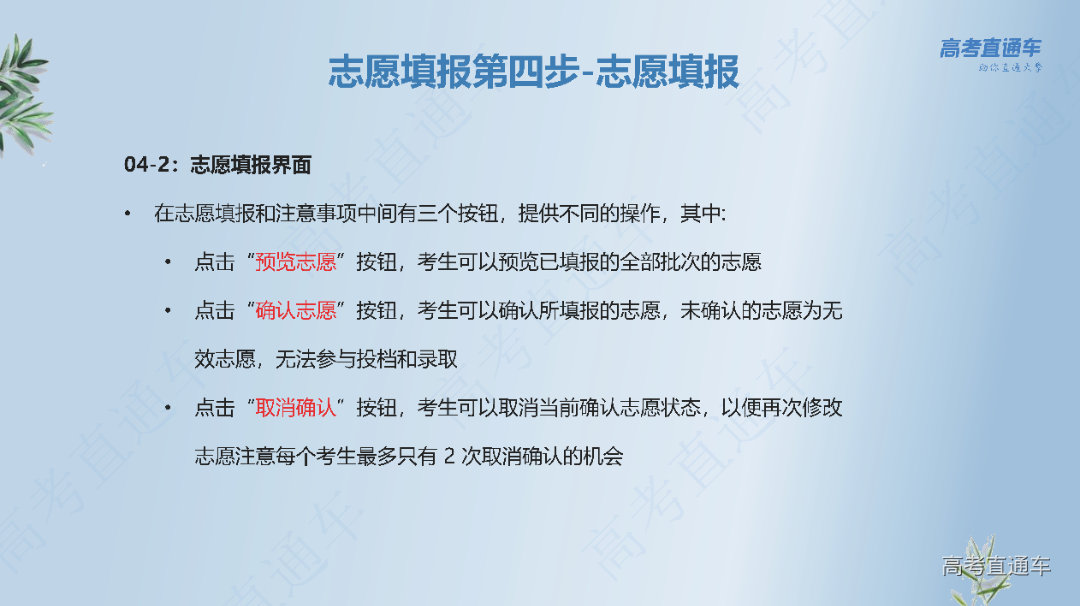
问15:如何进行网上填报志愿及确认?
答:1.填报志愿。考生须在规定时段内凭本人注册账号和密码(如忘记登录密码,可通过已经绑定的手机号码重置密码)登录广东省普通高考报名系统,依照事先填报并校对好的志愿表,录入所填报志愿的院校代码、院校专业组代码、专业代码,勾选是否服从专业调剂选项,并在网上提交。
2.确认志愿。考生填报并成功保存志愿,确定不再修改所填报的志愿时,须进行网上确认。考生点击“志愿确认”按钮选择短信验证码或者人脸比对中的任一种方式进行志愿确认。选择短信验证码方式的考生将会在手机(高考注册时绑定)收到6位数字验证码,考生在系统中输入验证码即可完成志愿确认,验证码有效时间为3分钟,超过有效时间则需重新获取验证码;选择人脸比对方式的考生,按照提示在摄像头前完成指定的操作,系统校验操作人与考生本人一致后,即可完成志愿确认。在规定的志愿填报时间截止后的2小时内(3月21日12:00-14:00),考生志愿信息不可修改,但仍可以获取短信验证码完成志愿确认。考生未在规定时间内进行网上志愿确认的,其志愿无效。
问16:考生网上填报志愿确认后可再进行修改吗?
答:在规定时间内(3月17日14:00至21日12:00),考生在未进行网上志愿确认前可多次修改所填报的志愿;考生首次“确认志愿”后,如有需要可最多进行2次取消志愿确认,修改志愿并重新确认志愿的机会。当考生确定不再进行志愿修改时,必须在规定时间内进行网上志愿确认。取消志愿确认后必须再次进行网上确认,否则志愿无效。
考生在点击“志愿确认”按钮前,必须认真核对所填报的院校专业组及专业志愿。考生在网上填报的志愿,一经最终确认,任何人不得再进行更改。投档时,以考生网上填报并最终确认的志愿数据为准。
问17:今年春季高考“依学考录取”“3+证书”考试录取最低分数线是多少?各分数段考生人数情况如何?
答:广东省2023年普通高校春季高考招生录取最低分数线及各分数段数据可登录广东省教育考试院官微官网查询。
问18:考生在被春季高考各招生类型录取后是否还可以再参加夏季普通高考招生录取?
答:报考春季高考招生并被高职(专科)层次录取的考生,可参加夏季高考本科层次招生录取,但不能参加高职(专科)层次的招生录取,也不能参加其他类型的高职招生录取。被夏季高考本科院校录取的考生,取消其春季高考招生录取资格。报考春季高考被本科层次录取的考生不再参加夏季高考和其他形式的招生录取。
问19:考生如何查询录取结果?如本次未被录取,春季高考还有其他升学机会?
答:“依学考录取”“3+证书”考试投档录取结束后,考生可登录广东省教育考试院官微小程序查询是否被录取。若未被录取,考生可报考部分高职院校开展的高职自主招生(含现代学徒制试点、退役军人现代学徒制试点)。
问20:考生如忘记了高考报名时的登录密码或更换了手机号该如何处理?
答:如考生忘记高考报名时的登录密码,可以在高考报名系统点击“忘记密码?”按照系统提示,输入报名时的姓名和证件号码,通过报名时绑定的手机重置密码。考生如需更换高考报名时的手机号码,可登录系统自行修改。忘记密码且遗失原绑定手机的,可联系高考报名所在的地市招生办公室重置密码。
问21:未参加2023年普通高考体检的考生在春季高考志愿填报时有哪些影响?
答:考生填报志愿前,须按要求参加2023年普通高考体检并上传体检数据。因部分院校招生专业对考生身体体检条件等有特殊要求或慎重报考提示,考生须结合本人身体条件选择适当的专业填报,避开不宜就读的专业。如因未参加2023年普通高考体检而影响志愿填报或录取结果的,一切后果由考生本人承担。
问22:有组织2023年春季高考志愿填报的咨询会吗?
答:广东省教育考试服务中心将于3月15日—21日举办“广东省2023年春季高考线上咨询会”,考生可在微信搜索“广东招考在线”小程序,点击“招生直播”参加。届时,考生可向各院校招生办老师进行线上一对一咨询,了解权威的招生录取政策解答、详细的专业解读和耐心的志愿填报指导,敬请考生密切关注并及时参与。
小车给大家准备了超全的填报攻略,照着填5分钟就能搞定!
(上下滑动查看)
志愿填报结束之后,马上就会进入投档录取阶段,知道录取过程是怎样的吗?快和小车一起看。
注:本文仅讨论学考录取第一次投档情况,不含补录情况。
通常情况下,录取流程是这样的:
这些流程具体包含以下工作:
省考试院根据投档工作需要,准备院校调档需求数据(如招生计划、调档比例等)、考生成绩数据和志愿数据等,当然,还有体检表、考试和综合素质评价结果等电子档案信息。
省考试院根据既定的投档规则,进行投档的“模拟演练”,并生成各招生院校生源统计信息。根据与院校信息交互的结果,进行多轮模拟投档。
省考试院通过录取系统信息交互平台,向招生院校提供模拟投档的生源统计信息,院校根据本校的生源情况,确定调阅考生档案的要求,如招生计划调增、调档比例微调等,以确保正式投档时符合录取条件的调档考生能够尽量录取。
省考试院按确定的调档比例、计划数向招生院校正式投档,把考生电子档案一次性全部投给招生院校。
学考录取采用的是平行志愿投档模式,系统将今年所有填志愿的考生按照排位从高到低依次检索投档,排位在前的考生志愿检索完毕后,才到下一考生进行检索。
例如小明排名10001名,前面10000名考生投档完后,再轮到小明投档。系统开始检索小明志愿,若他所填的第一志愿还有计划,会直接把小明的档案投给第一志愿的专业组,这就是“投档”。
若小明的第一志愿专业组已经录满了,系统就会马上检索小明的第二志愿,如果还是录满,就会继续检索第三志愿.....如此类推,直到投档到仍有计划的专业组志愿。
如果小明所填报的所有专业组都录满人了,就投档失败(俗称“滑档”),只能等补录。
系统处理完省控线上考生的志愿后,就完成投档工作。
考试院只是负责专业组的投档,而具体专业录取工作是由各高校负责的。招生院校接收到投档信号后,将投档到本校的所有考生档案信息进行下载,为阅档工作做好准备。
招生院校根据其公布的录取规则对进档的考生进行专业分配,确定每个考生的预录取专业。同时,对不符合录取条件的考生提出预退档意见。
那为什么会存在档案被高校拿走,但被退档(没被录取)的现象?主要有这几个常见的原因:
1.没有服从调剂
当检索你的专业志愿时,你所填报的专业都录满了,而你不服从调剂,就会被退档。
2.身体条件不符合条件
考生体检报告中某个项目与所填报专业要求不符,比如色弱、色盲、身高等。
3.其他(如单科成绩不符合要求,这个在春季高考中比较少见)
所以考生被投档了不代表就是被录取,还要看你是否满足专业录取条件,而且一旦被投档,不管有没有被录取,也不能再滑到第二专业组志愿投档了,因为考试院已经完成投档工作了。这就是平行志愿的“一次投档”规则。
招生院校在完成所有考生的专业预录取工作后,将考生的预录取(或预退档)信息上传,提交省考试院审核。
省考试院根据招生院校招生章程公布的录取规则,对招生院校的预录取(或预退档)情况进行逐一审核,审核通过,则该轮平行志愿投档录取工作完成。
此外,小车还给大家整理了学考录取中投档录取的相关问答,提前收藏,帮你搞定学考一系列问题哦!
考生填报志愿要参考往年各院校录取投档排位情况,同时要熟悉政策,合理定位、科学填报,以增加被录取的机会。
一是要参考往年各院校的招生情况来判断院校的冷热程度,以此作为填报志愿参考;
二是要充分了解相关类型招生政策和院校招生章程。考生填报志愿前,要认真了解相关招生录取政策、志愿填报方式、投档模式和顺序,以及各院校招生网站发布的春季高考招生章程和录取规则等信息;
三是要结合自身情况,了解院校招生专业对考生的身体体检条件等特殊要求,避免因报考专业条件不符而退档;
四是要科学合理填报,有效规避风险。考生要根据成绩及排位情况,结合院校的招生情况综合考虑,形成合理的梯度,既要避免“高分低就”,又要有效规避落选风险;
五是专业志愿要“冷热”搭配,留有余地。从院校录取情况看,进档考生中热门专业和优势专业很可能会出现“拥堵”。
因此,考生在填报志愿时要注意专业的“冷热”搭配。为增加被录取的机会,可填“服从专业调剂”选项,如果考生服从调剂专业志愿,则被录取的可能性就更大,如不服从调剂专业志愿,则被退档的可能性增大。
因此考生填报志愿时,要充分考虑学校的层次和专业报考热度,既要有成绩可以达到的最高水平的院校和最合适的专业,也要有自己成绩能够达到并保证录取的院校和专业,做到报考“热门”和“冷门”院校及专业相结合。
Q:是达到该校最低录取分数线会被提档,还是达到所选专业组最低分数线会被提档?
A:2021年学考改革后,学考志愿填报以院校专业组为单位,不再以院校为单位,所以只要达到所选院校专业组的最低分数线即可被提档。
Q:填完志愿后被退档,能不能等到夏季高考再填志愿?
A:如果春季高考被退档没录取上,是不影响夏季高考的填报和录取的,仍然可以继续填报专科批次的志愿。
Q:服从了调剂,还会被退档吗?
A:有可能,如果录不上填报的专业,同专业组其他专业也录满人了,就会退档。
Q:如果被退档了,会有信息提醒吗?如果没有怎么办?
A:不会提醒,如果补录的时候还查不到录取结果,那就是没有被录取上了,赶紧填补录志愿。
Q:如果被不喜欢的学校录取了,还可以去参加高职自主招生吗?
A:不能了,被学考录取了,不能再去高职自招。


























