转眼已到十二月末,2026年的春节也渐渐近了。不少同学开始惦记寒假到底放几天,尤其是高三的同学——
有的透露学校可能2月15日才放假,从年二十八放到初四,算下来只有7天;清远也有同学表示高三预计2月14日开始放寒假,而明年除夕是2月16日,简直是要“奋战”到过年前。



佛山有同学分享高三寒假从2月12日放到23日,共十天👇

江门新会、汕尾等地则有同学说预计能放两周左右👇


不过这些都来自网络消息,仅供大家参考,不必过早高兴或焦虑,具体安排还是要以各学校官方通知为准。
从目前已公布的信息来看(潮州时间暂未公布,欢迎大家在评论区补充),广东各地高中的寒假起始时间虽然略有不同,但多数集中在2026年2月1日至2月8日之间。由于明年春节比较晚,高中放假时间也相应推迟,一般不太可能提前。
其中珠海、江门、阳江、河源和韶关的学校放假相对最晚,寒假将从2月8日开始。
另外,如果同学只参加春季高考,并且经过学校同意提前离校,那么假期可能从1月9日左右就开始了,一直放到大学开学。要知道,有些高校开学要到十月中旬,这样算下来,假期甚至有可能超过270天。
临近年末寒假,广东多地高中的期末考时间已经确定。高三最早将于1月15日开考,比高一高二还要早一些👇







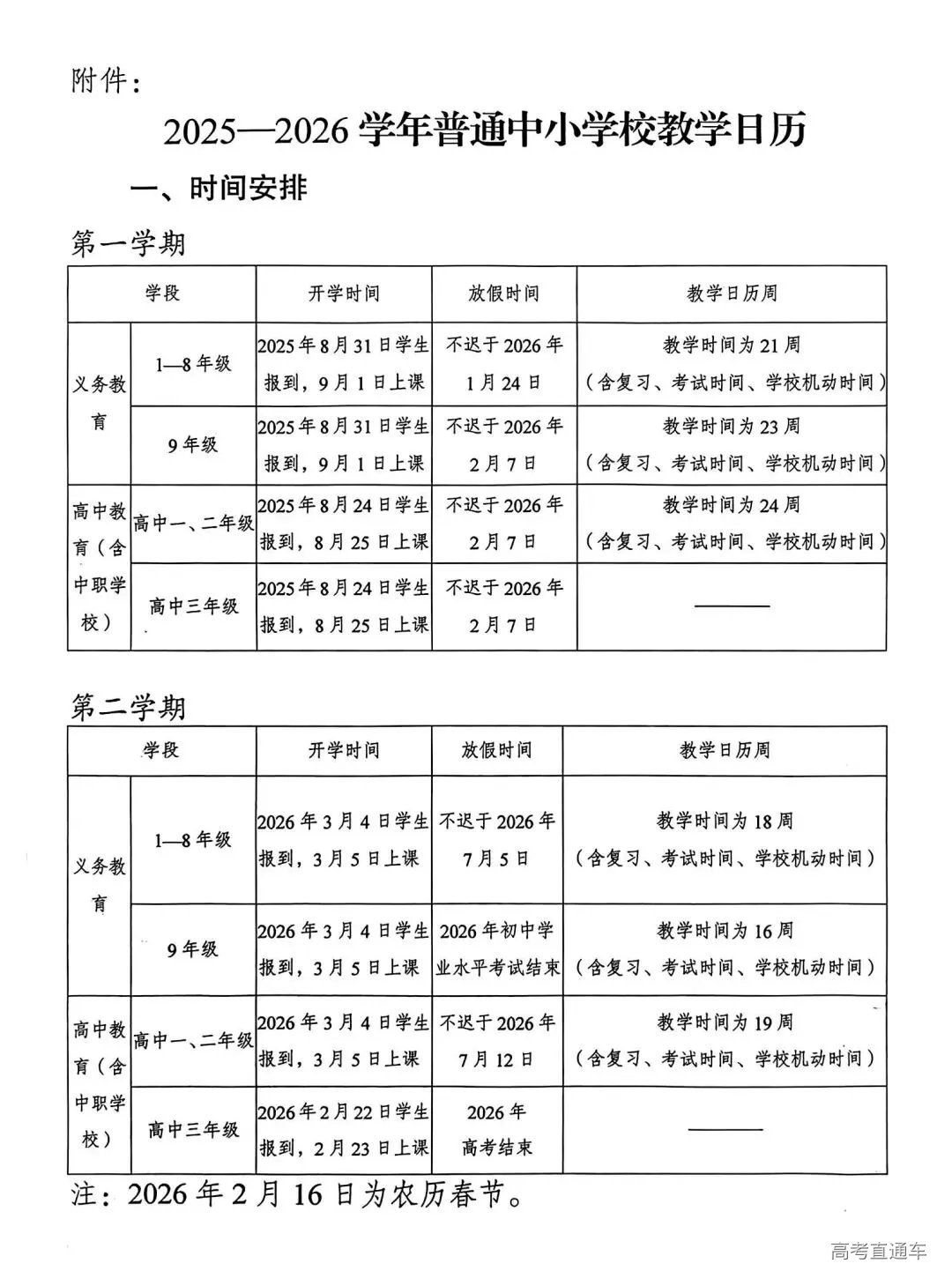
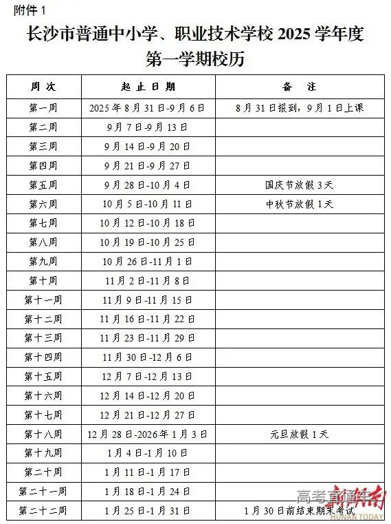
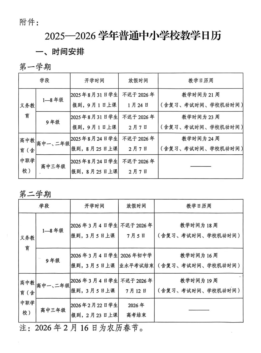
另外,车车还整理了全国各省地市2025-2026学年的寒假时间,来看看你什么时候放假吧!(注:以下汇总为不完全盘点,具体实际情况请以各省教育局或学校官方发布为准)
一、幼儿园、义务教育阶段学校 第一学期:2025年9月1日(农历七月初十,星期一)秋季学期开学,正式上课,2026年2月6日(农历腊月十九,星期五)学期结束。本学期教学时间(包括集体教育活动和复习考试时间)为22周。2026年2月7日(农历腊月二十,星期六)至3月3日(农历正月十五,星期二)寒假。 二、普通高中学校 第一学期:2025年9月1日(农历七月初十,星期一)秋季开学,正式上课,2026年2月6日(农历腊月十九,星期五)学期结束。本学期教学时间(包括集体教育活动和复习考试时间)为22周。2026年2月7日(农历腊月二十,星期六)至2月25日(农历正月初九,星期三)寒假。 本市中等职业学校参照普通高中学校校历安排执行。 一、幼儿园、小学、初中 第一学期:2025年9月1日(星期一)正式开学,2026年2月6日(星期五)学期结束。2026年2月7日(星期六)至 2026年3月3日(星期三)寒假。 二、普通高中 第一学期:2025年9月1日(星期一)正式开学,2026年2月6日(星期五)学期结束。2026年2月7日(星期六)至 2026年2月25日(星期三)寒假。 一、小学、初中 第一学期:2025年8月31日(农历七月初九,星期日)开学注册,2025年9月1日(农历七月初十,星期一)正式上课。2026年2月6日(农历十二月十九,星期五)学期结束。2026年2月7日(农历十二月二十,星期六)至3月4日(农历正月十六,星期三)放寒假。 二、普通高中 第一学期:2025年8月31日(农历七月初九,星期日)开学注册,2025年9月1日(农历七月初十,星期一)正式上课。2026年2月6日(农历十二月十九,星期五)学期结束。2026年2月7日(农历十二月二十,星期六)至2月24日(农历正月初八,星期二)放寒假。 一、2025~2026学年学前教育、义务教育及中职学校校历 第一学期:2025年8月31日(星期日)注册,9月1日(星期一)正式上课,2026年2月6日(农历十二月十九,星期五)学期结束。2026年2月7日(农历十二月二十,星期六)寒假开始,2026年3月3日(农历正月十五,星期二)寒假结束。 二、2025~2026学年普通高中校历 第一学期:2025年8月31日(星期日)注册,9月1日(星期一)正式上课,2026年2月6日(农历十二月十九,星期五)学期结束。2026年2月7日(农历十二月二十,星期六)寒假开始,2026年2月25日(农历正月初九,星期三)寒假结束。 一、幼儿园 幼儿园寒假放假和开学时间参照中小学时间执行,具体由各教育行政部门审定。 二、义务教育阶段学校和普通高中、中等职业学校 学生离校时间不得晚于2026年1月31日。教师离校时间由各地各校根据实际情况自行确定。 据嘉兴市中小学2025-2026学年校历来看: 2025年秋季学期于9月1日正式上课,至2026年2月6日结束,2月7日起正式放寒假。 初中、小学和职业高中2026年1月20日—1月23日期末考试,2月7日学期结束,2月8日(农历十二月二十一)寒假开始。 2025年秋季学期:2025年秋季学期至2026年2月6日结束,2月7日起放寒假。 2026年春季学期:2026年春季学期于3月4日报到注册。3月5日正式上课。寒假总时长25天。 2025-2026学年第一学期,小学、初中、普高、中职(技工)定于2026年2月6日学期结束,2月7日放假。 一、义务教育阶段时间 寒假从2026年1月31日开始,3月2日结束。 二、高中阶段时间 寒假从2026年2月7日开始,高一、高二3月2日结束,高三2月26日结束。 一、义务教育阶段时间 寒假从2026年2月3日(腊月十六)开始。 二、高中阶段时间 寒假从2026年2月10日(腊月二十三)开始。 一、义务教育阶段时间 寒假从2026年2月3日开始,3月3日结束。 二、高中阶段时间 寒假从2026年2月10日开始,3月3日结束。 一、义务教育阶段时间 寒假从2026年1月31日开始,3月2日结束。 二、高中阶段时间 寒假从2026年2月7日开始,2月26日结束。 幼儿园、小学、初中于2026年1月31日(农历腊月十三)放寒假,普通高中于2月7日(农历腊月二十)放寒假。 各中小学校(小学一年级至高二年级)、幼儿园统一于3月2日(农历正月十四)开学,高三年级于2月26日(农历正月初十)开学。 如上级部门另有其他规定的按上级有关通知要求执行。 一、全市幼儿园、小学、初中、中职学校 2026年1月31日-2026年3月1日。 二、高中阶段 高二年级:2026年2月7日-2026年3月1日; 高三年级:2026年2月7日-2月25日。 寒假从2026年2月1日开始,2026年3月3日结束,2026年3月5日上课。 全市中小学(含中等职业学校)寒假自2026年1月31日开始,至2月28日结束。 2026年春季学期将于3月1日报到,3月2日正式上课。幼儿园参照执行如遇冰冻等极端寒冷天气再另行安排。 全市幼儿园、小学、初中、中职学校、特殊教育学校原则上于2026年1月31日放假,普通高中原则上于2026年2月7日放假。 2026年春季学期于3月4日报到。如遇极端寒冷天气等特殊原因,各县市区教育行政部门可按照“一地一策”“一校一案”的方式调整放假时间。 全市义务教育阶段学校、特殊教育学校、幼儿园于2026年1月31日起放寒假。普通高中、中等职业学校于2026年2月7日起放寒假。 全市中小学校幼儿园于3月4日开学。如遇低温雨雪冰冻灾害天气,各县市区教育局可根据实际调整放假时间,并报市教育局备案。 义务教育学校寒假从2026年2月5日(腊月十八、周四)开始;普通高中(含综合高中班)高一、高二年级从 2026 年2月9日(腊月二十二、周一)开始,高三年级从2026年2月13 日(腊月二十六、周五)开始。 2026年春季学期,义务教育学校和普通高中(含综合高中班)高一、高二年级 2026年3月4日(正月十六、周三)报到,2026年3月5日(正月十七、周四)正式上课;高三年级2026年2月25日(正月初九周三)正式上课。 幼儿园寒假时间参照义务教育学校执行,中职学校寒假时间参照普通高中非毕业年级执行。 根据国家课程方案要求,安排义务教育阶段学校寒假从2026年1月31日开始;普通高中高中高一、高二年级寒假从2026年2月7日开始,高三年级寒假从2026年2月13日开始。 2026年春季学期义务教育阶段、普通高中高一、高二年级2026年3月1日学生报到,3月2日正式上课,高三年级2026年2月25日正式上课。 一、义务教育阶段 寒假时间:2026年2月5日(腊月十八)——3月3日(正月十五); 春季开学:2026年3月3日入学报到,3月4日正式上课。 二、高一、高二 寒假时间:2026年2月12日(腊月廿五)——3月3日(正月十五); 春季开学:2026年3月3日入学报到,3月4日正式上课。 一、义务教育阶段 寒假时间:2026年2月5日(腊月十八)正式放寒假; 春季开学:2026年2月28日——3月1日学生报到,3月2日(正月十四)正式上课。 二、高中阶段 寒假时间:2026年2月12日(腊月廿五)正式放寒假; 春季开学:高一高二年级3月2日(正月十四)正式上课;高三年级2026年2月24日正式上课。 一、义务教育阶段 寒假时间:2026年2月6日(腊月十九)正式放假; 春季开学:2025年3月4日(正月十六)正式上课。 二、高中阶段 寒假时间:2026年2月10日(腊月二十三)-正式放假; 春季开学:高一高二年级于2026年3月4日(正月十六)正式上课,高三年级2026年2月25日(正月初九)正式上课。 一、放假时间 幼儿园、义务教育阶段学校和普通高中非毕业年级寒假开始时间:2026年2月6日; 高三年级寒假开始时间:2026年2月12日。 二、春季开学时间 幼儿园、义务教育阶段学校和普通高中非毕业年级:3月3日学生报到,3月4日正式上课; 高三年级2月25日正式上课。 一、义务教育、幼儿园阶段 2026年2月3日(农历腊月十六)正式放寒假。 二、高中教育阶段 2026年2月10日(农历腊月二十三)正式放寒假。 中小学寒假2026年2月1日—2026年2月28日。 小学2026年1月24日放假; 初中2026年1月31日放假; 高中2026年2月7日放假。 2026年1月24日(星期六)至3月1日(星期日),共5周零2天。 2026年1月31日(星期六)至3月1日(星期日),共4周零2天。






























