各市、县(市、区)教育局、招生考试院(考试中心、招生办),各高等学校,区直各中等职业学校:
为贯彻落实《教育部办公厅关于进一步完善高职院校分类考试工作的通知》(教学厅函〔2021〕36号)、《自治区教育厅关于印发广西壮族自治区高等职业教育考试招生办法的通知》(桂教规范〔2024〕19号)精神,有序开展我区高等职业教育考试招生(以下简称职教高考)工作,现就做好有关工作通知如下。
一、考试招生类型
我区职教高考主要包括对口招收中等职业学校毕业生统一考试(以下简称对口考试)、单独招收高中阶段学历毕业生及社会人员(包含退役军人、下岗职工、农民工和高素质农民等)统一考试(以下简称单招考试)。
(一)对口考试的招生类型
类型一:对口考试报考本科层次免试考生(以下简称对口本科免试考生);
类型二:对口考试报考本科层次普通考生;
类型三:对口考试报考专科层次免试考生(以下简称对口专科免试考生);
类型四:对口考试报考专科层次技能类录取方式普通考生;
类型五:对口考试报考专科层次综合类录取方式普通考生。
(二)单招考试的招生类型
类型六:单招考试免试考生;
类型七:单招考试退役军人考生;
类型八:单招考试普通考生。
二、考试报名
(一)报名时间及方式
我区2026年职教高考与2026年普通高校招生考试(以下简称普通高考)同时报名,具体时间以广西招生考试院官网公布的为准。符合报考条件的考生在规定时间内登录“广西招生考试院”网站(https://www.gxeea.cn,下同)进入“2026年高考网上报名系统”,注册账号后选择“广西高等职业教育考试”入口参加报名。完成网上报名的考生应在报名地招生考试机构公布的核验时间内,到网上报名选择的报名站进行现场核验。
(二)报名条件
1.遵守中华人民共和国宪法和法律;
2.身体健康,各招生专业身体要求按国家有关规定和学校向社会公布的招生简章执行;
3.符合当年的广西普通高校招生报名条件;
4.对口考试报考还需满足以下条件:
(1)报考本科层次:初中起点的中等职业学校(包括普通中专、职业中专、中师、职业高中、技工学校等,以下简称中职学校)应届毕业生。
(2)报考专科层次:中职学校应(往)届毕业生。
(3)应届毕业生应在入学报到前取得毕业证书。
(4)户口条件满足下列要求之一:
①出生后首次户口登记在我区,且报名时户口仍在我区的。
②外来人员,符合桂政办发〔2012〕330号文件规定的;如外来人员属于区内中职学校应往届毕业生的,可不受户籍地以及父母(或法定监护人)的工作、住所及年限的限制;外来人员在高考报名截止时间之前取得我区户口的,可不受本人学籍迁入条件以及父母(或法定监护人)的工作、住所及年限的限制报考专科层次。
③外来人员,如上一年度在我区参加了对口考试(含本科对口招生、高职对口招生)且能提供上一年度考试结束后到本轮高考报名期间在我区实际工作(学习)和居住的证明的。
④在广西定居的外国侨民,持有自治区公安机关签发的《中华人民共和国外国人永久居留证》。
5.单招考试报考还需满足以下条件:
(1)具备广西普通高中学籍的应届毕业生,或具有高中阶段学历(包括普通高中、职业高中、普通中专、职业中专、成人中专、技工学校毕业证)的往届毕业生,以及社会人员。
(2)2014年以来(含2014年)参加语文、数学、外语(一般为英语,其他语种参照实施)3门广西普通高中学业水平合格性考试(以下简称学业水平考试)并成绩合格。
(3)户口条件满足下列要求之一:
①报名时具有我区常住户口。
②外来人员,符合桂政办发〔2012〕330号文件规定的;外来人员在2025年10月31日前取得我区户口的(因大、中专院校招生,户籍迁入我区的情况除外),可不受本人学籍迁入条件以及父母(或法定监护人)的工作、住所及年限的限制。
③外来人员,如上一年度在我区参加了单招考试(含退役军人单招、高职单招)且能提供上一年度考试结束后到本轮高考报名期间在我区实际工作(学习)和居住的证明的。
④在广西定居的外国侨民,持有自治区公安机关签发的《中华人民共和国外国人永久居留证》。
(三)资格初审
各级教育行政部门、招生考试机构负责考生报名资格初审,重点对有关考生的户籍情况、学籍情况、报名材料、特殊考生材料等进行全面核查,并按照有关要求,对考生资格信息进行公示,公示时间不少于10个工作日,公示材料至少保留至2026年8月31日。退役军人考生报名资格由自治区退役军人事务厅复核,技工院校考生报名资格由自治区人力资源社会保障厅复核,其他普通考生报名资格由自治区教育厅复核。如发现考生有不符合报名条件或报名参加我区职教高考同时又在其他省份报名参加普通高校招生考试的情况,将取消其报名资格。
(四)报名要求
1.考生只能选择一种类型报名,报名类型一经确定不得更改,普通考生类型和退役军人考生类型须于2026年2月28日前确定,免试考生类型须于2026年3月31日前确定。具有免试资格考生和退役军人考生可在多种符合条件的类型中选择其中一个类型报名。考生须认真核对本人的毕业专业名称和考试科目,如有差错,须在报名期限内向报名站提交更改申请。自2026年起,中职学校在读的二年级在校生不再允许参加对口考试。
2.区外中职学校应届毕业生只能选择普通考生身份,不能免试。根据教育部有关规定,考生不得在多地同时参加高考报名,在区外高级中等教育学校就读的考生须提供就读学校出具的未在就读地报考的证明,并加盖学校公章。证明应包含考生身份信息、学籍注册信息、学校联系人及联系方式等内容。
3.选择报名类型“对口本科免试考生”或“对口专科免试考生”的,须选填奖项类别并上传清晰的获奖证书照片;选择报名类型“单招考试免试考生”的,须选填“获得个人三等功及以上奖励”或“取得与岗位相关高级职业技能等级证书或职业资格证书”或“高级工或技师资格(或相当职业资格)的在职在岗中等职业学校毕业生”或“获得县级及以上表彰奖励的在职在岗中等职业学校毕业生”并上传清晰的奖励或等级、资格证书照片;选择报名类型“单招考试退役军人考生”的,上传服役佐证材料包括能证明服役信息的入伍批准书、退役证、优待证等。
4.参加对口考试的考生,报名前务必核实中职就读专业归属的职业教育专业大类或普通本科学科门类,如有疑问可联系本人所在中职毕业学校进行核实。
5.残疾考生如需申请合理便利,须于报名截止前在报名系统中勾选申请的合理便利,并上传本人的第二代或以上《中华人民共和国残疾人证》复印件及有关佐证材料,原件交由报名所在地招生考试机构核验。
(五)考试收费
考试收费事项按桂财税函〔2025〕18号文件有关规定执行。
三、考生体检
2026年职教高考体检与普通高考体检同时进行,具体由各市招生考试机构根据年度高考体检工作文件,会同当地卫生健康部门协商安排。考生须如实填写本人既往病史,因弄虚作假导致体检结论与本人身体状况不符者,按教育部有关规定严肃处理。
四、招生计划和招生简章
(一)我区所有高等学校均可申请参加职教高考招生工作,具体招生院校和招生计划以自治区教育厅审批为准。
(二)根据教育部关于职业教育考试招生计划管理工作要求,统筹考虑高校办学定位、教育质量、办学条件等因素合理安排,具体名额根据全区人才培养需求和招生院校申报情况统筹下达。
(三)根据需要安排免试计划用于招收获得免试资格的考生。免试计划由招生院校自行申报,自治区教育厅统筹考虑招生院校申报情况、免试计划报考人数等因素审定后于考生填报志愿前下达。
(四)招生院校应在自治区教育厅下达的各类招生计划限额内自行确定各类分专业招生计划,并提前向社会公布。
(五)招生院校的招生简章须报自治区教育厅审核、备案。经备案后的招生简章由招生院校在本校官网公布,并将公布网址报自治区招生考试院,由自治区招生考试院在“广西招生考试院”网站职教高考版块公布。未经自治区招生考试院批准,招生院校不得对招生专业增加面试或加试要求。
招生简章的主要内容包括:学校全称、办学地址、办学层次、办学类型、招生管理机构、报考条件、招生专业(2026年计划申报的新增专业不得招收2026年职教高考学生)、招收考生类型、考试类型、考试科目、录取规则、录取结果的公布渠道、收费标准、奖贷学金情况、颁发学历证书的学校名称、证书种类以及咨询、联系方式等。招生简章一经公布,不得擅自更改。
五、考试安排
(一)考试科目
1.对口考试考生
(1)考试科目分为公共基础课和专业基础综合课。
(2)公共基础课:报考本科层次的考生,或报考专科层次并选择综合类录取方式的考生,考语文、数学、英语3门科目;报考专科层次并选择技能类录取方式的考生,根据专业特点考语文、数学(或英语)2门科目。每门科目满分100分,考试时间120分钟。
(3)专业基础综合课:报考本科层次的考生,或报考专科层次并选择技能类录取方式的考生,根据专业大类特点采用2门或3门专业基础课合卷,满分300分,考试时间150分钟。报考专科层次并选择综合类录取方式的考生不考专业基础综合课。
(4)报考专科层次并选择技能类录取方式的考生,其所属的职业教育专业大类为交通运输大类、旅游大类、教育与体育大类、公安与司法大类的,还应根据专业特点选考数学或英语。
2.单招考试考生
(1)考试科目分为公共基础课和职业适应性测试。
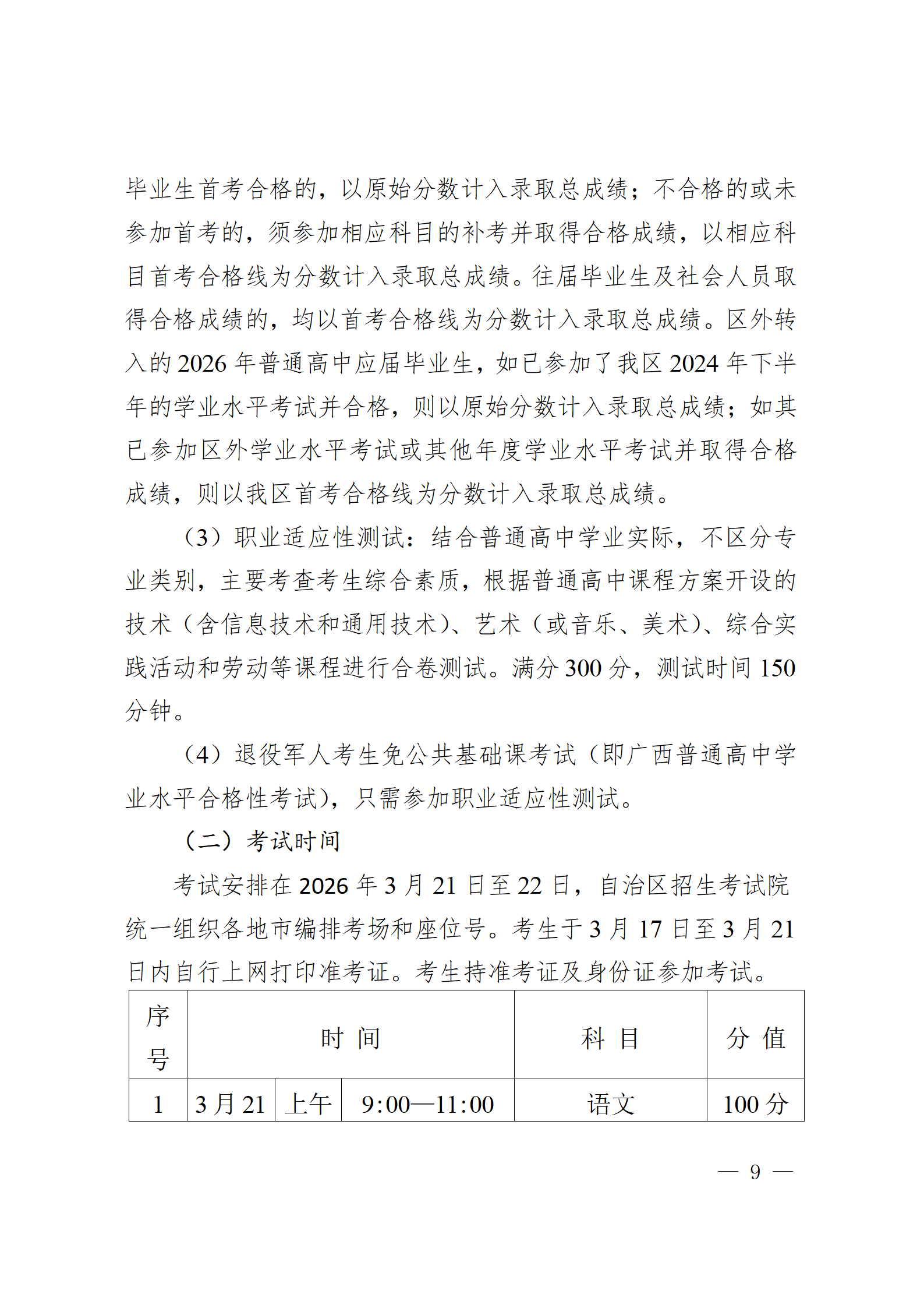
(2)公共基础课:使用学业水平考试语文、数学、外语3门科目分数,每门满分100分。其中,2026年应届毕业生须参加高二学年上学期(2024年下半年)首考语文、数学、外语3门科目考试,该次考试划定的合格分数线为首考合格线。2026年应届毕业生首考合格的,以原始分数计入录取总成绩;不合格的或未参加首考的,须参加相应科目的补考并取得合格成绩,以相应科目首考合格线为分数计入录取总成绩。往届毕业生及社会人员取得合格成绩的,均以首考合格线为分数计入录取总成绩。区外转入的2026年普通高中应届毕业生,如已参加了我区2024年下半年的学业水平考试并合格,则以原始分数计入录取总成绩;如其已参加区外学业水平考试或其他年度学业水平考试并取得合格成绩,则以我区首考合格线为分数计入录取总成绩。
(3)职业适应性测试:结合普通高中学业实际,不区分专业类别,主要考查考生综合素质,根据普通高中课程方案开设的技术(含信息技术和通用技术)、艺术(或音乐、美术)、综合实践活动和劳动等课程进行合卷测试。满分300分,测试时间150分钟。
(4)退役军人考生免公共基础课考试(即广西普通高中学业水平合格性考试),只需参加职业适应性测试。
(二)考试时间
考试安排在2026年3月21日至22日,自治区招生考试院统一组织各地市编排考场和座位号。考生于3月17日至3月21日内自行上网打印准考证。考生持准考证及身份证参加考试。
序号 | 时 间 | 科 目 | 分 值 | ||
1 | 3月21日 | 上午 | 9:00—11:00 | 语文 | 100分 |
2 | 下午 | 13:00—15:00 | 数学 | 100分 | |
3 | 下午 | 16:00—18:00 | 英语 | 100分 | |
4 | 3月22日 | 上午 | 9:00—11:00 | 专业基础综合课 | 300分 |
5 | 下午 | 14:30—17:00 | 职业适应性测试 | 300分 | |
(三)考试大纲与说明
以自治区招生考试院公布的《广西高等职业教育考试大纲与说明(2026年版)》为准。
(四)考点设置
全区各市、县均设置考区,考点设置在本市、县有标准化考场的中学、属地高校或承担普通高考考点工作的中职学校。考点、考场由各地市招生考试机构安排,按照考生规模科学、合理统筹,属地高校应予以支持。各级招生考试部门和有关高校负责组织考试。在校考生安排在就读学校所在地参加考试,社会考生安排在户籍所在地参加考试。
(五)合理便利
各级招生考试机构和高校要参照教育部、中国残联《关于印发〈残疾人参加普通高等学校招生全国统一考试管理规定〉的通知》(教学〔2017〕4号)要求,为残疾人平等报名参加考试提供合理便利。
六、免试与加分政策
(一)免试条件
1.对口考试考生
(1)符合报考条件,在学校学习期间获得如下奖项之一的考生,在毕业当年报考本科或专科层次时根据需要安排免试计划录取,且可免专业基础综合课考试,但为便于排序投档须参加公共基础课考试(报考专科层次时须对应中等职业教育阶段所学专业的专业大类),不参加公共基础课考试的作缺考处理,视为放弃免试资格。
①参加世界技能大赛获奖的;
②参加世界职业院校技能大赛总决赛获争夺赛金奖(含原世界职业院校技能大赛金奖、原全国职业院校技能大赛一等奖)及以上的;
③参加中华人民共和国职业技能大赛获金、银、铜牌的;
④参加中国国际大学生创新大赛(含原中国国际“互联网+”大学生创新创业大赛)获金奖的。
(2)符合报考条件,在学校学习期间获得如下奖项之一的考生,在毕业当年报考专科层次时根据需要安排免试计划录取,且可免专业基础综合课考试,但为便于排序投档须参加公共基础课考试(对应中等职业教育阶段所学专业的专业大类),不参加公共基础课考试的作缺考处理,视为放弃免试资格。
①参加世界职业院校技能大赛总决赛获争夺赛铜奖(含原世界职业院校技能大赛铜奖、原全国职业院校技能大赛三等奖)及以上的,或参加广西职业院校技能大赛金奖(广西职业院校技能大赛一等奖)及以上的;
②参加中华人民共和国职业技能大赛获优胜奖及以上的,或参加广西职业技能大赛获金、银、铜牌的;
③参加中国国际大学生创新大赛(含原中国国际“互联网+”大学生创新创业大赛)获铜奖及以上的,或参加广西赛区选拔赛获金奖且在项目团队中排名前5的。
2.单招考试考生
(1)退役军人。获得个人三等功及以上奖励的退役军人,或取得与岗位相关高级职业技能等级证书(或职业资格证书)的技能拔尖退役军人,在报考专科层次时根据需要安排免试计划录取,且可免公共基础课考试,但为便于排序投档须参加职业适应性测试,不参加职业适应性测试的作缺考处理,视为放弃免试资格。
(2)其他社会人员。具有高级工或技师资格(或相当职业资格)、获得县级及以上表彰奖励的在职在岗中等职业学校毕业生,在报考专科层次时根据需要安排免试计划录取,且可免公共基础课考试,但为便于排序投档须参加职业适应性测试,不参加职业适应性测试的作缺考处理,视为放弃免试资格。
3.因国家相关政策变化变更免试条件的,按照变化变更后的国家政策执行。
(二)加分政策
职教高考参照普通高考加分政策,以《广西壮族自治区普通高考加分调整方案》(桂教规范〔2020〕3号)为基本依据,符合加分条件的考生,按规定申报、审核,经公示无异议后,在总成绩的基础上加一定分值。因国家相关政策变化变更加分政策的,由自治区教育厅研究确定后公布。
(三)材料提交
符合条件并申请免试、加分资格的考生,应在报名截止前提交符合条件的证明材料。选择免试类型的考生如相关材料不齐全,可在报名后至2026年3月31日前在报名系统中补充证明材料。考生未在规定时间内按要求提交有关证明材料的,视为自动放弃资格,逾期不再受理。
(四)资格审核
免试、加分资格由自治区教育厅、自治区人力资源社会保障厅、自治区党委统战部、自治区民宗委、自治区公安厅、自治区卫生健康委、自治区台办等部门按职能归口复核。退役军人考生免试、加分资格由自治区退役军人事务厅复核。
审核通过的免试、加分考生名单及其条件情况,由自治区招生考试院进行网上公示,公示时间不少于5个工作日,并保留到2026年8月31日。
在报名、考试和录取过程中,如发现考生的报名资格、获奖情况、立功情况、获得荣誉、加分情况等不符合条件的,或存在弄虚作假行为的,将由自治区教育厅根据职能归口部门的复核结果依法依规取消考生相应资格。
七、公布成绩、分数线
2026年4月上旬,由自治区招生考试院公布成绩。公布成绩后,考生如对成绩有疑问,可在成绩公布次日起2个工作日内,向考试所在县(市、区)招生考试机构申请复核,逾期不再受理。
自治区招生考试院根据招生计划及考生总成绩,分本科、专科层次,分别划定对口考试、单招考试各类录取计划(免试计划除外)的最低录取控制分数线。
八、填报志愿
考试成绩公布后,考生须认真查阅招生院校公布的招生简章和相关要求,统一填报志愿,具体填报时间另行通知。所有考生均须填报志愿,没有填报志愿的考生视为放弃录取资格。
(一)志愿设置
志愿实行平行志愿模式,每个层次共设置40个院校志愿,每个院校志愿设置1个专业志愿。同一院校同一专业大类内不同专业,作为不同专业志愿分别填报,实施“院校+专业”模式。
(二)填报方式
考生登录“广西招生考试院”网站“系统导航—志愿填报—2026年广西职教高考信息管理系统(名称暂定)”填报志愿。
报考本科层次的对口考试考生可同时填报本科层次志愿和专科层次志愿,其中本科层次志愿优先录取;报考专科层次的对口考试考生仅能填报专科层次志愿。
(三)填报要求
对口考试本科层次的专业志愿填报必须符合考生所对应的专业大类和指定学科门类。对口考试专科层次的技能类录取方式专业志愿填报必须符合考生所对应的专业大类,综合类录取方式专业志愿可以跨专业大类填报,但所有专业志愿须在同一专业大类。
单招考试考生仅能填报专科层次志愿。单招考试的专业志愿可以跨专业大类填报。
九、录取
(一)投档规则
自治区招生考试院按照平行志愿投档原则,根据考生报名身份、选考科目、学校招生计划、考生专业志愿等,依照排序规则,按1:1比例向招生院校投档。
对口考试分本科、专科两个层次,本科层次按“对口本科免试计划”和“对口本科普通计划”依次向招生院校投档,专科层次按“对口专科免试计划”和“对口专科技能类录取普通计划”“对口专科综合类录取普通计划”依次向招生院校投档。
单招考试为专科层次,按“单招免试计划”“单招退役军人计划”“单招普通计划”依次向招生院校投档。
各招生院校对于未完成使用的免试计划,可以在录取时调至普通计划使用。
(二)排序规则
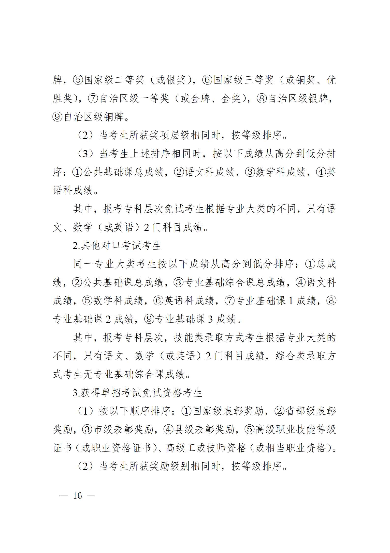
1.获得对口考试免试资格考生
(1)同一专业大类考生按以下顺序排序:①世界级获奖,②国家级一等奖(或金牌、金奖),③国家级银牌,④国家级铜牌,⑤国家级二等奖(或银奖),⑥国家级三等奖(或铜奖、优胜奖),⑦自治区级一等奖(或金牌、金奖),⑧自治区级银牌,⑨自治区级铜牌。
(2)当考生所获奖项层级相同时,按等级排序。
(3)当考生上述排序相同时,按以下成绩从高分到低分排序:①公共基础课总成绩,②语文科成绩,③数学科成绩,④英语科成绩。
其中,报考专科层次免试考生根据专业大类的不同,只有语文、数学(或英语)2门科目成绩。
2.其他对口考试考生
同一专业大类考生按以下成绩从高分到低分排序:①总成绩,②公共基础课总成绩,③专业基础综合课总成绩,④语文科成绩,⑤数学科成绩,⑥英语科成绩,⑦专业基础课1成绩,⑧专业基础课2成绩,⑨专业基础课3成绩。
其中,报考专科层次,技能类录取方式考生根据专业大类的不同,只有语文、数学(或英语)2门科目成绩,综合类录取方式考生无专业基础综合课成绩。
3.获得单招考试免试资格考生
(1)按以下顺序排序:①国家级表彰奖励,②省部级表彰奖励,③市级表彰奖励,④县级表彰奖励,⑤高级职业技能等级证书(或职业资格证书)、高级工或技师资格(或相当职业资格)。
(2)当考生所获奖励级别相同时,按等级排序。
(3)当考生上述排序相同时,按以下成绩从高分到低分排序:①职业适应性测试总成绩,②技术(含信息技术和通用技术)课程成绩,③艺术(或音乐、美术)课程成绩,④综合实践活动和劳动课程成绩。
4.单招考试退役军人考生
按以下成绩从高分到低分排序:①职业适应性测试总成绩,②技术(含信息技术和通用技术)课程成绩,③艺术(或音乐、美术)课程成绩,④综合实践活动和劳动课程成绩。
5.其他单招考试考生
按以下成绩从高分到低分排序:①总成绩,②广西普通高中学业水平合格性考试的语文、数学、外语3门科目成绩之和,③职业适应性测试总成绩,④语文科成绩,⑤数学科成绩,⑥外语科成绩,⑦技术(含信息技术和通用技术)课程成绩,⑧艺术(或音乐、美术)课程成绩,⑨综合实践活动和劳动课程成绩。
职教高考招生录取工作实行“院校负责,招办监督”的原则。各招生院校按照向社会公布的招生简章中的录取规则进行录取,并负责对未录取考生的解释及遗留问题的处理。自治区招生考试院监督招生院校执行招生政策、招生计划情况,纠正违反招生政策及规定的行为。已被职教高考录取的考生不得在当年参加普通高等学校招生统一考试录取或其他招生考试录取。
(四)征集志愿
录取结束后,自治区招生考试院根据各院校招生计划完成情况和生源情况,视情况组织征集志愿。征集志愿的志愿设置、填报方式、填报要求、投档录取规则、录取结果查询方式不变。
各院校可根据招生计划缺额情况和生源情况向自治区招生考试院提出招生计划调整申请,经批准后在“广西招生考试院”网站公布并进行征集志愿。对不提出计划调整申请的院校,自治区招生考试院将直接公布录取结束后录取系统中该校缺额计划进行征集志愿。
十、工作要求
(一)加强组织领导
职教高考是我区普通高校考试招生工作的重要组成部分,是技术技能人才选拔的重要渠道,也是我区考生进入高等院校的主渠道。各级教育行政部门、招生考试机构及各招生院校要提高政治站位,强化责任担当,加强组织领导,领导干部特别是主要负责同志要亲自把关、亲自协调、亲自督查,确保考试招生平稳有序、公平公正。
(二)压实审核责任
各级教育行政部门要加强中职学生学籍审查,重点检查有无中职非应届在校学生参加职教报名情况,并全面、准确向招生考试机构提供考生学籍和实际就读情况等信息。对于跨区域审核考生信息协商有困难的,可要求考生回户口所在地报名。严格履行考生本人签字确认手续,确保信息准确无误,避免因考生信息错误导致考生考试、录取和学籍电子注册等受影响。考生信息确认后,任何人均不能以任何理由进行更改,由于更改所造成的一切后果由考生自负。
(三)加大宣传力度
各招生院校要根据国家和自治区有关招生政策制定具体的招生宣传方案,创新宣传渠道,实事求是宣传本校办学特色、就业优势,全方位做好宣传工作。各市、县(市、区)教育局、普通高中、中职学校要积极配合做好宣传工作,统筹安排好进校宣传的时间和方式,开设必要的招生宣传专栏,要利用电视台、广播电台、校内广播和网站、微信等媒介加大宣传力度,使我区职教高考招生政策家喻户晓、深入人心。
(四)严明纪律要求
各招生院校要严格遵守高校招生“十严禁”“30个不得”“八项基本要求”等规定,不得实施虚假宣传、违规承诺、有偿招生、未批先招、超计划招生、买卖生源、委托中介机构招生等违规行为。对违反有关政策规定和因工作不到位引发负面舆情的院校,由自治区教育厅按有关规定给予暂停其职教高考招生资格、缩减其招生计划等处理,情节特别严重的将停止其下一年度招生。对在招生考试中违规的考生、学校及有关工作人员,由自治区教育厅、自治区招生考试院按照有关规定进行认定、查处。
广西壮族自治区教育厅
2025年10月15日
(此件公开发布)
文件下载:
桂教职成〔2025〕41号自治区教育厅关于做好我区2026年高等职业教育考试招生工作的通知.wps
附件:



















