在如今的人才选拔体系里,四六级成绩的分量,正在变得越来越重。
以2026年国家公务员考试公告来说,不少同学翻完职位表都直呼“门槛又拉高了”:本科生感慨学历拼不过研究生,团员后悔没早点争取入党,而四六级没考过线的同学,更是直接发现自己能报的岗位少得可怜。
这真不是大家的错觉,近几年,国考里明确要求四六级成绩的岗位比例持续上涨,如今已经稳定在25%以上。换句话说,平均每4个国考岗位里,就有1个把四六级成绩设为了报名硬门槛。
尤其是中央国家行政机关本级,外交部、商务部这类热门单位,绝大多数岗位都明确要求四级或六级成绩达到425分及以上,部分核心岗位更是把门槛拉到了六级550分以上,或是要求用雅思、托福成绩作为替代;就连省级以下的海关、海事、税务等招考大户,也大多设置了对应的四六级成绩要求。


中央国家行政机关(本级)部分岗位要求
所以别再被“四六级无用论”骗了!真等到大四备战公考,才发现因为英语四六级成绩不达标,连心仪岗位的报名资格都没有,那才是真的追悔莫及。
低年级的同学也要注意,高中打好英语基础,大学尽早拿下四六级,不仅能少一桩烦心事,更能让你在未来的国考选岗中,手握更多选择权,拥有更大的优势。更何况,岗位的报名要求越具体,符合条件的考生就越少,你要面对的竞争压力,反而可能会更小。
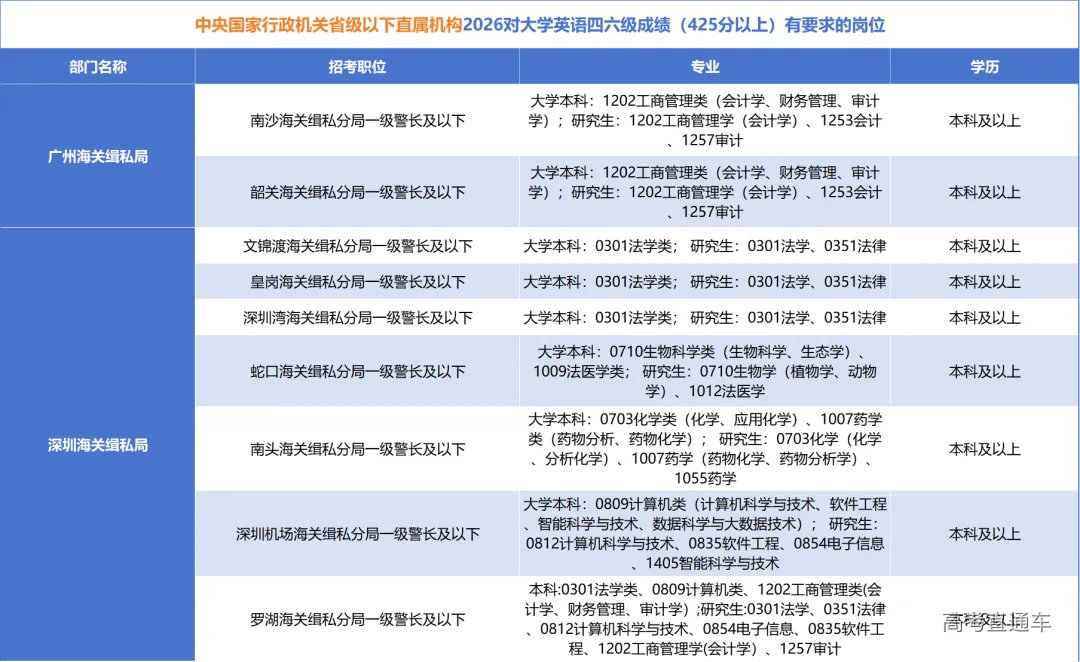
最后,我们也整理了2026年度国考各招考单位中,对英语四六级成绩有明确要求的岗位汇总,供大家参考(数据为人工整理,仅供参考)👇


由于该部分对四六级要求的岗位数量较多,篇幅有限,无法一一展示,下图以广东为例供大家参考。
















