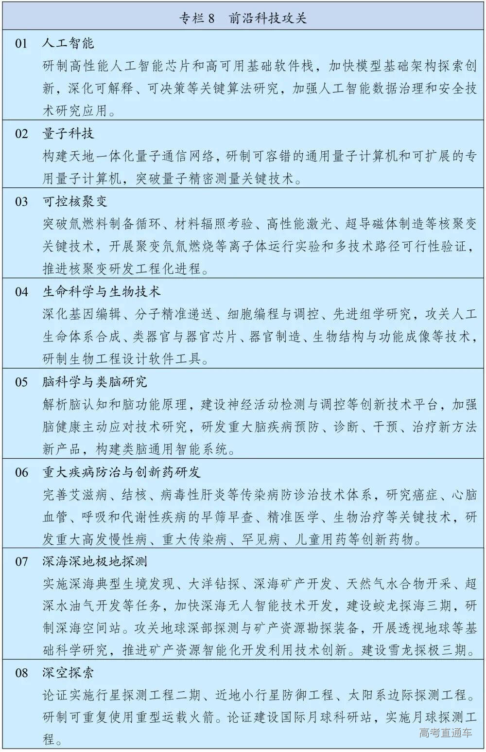
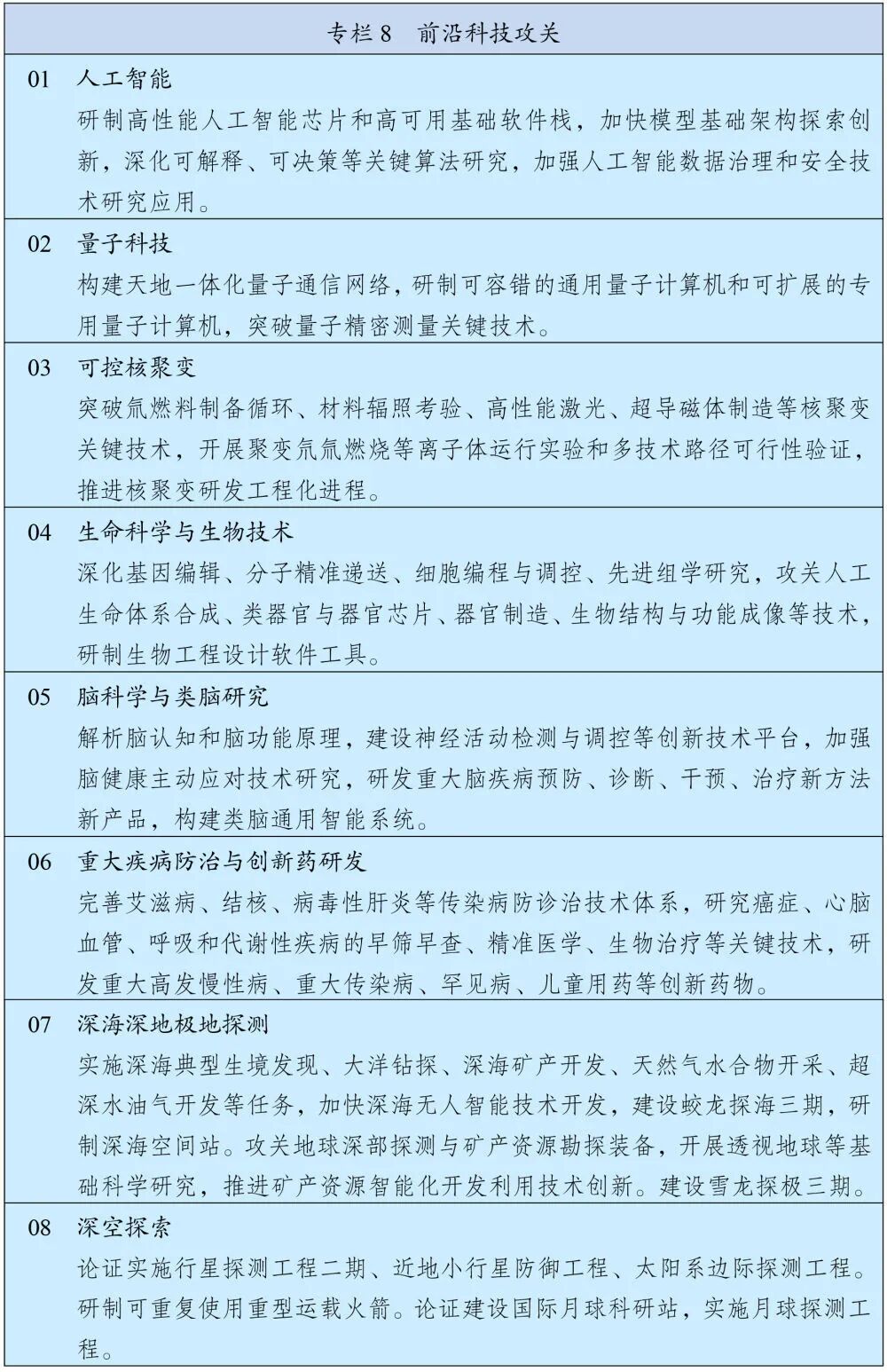
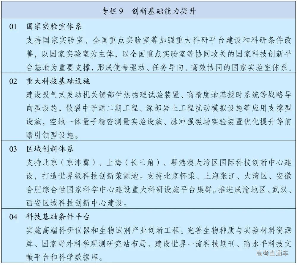
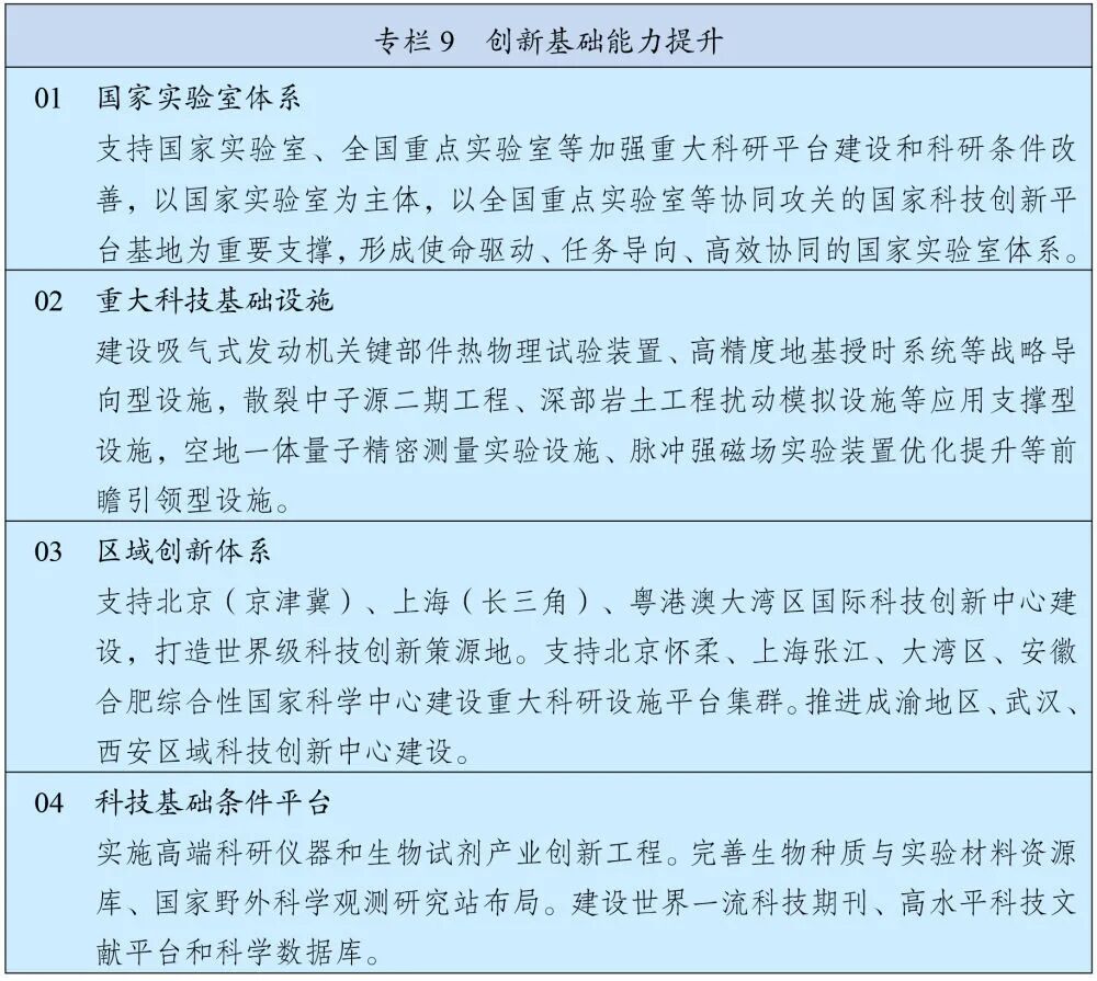
第八章 加强原始创新和关键核心技术攻关 坚持技术驱动和需求拉动相结合、锻长板和补短板相结合,完善新型举国体制,推动产出更多标志性原创成果。 第一节 打好关键核心技术攻坚战 聚焦战略必争领域和产业链供应链薄弱环节,采取超常规措施,全链条推动集成电路、工业母机、高端仪器、基础软件、先进材料、生物制造等重点领域关键核心技术攻关取得决定性突破。健全需求导向的攻关任务凝练机制,开展技术经济安全评估。强化跨领域跨学科协同,健全重大任务人才特殊调配机制,完善“揭榜挂帅”、“赛马”等制度,探索以奖代补、后补助等资金支持方式。强化以用促攻、攻用结合,一体推进技术研发、成果转化、标准研制、产业培育,加快攻关成果应用和产品迭代升级。 第二节 强化战略前沿领域科技布局 瞄准世界科技前沿强化系统布局,实施人工智能、量子科技、生物科技、新能源等科技战略部署,加快突破基础理论和底层技术,促进转化应用。高水平组织前沿技术预测预见,建立国家关键和新兴技术清单,持续推动前沿技术研发。强化科学研究、技术开发原始创新导向,优化有利于原创性颠覆性创新的环境,创新非共识项目遴选和资助机制,扩大国家重大科技任务、国家自然科学基金原创性颠覆性项目规模和比例。突出国家战略需求,扎实推进国家科技重大专项,超前部署面向2035的国家重大科技项目。 第三节 全面提升基础研究水平 加强基础研究战略性、前瞻性、体系化布局,统筹推进目标导向和自由探索的基础研究。加快形成基础研究多元化投入格局,加大财政投入力度,完善税收激励政策,引导有条件的地方、企业、社会组织、个人支持基础研究,鼓励设立基础研究公益基金,实现基础研究经费投入占研发经费投入比重明显提高。完善竞争性支持和稳定支持相结合的投入机制,加大对从事基础研究的优势团队和青年科技人才长期稳定支持,探索长周期资助模式。鼓励开展高风险、高价值基础研究,营造鼓励探索、宽容失败的良好环境。围绕极宏观、极微观、极端条件、极综合交叉的科学前沿,加强新兴领域、交叉融合和跨学科基础研究。 第九章 提高体系化创新能力 统筹国家战略科技力量建设,提高创新资源配置效率,构建自主完备、开放高效的国家创新体系。 第一节 增强国家战略科技力量引领作用 优化国家实验室、国家科研机构、高水平研究型大学和科技领军企业等国家战略科技力量定位和布局。发挥国家实验室龙头作用,支持国家实验室牵头实施国家重大科技任务、探索新型科研组织模式,加强全国重点实验室建设。加快国家科研机构布局调整和优化重组,完善与职责定位相适应的管理运行机制。支持高水平研究型大学创造一流学术环境,打造基础研究主力军和人才培养主阵地。培育壮大科技领军企业,提升整合创新资源、构建产业生态能力。鼓励和规范发展新型研发机构。 第二节 强化科技创新资源保障 强化统筹协调的科技任务部署机制,健全国家重大科技决策咨询制度。完善中央财政科技经费分配和管理使用机制,健全重大科技任务央地投入共担机制,提高投入绩效。扩大财政科研项目经费“包干制”范围,赋予科学家更大技术路线决定权、更大经费支配权、更大资源调度权。强化科技基础条件自主保障,统筹科技创新平台基地建设,体系化布局建设重大科技基础设施,加强高端科研仪器、科技期刊、科学数据等条件建设,强化资源开放共享。完善区域创新体系,强化国际科技创新中心策源功能,布局建设区域科技创新中心和产业科技创新高地,增强综合性国家科学中心创新资源集群效应,完善央地联动、区域协同的创新机制。 第三节 构建高水平科技开放合作新格局 营造具有全球竞争力的开放创新生态,支持与各国科研人员共同攻克基础前沿科学问题。发挥面向全球的科学研究基金作用,扩大科技计划对外开放,建立健全科技资金跨境拨付、境外使用管理制度和科研数据跨境安全有序流动机制,推动重大科研基础设施和平台向全球科学家开放使用。优化高校、科研院所、科技社团对外专业交流合作管理机制。牵头实施并积极参与国际大科学计划和大科学工程,支持在我国境内设立国际科技组织,打造具有全球影响力的国际科技奖项。 第十一章 一体推进教育科技人才发展 深化教育科技人才一体改革,强化规划衔接、政策协同、资源统筹、评价联动,促进科技自主创新和人才自主培养良性互动。 第一节 建立健全一体推进的协调机制 健全教育科技人才战略统筹实施机制,加强战略目标有机衔接、战略任务一体部署、政策措施协调发力、资源要素统筹配置,推动教育科技人才平台基地协同布局,建设具有全球影响力的教育中心、科学中心、人才中心。在有条件的地方探索建立教育科技人才统筹管理机制。围绕创新需求加快建设国家战略人才力量,加大对战略科学家、科技领军人才、基础研究人才、青年科技人才等的培养和支持力度。加强人才协作,优化人才结构,完善有序流动机制,促进人才区域协调发展。 第二节 协同推进创新型人才培养 围绕科技创新、产业发展和国家战略需求协同育人,提高人才自主培养质量。聚焦优势学科和战略急需适度扩大“双一流”建设范围,新建若干所新型研究型大学。健全高等教育学科专业设置调整机制,超常规布局人工智能、集成电路等新兴领域急需学科专业,深入实施基础学科和交叉学科突破计划。强化科研机构、创新平台、企业、科技计划人才集聚培养功能,招生指标向重大科技任务承担单位倾斜。探索拔尖创新人才培养新模式,加强青少年科学素养、批判性思维和创新能力培养,强化科技教育和人文教育协同,加强基础学科、交叉学科和战略急需领域本硕博衔接培养。 第三节 联动推进激励评价机制创新 以创新能力、质量、实效、贡献为评价导向,深化项目评审、机构评估、人才评价、收入分配改革,激发创新创造动力活力。开展以成果原创性和学术价值为主的基础研究评价,优化国际同行评价。推行以用户和市场反馈为主的应用研究和技术开发评价,将新技术新产品作为业绩考核、职称评定、人才计划支持的重要依据。赋予用人单位更大人才评价自主权,防止简单以称号头衔确定薪酬待遇、配置资源。完善人员编制、薪酬待遇、职称评聘、考核晋升等配套政策,畅通高校、科研院所、企业人才交流通道。健全海外引进人才支持保障机制,建立高技术人才移民制度,引育世界优秀人才。加强科学技术普及,培育创新文化,弘扬科学家精神。加强科技法治、伦理、诚信、安全建设。 第三十八章 办好人民满意的教育 第三节 推动高等教育提质扩容 按照研究型、应用型、技能型等基本办学定位,分类推进高校改革发展。以理工农医类专业为主有序扩大优质本科教育招生规模和研究生培养规模,高等教育毛入学率达到65%,稳步提高本科招生比例和研究生教育层次占高等教育在校生比例。大力发展专业学位研究生教育,提高工程硕博士培养比重。多渠道扩大优质高等教育资源,加大高水平研究型大学建设力度,建强应用型本科高校。新增高等教育资源适度向人口大省和中西部地区倾斜。研究适时调整本科生人均教育经费标准,持续改善学生宿舍等基本办学条件。扩大高水平教育对外开放,鼓励国外高水平理工类大学来华合作办学,加强“留学中国”品牌和能力建设。深入实施教育数字化战略。优化终身学习公共服务,完善国家开放大学体系。 (三)加快高水平科技自立自强。抓住新一轮科技革命和产业变革历史机遇,全面增强自主创新能力,为高质量发展提供科技支撑。 加强原始创新和关键核心技术攻关。发挥新型举国体制优势,全链条推进关键核心技术攻关,组织实施好重大科技项目,强化战略前沿领域布局,产出更多原创性成果。继续提高基础研究投入比重,加大长期稳定支持。统筹国家战略科技力量建设,深化科研院所改革,加强国家实验室和重大科技任务、重大科技基础设施统筹部署,全面强化科技基础条件自主保障。加强科学技术普及,提高全民科学素养。弘扬科学家精神,深化科技评价体系改革,优化有利于原创性、颠覆性创新的环境。 推动科技创新和产业创新深度融合。建设北京(京津冀)、上海(长三角)、粤港澳大湾区国际科技创新中心,打造世界级科技创新策源地。强化企业创新主体地位,支持科技领军企业牵头组建创新联合体,提高承担国家重大科技项目比例。加强中试验证平台建设,完善新兴领域知识产权保护制度,加快重大科技成果高效转化应用。加强科技创新全链条全生命周期金融服务,对关键核心技术领域的科技型企业,常态化实施上市融资、并购重组“绿色通道”机制,以科技金融支持创新创造。 一体推进教育科技人才发展。建立健全一体推进的协调机制,强化规划衔接、政策协同、资源统筹、评价联动。完善人才培养与经济社会发展需要适配机制,分类推进高校改革,动态调整学科专业,启动新一轮“双一流”建设,建设国家交叉学科中心,加大拔尖创新人才自主培养力度。加快建设国家战略人才力量,加强一流科技领军人才和青年人才引育,推进卓越工程师、大国工匠、高技能人才培养。建设一流产业技术工人队伍。高标准推进人才高地和人才平台建设,促进人才区域协调发展。深化人才发展体制机制改革,完善以创新能力、质量、实效、贡献为导向的评价体系,畅通人才交流通道,促进各类人才竞相成长、各展其能。
查看完整试题
登录查看完整试题答案
阅读数:405
特别声明:
1. 本站注明稿件来源为其他媒体的文/图等稿件均为转载稿,本站转载出于非商业性的教育和科研之目的,并不意味着赞同其观点或证实其内容的真实性。如转载稿涉及版权等问题,请作者在两周内速来电或来函联系,本站根据实际情况会进行下架处理。
2. 任何媒体、网站或个人未经本网协议授权不得转载、链接、转贴或以其他方式复制发表,违者本站将依法追究责任。
1. 本站注明稿件来源为其他媒体的文/图等稿件均为转载稿,本站转载出于非商业性的教育和科研之目的,并不意味着赞同其观点或证实其内容的真实性。如转载稿涉及版权等问题,请作者在两周内速来电或来函联系,本站根据实际情况会进行下架处理。
2. 任何媒体、网站或个人未经本网协议授权不得转载、链接、转贴或以其他方式复制发表,违者本站将依法追究责任。

