2025山东高考模拟志愿填报操作步骤

2025-06-16 15:45 网络 评论
2025年普通高校招生考生志愿填报工作将分别使用志愿填报辅助系统、志愿填报系统进行。


每次平行志愿填报前,开通志愿填报辅助系统供考生查询各批次专业计划、预选夏季高考平行志愿、生成志愿预填表等。

正式填报志愿期间,志愿辅助系统仅保留计划查询,不再可以预选、调整及生成志愿预填表。请考生根据每次志愿填报时间合理安排、及时登录系统进行操作。

小编为大家整理了操作步骤,一起来了解一下吧~

常见问题答疑


1、本次填报只是为了熟悉系统操作流程
2、不参加模拟填报不会有任何影响。
3、模拟填报不会对正式录取产生任何影响。
4、建议使用电脑进行模拟填报,手机模拟填报因手机而异,部分机型可能无法正常填报。

志愿填报系统


1.1

登录系统

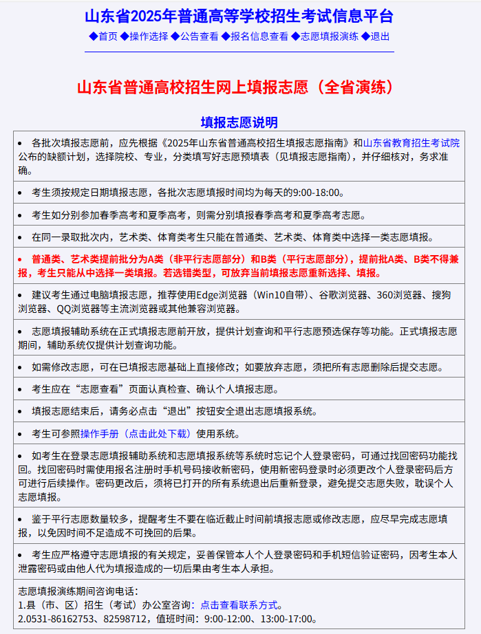
考生在浏览器中访问http://wsbm.sdzk.cn,进入山东普通高等学校招生考试信息平台系统主页,如下图:
图片

点击“考生点击此处进入平台”进入操作选择界面,如下图:
 
图片

点击“网上填报志愿<点击进入>”进入志愿填报说明界面,如下图:
 
图片

图片

图片

点击“操作手册(点击此处下载)”可下载本使用手册。

认真阅读上述重要提示、勾选“我已认真阅读上述内容”、“点击此处开始填报志愿上图红圈处,进入登录界面,如下图:
 
图片

若忘记登录密码或手机短信密码,均可在此页面点击“找回密码”通过手机号码自行找回,“手机短信找回密码”操作页面如下图:

图片

在考生登录页面,输入证件号码、登录密码、手机短信密码、图片验证码,点击“考生登录”,成功登录后进入志愿填报界面。

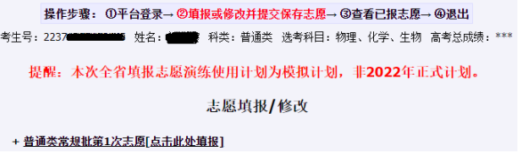
以6月30日第一次填报提前批志愿为例,普通类考生可填报志愿类型包括公费生、市级委培生、民航招收飞行学员等,特殊类型批及常规批不可填报。

本次普通类考生只演练常规批志愿,如下图:
 
图片


1.2

志愿填报/修改

1、志愿菜单

系统以颜色区分不同内容:红色字体显示本批次志愿填报注意事项,黑色字体显示考生可填报的志愿菜单、灰色字体显示本阶段未开始或已结束的志愿菜单、蓝色字体显示已填报的志愿菜单。

2、填报唯一志愿
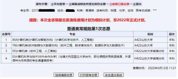
以普通类考生填报提前批第1次志愿为例,点击志愿菜单,打开志愿填报页面、输入拟报考院校代号及专业代号后,如下图:
 
图片

考生正确输入报考院校、专业后,点击“提交保存志愿”,系统提醒考生确认,如下图:
 
图片

输入个人登录密码后点击“确定”,系统提示保存志愿操作成功,如下图:
 
图片

考生如放弃此类志愿只需清空志愿后重新提交保存即可。

3、填报平行志愿
普通类常规批、艺术本科批统考、艺术本科批联考、艺术专科批、体育类常规批,实行“专业(专业类)+院校”平行志愿,即一个专业(专业类)+院校为一条志愿。普通类常规批最多可填报96个志愿,其他最多可填报60个志愿。
考生打开普通类常规批第一次志愿菜单,如下图:
 
图片

这里可手工输入志愿信息,如在志愿辅助系统保存过志愿预填表,可点击“导入志愿预填表”,系统提醒考生确认,如下图:
 
图片

输入个人登录密码后、点击“确定”导入志愿预填表,如下图:
 
图片

这里,考生还可对志愿进行增加、修改、插入、删除、上移、下移、调整顺序等操作。

点击页面最下的“提交保存志愿”,系统提醒考生确认,如下图:
 
图片

输入考生登录密码、点击“确定”系统提示志愿保存成功,如下图:
 
图片

如放弃志愿,请删除所有志愿后,点击“提交保存志愿”,系统提示如下图:
 
图片

输入考生登录密码、点击“确定”系统提示放弃志愿操作成功。

1.2 志愿查看

点击菜单栏“志愿查看”链接,可以查看已填报志愿。
 
图片

注意填报志愿系统仅保留本次填报志愿信息


登录高考直通车APP
查看完整试题答案
好的
查看完整试题
特别声明:
1. 本站注明稿件来源为其他媒体的文/图等稿件均为转载稿,本站转载出于非商业性的教育和科研之目的,并不意味着赞同其观点或证实其内容的真实性。如转载稿涉及版权等问题,请作者在两周内速来电或来函联系,本站根据实际情况会进行下架处理。
2. 任何媒体、网站或个人未经本网协议授权不得转载、链接、转贴或以其他方式复制发表,违者本站将依法追究责任。
举报理由选择
确定
高考直通车官网

哇哦!快加入高考直通车APP,发现更多精彩内容,与学霸一起交流学习吧!