各区县招生办:
为做好汕头市2020年九年级学业水平考试(下统称“学业考试”)报名工作,现将有关事项通知如下:
一、报名时间
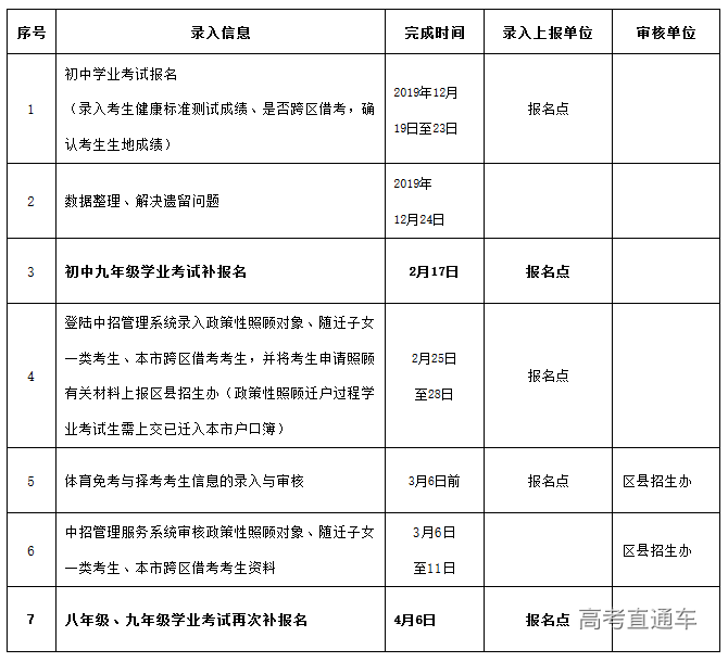
报名时间为2019年12月19日至23日,24日为各区县招生办数据整理、解决遗留问题时间。
二、报名条件
(一)本市户籍考生
1.凡应届初中毕业生,属本市常住户籍者(以下简称“户籍生”),均可报名。
2.往届毕业生或具有同等学力者也可报名。
(二)非本市户籍进城务工人员随迁子女
凡在我市读完初中阶段教育的应、往届毕业生和具有初中毕业同等学力者均可报名。
1.其父母至少有一方在我市同一区县居住满3年,有合法稳定职业和合法稳定住所(含租赁);
2.其父母至少有一方工作场所必须在汕头市;
3.其父母至少一方按照国家规定在我市参加社会保险满3年(截止时间为2020年8月31日);
4.随迁子女具备我市初中阶段3年完整学籍。
同时具备上述条件的随迁子女(下称“第一类考生”),可享受我市户籍考生参加汕头市2020年高中阶段学校招生考试、录取同等待遇;不同时具备上述条件者(下称“第二类考生”),可参加汕头市2020年高中阶段学校招生考试、录取,但不得享受指标生资格(志愿填报办法另行通知)。
(三)政策性照顾对象
在本市就读的非本市户籍应届初中毕业生,符合下列条件之一的,可照顾享受与就读学校所在区县户籍生同等报考录取资格(下称“照顾生”)。
1.革命烈士、因公牺牲军人、残疾军人的子女;
2.驻汕部队现役军人子女;
3.在本市工作一年以上的环卫工人和殡葬工人的子女;
4.父母一方有本市常住户籍的考生;
5.经市人社局确认引进的高层次人才的子女;
6.已在本市申请入户但还在办理过程的考生;
7.港澳台学生;
8.华侨学生。
(四)下列考生不得报名
1.初中一、二年级的在校生;
2.高中在校生(含中等职业学校在校生)。
三、报名办法及资格审查
为进一步规范管理,确保考生报名数据的准确性,要求考生使用本人身份证进行报名。
(一)户籍生
1.在户籍所在区县学校就读的应届考生,在就读学校报名;往届生原则上在原毕业学校报名,若因特殊情况,也可在户籍所在区县招生办指定报名点报名。
2.在非户籍所在区县就读的考生可在就读学校报名参加考试,并在就读学校所在区县升学,其志愿按该区县户籍生同等条件填报;考生也可选择在就读学校报名参加考试,回户籍区县升学。选择回户籍区县升学的,须办理借考手续,填写《汕头市2020年学业考试借考申请表》(下称《借考申请表》,见附件1),其志愿按户籍区县考生同等条件填报。
3.本市户籍在外市学校就读的考生回户籍所在区县招生办报名。
(二)随迁子女
1.随迁子女可由其父母向考生所在毕业学校提出随迁子女参加我市学业考试的报名申请,填写《汕头市2020年学业考试随迁子女申请表》(见附件2),一式两份,一份上交区县招生办备案,一份由学校存档。第一类考生申请时需提交以下材料:
(1)户口簿(如随迁子女与父母不在同一本户口簿或户口簿体现不出父母与子女关系的,还需出具随迁子女出生证明以及申请人夫妇结婚证);
(2)申请人居住证(如实际居住满3年,居住证签发不满3年的,需补充提供由居住地居委会或派出所出具的实际居住已满3年的证明);
(3)提供房产证或租房合同;
(4)申请人社保证明或“个人投保历史(加盖社保局公章)”;
(5)由毕业学校出具并加盖区县教育股印章的我市3年初中完整学籍证明;
(6)申请人工作证明(个体户提供工商营业执照)。
2.第一类考生就读学校和申请人居住地不同区县的:一是可选择在就读学校报名参加学业考试,并在就读学校所在区县升学,其志愿按该区县户籍生同等条件填报;二是可选择在就读学校报名参加考试,回申请人居住区县升学。选择回申请人居住区县升学的,在报名时必须填写《借考申请表》,其志愿按申请人居住区县户籍生同等条件填报。
(三)照顾生
照顾生(上述政策性照顾8类考生)由家长、监护人或学生本人填写《汕头市2020年学业考试照顾生申请表》(以下简称《照顾生申请表》,详见附件3)一式两份,一份上交区县招生办备案,一份由学校存档。申请时需提交如下材料:
第1类照顾生,须提供国家颁发的烈士证书或部队政治机关颁发的因公牺牲证明书或因公致残证明书;
第2类照顾生,须提供驻汕师级以上部队政治部证明;
第3类照顾生,须提供:区县级环卫部门或民政部门出具从事环卫或殡葬工作一年以上证明;
第4类照顾生,须提供父母双方户口簿、父母结婚证、考生出生证;
第5类照顾生,须提供市人社局颁发的有效证件;
第6类照顾生,须提供:①中心城区凭市公安局户政部门或派出所办证回执;②其他区县凭区公安局户政部门或派出所办证回执)。迁移证明截止时间为2019年12月31日,并于2月28日前提供本市户口簿。
第7类照顾生,根据《广东省教育厅转发教育部关于贯彻落实<港澳台居民居住证申领发放办法>的通知》(粤教外发〔2018〕456号)精神,对港澳台居民子女在我市读完义务教育阶段并申请在我市升学的初中毕业生,须向学校提供由公安机关制作、发放的“港澳台居民居住证”。
港澳台学生就读学校和“港澳台居民居住证”居住地不同区县的:一是可选择在就读学校报名参加考试,并在就读学校所在区县升学,其志愿按该区县户籍生同等条件填报;二是可选择在就读学校报名参加考试,回居住区县升学。选择回申请人居住区县升学的,在报名时必须填写《借考申请表》,其志愿按申请人居住区县户籍生同等条件填报。
第8类照顾生,根据《广东省人民政府侨务办公室广东省省教育厅印发<关于华侨学生在我省接受高中阶段教育的实施办法>的通知》(粤侨调〔2015〕15号文)规定,须提供:①市外事侨务局出具的华侨学生身份证明;②市级公证机构出具的其监护人承担华侨学生在我市就读期间监护义务的监护证。监护人的选择,原则上按照父母,祖父母、外祖父母,兄、姐,关系密切的亲属、朋友的顺序确定;③华侨学生监护人的本地居民户口簿和与户籍所在地一致的房产证或购房协议。无房产需租住房屋的,须提供当地房管部门认可,符合有关规定的房屋租凭合同,同时提供公安机关颁发的居住证;④华侨学生原就读学校的学籍证明。
四、报名流程
各区县招生办要在规定的时间内,组织本区县有关学校(含属地的非区属学校、非本市户籍进城务工人员随迁子女)通过汕头市中招管理系统(网址:http://zkgl.stedu.net/stzk)扫描考生本人身份证,录入考生报名信息,并确认报名资格。
中招管理系统将自动批量为各报名点生成报名号,报名号由十四位数组成,第一、二位为年度代码“20”,第三、四位为地市代码“05”,第五、六位为区县代码(金平区11、龙湖区07、濠江区12、澄海区15、潮阳区13、潮南区14、南澳县23),第七至十位为报名点代码,第十一至十四位为考生流水号。
考生在报名过程中,身份证一经扫描录入系统,系统将自动派发一个报名号与考生,并自动导入个人身份信息,具体报名流程如下:
五、工作职责
各区县招生办、各报名点要认真做好各类考生的资格审查工作,验核考生本人身份证,凡不符合报名条件的考生,一律不予报名,已报名的取消报名资格,并追究有关人员的责任。
(一)各中学设立报名点,负责本校应、往届毕业生的报名工作,负责验核在本报名点报名考生的户籍,审核确认考生的报名资格及其报考范围,提供并指导考生如实填写《汕头市2020年学业考试预报名表》(以下简称《预报名表》(见附件4)。
(二)各报名点应在规定时间内用身份证阅读器读取考生个人信息,并为考生摄像,打印考生报名《登记表》供考生和考生家长校对及签名确认。
(三)各报名点要加强对随迁子女在我市参加2020年学业考试考生的资格审查,负责验核户口簿和居住证、房产证(或租房合同)原件,收取户口簿和居住证、房产证(或租房合同)复印件(验核人在户口簿和居住证的复印件上签名,并加盖学校公章)及社保、学籍等相关证明材料,确认考生的报名资格及其报考范围,报所属区县招生办审批、备案。
(四)各报名点负责本报名点照顾生资格的初审工作,同时将相关考生申报材料原件和复印件(验核人在户口簿和居住证的复印件上签名,并加盖学校公章)按报名号顺序整理并造表(见附件5),报所属区县招生办审批、备案。
(五)各报名点要负责验核本报名点借考考生户口簿原件,收取户口簿复印件,验核人在户口簿复印件上签名,并加盖学校公章。再按报名号从小到大顺序分别整理造册(见附件6),报所属区县招生办审核。
(六)各报名点应在规定时段内组织考生登陆汕头市中考报名系统进行预报名。同时应指定专人将考生初中三年级《国家学生体质健康标准》测试成绩及“是否跨区借考”等考生资料在报名系统中录入,并在报名系统上确认考生生物、地理等级成绩。
(七)考生个人综合素质评定等级(评定等级呈现结果分为A、B、C、D、E五个等级)以及综合素质分数等信息,录入时间另行通知。
六、工作要求
(一)各区县招生办及各有关学校要切实加强对网上报名工作的领导,做好我市学业考试网上报名工作。
(二)各区县招生办和各有关学校要认真做好报名的宣传工作。学业考试报名工作,是一项关系到基础教育发展和每个初中毕业生及其家庭切身利益的大事,各有关人员必须给予高度重视,要采取各种形式,广泛地做好招生考试的政策宣传工作,通过召开家长会、设立咨询热线、印发公开信等多种方式进行动员、宣传,让每一位初三毕业生了解有关学业考试的政策和信息,让全社会特别是学生家长全面了解招生政策、招生章程及录取规定,争取学生家长和社会各界对学业考试改革的理解和支持,努力做好服务考生和考生家长的工作。
(三)各有关学校应努力提高报考率,确保学生全员报考,要严格遵守有关政策规定,保障考生合法权益,严禁动员学生放弃参加市统一考试。任何单位及个人不得以任何理由限制或者拒绝符合报名条件的学生报名,也不得接受不符合条件的学生报名,违者追究有关人员的责任。
(四)各有关学校要指定专人负责学业考试报名工作,按属地管理原则,主动与学校属地区县招生部门联系,服从属地区县招生部门的组织和管理,共同做好学业考试报名等各项工作。
七、其他事项
(一)已报名参加我市2020年学业考试的考生,视同已报名参加物理、化学实验操作考试。
(二)往届考生在填报志愿时,不得填报省一级及以上学校的计划生志愿。
(三)2020年体育考试考生必考项目为男生1000米跑、女生800米跑,自选项目为立定跳远和投掷实心球。除必考项目之外,考生必须根据自己的实际选择体育考试自选项目其中一项。体育考试有关规定另行印发。
(四)各区县招生办于2020年3月15日前将本市户籍(含随迁子女第一类考生)“借考”考生、“照顾生”和随迁子女一类考生名册(见附件7)分别按考生号顺序整理后上报市招生办备案。
(五)报名相关工作时间安排详见《2020年学业考试报名工作日程安排表》(见附件8)。
附件:1.汕头市2020年学业考试借考申请表
2.汕头市2020年学业考试随迁子女申请表
3.汕头市2020年学业考试照顾生申请表
4.汕头市2020年学业考试预报名表
5.汕头市2020年学业考试照顾生名册表
6.汕头市2020年学业考试本市跨区借考名册表
7.汕头市2020年随迁子女(第一类考生)名单汇总表
8.2020年学业考试报名工作日程安排表
汕头市招生办
附件1
注:
1.户籍生(含随迁子女一类考生、港澳台)在非户籍所在区县就读的,一经办理“借考”手续,其志愿将按其户籍所在区县考生同等条件填报。
2.“户籍所在地”一栏,随迁子女填写申请人所居住区县;港澳台考生填写居住证地址。
附件2
汕头市2020年学业考试随迁子女申请表
附件3
附件4
汕头市2020年学业考试预报名表
附件5
附件6
附件7
汕头市2020年随迁子女(第一类考生)名单汇总表
附件8
2020年学业考试报名工作日程安排表









