2025年甘肃省普通高校高职(专科)升本科统一考试招生工作实施方案
为做好2025年我省普通高校高职(专科)升本科(以下简称普通专升本)统一考试招生工作,根据《关于做好2025年普通高等学校专升本考试招生工作的通知》(教学司〔2024〕12号)和《2025年甘肃省普通高等学校高职(专科)升本科考试招生工作方案》(甘教学〔2024〕3号)(以下简称《方案》)有关要求,特制定本实施方案。
一、招生对象 (一)按国家计划招收的、具有甘肃省普通高校学籍的2025年应届高职(专科)毕业生。 (二)在甘肃省应征入伍,退役且完成普通高职(专科)学业的应往届毕业生(以下简称退役大学生士兵)。 (三)下列人员不得报名 1.因违反国家教育考试规定,被给予暂停参加高校招生考试处理且在停考期内的人员; 2.因触犯刑法已被有关部门采取强制措施或正在服刑者; 3.思想政治品德考核不合格者。 二、招录方式 2025年甘肃省普通专升本继续实行专业类报考。实行免试招生和统一考试招生两种方式。 (一)普通专升本免试招生按照《2025年甘肃省普通高校高职(专科)升本科免试招生工作实施方案》执行。 (二)普通专升本统一考试内容包括文化素质和专业基础两部分,采取平行志愿招录方式。 1.文化素质。主要测试考生基本公共知识。考试科目包括计算机、英语、大学语文或高等数学,共3门。 2.专业基础。主要测试考生高职(专科)专业类基础知识的掌握情况,考试科目共分21类,具体内容详见专业基础能力测试大纲。 三、网上报名 2025年甘肃省普通专升本统一考试招生工作继续实行网上报名。符合报考条件的考生均须在规定时间内完成网上报名。 (一)网上报名时间:2025年3月25日8:30至28日18:00。网上报名开始后,考生登录甘肃省教育考试院官网(https://www.ganseea.cn/),点击“办事大厅”专栏,选择“普通高职(专科)升本科招生考试”栏,点击“普通高职(专科)升本科招生考试报名系统”进入报名页面,根据提示进行注册报名、上传照片、网上缴费。报名时间截止后不再安排补报。 (二)考生上传照片要求:本人正面免冠彩色头像,头部占照片尺寸的2/3,背景颜色为白色,宽高应小于240×320(像素),且高不得小于宽,文件大小不得超过30K。 (三)按照高职(专科)专业二级类(除医药卫生类)与普通本科、职业本科招生二级专业相同或相近对应的原则进行报名,在同一专业大类内可以跨二级专业报考。医药卫生大类的考生须严格按照《2025年甘肃省高职(专科)和本科专业大类对照表》备注具体要求报考(详见附件2)。 (四)考生可选择在毕业学校所在地、户籍地或省内实习地参加考试。一经选定考区,不得更改。 (五)考生在网上报名时应仔细填写信息,认真核对,确认无误后进行下一步操作,确保信息真实有效,所填信息有误造成的一切后果由考生本人自行承担。 四、资格审核 资格审核时间:3月25日8:30至3月31日18:00。 (一)省内应届毕业生(含建档立卡贫困户考生及退役大学生士兵)报考资格审核由生源院校负责。网上报名完成后,下载并打印《2025年甘肃省普通高校高职(专科)升本科统一考试招生报名表》交由生源院校有关部门进行报考资格审核(含思想政治品德考核)。录取工作结束后,由生源院校统一向录取院校提供相关审核材料。 (二)免试招生未被录取或放弃免试生资格的省外院校应往届毕业及省内院校往届毕业的退役大学生士兵,可参加普通专升本统一考试,报考资格审核由省教育考试院负责。网上报名完成后,下载并打印《2025年甘肃省普通高校高职(专科)升本科统一考试招生报名表》,经县级退役军人事务部门签署审核意见(含思想政治品德考核)并盖章后,向省教育考试院职业教育招生处提交退役证(退役证未载明应征入伍地信息的,还需提供应征入伍地征兵部门开具的“应征入伍通知单”或开具入伍地证明材料)、居民身份证、普通高职(专科)毕业证原件及复印件、学信网下载的学历报告等证明材料。 2025年3月退役的大学生士兵,报名时若不能提供退役证原件及复印件,可提供相关证明材料进行资格审核,待退役证发放后,及时补充提供退役证原件及复印件。若不能按期正常退役,取消其报名及录取资格。 (三)按照“谁审核谁负责”的原则,资格审核部门要认真审核考生资格。 (四)考生资格审核不通过视为报名无效。 五、思想政治品德考核 (一)思想政治品德考核主要是考核考生本人的现实表现。 生源院校应对考生的政治态度、思想品德等在《2025年甘肃省普通高校高职(专科)升本科统一考试招生报名表》上做出全面鉴定,并对其真实性负责。对受过刑事处罚、治安管理处罚或其他违法违纪处理的考生,要提供所犯错误的事实、处理意见和本人对错误的认识及改正错误的现实表现等翔实材料,并对其真实性负责。 退役大学生士兵的思想政治品德考核意见由县级退役军人事务部门签署。 (二)考生有下列情形之一且未能提供对错误的认识及改正错误的现实表现等证明材料的,应认定为思想政治品德考核不合格。 1.有反对宪法所确定的基本原则的言行或参加邪教组织,情节严重的; 2.触犯刑法、治安管理处罚法,受到刑事处罚或治安管理处罚且情节严重、性质恶劣的。 六、考试 (一)考试科目与计分办法。考试科目分为文化素质和专业基础。文化素质考试科目:计算机、英语、大学语文或高等数学,每科满分150分;专业基础考试科目:分21大类,每类(1个科目)满分150分。每科考试时间均为120分钟。 (二)考试大纲。省教育考试院负责统一公布文化素质和专业基础能力测试大纲。 (三)命题制卷。省教育考试院负责统一命题和制卷工作。 (四)考试时间。全省统一考试时间为2025年4月19日、20日。具体考试时间与考试科目安排如下(北京时间): (五)考点设置。考点设在市(州)。考试由各市(州)教育考试招生机构按有关规定组织实施,省教育考试院监督管理。 (六)报考资格审核通过后,在规定时间内登录报名系统打印准考证。准考证打印时间:4月16日8:30至20日18:00。 七、评卷 试卷评阅工作在省高等学校招生委员会(以下简称省招委会)统一领导下,由省教育考试院负责组织。评卷工作遵循“坚持标准,公正准确,给分有理,扣分有据”的原则,严格执行参考答案和评分标准(细则),采取有效措施,组织好评卷、复核、登分、统计以及试卷保管等各环节工作。各学科组要加强复查,严格控制评分误差,确保评卷质量。 八、招生计划 我省2025年普通专升本招生计划以省教育厅下达的计划为准。招生院校根据省教育厅下达的招生计划,通过省教育考试院官网(https://www.ganseea.cn/),填报招生专业目录。院校填报招生专业目录分两个批次进行,第一个批次:建档立卡贫困户考生招生专业目录;第二个批次:普通考生招生专业目录。每个批次招生专业必须按照省教育厅规定的专业大类选择。 九、志愿填报 评卷工作结束后,根据考生成绩及招生计划数划定各本科专业大类招生录取最低控制分数线。5月上旬公布考生考试成绩和各本科专业大类最低控制分数线。考生登录省教育考试院官网(https://www.ganseea.cn),点击“信息查询”,选择“专升本考试”进行成绩查询。 填报志愿时间:5月12日8:30至13日18:00,填报网址:https://zsbwb.ganseea.cn,考生须按照报考时选定的本科专业大类填报志愿,即参加考试所考本科专业大类科目对应院校及专业填报。跨专业大类填报的志愿视为无效。填报志愿分两个批次: (一)第一批次:建档立卡贫困户志愿。考生一次最多可报9所院校,每所院校最多可报6个专业。经毕业院校审核,确定为建档立卡贫困户的考生方可填报,其他考生填报本批次志愿无效。 (二)第二批次:普通考生志愿。考生一次最多可报9所院校,每所院校最多可报6个专业。符合条件的考生均可填报。建档立卡贫困户考生在第一批次志愿中未被录取,第二批次志愿继续有效。 (三)考生须在规定的时间内填报志愿,过期一律不再补报。 十、录取工作 录取工作在省招委会的统一领导下,由省教育考试院和各招生院校组织实施。录取工作实行“学校负责、省教育考试院监督”的录取体制。 (一)建档立卡贫困户考生录取。建档立卡贫困户考生如被建档立卡户志愿录取,普通招生类志愿自动失效。未被本批次志愿录取,普通考生批次志愿有效。 (二)投档原则。免试生根据招生院校公布的专业能力测试办法执行;建档立卡贫困户志愿及普通考生志愿均执行平行志愿。按“分数优先,遵循志愿,一轮投档”的平行志愿投档原则投档。即按考生排序成绩分类别从高分到低分排定位次,然后按位次优先的原则,根据考生平行志愿的自然顺序从前到后进行检索,一经检索到计划未满额的学校,即向该校投档。 (三)投档成绩排序方法。由考生文化素质及专业基础成绩之和组成排序成绩,分数由高到低排序。当排序成绩相同时,按考生专业基础、大学语文或高等数学、计算机及英语科目成绩顺序排序。 (四)首轮录取工作于5月中旬完成。 (五)征集志愿录取 首轮未完成招生计划的院校实行征集志愿,未被录取的考生可参加征集志愿,考生于5月19日18:00以后通过省教育考试院网站查询首轮录取结果。考生可登录省教育考试院官网(https://www.ganseea.cn),点击“信息查询”,选择“专升本考试”进行录取查询。征集志愿时间:5月20日8:30至18:00,征集志愿网址:https://zsbwb.ganseea.cn/。征集志愿填报规则与首轮填报志愿相同,征集志愿录取可根据招生计划及考生报考情况适当降分,最低可在最低控制分数线下20分以内(含20分)投档录取。5月23日登录省教育考试院官网查询征集志愿录取结果,查询方式与第一次录取结果查询流程相同。 十一、收费标准及经费保障 依据《关于理顺和调整我省教育考试收费标准的通知》(甘发改价格〔2023〕523号)有关规定执行。实行网上报名缴费。考生报名时须缴纳报名考试费,收费标准为每生每科50元。普通专升本统一考试按报考4科收取,免试生参加招生院校组织的专业能力测试按报考1科收取。招生学校按录取人数每生80元标准向省教育考试院缴纳录取费。 按照《关于甘肃省国家教育考试学历考试收费分成的批复》(甘财教〔2023〕47号)规定,收费标准:每生每科50元,免试生参加专业能力测试按照1科收取。分成比例:省级20元/科,市(州)30元/科。 十二、体检 (一)普通专升本招生考生身体健康状况检查标准,按教育部、原卫生部、中国残疾人联合会颁布的《普通高等学校招生体检工作指导意见》和人力资源社会保障部、教育部、原卫生部《关于进一步规范入学和就业体检项目维护乙肝表面抗原携带者入学和就业权利的通知》执行。 (二)各招生院校要会同当地卫生健康部门做好体检工作。具体体检工作由各招生院校根据考生录取后实际情况确定。 (三)考生的体检须在指定的二级甲等以上医院或相应的医疗单位进行,主检医师应由具有副主任医师以上职称、责任心强的医生担任,应对考生身体健康状况作出相应的、规范准确的体检结论,并对其真实性负责。非指定的医疗机构为考生出具的体检结论无效。 十三、工作要求 (一)积极做好考试招生宣传。各生源院校和招生院校要高度重视普通专升本考试招生工作,积极主动广泛宣传各项政策规定,动员符合条件的考生踊跃报考。 (二)确保考试招生公平公正。要采取有效措施,严把考生资格审查关。各地组考部门要认真扎实做好考试组织管理工作,严肃考风考纪,狠抓安全保密,确保录取公平公正。对考试招生工作中弄虚作假、徇私舞弊、失职渎职等行为要进行严肃的责任追究,按照有关规定从严处理,切实维护广大考生的切身利益,确保2025年我省普通专升本考试招生各项工作圆满完成。 十四、其他事项 (一)已录取的考生,在本科高校入学报到前未取得高职(专科)毕业证书或受到处分的,取消其录取资格;退役大学生士兵未正常退役并取得退役证,取消其录取资格。 (二)申请参加考试合理便利的,参照《2024年普通高等学校招生工作规定》等有关规定执行。考生应于报名阶段向报考点(应届毕业生向就读学校)申请,省教育考试院根据报考点意见,形成《告知书》送达申请人,并通知组考单位,以便提前做好安排。 (三)未尽事宜按照《方案》执行。 附件: 1.2025年甘肃省普通高校高职(专科)升本科统一考试招生工作进程表 2.2025年甘肃省高职(专科)和本科专业大类对照表 附件1 2025年甘肃省普通高校高职(专科)升本科统一考试招生工作进程表 附件2 2025年甘肃省高职(专科)和本科专业大类对照表
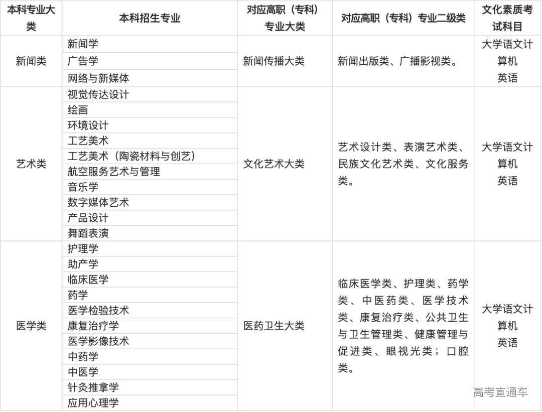
备注:1.高职具体专业可查阅教育部印发的《职业教育专业目录(2021年)》。 2.报考医学类本科专业时,对高职(专科)专业相同或相近的具体要求: (1)护理学:护理类(护理、助产); (2)助产学:护理类(护理、助产); (3)临床医学:临床医学类(临床医学); (4)药学:药学类(药学)和药品与医疗器械类(药品生产技术、药品质量与安全、药品经营与管理); (5)医学检验技术:医学技术类(医学检验技术、卫生检验与检疫技术); (6)康复治疗学:康复治疗类(康复治疗技术、言语听觉康复技术、中医康复技术); (7)医学影像技术:医学影像技术; (8)中药学:中医药学(中药学); (9)中医学:中医药学(中医学、藏医学、中医骨伤、针灸推拿); (10)针灸推拿学:中医药学(针灸推拿、中医学); (11)应用心理学:医药卫生大类专科专业均可报考。 3.军事院校全日制高职(专科)毕业生按照专业人才培养方案,由省教育考试院(省招委会办公室)核定其专业划入高职(专科)专业大类及二级类。











