艺考提前!山东2025年艺术类专业统考公告公布!11月30日开考!

2024-10-25 11:07 高考直通车 评论
山东省2025年普通高等学校招生
艺术类专业统一考试公告

根据国家统一部署要求,2025年我省普通高校招生艺术类专业中的美术与设计类、书法类、舞蹈类、音乐类、播音与主持类和表(导)演类专业实行省级统一考试。



考试形式


(一)美术与设计类、书法类专业采取笔试形式。
(二)音乐类专业采取笔试+现场录制形式。
(三)表(导)演类(戏剧影视导演方向)专业采取笔试+现场面试形式。

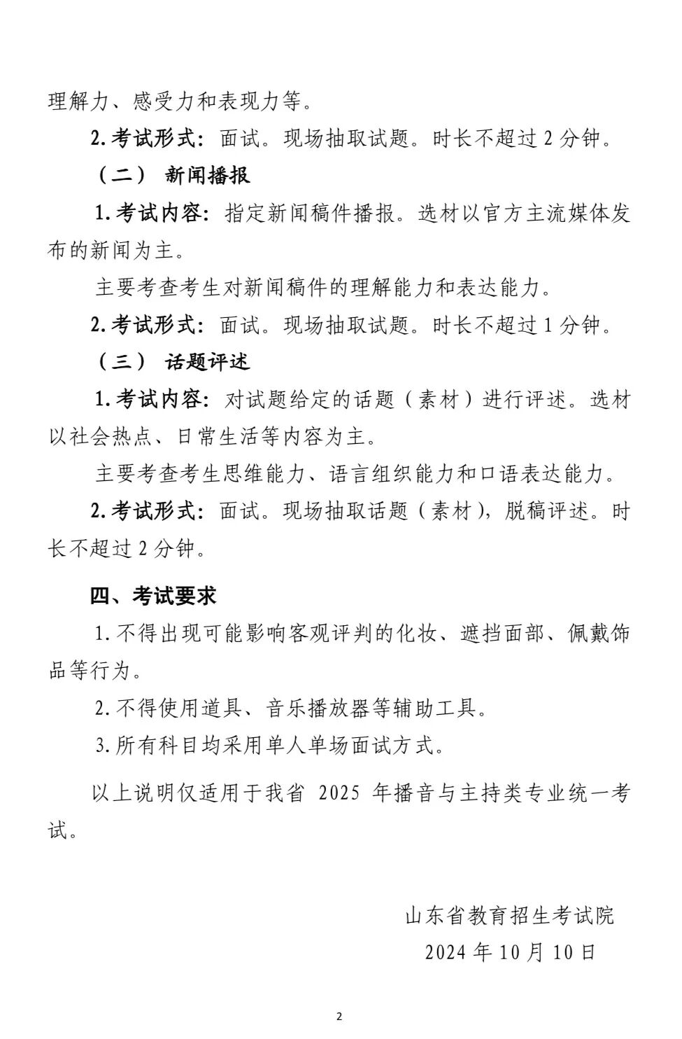
(四)舞蹈类、播音与主持类、表(导)演类(戏剧影视表演、服装表演方向)专业采取现场面试形式。




考试时间及地点

图片

图片

相关类别面试具体结束时间以编场时间为准。


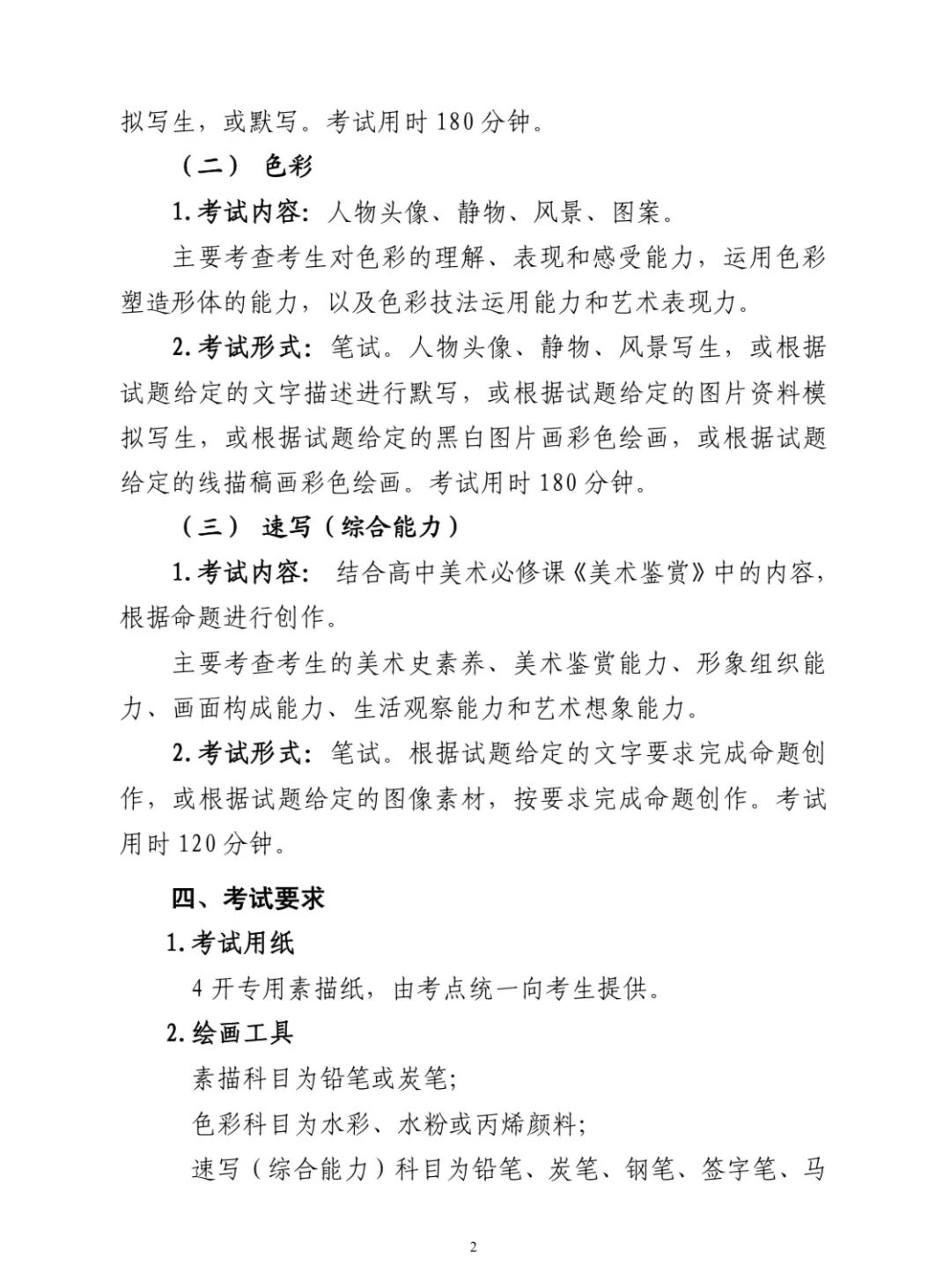
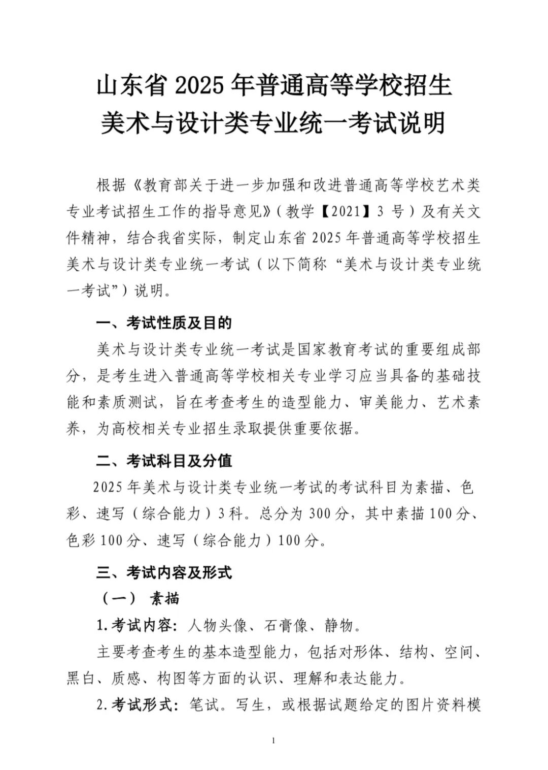
    美术类   
图片
图片
图片
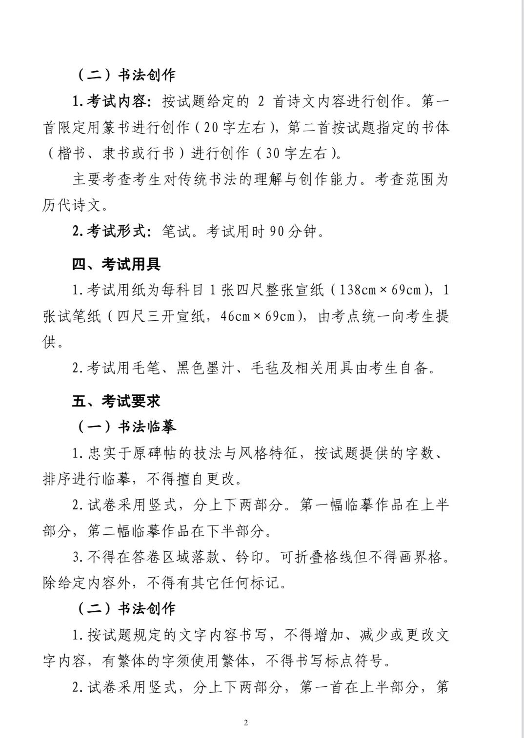
    书法类   
图片
图片
图片
    舞蹈类   
图片
图片
图片
图片
图片
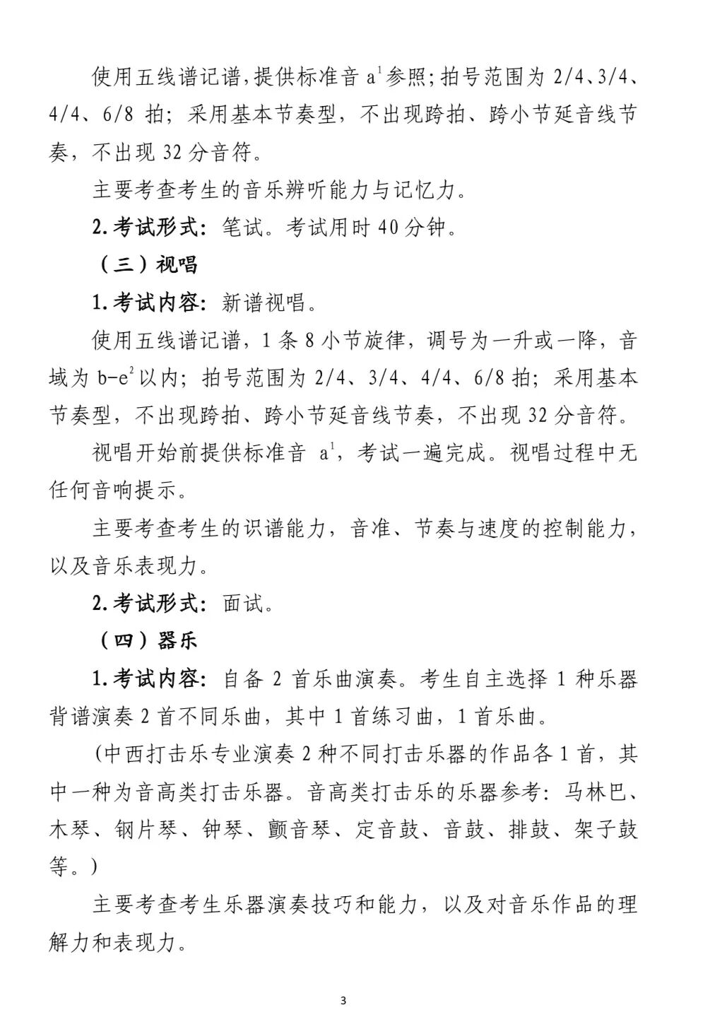
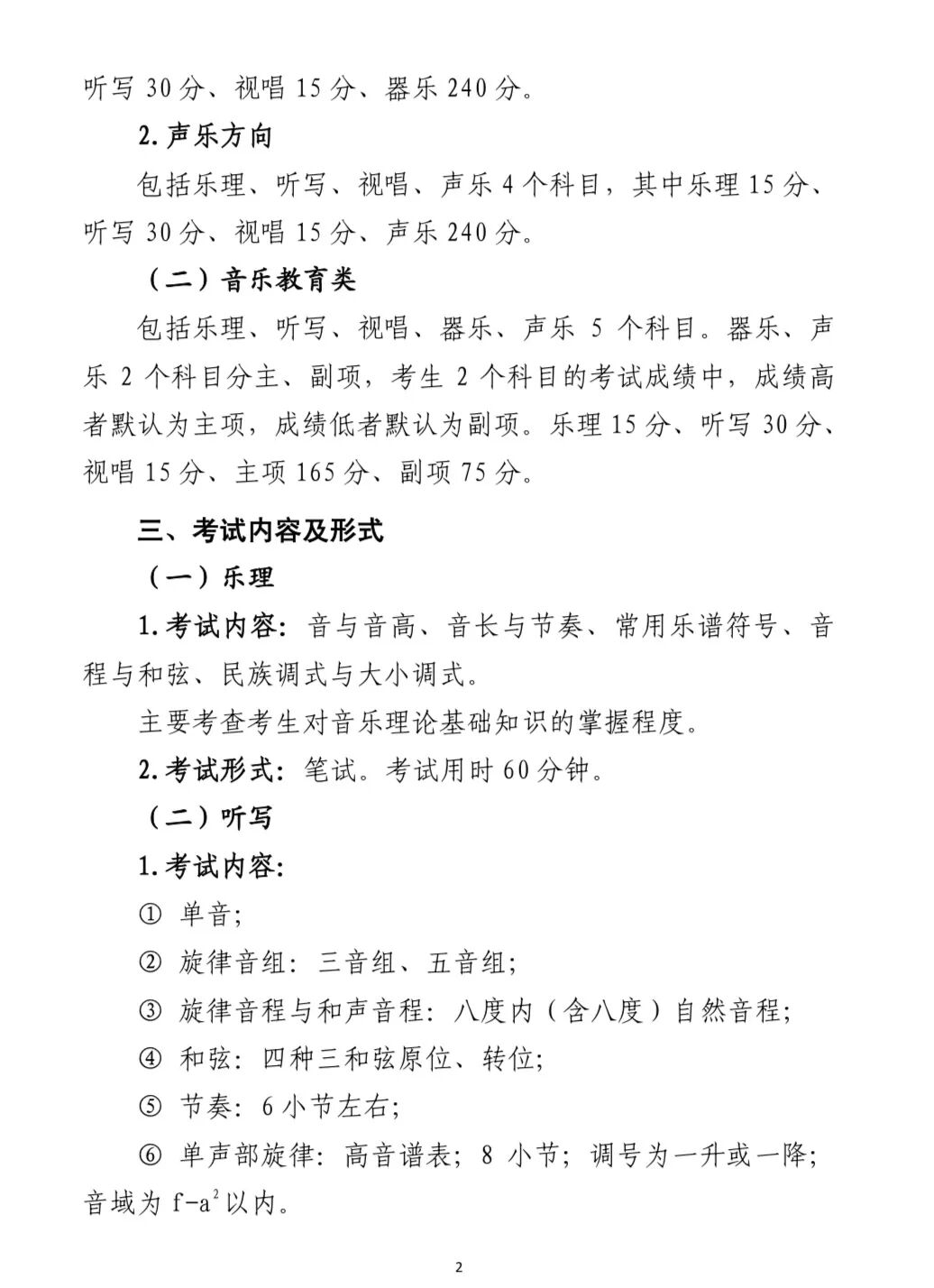
    音乐类   
图片
图片
图片
图片
    播音与主持类   
图片
图片
    表(导)演类   
图片
图片
图片
图片
图片
图片
图片
图片
图片


登录高考直通车APP
查看完整试题答案
好的
查看完整试题
特别声明:
1. 本站注明稿件来源为其他媒体的文/图等稿件均为转载稿,本站转载出于非商业性的教育和科研之目的,并不意味着赞同其观点或证实其内容的真实性。如转载稿涉及版权等问题,请作者在两周内速来电或来函联系,本站根据实际情况会进行下架处理。
2. 任何媒体、网站或个人未经本网协议授权不得转载、链接、转贴或以其他方式复制发表,违者本站将依法追究责任。
举报理由选择
确定
高考直通车官网

哇哦!快加入高考直通车APP,发现更多精彩内容,与学霸一起交流学习吧!