欢迎广大考生报考公安院校公安专业!
2025年公安院校公安专业面向广东省生源提前批本科(公安类专业)招生总计划2131名。其中,中国人民公安大学、中国人民警察大学、中国刑事警察学院、郑州警察学院、南京警察学院等5所公安部所属公安院校招生计划730名,广东警官学院招生计划1400名(含公安专业人才专项培养招生计划200名),云南警官学院招生计划1名。志愿报考公安院校公安专业的考生,须参加由广东省公安厅政治部统一组织的政治考察、面试、体检、体能测评;未参加政治考察、面试、体检、体能测评的,或者政治考察、面试、体检、体能测评中任何一项不合格的,不予录取。为保证广大考生的报考权益,现将相关条件、要求和事项公布如下,请考生知悉。
一、报考资格条件
报考公安院校公安专业的考生,应具备下列资格条件:
(一)具有中华人民共和国国籍;
(二)遵守中华人民共和国宪法和法律,拥护中国共产党领导和中国特色社会主义制度;
(三)志愿从事公安工作;
(四)具有良好的政治素质和道德品行;
(五)具有良好的身体条件和心理素质;
(六)年龄为十六周岁以上、二十二周岁以下(2003年9月1日至2009年8月31日期间出生);
(七)高级中等教育学校毕业,在广东省报名参加高考。
二、志愿填报及入围名单公布
志愿报考公安院校公安专业的考生按照广东省统一规定的时间和要求在网上填报高考志愿。广东省招生委员会办公室和广东省公安厅政治部根据考生志愿,按照高考成绩从高到低的顺序确定入围政治考察、面试、体检、体能测评环节的考生名单,原则上不低于招生计划的2倍,在广东省公安厅官方政务网站(gdga.gd.gov.cn)、广东公安公众号和广东省教育考试院网站(eea.gd.gov.cn)公布,并及时发送入围及参检参测的手机短信通知。
三、政治考察
(一)基本流程
政治考察工作依托广东省公安院校招生智慧政审系统(gdga.gd.gov.cn/zhzs/)开展。考生在政审系统填报有关信息日期为6月16日至6月26日,补充填报日期为6月29日至6月30日,逾期未填报视为放弃政治考察。考察过程中如还需补充修改材料,政治考察工作人员将通过电话或短信与考生联系,请保持通讯畅通。未按省招生委员会办公室统一规定的时间和要求在网上填报高考志愿的考生,在广东省公安院校招生智慧政审系统填报的信息无效(志愿填报系统与招生智慧政审系统为不同系统,请考生注意区分)。
考生在政审系统上填报本人基本信息、本人主要经历、本人有无严重违规违纪违法犯罪受到处理处分处罚情况、本人出国(境)情况、家庭成员情况、家庭成员有无严重违规违纪违法犯罪受到处理处分处罚情况、本人和家庭成员移居国(境)外情况、主要社会关系人员情况、主要社会关系人员有无严重违规违纪违法犯罪受到处理处分处罚情况等信息。
考生家庭成员中如有已亡故人员,填写“已故”,并上传该家庭成员的死亡证明或居委会(村委会)有关证明;考生或家庭成员户籍在外省的,须上传其身份证(正、反面)或户口本(户主页、本人页)扫描件及无违法犯罪记录证明扫描件;家庭成员户籍在外省,难以为其开具无违法犯罪记录证明的,须上传当地居委会(村委会)开具的其有关现实表现的证明;家庭成员户籍在外省且未满14周岁的,上传该家庭成员的身份证扫描件即可。考生及其家庭成员已取得或者正在申请国(境)外永久居留权、长期居留许可的,须上传其身份证明、所在机构或社区开具的证明文件或者申请移居文件扫描件;家庭成员户籍在国(境)外且未满14周岁的,上传该家庭成员的身份证明文件扫描件即可。
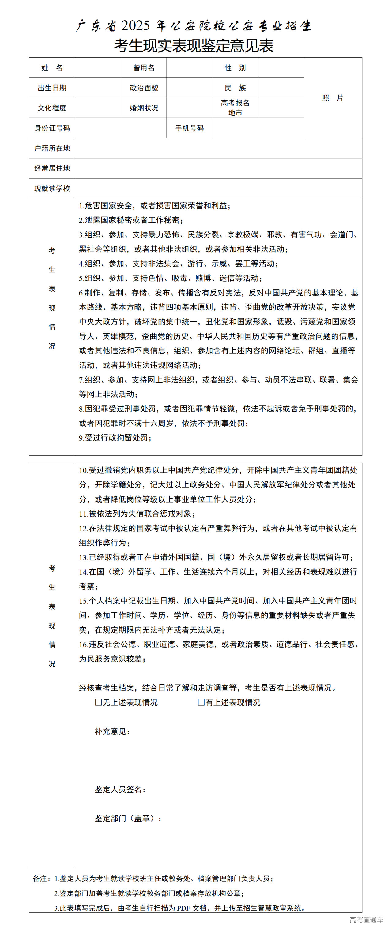
考生须下载《广东省2025年公安院校公安专业招生考生现实表现鉴定意见表》(见附件),填写、办理完毕后扫描为PDF文档并上传至政审系统。
(二)项目标准
政治考察主要对考生的政治素质、思想品行、遵纪守法、诚实守信等情况,以及考生家庭成员有关情况进行考察。家庭成员是指考生有共同生活经历的父母(或者其他监护人、直接抚养人)、未婚兄弟姐妹。其中,父母包括生父母、养父母、有扶养关系的继父母等;兄弟姐妹包括同父母的兄弟姐妹、同父异母或者同母异父的兄弟姐妹、养兄弟姐妹、有扶养关系的继兄弟姐妹等。
四、面试、体检、体能测评
(一)时间地点
面试、体检、体能测评定于7月1日至7月7日在广东警官学院嘉禾校区(广州市白云区东平文盛庄路118号)开展,每天报到时间为上午8:00至10:00,下午14:30至16:30。省公安厅将根据公布的入围政治考察、面试、体检、体能测评环节的考生名单,及时发送短信通知,请考生保持手机通信畅通,及时留意公告和短信通知,按公告要求和短信通知的时段,自行前往考场报到并参检参测。考生因突发疾病、女生因生理期等身体原因无法按通知时段参检参测的,可通过咨询电话或到招生工作现场申请推迟参检参测时间,但仍需在7月7日前参检参测。未在规定时间内参加面试、体检、体能测评的考生,取消公安院校公安专业录取资格。
(二)项目标准
1.面试主要对考生的报考动机、言语表达、动作反应、心理素质等情况进行评测。具体标准如下:
(1)报考动机有下列情形之一的,不合格:明确不愿意接受公安院校教育的;明确不愿意从事公安工作的;动机明显不良的;省级以上公安机关认定的其他严重情形。
(2)言语表达有下列情形之一的,不合格:发声困难、声音嘶哑等发声明显异常的;发音不准、吐字不清等构音明显异常的;口吃等语畅明显异常的;答非所问、词不达意等语言理解或者表达明显异常的;省级以上公安机关认定的其他严重情形。
(3)动作反应有下列情形之一的,不合格:身体运动功能受限的;身体平衡性或者协调性较差的;动作明显异常或者不到位(如步态异常、下蹲不全等),或者反应明显迟钝的;省级以上公安机关认定的其他严重情形。
(4)心理素质不适宜接受公安院校教育或者从事公安工作的,不合格。
面试考官根据面试标准,采取提问交流、朗读指定材料、口令指挥等方法开展现场测评,综合分析作出面试结论。考生参加面试应端正态度,避免奇装异服、染烫发、化浓妆、戴首饰等情况。
2.体检主要对考生的体格状况进行检查。由省公安厅会同二甲以上资质的医疗机构组织医务人员,根据体检标准,参照公安机关录用人民警察体检有关操作规程和实施细则,开展现场检查和患病经历审查,综合分析作出体检结论。患病经历审查由考生提前在招生智慧政审系统(gdga.gd.gov.cn/zhzs/)上申报患病经历情况,现场报到时由考生提交高考体检材料(考生自行下载携带,下载渠道可询所在学校),由医师现场比对审查。现场体检项目包括身高、体重、外观、血压、心率、视力、色觉、听力、嗅觉等,结果以现场体检结论为准。体检项目和标准中,现场体检项目和标准如下:
(1)外科
第一条 男性身高小于170厘米,女性身高小于160厘米,不合格。
第二条 体重指数(BMI),下列情况不合格:男性小于17.3或者大于27.3,女性小于17.1或者大于25.7。
第三条 颅脑畸形或者损伤,颅骨畸形或者缺损,颅内异物存留,脑外伤后综合征,颅脑手术史,不合格。
第四条 面部畸形或者损伤,五官畸形或者缺损,其他严重影响面部容貌的情形,不合格。
第五条 颈部运动功能受限,斜颈(可自行矫正的除外),Ⅲ度单纯性甲状腺肿,甲状腺切除术后,不合格。
第六条 脊柱、骨盆、胸廓畸形,脊柱、骨盆、胸廓的骨折史、手术史(无合并外伤的肋骨单纯性骨折除外),腰椎间盘突出症及病史,强直性脊柱炎及病史,其他明显影响脊柱功能的疾病及病史,不合格。
第七条 骨、关节畸形或者缺损,骨、关节、滑囊、腱鞘疾病或者损伤及其后遗症,关节习惯性脱位,严重慢性骨髓炎,重度扁平足,肘关节过伸大于15度,肘关节外翻大于20度,两下肢不等长大于2厘米,膝内翻股骨内髁间距离大于7厘米,膝外翻胫骨内踝间距离大于7厘米,其他严重运动系统疾病,不合格。
第八条 面颈部长径大于1厘米的斑或者痣,面颈部长径大于3厘米的瘢痕,其他体表部位影响功能的瘢痕,不合格。
第九条 文身,男性文眉、文眼线、文唇,女性文唇,不合格。
第十条 中、重度特应性皮炎,银屑病,白癜风,血管瘤,重度痤疮,穿凿性毛囊炎,斑秃,重度鱼鳞病,疥疮,其他难以治愈或者具有较强传染性的严重皮肤病,不合格。
第十一条 腋臭,不合格。
第十二条 生殖器官畸形或者发育不全,生殖器官损伤及其后遗症,其他严重生殖系统疾病,不合格。
第十三条 淋病,梅毒,非淋菌性尿道炎,软下疳,性病性淋巴肉芽肿,尖锐湿疣,生殖器疱疹,艾滋病,其他性传播疾病及其并发症、后遗症,不合格。
第十四条 恶性肿瘤及病史,不合格。
第十五条 面颈部长径大于1厘米的良性肿瘤、囊肿,其他体表部位长径大于3厘米的良性肿瘤、囊肿,其他影响功能的良性肿瘤、囊肿,不合格。
(2)内科
第十六条 收缩压小于90毫米汞柱或者大于等于140毫米汞柱,舒张压小于60毫米汞柱或者大于等于90毫米汞柱,不合格。
第十七条 心率小于50次/分钟或者大于110次/分钟,不合格。
第十八条 大动脉炎,结节性多动脉炎,脉管炎,动脉瘤,中、重度下肢静脉曲张,其他严重血管疾病,其他严重循环系统疾病,不合格。
第十九条 红斑狼疮,皮肌炎,多发性肌炎,硬皮病,类风湿性关节炎,其他免疫系统疾病,不合格。
第二十条 脏器缺损(阑尾切除术后半年以上,无后遗症的除外),脏器移植,不合格。
(3)眼科
第二十一条 双眼中任何一眼裸眼视力小于4.8,不合格。
第二十二条 色弱,色盲,不合格。
第二十三条 共同性内斜视大于15度,共同性外斜视大于15度,不合格。
第二十四条 眼球突出,眼球震颤,瞳孔变形,瞳孔运动障碍,视网膜色素变性,青光眼,其他严重眼病,不合格。
(4)耳鼻咽喉科
第二十五条 双耳中任何一耳耳语听力小于5米,不合格。
第二十六条 嗅觉迟钝,嗅觉丧失,不合格。
第二十七条 鼻畸形,鼻中隔穿孔,中、重度变应性鼻炎,严重鼻窦炎,鼻息肉,其他严重鼻病,不合格。
(5)口腔科
第二十八条 唇裂及唇裂术后明显瘢痕,腭裂及腭裂术后,慢性腮腺炎,颞下颌关节疾病,其他严重口腔疾病,不合格。
考生采取服用治疗药物、使用医疗器械等手段(如服用降血压药物、佩戴角膜塑形镜、使用身体牵引拉伸器械等)弄虚作假,或者瞒报、谎报患病经历的,其体检结论为不合格。
上述“小于”“大于”均不包含本数。体重指数(BMI)的计算公式为体重(千克)÷身高(厘米)÷身高(厘米)×10000。
3.体能测评主要对考生的运动素质和运动能力进行测评。具体标准如下:
(1)男性50米跑不超过9秒20厘秒,女性50米跑不超过10秒40厘秒,合格。
(2)男性1000米跑不超过4分35秒,女性800米跑不超过4分36秒,合格。
(3)男性立定跳远超过205厘米,女性立定跳远超过150厘米,合格。
(4)男性一分钟引体向上超过9次,女性一分钟仰卧起坐超过25次,合格。
50米跑、1000米跑(男)/800米跑(女)、引体向上(男)/仰卧起坐(女)的测试次数均为1次,立定跳远的测试次数为3次,取其中最佳一次成绩记录。50米跑、耐力跑、立定跳远、引体向上(男)/仰卧起坐(女)4个项目应当全部进行测评,其中有3个以上合格的,体能测评结论为合格。
考生采取服用违禁药物、使用辅助器械等手段弄虚作假的,其体能测评结论为不合格。
上述“不超过”“超过”均包含本数。
(三)复核复测监督
面试、体检、体能测评结果以现场结论为准,采用电子系统录入,全程录像。考生对面试、体检结果有异议的,可在签名确认前现场对该项目提出1次复核申请,由现场工作人员核实申请理由,视情当场安排复检复测;考生在体能测评50米跑项目中,因场地或其他外来因素干扰影响测评结果的,可现场提出复测申请,由现场裁判长作出裁定,视情当场安排1次复测。现场复检复测结果为最终结论。考生签名确认或离开现场后,不予复检复测;考生未签名自行离场的,作不合格处理。
五、招生录取
(一)结果查询。公安院校公安专业招生统一安排在本科提前批次录取。广东省公安厅政治部根据考生政治考察、面试、体检、体能测评结果确定合格考生名单,于7月10日前报广东省招生委员会办公室和公安部人事训练局,并在广东省公安厅官方政务网站(gdga.gd.gov.cn)公布查询渠道,供考生查询本人政治考察、面试、体检、体能测评结果。广东省招生委员会办公室将符合条件考生电子档案投档给相关公安院校后,由招生院校依据向社会公布的招生章程和录取原则择优录取。报考公安院校公安专业的考生,投档成绩需达到本科录取控制分数线。
(二)征集志愿。公安院校公安专业招生未完成的计划,通过公开征集志愿录取。参加征集志愿的考生应符合公安院校公安专业报考资格条件,并且政治考察、面试、体检、体能测评结论均合格。
(三)专项培养。2025年公安院校公安专业人才专项培养计划对户籍地在汕头、韶关、河源、梅州、汕尾、阳江、湛江、茂名、清远、潮州、揭阳、云浮等12个地级市,以及惠州市龙门县和肇庆市广宁县、德庆县、封开县、怀集县等5个县所对应的地级市户籍生源进行专项培养。考生可同时填报专项培养招生计划志愿和普通招生计划志愿。公安专业人才专项培养考生被录取后不得转专业。相关地级市公安机关、广东警官学院应与被录取专项培养考生签订《专项培养协议书》(未满18周岁的考生,须与监护人共同签订)。考生凭广东警官学院录取通知书,在规定的时间内到广东警官学院办理入学手续。考生如改变专项培养意向未按时报到入学的,视为放弃入学资格。
(四)入学复查。公安院校在公安专业学生入学后2个月内,组织对其报考资格、生源地、入警就业面向、体格状况、心理素质和学生档案等进行复查。复查合格的,予以注册学籍。复查不合格的,取消入学资格。
六、参检参测要求和建议
(一)考生报到要求。报到考生统一从广东警官学院嘉禾校区南门进入考场,考场内不提供车位,送考车辆及人员严禁进入考区或在考场门口区域聚集等候,送考车辆请按现场指引停放或及时驶离,请提前了解考场周边住宿、交通情况,合理作出安排。考生进入考场后至面试、体检、体测结束前,未经批准不得擅自离开考场;考生参检参测结束离场后,不得再次进入考场。
入围考生报到时,需出示本人身份证(无身份证的携带户口本)、高考体检材料(询所在学校自行下载携带,原件或复印件均可)、通知入围及参检参测的手机短信凭证,工作人员将现场通过人脸识别系统等进行身份查验;建议考生着运动服、运动裤、运动鞋袜参检参测;不得服用降血压药物、佩戴角膜塑形镜、使用身体牵引拉伸器械等;严禁携带贵重物品,如有丢失、损毁等情况自行担责。
(二)现场纪律要求。考生要服从工作人员安排,自觉排队,保持安静,有序入场、离场;做好炎热、强对流天气应对准备,服从现场管理和指引要求,确保自身安全;在面试、体检、体能测评工作区域不得使用手机及其他通讯设备,一经发现取消面试、体检、体能测评成绩;不服从工作人员管理、扰乱测评秩序的,取消面试、体检、体能测评成绩。
(三)体能测评建议。请考生及家长评估考生身体状况是否适应剧烈运动,如身体状况不宜参加体能测评的,建议放弃体能测评资格;如考生因心脑血管疾病、肺炎感染或其他疾病影响健康状况,对测评强度、天气等不适应,体能测评前热身不充分等自身原因,导致体测中出现受伤、疾病、死亡等一切后果,由考生方承担。建议考生按照体能测评项目要求加强体育锻炼,注意休息,避免受伤,做好参测安全评估和各项准备。
七、特别提示
参加广东省公安院校公安专业招生政治考察、面试、体检、体能测评无需缴纳任何费用。广东省公安厅从未委托任何第三方受理公安院校公安专业招生有关事项,任何以中介、机构、单位或者个人名义声称可以提供所谓“保过关”“疏通关系”“保证录取”等“服务”,并以“好处费”“人情费”等为由收受财物的,均为诈骗行为,请广大考生和家长勿上当受骗;如发现以上情况,请向相关部门举报。招生工作信息以广东省公安厅政治部发布为准,并且将陆续在广东省公安厅官方政务网站、广东公安公众号和广东省教育考试院网站上发布,请广大考生及时关注。如发现招生工作人员违反公平公正情形的,可检举、举报。
广东省公安厅投诉举报电话:12389;
招生工作咨询电话:020-34067093,工作时间为6月16日至7月10日(9:00-12:00,14:00-16:30);
招生智慧政审系统技术保障电话:19924222707,工作时间为6月16日至7月1日(9:00-12:00,14:30-17:30)。
附件:广东省2025年公安院校公安专业招生考生现实表现鉴定意见表.docx
广东省公安厅政治部
2025年6月10日
