2026年1月,教育部前后发布两批《关于拟同意设置本科高等学校的公示》。


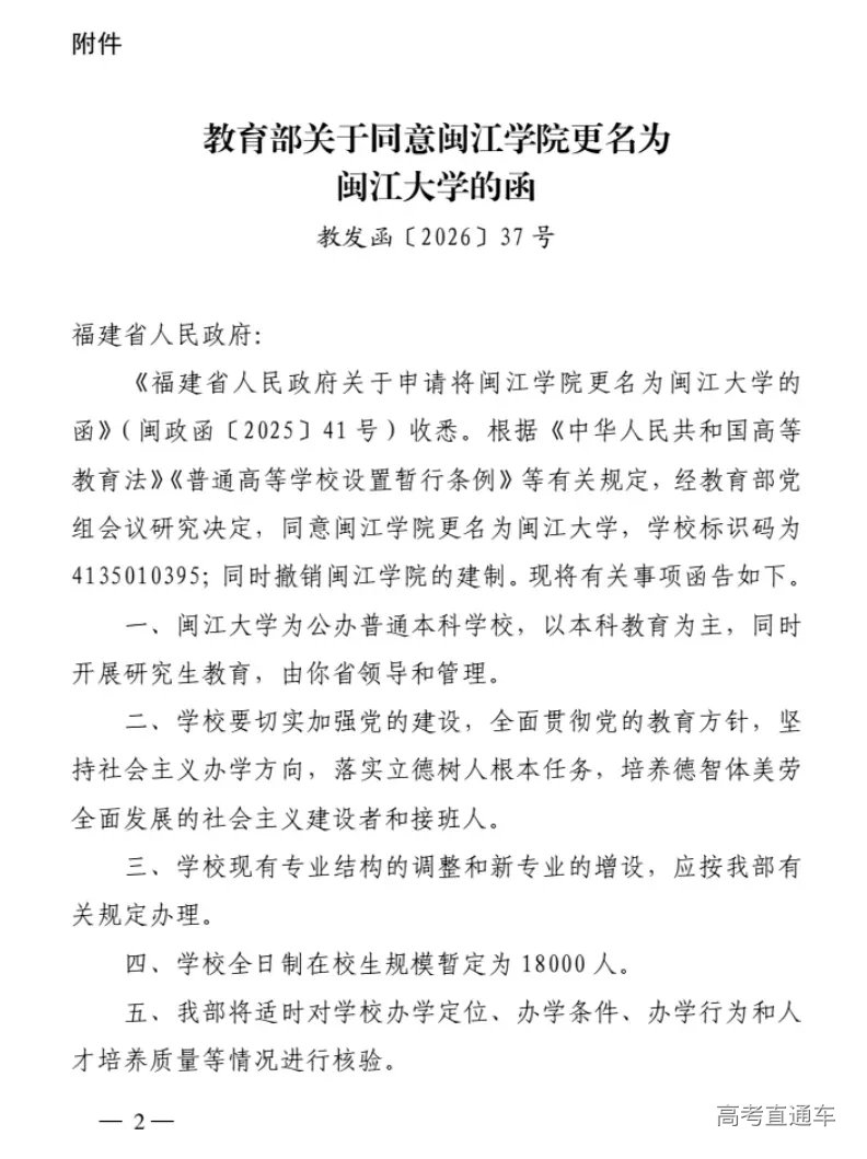
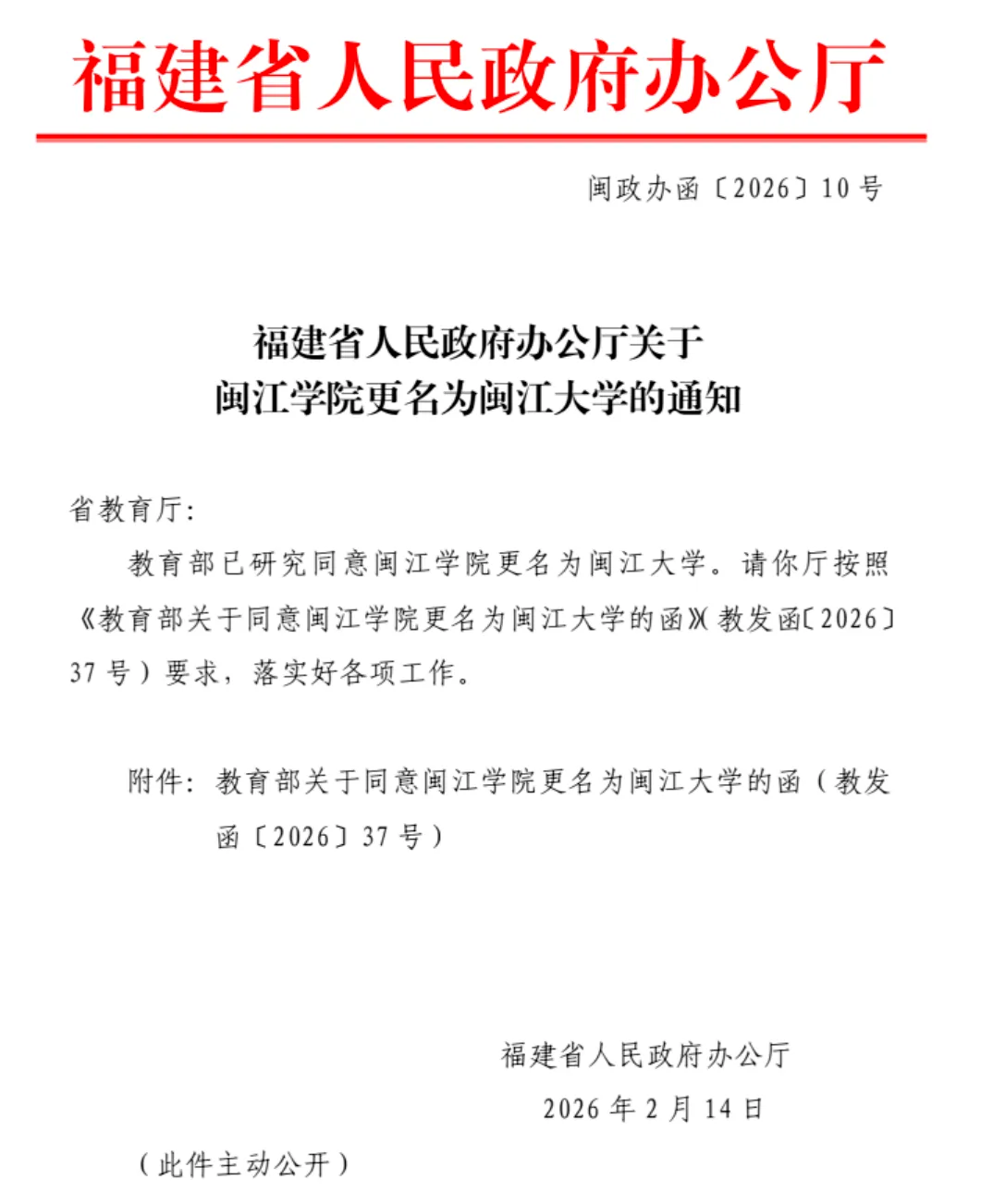
据最新消息显示,教育部已正式发函批复6所院校的更名申请。分别是淮阴工学院、皖南医学院、安徽科技学院、闽江学院、成都纺织高等专科学校以及四川建筑职业技术学院👇






这也意味着今年高考,这些院校都将以全新校名开展招生,祝贺
当然,对于2026届高考生们来说,最关注的应该就是学校更名后招生计划是否会扩招,录取分是否会上涨?学校招生政策会有什么变化?
在我们的普遍印象中,相较于“学院”,“大学”往往意味着更强的实力,成功更名为“大学”,意味着学校办学水平的跃升,也更有利于学校后续发展。
以佛山大学为例,自2024年成功更名以来,学校生源质量实现跨越式提升。2025年广东夏季高考录取结果显示,在不计入中外合作办学及地方专项计划的情况下,物理类与历史类所有普通专业投档线均超越特控线(物理532分/历史557分),特控率达100%,较2023年更名之前实现质的飞跃,以硬核数据印证了更名带来的积极效应。

无独有偶,福建理工大学2023年使用新校名首次招生,不仅招生计划扩招,新增招生专业,各选科组合录取分排名均有不同程度的上涨(近年来高考人数激增,排名下降即意味着分数已经在大幅提升)。

基于以上趋势,车车预计今年更名的五所高校启用新校名招生后,部分优势专业的录取分数可能出现较大幅度的上涨,而中外合作办学等特殊招生类型的分数也可能也会上涨。不过,这类分数涨幅或许相对温和,对考生而言,反倒可能成为“捡漏”的机会点!
值得注意的是,对于正在规划志愿的考生和家长来说,关注更名高校的动态变化,合理评估自身定位,不失为一种务实的策略。
闽江学院坐落于福建省省会福州市,是2002年经教育部批准设立的全日制普通本科高校。前身是1958年创办的福州师范高等专科学校和1984年创办的闽江职业大学,是福建省重点建设高校、一流应用型建设高校(A类)、示范性应用型本科高校和全省党建工作示范高校。
现有国家级一流专业建设点8个、国家级特色专业2个、国家级一流本科课程1门、国家级教学成果奖4项(含合作3项),省级一流专业建设点20个、省级特色专业5个、省级一流本科课程62门、省级课程思政示范课程5门,省级重点学科3个。
自2019年教育部和福建省启动一流本科专业建设“双万计划”以来,闽江共获批国家级、省级一流本科专业建设点共21个,其中国家级一流本科专业建设点8个,省级一流本科专业建设点13个。


皖南医学院地处有着“长江巨埠、皖之中坚”美誉的安徽省域副中心城市——芜湖市。学校建于1958年,时为芜湖医学专科学校;1970年并入安徽医学院,1971年建立安徽医学院皖南分院;1974年经国务院批准独立建校,命名为皖南医学院;1981年获得国务院学位委员会学士学位和硕士学位授予权;1998年一次性通过教育部本科教学工作合格评价;2008年顺利通过教育部本科教学工作水平评估并获优秀等级;2018年顺利通过教育部本科教学工作审核评估;2020年通过临床医学专业认证,有效期六年。学校目前为安徽省重点支持立项建设博士学位授予单位。
学校是全国首批临床医学硕士专业学位研究生培养模式改革试点高校,有一级学科硕士学位授权点7个、硕士专业学位授权类别8个。学校有本科专业35个。


安徽科技学院是一所办学历史悠久、文化底蕴深厚、多学科协调发展的省属本科院校。学校起始于1950年的皖北高级农林学校,1965年开始举办本科教育。历经安徽凤阳农业专科学校、安徽农学院凤阳分院、皖北农学院、安徽农业技术师范学院、安徽技术师范学院等变迁,2005年更名为安徽科技学院,2012年开始独立培养研究生,2021年成为硕士学位授予单位。在校全日制本科生、硕士研究生2.2万人,累计为国家和地方经济社会发展输送了13万余名优秀毕业生。学校现有二级学院14个,本科专业66个,硕士学位授予点14个。
安徽2025年分数线暂未公布;2025年未在广东进行招生。
成都纺织高等专科学校是四川省政府举办的公办全日制高等职业院校,前身为1939年创办的国立中央技艺专科学校,是西南地区唯一独立建制的纺织类高职院校。学校坚持职业教育类型定位,坚持服务轻工纺织产业特色,是国家示范(骨干)高职院校、国家优质专科高等职业院校、中国特色高水平专业群建设单位、中华优秀传统文化传承基地、中国非物质文化遗产传承人群研修研习培训计划执行院校、中国纺织服装高技能人才培训基地,四川省“双高计划”学校(A档)、四川省本科层次职业教育人才培养改革试点院校。
四川:

*2025年该校未在广东进行招生。
四川建筑职业技术学院(以下简称学校)是公办全日制高职院校,隶属于四川省住房和城乡建设厅。学校是国家示范性高等职业院校,国家优质专科高等职业院校,全国住房和城乡建设职业教育教学指导委员会副主任单位,全国文明单位,全国普通高校毕业生就业工作先进单位,全国毕业生就业典型经验高校,国家级职业教育“双师型”教师培训基地,国家“双高计划”建设单位,四川省“双高计划”建设单位,新时代四川高校党建示范高校培育单位,四川省“三全育人”综合改革试点院校、四川省职业院校“三全育人”典型学校,四川省普通高校心理健康教育工作先进单位。
2025年高考投档情况
广东:2025年四川建筑职业技术学院在广东高考招生中,502专业组(含工程造价专业)的最低投档分为408分,最低排位152625。
四川:2025年分数线暂未公布。
广东:2025年四川建筑职业技术学院在广东高考招生中,502专业组(含工程造价专业)的最低投档分为408分,最低排位152625。
四川:2025年分数线暂未公布。
淮阴工学院是江苏省属本科院校,坐落于周恩来总理家乡、全国历史文化名城——江苏省淮安市。现为硕士学位授予单位、江苏省一流应用型本科高校建设单位、博士学位授予立项建设单位。
学校现有枚乘路、北京路、萧湖3个校区,校园占地2183.9亩,校舍总建筑面积73万多平方米。现设有19个院(部、中心),74个本科专业,14个专业硕士学位授权点。有全日制在校生2.4万余人,其中,硕士研究生1600余人。现有教职工2000余人,其中专任教师1400余人。
淮阴工学院是一所以工学为主的应用型大学,涵盖管理学、经济学、农学、文学、法学、艺术学、理学、教育学等多个学科门类。现有省“十四五”重点学科6个,ESI全球排名前1%学科5个(工程学、环境与生态学、化学、生物学与生物化学、材料科学)。
江苏:

广东:

