四川省教育厅发布了关于公开征求《四川省职业教育条例(征求意见稿)》意见的公告。
根据高等学校设置制度规定,将符合条件的技师学院按程序纳入高等职业学校序列。职业学校可以实行弹性学制和学分制,允许学生工学交替,提前或延后完成学业。
中等职业学校与普通高中、高等职业学校与应用型大学可以课程互选、学分互认,对照国家资历框架,实行学习成果的认证、积累和转换。中等职业学校可以按照国家有关规定,在有关专业实行与高等职业学校教育的贯通招生和培养。高等职业学校可以按照国家有关规定,采取文化素质与职业技能相结合的考核方式招生学生;对有突出贡献的技术技能人才,经考核合格,可以破格录取。
高等职业学校和实施职业教育的普通高等学校应当在招生计划中确定相应的比例,专门招收职业学校毕业生。省人民政府鼓励设立专门的职业教育师范院校,支持高水平工科学校举办职业技术师范教育,支持有条件的优质高等职业学校转设为职业技术师范学院或试办职业技术师范本科专业。实习岗位应符合专业培养目标要求,与学生所学专业对口或相近,原则上不得跨专业大类安排实习。
以下是详细内容:
图片来源:四川省教育厅
关于公开征求《四川省职业教育条例(征求意见稿)》意见的公告
为认真学习贯彻党的二十大精神,落实《中华人民共和国职业教育法》和省第十二次党代会部署,筑牢职业教育法治保障,推动我省职业教育高质量发展,省委教育工委、教育厅组织起草了《四川省职业教育条例(征求意见稿)》。根据《四川省人民政府拟定地方性法规草案和制定规章程序规定》,现面向社会公众公开征求意见。
一、征求意见时间
2022年11月7日至2022年12月6日。
二、修改意见反馈
请社会各界人士提出宝贵意见,以信函或电子邮件形式反馈至省委教育工委、教育厅。
附件(可下载):《四川省职业教育条例(征求意见稿)》条款表述对照表.pdf
附件1 四川省职业教育条例(征求意见稿)
《四川省职业教育条例》 (征求意见稿)
目 录
第一章 总则
第二章 职业教育的实施
第三章 职业学校
第四章 职业培训机构
第五章 职业教育的教师与受教育者
第六章 校企合作
第七章 职业教育的保障
第八章 法律责任
第九章 附则
第一章 总则
第一条 为了加快推进本省职业教育高质量发展,提高劳动者素质和技术技能水平,促进就业创业,更好支撑本省经济社会发展,服务国家战略和技能型社会建设,根据《中华人民共和国 职业教育法》以及其他有关法律、行政法规,结合本省实际,制 定本条例。
第二条 本条例适用于本省行政区域内职业学校教育、职业培训以及相关活动。
第三条 职业教育是与普通教育具有同等重要地位的教育类型。地方各级人民政府应当确保职业教育与普通教育得到同等重视、同等支持,应当将职业教育事业发展与地方经济社会发展同规划、同部署、同实施、同考核。
第四条 职业教育必须坚持中国共产党的领导,坚持社会主义办学方向,贯彻国家的教育方针,坚持立德树人、德技并修,坚持产教融合、校企合作,坚持面向市场、促进就业,坚持面向实践、强化能力,坚持面向人人、因材施教。
实施职业教育应当弘扬社会主义核心价值观,对受教育者进行思想政治教育和职业道德教育,培育劳模精神、劳动精神、工匠精神,传授科学文化与专业知识,培养技术技能,进行职业指导,全面提高受教育者的素质。
第五条 公民有依法接受职业教育的权利。外国人和无国籍人可以依法接受职业教育。地方各级人民政府应当采取措施,帮助少数民族学生和经济困难的学生接受职业教育。职业学校和职业培训机构应当招收符合国家规定录取标准的残疾学生入学,不得因其残疾拒绝招收。
第六条 职业教育实行政府统筹、分级管理、部门配合、行业指导、校企合作、社会参与。
第七条 县级以上地方人民政府应当建立健全职业教育工作联席会议制度,统筹协调本行政区域职业教育发展工作,解决本行政区域内职业教育改革中的重大问题。省人民政府教育行政部门负责本省职业教育工作的统筹规划、综合协调、宏观管理、督导评估;省人民政府教育行政部门、人力资源社会保障行政部门和其他有关部门在职责范围内,分别负责有关的职业教育工作,并建立信息通报、资源共享等协作机制。
第八条 县级以上地方人民政府鼓励发展多种层次和形式的职业教育,推进多元办学,支持社会力量广泛、平等参与职业教育。县级以上地方人民政府应当发挥企业的重要办学主体作用,推动企业深度参与职业教育,鼓励企业举办高质量职业教育。有关行业主管部门、工会和中华职业教育社等群团组织、行业组织、企业、事业单位等应当依法履行实施职业教育的义务,参与、支持或者开展职业教育。
第九条 省人民政府应当采取措施,大力发展技工教育,健全完善现代技工教育体系,扩大高技能人才培养规模,全面提高产业工人素质;支持举办面向农村的职业教育,加快培养高素质乡村振兴人才;扶持革命老区、少数民族地区、边远地区、欠发达地区职业教育的发展;扶持残疾人职业教育的发展;保障妇女平等接受职业教育。
第十条 地方各级人民政府应当采取措施,提高技术技能人才的社会地位和待遇,将符合条件的高水平技术技能人才纳入高层次人才计划,加大技术技能人才薪酬激励力度;鼓励企业职务职级晋升和工资分配向关键岗位、生产一线岗位和紧缺急需的高层次、高技能人才、青年人才倾斜。地方各级人民政府应当对在职业教育工作中做出显著成绩 的单位和个人按照有关规定给予表彰、奖励。地方各级人民政府应当支持职业教育活动周的举办工作,宣传基层和一线技术技能人才成长成才的典型事迹,弘扬劳动光荣、技能宝贵、创造伟大的时代风尚。
第十一条 地方各级人民政府鼓励职业教育领域的对外交流与合作,支持有条件职业院校开展境外办学,助力产业和企业参与“一带一路”等国际化建设。地方各级人民政府应当支持开展多种形式的职业教育资格资历互认,引进一批国际优质职业教育资源、优秀师资团队、国际通用职业证书,培养具有国际视野、通晓国际规则的技术技能人才。
第十二条 本省按照国家规定实行学历证书以及其他学业证书、培训证书、职业资格证书和职业技能等级证书制度,实行劳动 者在就业前或者上岗前接受必要的职业教育的制度。
第二章 职业教育的实施
第十三条 本省建立健全职业学校教育与职业培训并重,不同层次职业教育有效贯通,职业教育与普通教育、继续教育相互融通,适应经济社会发展需要,产教深度融合的现代职业教育体 系。
第十四条 县级以上地方人民政府应当举办或者参与举办发挥骨干和示范作用的职业学校、职业培训机构,对企业和其他社会力量依法举办的职业学校和职业培训机构给予指导和扶持。高等职业教育由省人民政府统筹规划布局,依法督导举办者落实管理责任和投入责任。中等职业教育由设区的市、自治州人民政府主导和统筹,负责区域内学校布局和专业优化。
第十五条 县级以上地方人民政府教育行政部门管理指导教育教学质量等相关工作。省级人民政府教育行政部门会同人力资源社会保障行政部门以及其他有关部门应当根据经济社会发展需要和职业教育特点,完善教育教学相关标准,管理指导职业学校教材建设,组织开展技能竞赛活动。
第十六条 行业主管部门按照行业、产业人才需求加强对职业教育指导,定期发布人才需求信息。行业主管部门、工会和中华职业教育社等群团组织、行业组织可以根据需要,参与职业教育相关活动;举办或联合举办职业学校、职业培训机构,组织、协调、指导相关企业、事业单位、社会组织举办职业学校、职业培训机构。
第十七条 企业可以利用资本、技术、知识、设施、设备、场地和管理等要素,举办或者联合举办职业学校、职业培训机构。
企业开展职业教育的情况应当纳入企业社会责任报告。企业应当按照职工工资总额的一定比例提取职业教育培训经费,有计划地对本单位的职工和准备招用的人员实施职业教育。
第十八条 本省鼓励、指导、支持企业和其他社会力量依法举办职业学校、职业培训机构。地方各级人民政府采取购买服务,向学生提供助学贷款、奖助学金等措施,对企业和其他社会力量依法举办的职业学校和职业培训机构予以扶持;对其中的非营利性职业学校和职业培训机构还可以采取政府补贴、基金奖励、捐资激励等扶持措施,参照同级同类公办学校生均经费等相关经费标准和支持政策给予适当补助。
第十九条 本省建立教育行政部门管理的职业院校与人力资源社会保障行政部门管理的技工院校融合发展管理体制。
教育行政部门负责建立完善教育教学、学生管理、学籍学历、考试招生等教育业务统一管理的机制;人力资源社会保障行政部门负责建立完善社会培训、技能人才评价、毕业生就业创业、世界技能大赛等业务统一管理机制。
根据高等学校设置制度规定,将符合条件的技师学院按程序纳入高等职业学校序列。
第三章 职业学校
第二十条 职业学校的设立,应当符合下列基本条件:
(一)有组织机构和章程;
(二)有合格的教师和管理人员;
(三)有与所实施职业教育相适应、符合规定标准和安全要求的教学以及实习实训场所、设施、设备以及专业课程体系、教育教学资源等;
(四)有必备的办学资金和与办学规模相适应的稳定经费来源。
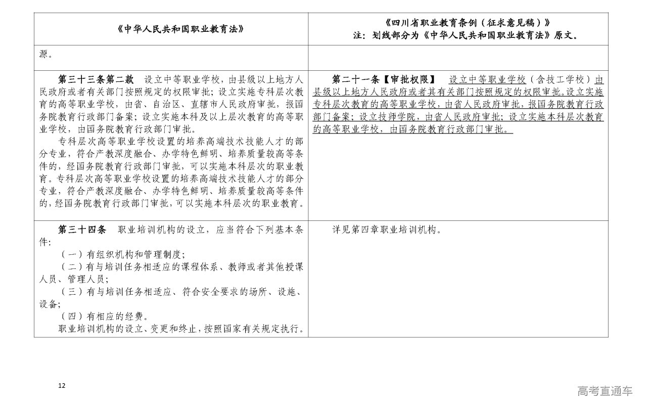
第二十一条 设立中等职业学校(含技工学校)由县级以上地方人民政府或者其有关部门按照规定的权限审批。
设立实施专科层次教育的高等职业学校,由省人民政府审批,报国务院教育行政部门备案;
设立技师学院,由省人民政府审批;设立实施本科层次教育的高等职业学校,由国务院教育行政部门审批。
第二十二条 申请举办职业学校的,应当向审批机关提交下列材料:申办报告,主要包括举办者、培养目标、办学层次、办学形 式、经费筹措与管理使用等内容;
可行性论证报告;
(三)学校章程;
(四)学校资产证明;
(五)校长、教师的资格证明文件。法律、行政法规另有规定的,从其规定。
第二十三条 申请设立职业学校,应当具备本条例第二十条规定的条件,并向有关审批机关提交申请书。审批机关应当自受理之日起三个月内以书面形式作出是否批准的决定,并送达申请人。予以批准的,颁发办学许可证,并向社会公布;不予批准的,应当书面说明理由。申请设立高等职业学校的,审批期限可延长三个月。
禁止出租、出借、伪造、转让办学许可证。
第二十四条 职业学校的变更和终止,应当按照国家有关规定办理审核、批准、注册或者备案手续。职业学校变更名称、层次、类别、住所、举办者,或者分立、合并、终止的,应当向审批机关提出申请。
属中等职业学校的,审批机关应当自受理之日起三个月内以书面形式答复;属专科及以上层次教育的高等职业学校,审批机关自受理之日起六个月内以书面形式答复。
终止办学的职业学校,应当妥善安置在校学生,并向原审批机关办理注销登记手续,由原审批机关收缴办学许可证,销毁印章。职业学校清偿债务结束后,仍有剩余财产的,按照国家有关规定办理。
第二十五条 公办职业学校实行中国共产党职业学校基层组织领导的校长负责制,中国共产党职业学校基层组织按照中国共产党章程和有关规定,全面领导学校工作,支持校长独立负责地行使职权。民办职业学校依法健全决策机制,强化学校的中国共产党基层组织政治功能,保证其在学校重大事项决策、监督、执行各环节有效发挥作用。学校基层党组织实行民主集中制,健全集体领导和个人分工负责相结合的制度。党组织班子成员根据集体的决定和分工,切实履行职责。
校长全面负责本学校教学、科学研究和其他行政管理工作,校长通过校长办公会或者校务会议行使职权。
第二十六条 职业学校在专业设置和调整、人事管理、教师评聘、收入分配等方面依法享有自主权。
第二十七条 职业学校应当坚持依法治校和规范办学,建立健全以章程为核心的制度体系,不断推进学校治理体系与治理能力现代化。职业学校应当建立和完善教职工代表大会等组织形式,支持 保障教师和学生依法、依章程参与学校管理。职业学校可以通过咨询、协商等多种形式,听取行业组织、企业、学校毕业生等方面代表的意见,发挥其参与学校建设、支持学校发展的积极作用。
第二十八条 职业学校应当按照中央和省规定的专业教学标准和质量要求,建立教学制度和内部质量保证机制。职业学校应当积极开展教育教学研究工作,按照教学计划和教学标准的要求,完成教学任务,创新教学内容和方式,组织实习教学,加强对学生的就业指导。职业学校基于国家职业教育标准制定人才培养方案,依法自主选用或者开发、编写、引进体现新知识、新技术、新工艺、新方法以及具有地方特色的传统工艺、传统技术等具有职业教育特点的课程和教材。
第二十九条 职业学校可以实行弹性学制和学分制,允许学生工学交替,提前或延后完成学业。
第三十条 职业学校应当建立健全就业促进机制,采取多种形式为学生提供职业规划、职业体验、求职指导等就业服务,增强学生就业能力。职业学校应当建立学生创新创业支持体系,可以在课程研发、学时学分、师资保障、场地建设、专利保护、资金支持、奖励措施等方面创造条件,鼓励学生进行创新创业活动。
第三十一条 职业学校的实训场所、课程、师资等教育教学资源应当面向普通中小学校开放。普通中小学可以因地制宜开展职业启蒙教育,开设职业生涯教育、劳动技术和职业技术等职业教育课程;或者根据需要,在相关教学课程中适当增加职业教育的教学内容,为普通中学学生接受职业基础教育创造条件。中等职业学校与普通高中、高等职业学校与应用型大学可以课程互选、学分互认,对照国家资历框架,实行学习成果的认证、积累和转换。
第三十二条 职业学校应当加强校风学风、师德师风建设,构建凸显地域文化特色、突出专业办学特点以及学校优良传统的精神文化体系,营造良好学习环境,保证教育教学质量。
第三十三条 省人民政府以及其有关部门应当建立符合职业教育特点的考试招生制度和中等职业学校学生学业水平考试制度。
中等职业学校可以按照国家有关规定,在有关专业实行与高等职业学校教育的贯通招生和培养。
高等职业学校可以按照国家有关规定,采取文化素质与职业技能相结合的考核方式招生学生;对有突出贡献的技术技能人才,经考核合格,可以破格录取。
高等职业学校和实施职业教育的普通高等学校应当在招生计划中确定相应的比例,专门招收职业学校毕业生。
第三十四条 省人民政府教育行政部门会同同级人民政府有关部门建立职业教育统一招生平台,汇总发布实施职业教育的学校以及其专业设置、招生情况等信息,提供查询、报考等服务。
第三十五条 县级以上地方人民政府的教育督导机构对本行政区域内的职业学校进行监督、检查、评估和指导,并将督导结果向社会公布。开展职业教育质量评价,应当将职业教育是否符合产业发展方向、行业标准和岗位要求,是否突出就业导向,是否把受教育者的职业道德、技术技能水平、就业质量作为重要指标。
第四章 职业培训机构
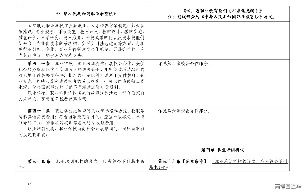
第三十六条 职业培训机构的设立,应当符合下列基本条件:
(一)有组织机构和管理制度;
(二)有与培训任务相适应的课程体系、教师或者其他授课人员、管理人员;
(三)有与培训任务相适应、符合安全要求的场所、设施、设备;
(四)有相应的经费;
法律、行政法规另有规定的,从其规定。
第三十七条 职业培训机构按权限由设区的市级、县级人力资源社会保障行政部门负责审批,审批结果应向同级教育行政部门备案。
第三十八条 申请设立职业培训机构的,应当具备本条例第三十七条规定的基本条件,并向有关审批机关提交申请材料。审批机关应当自受理之日起三个月内以书面形式作出是否批准设立的决定,并送达申请人;予以批准的,颁发办学许可证,并向社会公布;不予批准的,应当书面说明理由。
第三十九条 申请举办职业培训机构,应当依法向审批机提交下列材料:
(一)申办报告;
(二)机构章程;
(三)机构资产的有效证明文件;
(四)校长、教师、财会人员的资格证明文件;
(五)法律、法规规定的其他材料。
第四十条 职业培训机构变更举办者、名称、地址、类别,应当提出变更申请,经原审批机关同意后,办理变更手续。职业培训机构变更举办者,应当依法进行资产评估以及财务审计,并约定变更后的有关事宜;没有约定的,由变更后的举办者承担相应责任。职业培训机构终止办学的,应当依法进行清算,妥善安置培 训学员和教职员工,报原审批机关备案,由原审批机关收回办学 许可证、机构印章,并将终止办学的情况向社会公告。
第四十一条 职业培训机构有下列情形之一的,应当终止:
(一)根据机构章程规定要求终止,并经审批机关批准的;
(二)被吊销办学许可证的;
(三)因资不抵债无法继续办学的。
第四十二条 职业培训机构在办学形式、专业设置、教学培训计划、教师聘用、招收学生、内部机构设置、人事任免、经费使用等方面依法享有自主决定权。职业培训机构应当按照培训计划开展职业培训,不得任意减少培训内容和培训课时,应当保证培训教学质量。职业培训机构应当在经审批机关批准的办学地址开展培训教学活动。异地开展临时培训教学活动的,须报相关部门备案同意,且只能使用同一个机构名称;异地设立分支机构(含教学点)的,须在当地重新申请设立审批。
第四十三条 职业培训机构不得有以下行为:
(一)发布虚假招生广告、招生简章;
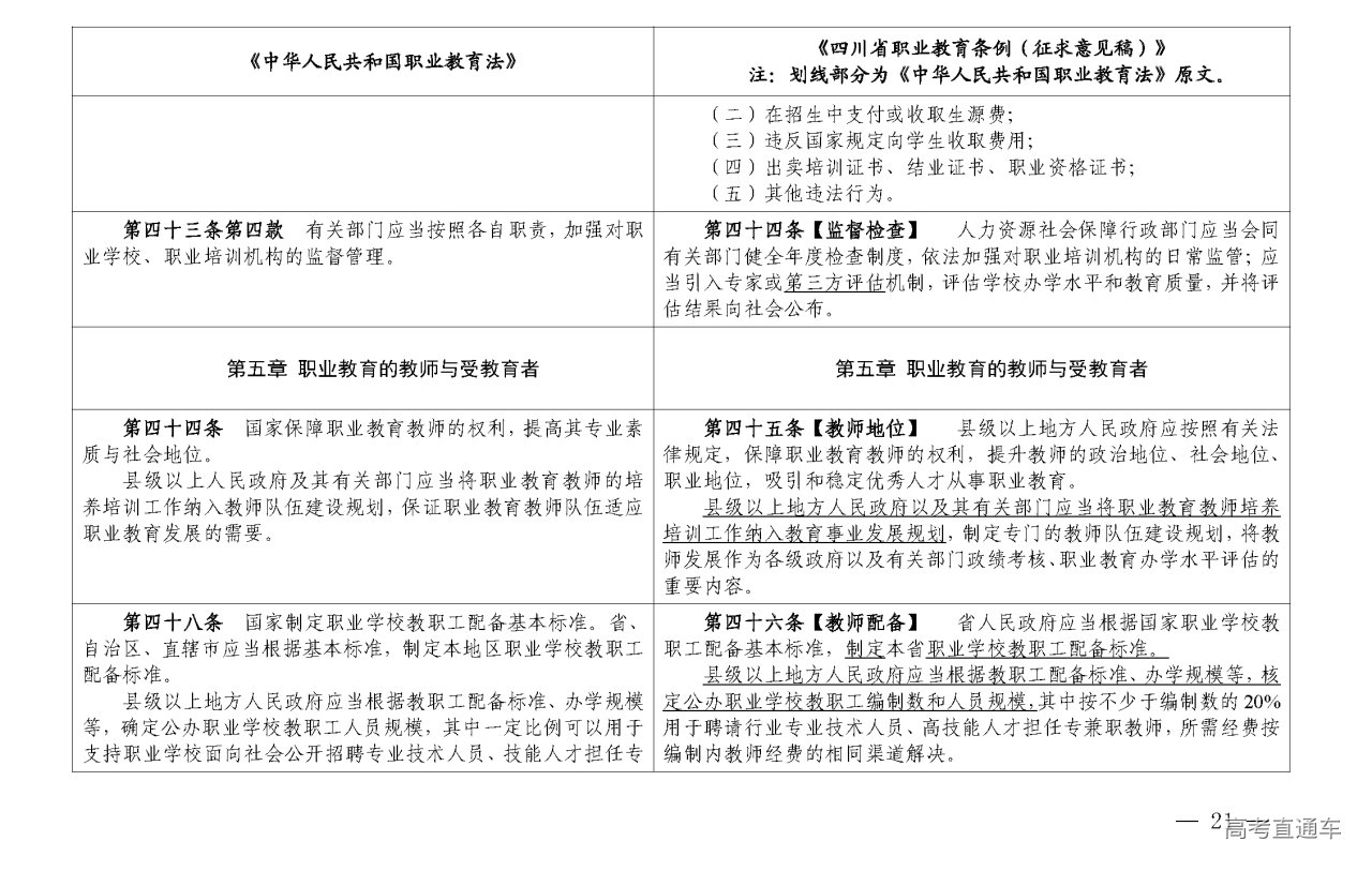
(二)在招生中支付或收取生源费;
(三)违反国家规定向学生收取费用;
(四)出卖培训证书、结业证书、职业资格证书;
(五)其他违法行为。
第四十四条 人力资源社会保障行政部门应当会同有关部门健全年度检查制度,依法加强对职业培训机构的日常监管;应当引入专家或第三方评估机制,评估学校办学水平和教育质量,并将评估结果向社会公布。
第五章 职业教育的教师与受教育者
第四十五条 县级以上地方人民政府应按照有关法律规定,保障职业教育教师的权利,提升教师的政治地位、社会地位、职业地位(提法要斟酌),吸引和稳定优秀人才从事职业教育。县级以上地方人民政府以及其有关部门应当将职业教育教师培养培训工作纳入教育事业发展规划,制定专门的教师队伍建设规划,将教师发展作为各级政府以及有关部门政绩考核、职业教育办学水平评估的重要内容。
第四十六条 省人民政府应当根据国家职业学校教职工配备基本标准,制定本省职业学校教职工配备标准。县级以上地方人民政府应当根据教职工配备标准、办学规模等,核定公办职业学校教职工编制数和人员规模,其中按不少于编制数的20%用于聘请行业专业技术人员、高技能人才担任专兼职教师,所需经费按编制内教师经费的相同渠道解决。
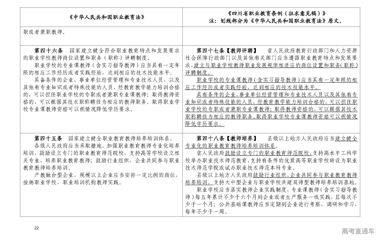
第四十七条 省人民政府教育行政部门和人力资源社会保障行政部门以及其他有关部门应当遵循职业教育特点和发展要求,建立与职业学校教师职业发展规律相适应的岗位设置和职务(职称)评聘制度。职业学校的专业课教师(含实习指导教师)应当具有一定年限的相应工作经历或者实践经验,达到相应的技术技能水平。具有条件的企业、事业单位经营管理和专业技术人员以及其 他有专业知识或者特殊技能的人员,经教育教学能力培训合格的,可以担任职业学校的专职或者兼职专业课教师;取得教师资格的,可以根据其技术职称聘任为相应的教师职务。取得职业学校专业课教师资格可以视情况降低学历要求。
第四十八条 县级以上地方人民政府应当建立健全专业化的职业教育教师培养培训体系。
省人民政府鼓励设立专门的职业教育师范院校,支持高水平工科学校举办职业技术师范教育,支持有条件的优质高等职业学校转设为职业技术师范学院或试办职业技术师范本科专业。
县级以上地方人民政府鼓励行业组织、企业共同参与职业教育教师培养培训,支持大中型企业与职业学校共建双师型教师培养培训基地。职业学校应当落实教师企业实践制度,专业课教师(含实习指导教师)每五年累计不少于六个月到企业或者生产服务一线实践,且每次不少于一个月;公共基础课教师应当定期到企业进行考察、调研和学习,每年不少于一周。
鼓励企业为教师提供支持和便利,产教融合型企业、规模以上企业应当安排一定比例的岗位并积极创造条件,接纳和支持职业学校、职业培训机构教师实践。
第四十九条 地方各级人民政府教育行政部门、人力资源社会保障行政部门以及其他有关部门应当建立校企人员双向流动、相互兼职的常态运行机制,促进职业学校与企业人才的合理流动、 有效配置。
职业学校健全高技能人才到职业学校从教制度,聘请技能大 师、劳动模范、能工巧匠、非物质文化遗产传承人等高技能人才,通过担任专职或者兼职专业课教师、设立工作室等方式,参与人才培养、技术开发、技能传承等工作。
经所在学校或者企业同意,职业学校教师和管理人员、企业经营管理和技术人员根据合作协议,分别到企业、职业学校兼职 的,可根据国家有关规定和双方约定获得薪酬。
第五十条 职业学校学生应当遵守法律、法规,遵守学生行为规范和学校的各项管理制度,养成良好的职业道德、职业精神、 职业能力和行为习惯,完成规定的学习任务,按要求参加实习、 实训,掌握技术技能。
职业学校学生的合法权益,受法律保护。
第五十一条 县级以上地方人民政府以及有关部门应当高度重视职业学校学生实习工作,鼓励和引导企(事)业单位等按岗位总量的一定比例安排实习岗位,接纳职业学校和职业培训机构的学生实习。接纳实习的单位应当遵守国家关于工作时间和休息休假的规定、保障实习学生的人身安全等。未经教育培训或未通过考核的学生不得参加实习,对上岗实习的,应当签订实习协议,并按规定以及时足额支付劳动报酬。
地方各级人民政府教育行政部门负责统筹指导职业学校和职业培训机构的学生实习工作;职业学校和职业培训机构主管部门负责职业学校和职业培训机构实习的监督管理。职业学校和职业培训机构应当选择符合条件的企业、事业单位作为实习单位,并将学生岗位实习情况按要求报主管部门备案。
职业学校、职业培训机构和企业应当加强实习实训学生的指 导,分别选派实习指导教师和专门人员全程指导、共同管理学生实习。实习岗位应符合专业培养目标要求,与学生所学专业对口 或相近,原则上不得跨专业大类安排实习,不得违反相关规定通 过人力资源服务机构、劳务派遣单位,或者通过非法从事人力资 源服务、劳务派遣业务的单位或个人组织、安排、管理学生实习。
第五十二条 接受职业教育的学生,达到相应学业和职业资格要求的,经职业学校或者职业培训机构考核合格的,按照国家有关规定,取得相应的学业证书、培训证书或职业资格证书和职 业技能等级证书,并作为受教育者从业的凭证。
按照国家有关规定,本省开展学业证书、培训证书、职业资 格证书、职业技能等级证书等所体现的学习成果的认定、积累和 转换。
接受高等职业学校教育,学业水平达到国家规定的学位标准 的,可以依法申请相应学位。
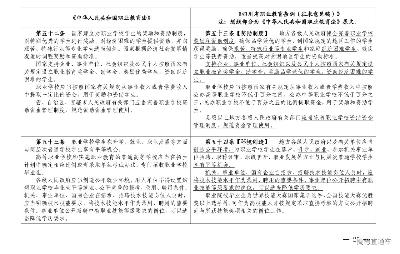
第五十三条 地方各级人民政府健全完善职业学校奖励和资助制度,确保品学兼优的学生、到国家规定的地区工作的学生获得奖励,确保艰苦、特殊行业等专业学生和家庭经济困难学生、残疾学生等获得资助,适当提高对贫困地区学生的资助标准。
支持企业、事业单位、社会组织以及公民个人按照国家有关 规定设立职业教育奖学金、助学金,奖励品学兼优的学生,资助 经济困难的学生。
职业学校应当按照国家有关规定从事业收入或者学费收入中按照公办高等职业学校不低于百分之四、公办中等职业学校不低于百分之三,民办职业学校不低于百分之五的比例提取资金,用于奖励和资助学生。
县级以上地方各级人民政府有关部门应当完善职业学校资助资金管理制度,规范资金管理使用。
第五十四条 地方各级人民政府以及有关单位应当创造公平环境,为职业学校学生在落户、升学、就业、参加机关事业单位招聘、职称评审、职级晋升、职业发展等方面与同层次普通学校学生享有平等机会。
机关、事业单位、国有企业在招录、招聘技术技能岗位人员 时,应将技术技能水平作为录用、聘用的重要条件。事业单位公 开招聘中有职业技能等级要求的岗位,可以适当降低学历要求。
职业院校毕业生为世界技能大赛国家集训选手、全国技能大赛优胜奖以上选手等,可作为高技能人才按规定采取直接考察的方式公开招聘到与所获技能奖项相关的岗位工作。
第六章 校企合作
第五十五条 地方各级人民政府应当统筹职业教育和人力资源开发的规模、结构和层次,将产教融合列入经济社会发展规划,将促进企业参与校企合作、培养技术技能人才作为产业发展规划、产业激励政策、乡村振兴规划制定的重要内容,推进产教融合示范区、产教融合标杆行业、产教融合型企业、产教融合实训基地建设。
第五十六条 校企合作实行校企主导、政府推动、行业指导、学校企业双主体实施的合作机制。县级以上的地方各级人民政府 负责本行政区域内校企合作工作的统筹协调、规划指导、综合管 理和服务保障,对职业院校、政府落实校企合作职责的情况进行 专项督导。
省人民政府教育行政部门负责职业学校校企合作工作的综合协调和宏观管理,省发展改革、人力资源社会保障、财政、经济和信息化、税务等部门以及国有资产监督管理机构应积极参与,并在各自职责范围内制定相关促进措施,全面推进校企合作。
行业主管部门和行业组织应当引导、协调、指导本行业的产教融合、校企合作工作,开展人才需求预测、校企合作对接、教育教学指导、职业技能鉴定、产教融合服务组织(企业)培育等活动。
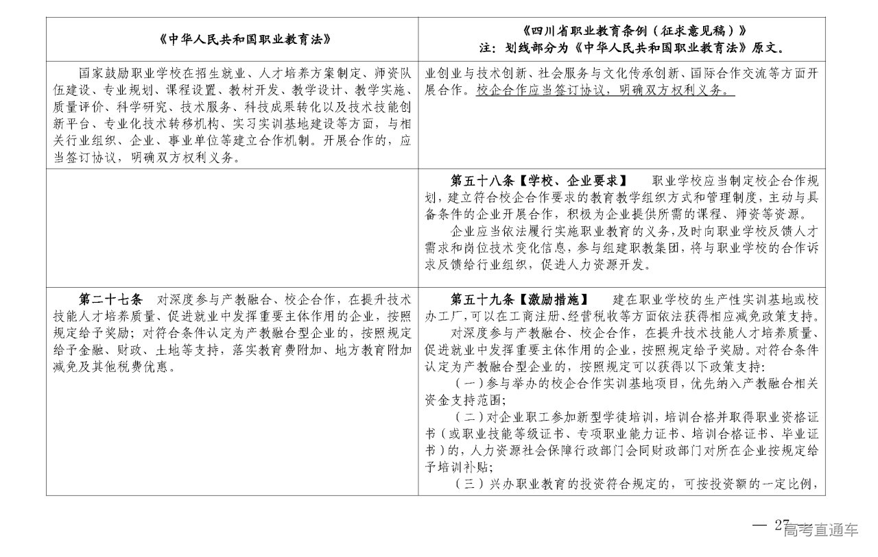
第五十七条 职业学校和企业开展校企合作应当坚持育人为本、依法实施、平等自愿、共同发展的原则,通过共同组建职业教育集团、共建共管产业学院与企业学院等多种引企驻校、引校进企的合作办学形式,在专业规划与设置、课程与教材开发、教学设计与实施、订单培养与职工培训、师资培养培训、质量保证与评价、就业创业与技术创新、社会服务与文化传承创新、国际合作交流等方面开展合作。校企合作应当签订协议,明确双方权利义务。
第五十八条 职业学校应当制定校企合作规划,建立符合校企合作要求的教育教学组织方式和管理制度,主动与具备条件的企业开展合作,积极为企业提供所需的课程、师资等资源。
企业应当依法履行实施职业教育的义务,及时向职业学校反馈人才需求和岗位技术变化信息,参与组建职教集团,将与职业学校的合作诉求反馈给行业组织,促进人力资源开发。
第五十九条 建在职业学校的生产性实训基地或校办工厂,可以在工商注册、经营税收等方面依法获得相应减免政策支持。
对深度参与产教融合、校企合作,在提升技术技能人才培养 质量、促进就业中发挥重要主体作用的企业,按照规定给予奖励。
对符合条件认定为产教融合型企业的,按照规定可以获得以下政 策支持:
(一)参与举办的校企合作实训基地项目,优先纳入产教融合相关资金支持范围;
(二)对企业职工参加新型学徒培训,培训合格并取得职业资格证书(或职业技能等级证书、专项职业能力证书、培训合格证书、毕业证书)的,人力资源社会保障行政部门会同财政部门 对所在企业按规定给予培训补贴;
(三)兴办职业教育的投资符合规定的,可按投资额的一定比例,抵免该企业当年应缴教育费附加和地方教育附加;
(四)符合要求的企业、事业单位、社会团体以及其他社会组织和公民个人利用非国家财政性教育经费面向社会举办的教育机构,其承受的土地、房屋权属用于教学的,按照国家有关规定免征契税;
(五)对国家级、省级科技企业孵化器、大学科技园和国家备案众创空间自用以及无偿或通过出租等方式提供给在孵对象使用的房产、土地,免征房产税和城镇土地使用税;对其向在孵对象提供孵化服务取得的收入,免征增值税;
(六)企业投资或与政府合作建设职业学校的建设用地,按科教用地管理,符合《划拨用地目录》的,可通过划拨方式供地, 鼓励企业自愿以出让、租赁方式取得土地。
第六十条 职业学校、职业培训机构通过校企合作、技术服务、社会培训、自办企业等项目所得扣除必要成本外的净收入,可提取60%用于支付教师、企业专家、外聘人员和受教育者的劳动报酬,单列核增单位绩效工资,不受绩效工资总量限制。职业学校普通教师可按规定在校企合作企业兼职取酬。
职业学校、职业培训机构实施前款规定的活动,符合国家有关规定的,享受相关税费优惠政策。
第六十一条 本省推行中国特色学徒制,引导企业按岗位总量的一定比例设立学徒岗位,鼓励和支持有技术技能人才培养能力的企业特别是产教融合型企业与职业学校、职业培训机构开展合作,对新招用职工、在岗职工和转岗职工进行学徒培训,或者 与职业学校联合招收学生,以工学结合的方式进行培养。
企业与职业学校联合招收学生,以工学结合的方式进行学徒 培养的,应当签订学徒培养协议。
第六十二条 地方各级人民政府应当推进校企协同创新和成果转化,支持校企开展双边多边技术协作,共建技术技能创新平台、专业化技术转移机构和大学科技园、科技企业孵化器、众创空间,服务地方中小微企业技术升级和产品研发。合作开发的专利、产品,根据校企双方协议,享有使用、处置和收益管理的 自主权。
第七章 职业教育的保障
第六十三条 县级以上地方各级人民政府要选优配强职业学校主要负责人,建设高素质专业化职业教育干部队伍。落实职业学校在内设机构、岗位设置、用人计划、教师招聘、职称评聘等方面的办学自主权。
第六十四条 职业学校举办者应当确保职业学校在用地、校舍建设、师资队伍、实训设备等方面达到职业学校设置标准。
第六十五条 县级以上地方各级人民政府应当优化教育经费支出结构,建立与职业教育办学规模、培养成本、办学质量等相适应的财政投入制度。鼓励通过财政拨款、企业投资、多方融资、社会捐赠等多种渠道依法筹集职业教育的发展资金。
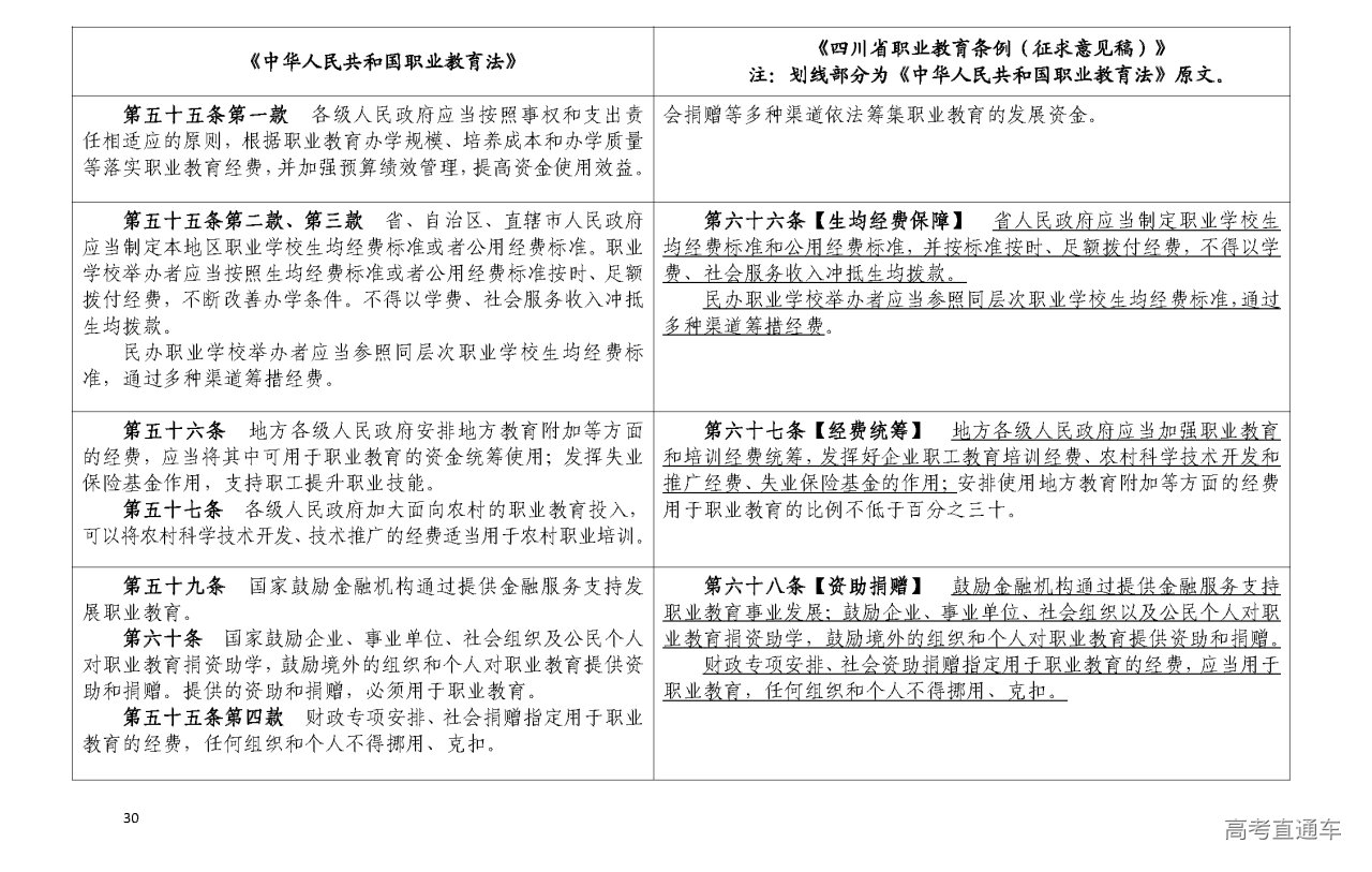
第六十六条 省人民政府应当制定职业学校生均经费标准和公用经费标准,并按标准按时、足额拨付经费,不得以学费、社会服务收入冲抵生均拨款。
民办职业学校举办者应当参照同层次职业学校生均经费标准,通过多种渠道筹措经费。
第六十七条 地方各级人民政府应当加强职业教育和培训经费统筹,发挥好企业职工教育培训经费、农村科学技术开发和推广经费、失业保险基金的作用;安排使用地方教育附加等方面的经费用于职业教育的比例不低于百分之三十。
第六十八条 鼓励金融机构通过提供金融服务支持职业教育事业发展;鼓励企业、事业单位、社会组织以及公民个人对职业教育捐资助学,鼓励境外的组织和个人对职业教育提供资助和捐赠。财政专项安排、社会资助捐赠指定用于职业教育的经费,应当用于职业教育,任何组织和个人不得挪用、克扣。
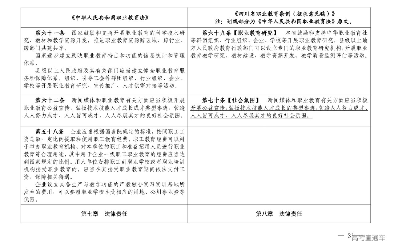
第六十九条 本省鼓励和支持中华职业教育社等群团组织、行业组织、企业、学校等开展职业教育研究,县级以上地方人民政府教育行政部门可以设立专门的职业教育研究机构,开展职业教育教学研究、教材建设、教学资源开发、教学质量监测评估等活动。
第七十条 新闻媒体和职业教育有关方面应当积极开展公益宣传,弘扬技术技能人才成长的典型事迹,营造人人努力成才、 人人皆可成才、人人尽展其才的良好社会氛围。
第八章 法律责任
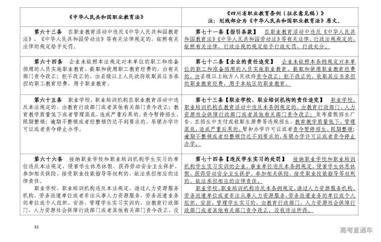
第七十一条 在职业教育活动中违反《中华人民共和国教育法》《中华人民共和国劳动法》等有关法律、行政法规规定的 依照有关法律、行政法规的规定给予行政处罚、行政处分。
第七十二条 企业未依照本条例规定对本单位的职工和准备招用的人员实施职业教育、提取和使用职业教育经费的,由县级以上地方人民政府责令改正;拒不改正的,收取其应当承担的职业教育经费,用于本地区的职业教育。
第七十三条 职业学校、职业培训机构在教育活动中违反本条例规定的,由教育行政部门、人力资源社会保障行政部门或者其他有关部门责令改正;发布虚假招生广告、在招生中支付或收取生源费等违规招生、教育教学质量低下、管理混乱,造成严重后果的,暂扣办学许可证或者责令暂停招生、限期整顿;逾期不整顿或者经整顿仍达不到要求的,吊销办学许可证或者责令停止办学。
第七十四条 接纳职业学校和职业培训机构学生实习实训的企业、事业单位违反本条例规定,侵害学生休息休假、获得劳动安全卫生保护、参加相关保险、接受职业技能指导等权利的,依法承担相应的法律责任。
职业学校、职业培训机构违反本条例规定,通过人力资源服务机构、劳务派遣单位或者非法从事人力资源服务、劳务派遣业务的单位或个人组织、安排、管理学生实习的,由教育行政部门、 人力资源社会保障行政部门或者其他有关部门责令改正,没收违 法所得。
对前款规定的人力资源服务机构、劳务派遣单位或者非法从事人力资源服务、劳务派遣业务的单位或个人,由人力资源社会保障行政部门或者其他有关部门没收违法所得,并处违法所得一倍以上五倍以下的罚款;没有违法所得的,处以一万元以上五万元一下罚款。
第七十五条 教育行政部门、人力资源社会保障行政部门或者其他有关部门的工作人员违反本条例规定,由同级人民政府责令限期改正;逾期未改正的,对直接负责的主管人员和其他责任人员依法给予处分。不履行职责或者有其他滥用职权、玩忽职守、 徇私舞弊行为的,依法给予处分;构成犯罪的,依法追究刑事责 任。
第九章 附则
第七十六条 境外的组织和个人在本省举办职业学校、职业培训机构,适用本条例;法律、行政法规另有规定的,从其规定。
第七十七条 本条例自 年 月 日施行,1991年7月29日本省第七届人民代表大会常务委员会第二十四次会议通过的《本省中等职业技术教育暂行条例》同时废止。
附件2:四川省职业教育条例(征求意见稿)条款表述对照表

































