(安徽省教育厅、中共安徽省委统一战线工作部、安徽省民族事务委员会、安徽省公安厅、安徽省人民政府台湾事务办公室联合印发)
为认真贯彻《国务院关于深化考试招生制度改革的实施意见》(国发〔2014〕35号)精神,落实进一步深化高考加分改革工作最新要求,进一步促进教育公平,提高人才选拔水平,现就进一步调整和规范高考加分工作制定以下实施方案。
一、总体要求
以习近平新时代中国特色社会主义思想为指导,全面贯彻党的教育方针,依据国家有关政策和法律法规,充分考虑近年来基础教育发展情况,既要分类指导、精准施策、严格程序,也要统筹推进、积极稳妥、确保稳定,进一步减少加分项目,精准确定加分区域、群体、条件,统筹好其他相关政策调整,确保深化高考加分改革政策稳步实施,实现学生成长、国家选才、社会公平的有机统一。
二、减少和规范高考加分项目
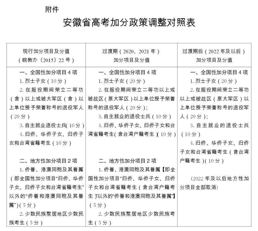
(一)保留4项全国性加分项目。保留“烈士子女”“在服役期间荣立二等功以上或被战区(原大军区)以上单位授予荣誉称号的退役军人”“自主就业的退役士兵”“归侨、华侨子女、归侨子女和台湾省籍考生(含台湾户籍考生)”等全国性加分项目,加分分值如下:
1.烈士子女加20分;
2.在服役期间荣立二等功以上或被战区(原大军区)以上单位授予荣誉称号的退役军人加20分;
3.自主就业的退役士兵加10分;
4.归侨、华侨子女、归侨子女和台湾省籍考生(含台湾户籍考生)加10分。
国家对全国性加分项目及分值如有所调整,我省将按要求执行。
(二)逐步取消2项地方性加分项目。自2022年起,取消“侨眷、港澳同胞及其眷属”【即全国性加分项目“归侨、华侨子女、归侨子女和台湾省籍考生(含台湾户籍考生)”以外的“侨眷和港澳同胞及其眷属”】和“少数民族聚居地区少数民族考生”两项地方性加分项目。2020、2021年符合条件的高考考生仍具有加分资格,加分分值为5分,仅适用于我省省属高校招生。
三、审核规则和流程
(一)政策加分由符合条件的考生本人在高考报名时到当地招生考试机构申报,签署《高考政策加分申报及诚信承诺书》并提交相关证明材料,其中:
1.少数民族考生的资格审查由县级及以上民族工作部门负责并出具证明;
2.“烈士子女”资格审查由县级及以上退役军人事务部门负责并出具证明;
3.“自主就业的退役士兵”资格审查由县级及以上退役军人事务部门负责并出具证明;
4.“归侨、华侨子女、归侨子女和台湾省籍考生(含台湾户籍考生)”“侨眷、港澳同胞及其眷属”【即全国性加分项目“归侨、华侨子女、归侨子女和台湾省籍考生(含台湾户籍考生)”以外的“侨眷和港澳同胞及其眷属”】资格审查分别由市级及以上侨务部门和台办负责并出具证明;
5.“在服役期间荣立二等功以上或被战区(原大军区)以上单位授予荣誉称号的退役军人”资格由省军区负责审核。
(二)各县(市)招生考试机构汇总后进行本级公示,同时报市招生考试机构。
(三)各市招生考试机构汇总本市具有加分资格的考生名单,要在本市招生考试机构网站进行公示。
(四)省教育招生考试院对结果进行公示,公示时间不少于6个月,接受社会监督。
四、严格管理和监督
(一)加强加分考生资格审核。各地、各相关部门要按照“谁主管、谁审核、谁负责”的原则,建立健全考生加分资格审核工作责任制,明确各有关部门主体责任、工作流程、审核规则和违规处理办法,确保职责明确、办法清晰,便于考生和社会监督。
(二)加强加分考生资格信息公示。有关部门要进一步规范和细化信息公示的内容、办法、程序、时间安排等相关要求。公示信息须包括考生姓名、性别、所在中学、加分项目和相关佐证材料等。省教育招生考试院、基层教育行政部门及中学要严格按照要求详实、准确、及时公示考生资格。省教育厅将开展加分考生资格信息公示专项检查。
(三)完善违纪举报和申诉受理机制。各地、各相关部门要进一步完善网络、电话、信函等多位一体的举报申诉工作平台,畅通违纪举报和申诉受理渠道,依照工作职责建立健全工作机制,及时受理加分造假举报和考生信访申诉案件,并按照国家有关规定及时调查处理,回应考生和社会关切。
(四)严肃处理资格造假考生。对弄虚作假、骗取相关加分资格的考生,一经查实,将依法依规取消其当年参加高考报名、考试或录取的资格,考生的违规事实记入国家教育考试诚信档案。
(五)依法健全责任追究制度。各地、各相关部门要完善高考加分资格审核工作责任追究制度,实行倒查追责。一经查实,对违规违纪责任人和相关责任人依法依规严肃处理。构成犯罪的,移送司法机关,依法追究刑事责任。
五、组织实施
(一)做好政策解读与宣传。各相关部门要高度重视深化高考加分改革工作。省教育厅将会同各相关部门按照《国务院关于深化考试招生制度改革的实施意见》和进一步深化高考加分改革工作最新要求,制定宣传解读工作方案,认真做好政策解读与宣传工作。要统筹运用好传统媒体和新媒体,精准解读政策,特别要明确告知政策调整时间节点及涉及考生的相关政策内容,确保政策调整平稳顺利进行。
(二)启动相关法规修订工作。按照地方性法规立法及其修订程序,有关部门会同省教育厅提请省人大常委会启动取消地方性加分项目所涉及的相关地方性法规修订工作,做到同步衔接一致。
(三)加强多部门协调联动。省教育厅会同各相关部门加强协调会商,针对高考加分涉及的不同群体,制定相应的工作预案,建立加分政策评估机制和应急处置联动机制。
《安徽省教育厅 安徽省民族事务委员会 安徽省公安厅 安徽省体育局 安徽省科学技术协会关于印发安徽省调整和规范高考加分工作实施方案的通知》(皖教办〔2015〕22号)公布的《安徽省调整和规范高考加分工作实施方案》停止执行。
