近日
学校教务处公布
2022年度各学院转专业工作方案
近百个本科专业提供接收计划
请有需要的同学留意信息
可以着手准备啦
关于公布2022年度各学院 转专业工作方案的通知 各学院、各位同学: 根据《华南师范大学全日制本科生转专业实施办法(2017 年修订)》《华南师范大学2021年夏季高考招生章程》等相关文件,经各学院转专业工作小组审核、学校转专业工作领导小组审定,现将2022年度各学院全日制本科学生转专业工作方案予以公布(详见附件)。 请各学院及时将本学院转专业工作方案录入教务系统,并通知全体全日制本科学生;请有意向转专业的同学根据方案详细了解各专业的转入条件,充分考虑后,合理选择转入专业,提前做好转专业报名及考核等相关准备工作。 具体转专业报名及考核时间另行通知,敬请关注。 华南师大教务处 2022年2月21日
下面
我们一起来看看
各学院的方案详情吧
石牌校区
外国语言文化学院
接收计划
考核方式
(1)英语类专业:笔试占比50%,考核总分:100;面试占比50%,考核总分:100。
(2)日俄专业:面试,占比100%,考核总分:100。
考核内容
(上下滑动查看考核内容)
特殊情况说明
(一)信息发布渠道:转专业的一切信息,都在外文学院网页上发布(网址:sfs.scnu.edu.cn)。
(二)报名材料有:申请表、成绩单(有红章的)、个人简历(外文网页上可下载)各一份,并按序装订成册(以免散落)。
联系方式
623289845@qq.com
哲学与社会发展学院
接收计划
考核方式
面试,占比100%。
考核内容
综合知识50%,背景知识50%。
联系方式
157062583@qq.com
历史文化学院
接收计划
考核方式
面试,占比100%。
考核内容
历史专业基础知识50%,综合素质表现50%。
联系方式
lishixgb@126.com
教育科学学院
接收计划
考核方式
面试,占比100%。
考核内容
专业基础知识,综合素质表现。
特殊情况说明
《华南师范大学普通高等学校招生章程》规定:通过广东省公费定向培养粤东西北中小学教师试点计划录取进入我校的定向培养考生入学后不得转学及转专业。
联系方式
1165698536@qq.com
美术学院
接收计划
考核方式
(1)考核总分:100,及格分数要求:60。
(2)如需参加转专业考核,则考核占比:60%,转专业前专业课平均成绩占比:40%。
(3)如不需参加转专业考核,则转专业前专业课平均分占比100%。
考核内容
(1)美术学(师范):基础素描。
(2)产品设计:产品手绘。
(3)视觉传达设计:构成基础。
(4)环境设计:专业制图。
(5)数字媒体艺术:无,申报人数多于接收人数时,按原专业专业课平均分排名录取。
联系方式
497160153@qq.com
计算机学院
接收计划
考核方式
笔试,占比60%;面试,占比40%。
考核内容
(上下滑动查看考核内容)
特殊情况说明
没有学习程序设计类课程的学生,经考核,程序设计能力不过关者;或者是大学期间没有修读过“高等数学”课程,或是所修“高等数学”课程成绩不佳的学生,需要降级学习。
联系方式
scnugyq@qq.com
数学科学学院
接收计划
考核方式
笔试,占比80%;面试,占比20%。
考核内容
(1)笔试:数学分析(一),解析几何,共计100 分。
(2)面试:综合素质(50分)、专业知识(50分),共计100 分。
注:通过学院资格审核可进入考核的学生名单将在数学科学学院主页“最新通知”栏目公布,请报名学生特别关注。
特殊情况说明
(一)转专业获批以后一概不得放弃,建议学生与家长协商后谨慎填报转入专业。
(二)第一轮申请转入本院专业不获批的学生不得在第二轮转专业中再次选择本院专业。
联系方式
mryue@m.scnu.edu.cn
生命科学学院
接收计划
考核方式
(1)考核方式及占比:由学院转专业工作小组对报名学生的情况进行初审,并选拔一定数量的学生进行面试。面试时,由学院转专业工作小组成员对每位学生的面试表现进行考查,经讨论后采用匿名方式独立打分,以平均分作为该生的考核成绩。然后根据考核成绩排名,按照由高到低的顺序择优录取。
(2)考核时间及地点:具体考核时间、地点及参加面试的学生名单将在学院主页(网址:http://life.scnu.edu.cn/)公布,请报名学生特别关注。考核时间或地点如有变动,以临时电话通知为准。
考核内容
学业情况、专业兴趣、个人特长、职业规划、思维方式和表达能力等。
特殊情况说明
按《华南师范大学全日制本科生转专业实施办法(2017 年修订)》(华师〔2017〕183 号)文件规定。
联系方式
020-85217905
地理科学学院
接收计划
考核方式
笔试,占比40%;面试,占比60%。
考核内容
1、笔试:
(1)地理学的基本概念和基本知识;
(2)对转入专业相关情况的了解及专业学习规划。
2、面试:
(1)地理相关专业知识;
(2)对地理学科的认识和对拟转入专业的了解;
(3)学习能力及心理素质综合考察。
提醒:学生前来面试,请自行带上简历。
备注:凡考核总分高于60 分的,获得转专业候选资格。
特殊情况说明
如因疫情等原因无法组织现场考核(笔试和面试)的,对“考核方式及占比”调整为:网络面试100% (含专业知识考核,相当于原笔试内容)。
联系方式
liufang77@m.scnu.edu.cn
教育信息技术学院
接收计划
考核方式
笔试占比50%;面试占比50%。
考核内容
(1)笔试:专业的基础知识(50分)和综合应用技能(50分),共100分。
(2)面试:综合素质50分、专业知识50分,共100分。其中,对于教育技术学(师范)专业,还注重考查学生的师范素养。
特殊情况说明
如因疫情等原因无法组织现场考核(笔试和面试)时,对“考核方式及占比”调整为:
(1)新闻学、传播学:传媒类作品设计集(文字或视频或音频任意组合)占50%,网络面试占50%。
(2)教育技术学(师范)、教育技术学:网络面试100% (含专业知识考核,相当于原笔试内容)。
联系方式
744315015@qq.com
心理学院
接收计划
考核方式
面试(总分100分)。
学院根据报名学生情况进行初审,符合条件的学生进入面试。面试时由每位面试教师按照百分制独立打分,再加总求平均数,以平均分作为该生的面试成绩,按照平均分排名,由高到低择优录取。
考核内容
(1)心理学(师范)专业:学生综合素质与师范素养(50分),心理学基础知识(50分)。
(2)应用心理学专业:学生综合素质(50分),心理学基础知识(50分)。
联系方式
xlxyjws@163.com
马克思主义学院
接收计划
考核方式
面试,占比100%。
考核内容
综合知识50%,背景知识50%。
联系方式
549677347@qq.com
大学城校区
文学院
接收计划
考核方式
笔试占比50%,面试占比50%。
考核内容
(1)笔试内容:文学作品赏析,共100 分。
(2)面试内容:综合素质(50分)、专业知识(50分),共100分。
联系方式
hswxyjwb@163.com
经济与管理学院
接收计划
考核方式
笔试成绩占40%,面试成绩占60%。
考核内容
笔试考核学科基础知识,面试考核专业素养、表达能力及综合素质。
特殊情况说明
理论经济学拔尖人才培养基地班采取“自主申请+综合面试”方式考核遴选,考核详情另行通知。
联系方式
Emjwb@126.com
lljjbjjd@126.com(理论经济学拔尖人才培养基地班)
音乐学院
接收计划
考核方式
采用面试的方式:学院将组织各专业教师对申请转专业的学生进行集中面试,时间地点待定。
考核内容
(1)音乐表演转入音乐学(师范)专业的学生,考核内容由钢琴、声乐(或器乐)演唱演奏、综合素质面试等三项构成,学生也可根据个人能力选择加试。按钢琴40%、声乐40%、综合素质面试15%、加试5%的比例进行统分。
(2)音乐学转入音乐表演专业的学生需演唱(演奏)主修专业的曲目两首;或创作作品的原稿。成绩按专业85%,综合素质面试15%的比例进行统分。
注:1、在加试项目中,只进行声乐演唱或器乐演奏的能力测试,学生所加试的内容不得与其它考试项目重复
2、本院转专业工作均在第一轮确定,不组织第二轮转专业工作。
特殊情况说明
原则上不接受舞蹈学专业学生转到音乐学或音乐表演。如因身体原因需要转的,要接受降级修读的要求。
联系方式
yyxyjw@m.scnu.edu.cn
旅游管理学院
接收计划
考核方式
面试,占比70%;其他(具体为申请书),占比30%。
考核内容
暂无。
联系方式
249151769@qq.com
法学院
接收计划
考核方式
笔试,占比50%;面试,占比50%。
笔试(总分50分)不低于30 分,面试(总分50分)不低于30 分。按笔试和面试总成绩排名录取。
考核内容
(1)法律常识;
(2)案例分析;
(3)热点事件评析。
联系方式
120726334@qq.com
政治与公共管理学院
接收计划
考核方式
面试,占比100%。
考核内容
综合素质表现,包括专业兴趣、专业学习潜力、专业学习基础等。
特殊情况说明
(一)凡是必修学分的认定,必须课程内容相同或相近、学分相同或大于新专业的学分(如该课程在原专业的学分大于新专业,则只能按照新专业学分予以认定)。
(二)学生申请转专业获批公示后一概不得放弃。
联系方式
619938945@qq.com
物理与电信工程学院
接收计划
考核方式
(1)笔试,占比25%;面试,占比50%;其他,具体为大学绩点折算成绩,占比25%。
(2)符合条件的申请者按规定时间提交申请,经学院初审后,根据转入人数情况确定现场考核审查。
(3)现场考核审查时,必须提供在校成绩单(学校教务系统打印件)和大学绩点专业排名证明(需说明专业总人数以及本人排名情况,学院教务员签字并加盖学院公章)。
(4)录取规则:根据考核情况,综合大学绩点折算成绩、笔试成绩、面试成绩多少排序,择优录取,额满为止。面试考核成绩或者综合成绩低于60分均不予录取。
考核内容
考核内容:专业基础知识、综合素质表现
(1)笔试内容:物理相关专业基础知识等(具体以试卷内容为准)。
(2)面试内容:自我介绍、专业认知、综合素质表现。
特殊情况说明
转专业获批以后一概不得放弃,建议学生与家长协商后谨慎填报转入专业。
联系方式
Guoqiqis@hotmail.com
化学学院
接收计划
考核方式
面试,占比100%。
考核内容
暂无。
联系方式
2020级:1094812269@qq.com
2021级:635485913@qq.com
信息光电子科技学院
接收计划
考核方式
面试占比70%,实验占比30%。
实验技能考核及面试均达到60分以上者,按总成绩从高分到低分排名,如出现同分情况,高考分数高者优先。
考核内容
(1)实验技能考核:物理学和光学的基本实验操作和基本仪器使用,共100分。
(2)面试:专业知识、转专业原因、对拟转入专业的认识、学习发展规划、综合素质考察等,共100分。
(3)考核时间及地点:具体考试时间、考核地点、通过资格审核学生名单将在学院主页http://ioe.scnu.edu.cn/公布,请报名学生特别关注。
联系方式
zengzhijuan@m.scnu.edu.cn
环境学院
接收计划
考核方式
面试,占比100%。
考核内容
暂无。
联系方式
20200125@m.scnu.edu.cn
南海校区
软件学院
接收计划
考核方式
笔试占比50%,面试占比50%。
考核内容
(上下滑动查看考核内容)
联系方式
69773257@qq.com
城市文化学院
接收计划
考核方式
面试,占比100%。
考核内容
1.对文化产业管理/网络与新媒体专业的理解及专业兴趣(40分)
2.德智体美等方面的综合素质(30分)
3.原专业的学习情况及表现(10分)
4.学习规划以及个人专业发展目标(10分)
5.思维方式和表达能力(10分)
联系方式
409682336@qq.com
国际商学院
接收计划
考核方式
笔试占比30%,面试占比70%。
考核内容
(1)结构化面试内容(70%)
①陈述转专业的原因;
②考核对财务管理专业的了解情况;
③介绍转入新专业后的学习发展规划;
④综合素质考察。
(2)笔试试题为开放性问题,主要考察学生的专业素养和潜质。(30%)
特殊情况说明
(一)根据《广东省教育厅、广东省招生委员会关于2018年深入推进普通高等学校考试招生改革的通知》(粤教考函〔2017〕5号)相关规定,2018年起金融学专业不允许学生转专业。
(二)根据华南师范大学2021年夏季高考招生章程中第五章第三十条,金融学(中外合作办学)、人工智能(中外合作办学)、软件工程(中外合作办学)、信息管理与信息系统(中外合作办学)等中外合作办学专业及财务管理、金融工程、电子商务、法语、网络与新媒体、软件工程等中外联合培养专业单独安排招生专业组,学生入学后如需申请转专业,只限在本招生专业组的各专业间进行。
联系方式
负责财务管理专业:Arthur@ibc.scnu.edu.cn
负责金融学专业:xcwu@ibc.scnu.edu.cn
人工智能学院
接收计划
考核方式
笔试占60%,面试占40%。
考核内容
(上下滑动查看考核内容)
特殊情况说明
没有学习程序设计类课程的学生,经考核,程序设计能力不过关者;或者是大学期间没有修读过“高等数学”课程,或是所修“高等数学”课程成绩不佳的学生,需要降级学习。
联系方式
20219183@m.scnu.edu.cn
电子与信息工程学院
接收计划
考核方式
(1)笔试占比25%,面试占比50%,大学绩点折算成绩占比25%。
(2)符合条件的申请者按规定时间提交申请,经学院初审后,根据转入人数情况确定现场考核审查。
(3)现场考核审查时,必须提供在校成绩单(学校教务系统打印件)和大学绩点专业排名证明(需说明专业总人数以及本人排名情况,学院教务员签字并加盖学院公章)。
(4)录取规则:根据考核情况,综合大学绩点折算成绩、笔试成绩、面试成绩多少排序,择优录取,额满为止。面试考核成绩或者综合成绩低于60分均不予录取。
考核内容
考核内容:专业基础知识、综合素质表现。
(1)笔试内容:物理、程序设计C语言相关专业基础知识等(具体以试卷内容为准)。
(2)面试内容:自我介绍、专业认知、综合素质表现。
特殊情况说明
转专业获批以后一概不得放弃,建议学生与家长协商后谨慎填报转入专业。
联系方式
gw_eie@scnu.edu.cn
阿伯丁数据科学与人工智能学院
接收计划
考核方式
期末考试成绩占比80%,学生转专业申请材料占比20%。
按总成绩从高分到低分排名,如出现同分情况,期末考试成绩GPA高分者优先。
考核内容
由阿伯丁数据科学与人工智能学院和英国阿伯丁大学组成的转专业工作小组共同面试,考核内容如下:
①考察学生德智体美等方面的综合素质;
②考察学生对所想转入专业的兴趣与学习潜力;
③考察学生对所想转入专业的学习规划及个人专业发展目标;
④考察学生对所想转入专业基础知识的掌握程度。
所有报名学生均在第二轮进行统一考核。
特殊情况说明
(一)根据华南师范大学2021年招生章程第三十条,人工智能(中外合作办学)、软件工程(中外合作办学)、信息管理与信息系统(中外合作办学)等中外合作办学专业单独安排招生专业组,学生入学后如需申请转专业,只限在本招生专业组的各专业间进行。
(二)根据华南师范大学2021年招生章程第三十五条,人工智能(中外合作办学)、软件工程(中外合作办学)、信息管理与信息系统(中外合作办学)学费70000元/生・学年。
联系方式
aberdeen@scnu.edu.cn
国际联合学院
经济与管理学院
接收计划
考核方式
笔试占40%,面试占60%。
考核内容
暂无。
特殊情况说明
(上下滑动查看特殊情况说明)
联系方式
274736975@qq.com
软件学院
接收计划
考核方式
笔试占比50%,面试占比50%。
考核内容
(上下滑动查看考核内容)
特殊情况说明
(上下滑动查看特殊情况说明)
联系方式
69773257@qq.com
城市文化学院
接收计划
考核方式
面试占比100%。
考核内容
1.对文化产业管理/网络与新媒体专业的理解及专业兴趣(40分)
2.德智体美等方面的综合素质(30分)
3.原专业的学习情况及表现(10分)
4.学习规划以及个人专业发展目标(10分)
5.思维方式和表达能力(10分)
特殊情况说明
(一)根据华南师范大学2021年夏季高考招生章程中第五章第三十条,金融学(中外合作办学)、人工智能(中外合作办学)、软件工程(中外合作办学)、信息管理与信息系统(中外合作办学)等中外合作办学专业及财务管理、金融工程、电子商务、法语、网络与新媒体、软件工程等中外联合培养专业单独安排招生专业组,学生入学后如需申请转专业,只限在本招生专业组的各专业间进行。
(二)转入2021级网络与新媒体(中外联合培养)专业,在国内学习期间,学生需缴纳专业学费6060元/生·学年,另需缴纳中外联合培养专业培训费18000元/生·学年。
联系方式
409682336@qq.com
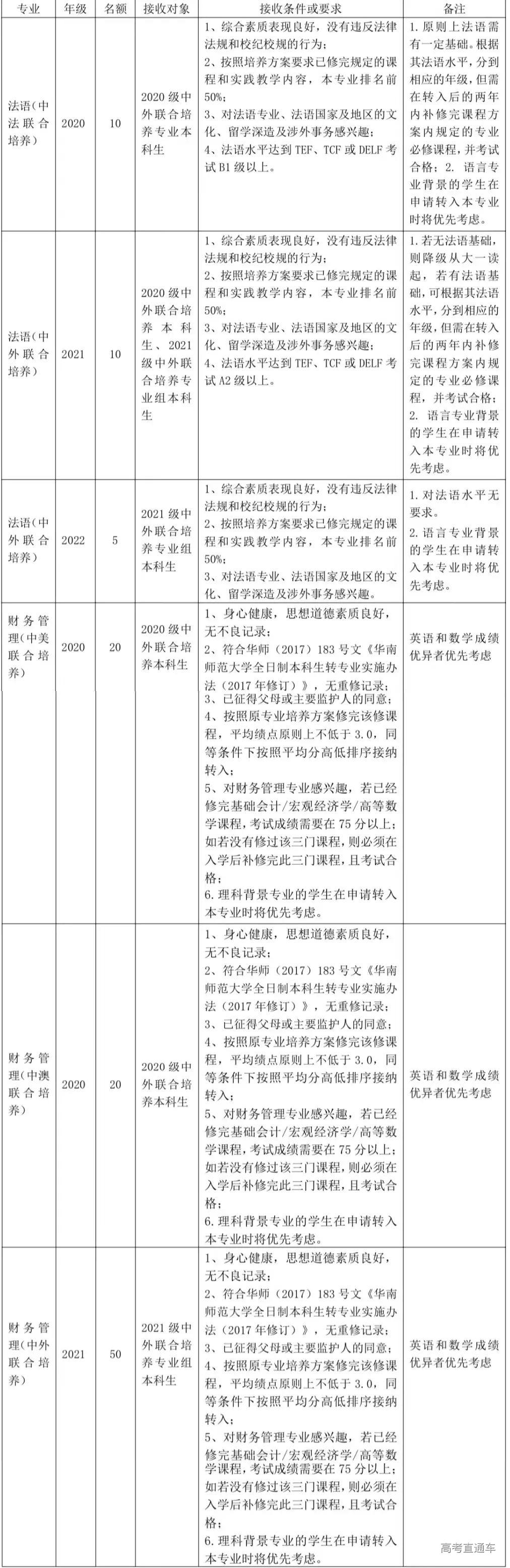
国际商学院
接收计划
考核方式
财务管理(中美联合培养):笔试占比30%,面试占比70%。
财务管理(中澳联合培养):笔试占比30%,面试占比70%。
财务管理(中外联合培养):笔试占比30%,面试占比70%。
法语(中法联合培养):面试占比100%。
法语(中外联合培养):面试占比100%。
考核内容
(上下滑动查看考核内容)
特殊情况说明
(上下滑动查看特殊情况说明)
联系方式
Arthur@ibc.scnu.edu.cn
汕尾校区
材料与新能源学院
接收计划
考核方式
笔试占比50%,面试占比50%。
考核内容
(1)笔试内容:专业基础知识(具体以试卷内容为准)。
(2)面试内容:自我介绍、专业认知、综合素质表现。
特殊情况说明
(一)1.按《华南师范大学全日制本科生转专业实施办法(2017年修订)》(华师〔2017〕183号)文件规定。
2.汕尾校区单独编设院校代码招生,学生入学后如需申请转专业,只限在单独
编设院校代码的招生专业间进行。
(二)其他特殊情况/要求说明。
转专业获批以后一概不得放弃,建议学生与家长协商后填报转入专业。
联系方式
13822186610@139.com
数据科学与工程学院
接收计划
考核方式
笔试占比60%,面试占比40%。
考核内容
暂无。
特殊情况说明
汕尾校区单独编设院校代码招生,学生入学后如需申请转专业,只限在单独编设院校代码的招生专业间进行。
联系方式
13754791551@163.com
深思熟虑每一次选择
珍惜把握每一次机会
希望同学们都能跟随心之所向
走出属于自己的未来






































