各盟市教育招生考试中心:
2022-2023学年第一学期全区普通高中学业水平考试定于2022年12月7日-8日举行。本学期高一新生开始实施新的学业水平考试制度,考籍注册工作拟安排到2023年3月份进行,具体办法届时详见通知。高二和高三年级学生考籍补注册以及选课报名工作统一安排在2022年10月8日9:00-15日17:00进行,为切实做好相关工作,现将有关事宜通知如下:
一、高二和高三学生考籍补注册及要求
具有自治区普通高中正式学籍,且普通高中毕业当年符合我区普通高考报名资格的未注册学业水平考试考籍的高二、高三年级在校生,可在规定时间内登录内蒙古招生考试信息网(https://www.nm.zsks.cn)→“快捷导航”→“考试报名”→“普通高中学业水平考试网上报名”→“内蒙古自治区普通高中学业水平考试考籍管理系统”进行考籍补注册。按照预注册及审核有关程序,完成相应预注册、审核以及信息采集工作即完成考籍补注册。完成考籍补注册后,即可按要求进行报名、选课和缴费。其中户口从区外迁入我区和外来务工人员随迁子女考生,凡参加本次学业水平考试报名、考籍补注册的,必须同时符合以下条件:
(一)户口从区外迁入我区的考生,如果本人是从区外高中转入的,就读学校、学籍学校必须在户口所在盟市;外来务工人员随迁子女考生,就读学校、学籍学校必须在同一盟市。
(二)高一入学以来本人必须在就读学校连续实际就读。
具体审查办法及要求:
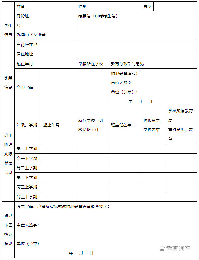
1.户口从区外迁入我区和外来务工人员随迁子女考生,报名时先从网上打印《普通高中学业水平考试户口从区外迁入我区和外来务工人员随迁子女考生学籍、户籍及实际就读情况审查表》(见附件),由就读学校和当地教育行政部门审核其学籍、户籍和连续实际就读情况。经审核符合条件的考生,准予其进行考籍补注册和报名;经审核不符合条件的考生,不得参加考籍补注册。
2.资格审查随同报名过程一起进行。对不符合考籍补注册条件而完成考籍补注册手续的考生,一经发现随时取消其考籍和报名、考试资格。考试后查实的一律取消其考试成绩。同时,对基层招生考试机构和普通高中学校因资格审查不严或故意为不符合条件考生办理相关手续的工作人员要按有关规定严肃处理,并追究相关负责人的责任。
3.《普通高中学业水平考试户口从区外迁入我区和外来务工人员随迁子女考生学籍、户籍及实际就读情况审查表》通过旗县区平台照拍上传。
二、选课报名及注意事项
(一)考试对象
本次考试报考对象为已注册我区普通高中学业水平考试考籍的普通高中高二、高三年级在校生。其中,高三年级开考语文、数学、外语3个科目;高二年级开考生物、历史、地理3个科目。高三年级考生,如已考生物、历史、地理3个科目中有不合格的,可重新报考相应科目。
(二)考试时间及科目
2022年12月7日上午 8:00-9:30 数学、10:30-12:00 外语(英语、日语、俄语),下午3:00-5:00 语文 (蒙古语文甲)。
2022年12月8日上午 8:00-9:30 生物、10:30-12:00 历史,下午3:00-4:30 地理。
(三)考生报名注意事项
1.网上缴费支持使用各种银联卡,请所有报名考生提前办理并足额存入报考费用(报名费10元、考试费每科25元)。
2.所有报名考生在登录考籍管理系统前必须认真阅读《内蒙古自治区教育统一考试考生诚信考试承诺书》《国家教育考试违规处理办法(摘录)》及《考生考试规则》等内容并点击确认。
3.考籍补注册和选课报名等具体工作由各旗县(市、区)教育招生考试机构负责,各盟市教育招生考试机构要积极协调指导所属各旗县(市、区)按期完成相关工作,逾期将不再受理。报名期间,要积极督促各普通高中学校认真核实本校学生报名、选课、缴费情况,避免学生因漏报、漏缴费等原因影响正常参加考试。
4.各地区和广大考生应关注内蒙古招生考试信息网和“内蒙古招生考试”微信公众号(微信号“nmgzskszwx”),及时了解自治区教育招生考试中心官方发布的相关考试讯息。
三、考籍及信息变更相关事宜
考生考籍有需变更的,按照《关于印发<内蒙古自治区普通高中学业水平考试考籍管理规定(修订)>的通知》执行;考籍信息有需变更的,按照《关于调整全区普通高中学业水平考试考籍信息变更权限的通知》(内教招考学〔2019〕13 号)相关规定执行。
四、切实严格落实新冠肺炎疫情防控工作
为确保报名工作安全、平稳、有序进行,报名期间,各地应按照属地管理的原则,加强防疫措施,搞好宣传服务,大力发挥网上远程办公的优势,尽量减少人员聚集,坚决做好报名过程中新冠肺炎疫情防控工作。
(一)尽可能减少考生聚集。报名应由考生及家长在电脑或手机上操作完成。对考生及家长报名确有困难的,考生所在学校应安排专人协助完成。
(二)办理现场照相等工作的场所,要严格落实测体温、戴口罩等防护措施。人员相对集中时,按照疫情防控要求互相须保持一定的距离。
(三)为降低因现场接触造成感染风险,有的需要现场办理的事项,如户口从区外迁入我区和外来务工人员随迁子女考生,其学籍、户籍及实际就读情况审查表的签字、盖章事项,应由学校安排专人统一汇总办理,也可协调当地考试机构或相关部门工作人员到校集中办理。
(四)各地要切实按照自治区新冠肺炎疫情防控要求,制定好报名期间疫情防控应急预案,提前做好应急准备。
附件:普通高中学业水平考试户口从区外迁入我区和外来务工人员随迁子女考生学籍、户籍及实际就读情况审查表
内蒙古自治区教育招生考试中心
2022年9月8日
附件:
普通高中学业水平考试户口从区外迁入我区和外来务工人员随迁子女考生学籍、户籍及实际就读情况审查表
注:1.未打印信息栏目由考生本人填写;
2.考生本人填写信息务必真实,否则后果自负;
3.此表当地审核通过后,由旗县(市、区)招办通过平台上传。
