原文刊载于《中国考试》2022年第9期第15—21页。 作者 王新凤,北京师范大学中国教育政策研究院副研究员。
摘要 评估是政策过程的关键阶段,有效的高考改革政策评估框架既可以为评价改革成效、进行政策调整提供参照,也可以拓展公众认知。基于已有研究和高考评估活动实践经验,提出包含3阶段、4要素、5类评估主体的高考综合改革政策评估框架。高考评估活动涉及高中教学、考试招生、高校教学3个阶段,评估对象包含改革目标、改革措施、改革实施效果与保障条件4个要素,评估主体涉及教育管理者、高中教师、高校教师、学生及其家长5类利益相关群体。高考综合改革政策实施是一个系统性、发展性的过程,评估实践中应注意政策评估的整体性、跟踪评估的动态性、实施效果的溢出性及利益相关群体诉求的冲突性。 关键词 教育评价改革;教育政策评估;高考评估;高考综合改革
正文
为贯彻落实党的十八届三中全会关于深化教育领域综合改革、推进考试招生制度改革的战略部署,《国务院关于考试招生制度改革的实施意见》(下文简称《实施意见》)于2014年9月颁布实施,浙江和上海先行试点,自此启动高考综合改革(又称“新高考”)。截至目前,全国29个省市分5批先后启动高考综合改革,已有14个省份完成了高考改革后首批生源的招生录取。高考综合改革实施效果如何,关系到后续省份改革方案的路径选择和优化,也关系到全国考生的切身利益,甚至关系到是否能够选拔出适应我国经济社会发展需要的人才。因此,构建高考改革政策评估框架,对高考综合改革政策评估实践进行系统梳理、经验总结和理性反思,是客观、科学、有效评价高考综合改革实施效果的关键,也是总结中国特色考试招生制度改革经验、丰富教育评价与考试招生理论、完善新时代教育评价制度的重要尝试与探索。
1 文献综述
国内外学者有关高校招生考试政策的评估研究,涵盖了政策评估的理论、标准、内容以及改进策略等诸多方面。这些研究为建立适切的高考综合改革政策评估框架奠定了理论基础,提供了探索的路径与思路。 1.1 关于评估理论的研究 政策评估是指依据一定的标准和程序,对政策执行后的效益、效率及价值进行判断,获得相关结论并作为改进政策的依据与参考。近年来,随着政策科学的发展,高考政策评估形成了不同的理论流派与研究范式,为研究高考改革政策提供了借鉴。研究者从政策制定、执行、落实、监控、反馈、终结等方面构建多维度的高考试点方案评估方法体系[1]。第四代评估理论[2]在对以往评估范式进行批判的基础上,聚焦利益相关者的主张、焦虑与争议,以问题解决为导向,强调持续改进并最终达到问题的解决,为本研究构建利益相关者视角的评估框架提供了理论基础。 1.2 关于评估标准的研究 国内外研究者从科学性、效率、效益等维度对高校考试招生政策进行评估。在科学性方面,研究者关注高考考试形式与考试命题的科学性,对高考综合科目考试的科学性进行实证研究[3],关注高考分类考试的科学性与公平性[4]。在效率方面,基于大数据技术评估综合评价招生学生的专业匹配度和学业表现,研究分析高校录取标准的有效性因素[5]。在效益方面,研究者提出了操作效益、质量效益、制度效益的概念[6],关注招生政策给学生、中学、高校、社会带来的效益,研究大学录取政策对城镇经济和社会状况的影响[7]。高考综合改革政策评估涉及考试招生制度的科学性、效益和效率,以不同的标准对高考改革政策进行评估,其结论也会有所不同。 1.3 关于评估内容的研究 研究者从改革方案、改革举措、改革成效等方面评价高考综合改革的成效。在改革方案方面,研究者或者评价某一省份的改革方案,或者对某一批次不同省份的改革方案进行比较研究,认为改革方案的价值导向是促进学生发展、科学选才、国家发展目标的统一[8],第三批8省市改革方案在丰富选择性内涵基础上进行了更符合实际的探索[9];在改革举措方面,关注高考综合改革取消文理分科、实施多次考试、取消录取批次、平行志愿投档、综合评价招生等措施的有效性及影响[10],研究选考科目的影响因素,研究增加学生选择性改革举措的有效性等[11];在改革成效方面,关注高考综合改革对学生发展、高中教学与学校发展、高校招生与人才培养等方面带来的影响,认为高考综合改革满足学生兴趣与选择、促进学生全面发展,促进高中学校特色发展[12]。 1.4 关于改进策略的研究 研究者从制度设计与技术完善的角度提出高考改革的策略建议。在制度建设方面,提出应完善体制机制改革,从政治经济、历史文化、教育内部联系等视域构建中国特色现代考试招生制度[13],应充分认识高考公平的复杂性、利益诉求的多元性、科学决策的系统性,倡导多元参与的教育治理体系[14]。在技术手段方面,构建招生数据模型,提高招生政策制定和实施的有效性,构建大学招生数据模型评判申请者的综合素质[15],提出构建招生程序模型促进高校招生专业化[16]。 综上所述,已有研究为高考综合改革政策评估奠定了理论基础,为制订评估标准、评估内容以及评估之后的政策改进提供了重要参考,尤其是第四代评估理论关注利益相关者的诉求与争议,为构建高考综合改革政策评估框架提供了新视角。
2 高考综合改革政策评估框架的建构
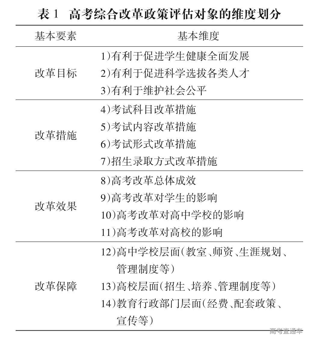
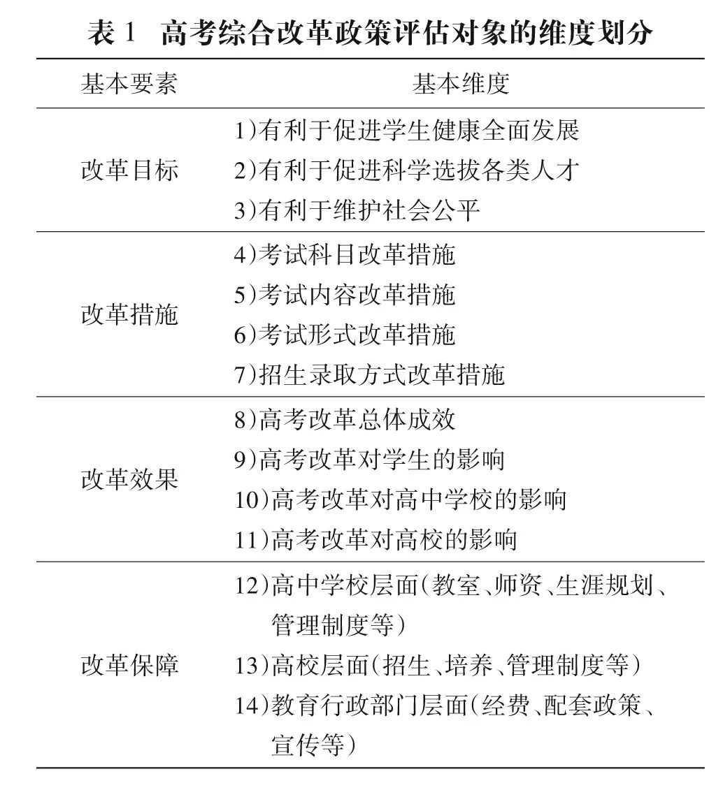
概念性框架可以确定各个变量之间的关系,用以解释一系列现象。在已有研究和高考评估活动实践经验的基础上,笔者提出包含3阶段、4要素和5类评估主体的高考综合改革评估框架,用以指导高考政策评估的有关实践活动。 2.1 评估过程:3个阶段 本研究聚焦政策执行的过程,将高考综合改革政策执行过程划分为高中教学、考试招生、高校教学3个阶段。3个阶段政策评估的重点有所不同,但尽可能考虑前一阶段对后一阶段政策执行的影响,以解决3个阶段互相独立的问题,从而整体性、系统性地进行高考综合改革政策评估。 在高中教学阶段,主要是对高考综合改革在高中阶段的实施情况进行过程评估,跟踪评价高考改革对高中学生发展、教学与管理、师资队伍、学校发展等的影响与挑战。高考综合改革在考试科目上取消了文理分科,强调学生的选择权,在考试次数上探索多次考试机会,破解“一考定终身”的难题。这些改革举措在增加学生选择权的同时,也改变了高中学校传统的教学组织方式,尤其是选课走班制对教学管理环节的影响,使高中学校的教学与发展生态发生改变。需要明确的是,新高考并不是影响高中教学形态改变的唯一因素,新课改、新课标、新教材等改革措施都影响着高中的教学与管理。 在考试招生阶段,主要是对国家统一考试实施状况和高校招生录取的效果进行评估,关注不同利益群体对于改革的认可度和满意度。新高考改革在招生录取方式上逐步取消或者合并录取批次,实施平行志愿(组)投档,探索综合评价招生模式,给学生志愿填报与高校招生录取工作带来新的变化。考试招生阶段的评估承前启后,既是对高中教学阶段的总结,也是对高校教学阶段效果的预测,是高考综合改革政策评估的关键阶段。 在高校教学阶段,主要是对高考录取学生的学业表现与综合发展状况进行评估,包括新高考生源学业表现、专业认同、学习适应性、综合素质等,跟踪高考改革对高校人才培养、生源结构与质量、学生发展的影响。高考综合改革的选择性理念带来的直接结果是高校生源质量与知识结构的多元化,高校的人才培养模式与教学管理制度都作出相应调整。这些调整是否有效以及新高考生源的就业等后续跟踪都是这一阶段关注的重点。 2.2 评估对象:4个要素 本研究将高考综合改革政策评估对象细分为改革目标、改革措施、实施效果及保障条件4个要素。各要素包含的维度见表1。 2.2.1 对改革目标的评估 政策评估的原则是根据政策本身的既定目标来确定的,只有明确高考综合改革的目标,才能判断高考综合改革政策的成效。《实施意见》明确了新一轮考试招生制度改革的出发点是针对一些社会反映强烈的问题,如“唯分数论影响学生全面发展”“一考定终身使学生学习负担过重”“区域、城乡入学机会存在差距”,明确改革的基本原则是促进学生健康成长成才、科学选才、促进公平。据此,可以明确高考综合改革的主要目标是:针对唯分数、一考定终身、区域与城乡入学机会差距等问题,深化考试招生制度改革,以促进学生健康发展、科学选拔人才和维护社会公平。因此,对高考改革目标的评估应该包括各省市改革方案所确立的目标是否科学,是否符合党和国家的教育方针和《实施意见》要求,改革举措是否有助于达成这样的目标,改革实践是否朝着这样的目标方向努力。如果改革的主要方向是清晰、明确的,能够实现目标,就应该坚持,对于改革过程中出现的各类实际问题可以逐步加以解决[17]。 2.2.2 对改革措施的评估 改革措施是实现改革目标的手段和工具。各省高考综合改革方案中的举措包括:第一,改革考试科目设置。为了增强高考与高中学习的关联度,考生总成绩由统一高考的语文、数学、外语3个科目的成绩和高中学业水平考试3个科目的成绩组成。目前,第一、二批省份实施“3+3”科目设置,浙江省从 7门学考科目中选择3门作为选考科目,其余省份从6门科目中选择3门;第三、四、五批改革省份实施“3+1+2”科目设置,“1”为从物理或者历史中任选1科作为首选科目,“2”为从生物、化学、地理、历史中任选2科作为再选科目。第二,改革招生录取机制。新高考探索基于统一高考和高中学业水平考试成绩、参考综合素质评价的多元录取机制。各省改革方案因地制宜,呈现出一定差异,除此之外,在高考综合改革实施过程中,改革省份陆续启动选考科目保障机制等配套措施,这些也是政策评估的对象。对高考综合改革措施的评估重点包括利益相关群体对这些改革举措是否认可,改革措施是否能够实现目标,各项举措之间是否存在冲突或不协调从而阻碍改革目标的实现等。 2.2.3 对改革实施效果的评估 对高考综合改革实施效果的评价,包括改革对学生、教师、高中学校、高校招生录取的结果、高校人才培养的质量等一系列影响,可以细化为4个方面:一是改革的总体成效,考察不同利益相关者对改革总体成效的满意度,如考生对录取学校、录取专业的满意度,高校招生部门对录取结果的满意度等;二是改革对学生的影响,包括能否增加学生的选择权、促进学生的全面发展、减轻学生学习负担等;三是改革对高中学校的影响,包括对课程改革、教学安排、教师发展、学校发展等方面的影响;四是改革对高校的影响,包括招生宣传、志愿填报、生源质量、专业设置、人才培养方式改革等。对改革实施效果的评估结果既可能是正面的,也可能是负面的,对正面的应予以肯定,负面的则要剖析产生的原因,为进一步调整改革政策提供参考。 2.2.4 对高考改革保障条件的评估 高考综合改革对教育教学基础条件提出了较高要求,包括高中学校的班额规模、生均经费、生均仪器设备、功能性教室、校舍建筑、教学管理、师资队伍等方面。对改革保障条件的评估,在高中学校层面包括教室、师资、学生生涯规划、教学设施、课程资源、教学管理制度、教师绩效评价制度、教育经费等是否能够满足新高考的需要;在高校层面包括对新高考生源特征的研究、对接新高考的招生方案、招生工作经费、招生宣传力度、与考试机构和高中的衔接、人才培养模式改革等是否适应新高考的改变;在教育行政部门(包括具有部分行政职能的考试机构)层面,包括相应的经费投入、技术平台、配套政策、考试命题能力和命题队伍建设等是否适应新高考的挑战等。对改革保障条件的评估结果可以为教育行政部门、考试机构、高校和高中学校加强投入和完善相应的配套措施提供参考。 2.3 评估主体:5类群体 利益相关者是指影响组织目标实现或者受到组织实现目标过程影响的个体和群体,其价值观会对政策制定和执行过程产生影响;因此,可以从利益相关者的视角分析高考政策制定与执行过程中相关利益群体的诉求、参与和评价。政策利益相关者包括参与政策制定或执行的人员或组织、与被评估的政策有直接或间接利益关系的人、与政策利益没有直接或间接利益关系但对该政策表示强烈关注的人等[18]。新高考政策的主要利益相关者包括教育行政部门管理者、学生、高中教师、高中学生家长、高校教师5类群体,其中的学生包括高中学生和高校新高考生源。在高考改革政策评估过程的不同阶段可以将不同的利益相关者作为评估主体:高中教学阶段主要以高中教师、学生、家长为主;在考试招生阶段,除教师、学生和家长外,高校招生部门教师也可以作为评估主体;高校教学阶段则主要以高校教务部门教师和任课教师、学生为主。5类利益相关群体在不同评估阶段的参与情况见表2。
3 高考综合改革政策评估框架的应用
笔者于2019年和2020年先后组织和参与对首轮试点省份和第二批试点省份进行的3次问卷调查。下面从改革目标达成度、改革措施认可度、改革效果满意度、改革保障支持度4方面进行讨论。 3.1 改革目标达成度 从新高考改革有利于促进学生健康发展、有利于促进科学选拔人才、有利于维护社会公平的“三个有利于”目标来看,高考综合改革促进科学选才的目标达成度最高。高考作为普通高等学校招生考试制度,其首要功能就是服务高校的科学选才。新高考改革科目设置方式、完善高中学生综合素质评价、探索综合评价招生等举措促进了高校科学选才。从对试点省份新高考生源学业表现和综合发展情况评估来看,高水平大学的生源质量有所提升;在学生选考科目与高校专业学习要求匹配度较高的情况下,学生也会有较好的学业表现;与从统一招生进入高校的学生相比,通过综合评价招收的学生的专业认同、学习适应性和综合素质较高。新高考在强化过程评价、探索综合评价等方面作出重要尝试,可以说,综合评价、多元录取的中国特色考试招生制度初步形成,改革目标初步达成。 3.2 改革措施认可度 教育政策认同是影响教育政策执行的重要因素,利益相关者对高考政策是否认同关系到新一轮高考改革的推进[19]。研究发现,首轮试点省份各利益相关群体对新高考在招生录取方式方面的改革举措,如合并录取批次、实施平行志愿投档、探索综合评价招生等方面认可度较高。新高考逐步合并本科招生录取批次,形成了“专业(类)+学校”“院校专业组”的平行志愿投档模式,降低了考生录取滑档的风险;实施综合评价招生,增加了高校和考生的双向选择权:因此,获得利益相关群体的认可。 3.3 改革效果满意度 高考综合改革的实施效果表现在如下3个方面:第一,高考改革在课程选择、科目选择、考试时间、志愿填报等方面给予学生更多的选择机会,增加了学生的选择权;同时,高考综合改革实施综合评价招生,加强过程评价,将学业水平考试成绩与综合素质评价结果纳入招生录取的参考范围,促进了学生的全面发展。学生群体作为高考改革的直接利益相关者,对高考综合改革实施效果的满意度最高,这在一定程度上体现了改革以学生发展为导向的改革理念和成效。第二,新一轮高考改革促进了高中学校教学组织形式、教学安排、教育现代化程度,在一定程度上也促进了高中教师的专业发展。第三,招生录取方式上的改革增加了高校和学生的双向选择,促进了中学与高校的衔接,促进了学校教学部门与招生部门的协作。 3.4 改革保障支持度 从跟踪评估结果来看,高考综合改革所需的保障条件首先来自于选课走班的影响。第一、二批试点省份实施“3+3”科目设置,选科给高中学校的教室、师资、教学设备等带来较大挑战。第三批改革省份实施“3+1+2”科目设置方式,选课走班难度有所降低,但因为基础条件薄弱,部分省份大班额问题依然存在。同时,作为高考综合改革的必要配套措施,高中学校和高校需要加强学生的生涯指导:一方面,新高考模式下,高中学生生涯指导相对缺乏,现有的生涯规划指导教师需要进行专业、系统的培训,还需要加强生涯规划专业课程、教材、平台资源的建设,规范生涯规划教育市场等;另一方面,从对高校新高考生源的跟踪调查来看,凡所在高校为适应新高考改革提供相应的学业指导和支持的,学生具有较好的学习适应性,学生选考科目与高校专业学习要求匹配度较高,学生也有较好的学业表现。有研究指出,在新高考背景下,建立生涯指导、学习指导和心理指导“三位一体”的学生指导制度,是适应教育变革需要、促进学生核心素养形成的必然要求[20]。高考综合改革作为一项系统工程,需要多方统筹协调,提供更多专业化资源和保障条件。
4 对高考综合改革政策评估实践的反思
基于“3阶段、4要素、5类评估主体”的评估框架对高考综合改革进行评估,可以较为全面、系统地评价政策执行的效果并发现存在的问题,但在应用过程中需要注意以下4 方面问题。第一,政策评估的整体性。高考改革是一项系统性改革,政策执行3个阶段的主体不同,会因为其各自立场表达不同的观点与见解,进而影响评估结果。高考改革政策实施效果具有长期性和滞后性,目前多数省份高考综合改革重心仍处于高中教学准备阶段,新政策在考试招生、高校教学阶段的影响有待进一步追踪评估。同时,要解决3 个阶段相对分离的问题,也需要对案例省份进行长期追踪研究,才能发现高考改革的长期性、整体性效果。第二,跟踪评估的动态性。高考综合改革分阶段、分批次、分省市进行,后续改革省份的改革方案根据实际情况作出不同程度的调整,这使得改革评估的时间拉长、难度加大。高考综合改革政策评估不可能是一次性的,需要循环往复地加以开展。第三,实施效果的溢出性。由于高考改革、教育现实及社会环境的复杂性,高考改革政策的制定、出台、执行过程中会产生不可预料的新情况、新问题、新风险。这些政策执行中的非预期效果也应该成为政策评估内容,同时还要避免将全部政策结果都归结为特定政策的影响,否则可能会导致评估结论的偏差。第四,利益诉求的冲突性。从不同利益相关者视角进行高考改革政策评估,很难避免评估结果的主观性与冲突性。当不同利益诉求产生冲突时,研究者与决策者需要权衡进而作出适当的判断,这也是高考改革政策评估中的一个难点。
参考文献




