校内各部门(单位):
为进一步深化我国与匈牙利在教育、科技、文化、外交、经济等相关领域的合作交流,培养一批既懂外语又懂专业的复合型人才,根据与匈牙利政府合作协议,国家留学基金管理委员会(以下简称“留基委”)将继续选派人员赴匈牙利攻读相关专业本科、硕士、博士学位。现将有关事项通知如下:
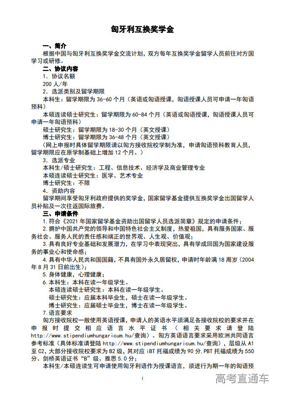
一、项目概况
(一)选派类别及留学期限
1.本科生:留学期限为36-60个月(英语或匈语授课,匈语授课人员可申请一年匈语预科);
2.本硕连读硕士研究生:留学期限为60-84个月(英语或匈语授课,匈语授课人员可申请一年匈语预科);
3.硕士研究生:留学期限为18-30个月(英语授课);
4.博士研究生:留学期限为48个月(英语授课)
(网上申报时具体留学期限请以匈方接收院校学制为准,申请匈语预科人员,留学期限应在原学制期限基础上增加12个月。)
(二)选派专业
1.本科生/硕士研究生:工程、信息技术、经济学及商业管理专业;
2.本硕连读硕士研究生:医学、艺术专业;
3.博士研究生:不限
二、申请条件
1.符合《2021年国家留学基金资助出国留学人员选派简章》规定的申请条件;
2.拥护中国共产党的领导和中国特色社会主义道路,热爱祖国,具有服务国家、服务社会、服务人民的责任感和端正的世界观、人生观、价值观;
3.具有良好的专业基础和发展潜力,在学习中表现突出,具有学成回国为国家建设服务的事业心和使命感;
4.具有中华人民共和国国籍,不具有国外永久居留权,申请时年满18周岁(2004年8月31日前出生);
5.身体健康,心理健康;
6.本科生:本科在读一年级学生;
本硕连读硕士研究生:本科在读一年级学生;
硕士研究生:应届本科毕业生,硕士在读一年级学生;
博士研究生:应届硕士毕业生,博士在读一年级学生。
三、语言要求
该项目提供英语授课,申请人英语水平须满足所填志愿院校的要求并在申请时提交相应语言水平证书。网报时无相应语言水平证书的申请人须在2022年7月15日前,按匈方要求补充上传相应语言水平证书,并将证书扫描件发至联系人邮箱ouyafei9 csc.edu.cn。
申请英语授课的本科生、本硕连读硕士研究生、硕士研究生须于第一学年参加所在大学开设的匈牙利语课程,并于第二学期期末通过相应考试。
本科生、本硕连读硕士研究生亦可申请使用匈牙利语作为学习语言,并进行为期一年的匈牙利语预科学习。一年后通过匈方语言考试并获得入学资格的留学人员方可进入专业课程学习。如未通过,奖学金终止并根据规定按期回国。
(注:大一学生可提供英文高考成绩,并附上英语高考成绩单;其他年级学生可提供大学英语四、六级证书,或者雅思、托福等英语水平证书。按照项目要求,申请人必须在2022年7月15日之前提供满足匈方要求的语言证书。)
四、资助内容
留学人员在外留学期间享受匈牙利政府奖学金,包括:免学费、免住宿费或提供住宿补贴、部分奖学金生活费;留基委提供资助期限内的互换奖学金出国留学人员补贴及一次往返国际旅费。
资助学分要求:每一学年学生须至少获得36个学分,方可继续享受奖学金和住房补贴,不符合条件的学生将不再获得匈方资助。
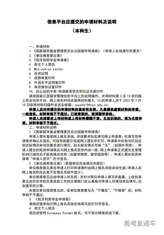
五、申请材料
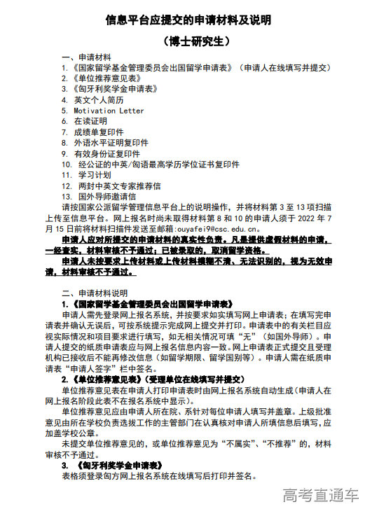
(一)国家公派留学管理信息平台要求的材料
1.《国家留学基金管理委员会出国留学申请表》(申请人在线填写并提交)
2.《单位推荐意见表》
3.《匈牙利奖学金申请表》
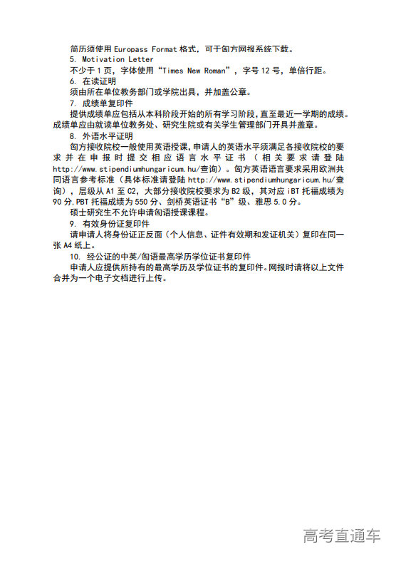
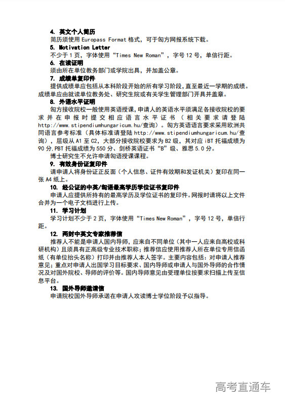
4.英文个人简历
5.Motivation Letter
6.在读证明
7.成绩单复印件
8.外语水平证明复印件
9.有效身份证复印件
10.经公证的中英/匈语最高学历学位证书复印件
申请材料的具体要求,请见附件2。
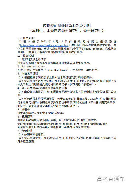
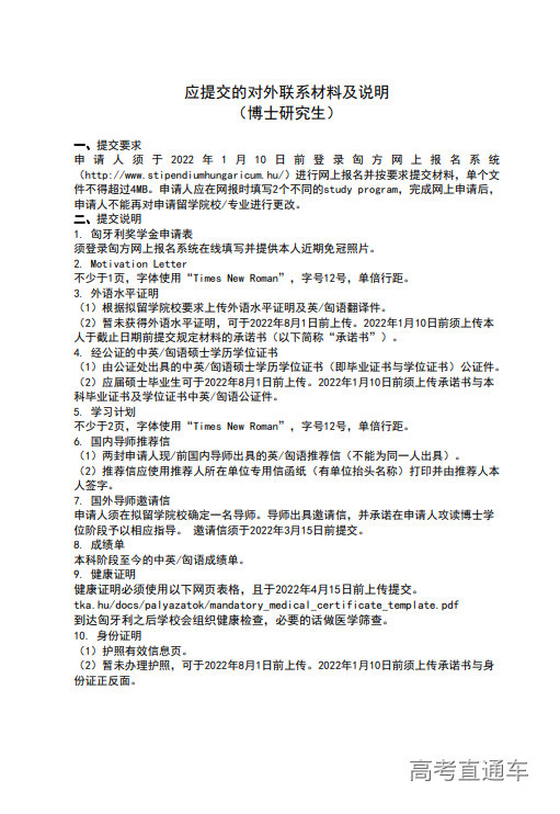
(二)匈方网上报名系统要求的材料
1.匈牙利奖学金申请表须登录匈方网上报名系统在线填写并提供本人近期免冠照片。
2.Motivation Letter
3.外语水平证明
4.经公证的中英/匈语最高学历学位证书
5.成绩单
6.健康证明
7.身份证明
申请材料的具体要求,请见附件3。
六、选拔流程
(一)申请方式
申请人需同时进行线上和线下申请。
1.线上申请
申请人于2022年1月10日前登录国家公派留学管理信息平台(http://apply.csc.edu.cn)进行网上申报。
2.线下申请
(1)申请人在外事办官网下载并填写成都工业学院学生出国(境)研修项目报名表.docx(以下简称《申请表》),连同其他附件材料一并提交所在学院审核。
(2)学院辅导员和党总支负责人负责审核材料申请人材料的真实性,并签署推荐意见。学院还需对申请人的政治思想表现、学习情况、学术业务水平和发展潜力、综合素质与健康状况、外语水平等严格把关,并在汇总表中对上述表现做出评价。
(3)学院汇总申请人信息后,将完成签章手续的申请材料及汇总表(附件4),于2021年12月31日17:00交至外事办公室(办公楼316办公室)。宜宾校区的申请材料和汇总表以学院为单位交由王琪老师(2A101办公室)统一邮寄给外事办公室。申请材料及汇总表的电子档请以学院为单位,统一发送至邮箱:279363370 qq.com。
3.外事办公室对拟推荐人员进行“校内专家联合评审”,组织不少于3名校内专家对所有申请人进行综合素质考评,根据评审结果择优推荐。
4.外事办负责对拟推荐人选进行公示,公示时间不得少于3个工作日。公示期满且无异议后,外事办负责将推荐材料报送至四川省教育厅。
5.外事办负责指导学生准备相关材料,并完成后续申报事宜。
(二)申请截止时间
1.线上申请时间:2021年12月20日—2022年1月10日
2.线下申请时间:即日起至2021年12月31日17:00
七、咨询方式
(一)咨询电话:028-87992253、028-87992219
(二)办公地点:郫都校区办公楼316、322室
(三)成都工业学院学生出国(境)QQ群:437944201
附件:
1.匈牙利互换奖学金简章
2.中方信息平台应提交的申请材料及说明
3.匈方网站应提交的对外联系材料及说明
4. 附件4+2022年度匈牙利互换奖学金项目申请人汇总表.xlsx











