一、报到时间 新生入学报到时间定为9月5日8: 00-22: 00(请勿提前或逾期到校;逾期未报到者,视为放弃入学资格)。 二、报到地点 1. 广州石牌校区 国际学院临床医学、新闻学、食品科学与工程专业;生命科学技术学院、理工学院、力学与建筑工程学院、文学院、新闻与传播学院、公共管理学院/应急管理学院、医学部、口腔医学院、护理学院、中医学院、艺术学院、体育学院、经济与社会研究院各专业的新生到广州石牌校区(广州市天河区黄埔大道西601号)报到。 2. 广州番禺校区 国际学院国际经济与贸易、金融学、会计学、计算机科学与技术、药学专业;经济学院、管理学院、法学院/知识产权学院、国际关系学院、信息科学技术学院、网络空间安全学院、环境学院、化学与材料学院、药学院、光子技术研究院、暨南大学伯明翰大学联合学院各专业的新生到广州番禺校区(广州市番禺区兴业大道东855号)报到。 3. 广州广园东校区 华文学院、外国语学院的新生到广州广园东校区(广州市天河区广园东路377号)报到。 4. 珠海校区 国际商学院、人文学院、翻译学院、国际能源学院、包装工程学院、智能科学与工程学院各专业的新生到珠海校区(珠海市香洲区前山路206号)报到。 5. 深圳校区 深圳旅游学院各专业的新生到深圳校区(深圳南山区华侨城暨南大学深圳旅游学院教学大楼一楼)报到。 三、报到材料 1. 缴验我校签发的《录取通知书》,并交1份《录取通知书》复印件(用A4纸复印)。 2. 缴验本人身份证原件,并交身份证复印件4份。 3. 准备本人半身免冠正面照片小一寸(27×38mm)8张及红色背景照片大一寸(36×50mm)2张,以备入学后办理各类证件。 4. 党(团)组织关系。 5. 个人档案(若新生所在省份规定档案自带的,请报到后交所属院系办公室)。 6. 报到地点在广州石牌校区的新生,提供银行卡开户资料:①学生本人有效的居民身份证复印件1份,身份证的正、反面复印在同一面A4纸上,复印件须本人签名并注明学号、学院和手机号码;②如实填报并签署的《个人税收居民身份声明文件》;③如实填报并签署的《个人开户与银行签约服务申请书》;④如实填报并签署的《中国建设银行代收(缴)业务付款人签约申请表》;⑤如实填报并签署的《中国建设银行代收业务扣款授权协议》。 7. 报到地点在广州番禺校区的新生,提供银行卡开户资料:①学生本人有效的居民身份证复印件1份,身份证的正、反面复印在同一面A4纸上,复印件须本人签名并注明学号、学院和手机号码;②如实填报并签署的《个人税收居民身份声明文件》;③如实填报并签署的《中国银行股份有限公司个人委托扣款协议书》。 四、报到缴费 1. 学费(以2021年广东省发展和改革委员会核定为准,单位:元/学年) 2. 住宿费(单位:元/学年) 以下为预缴金额,将根据学生实际入住床位情况多退少补。 3. 代收医疗保险费 广州石牌校区、广州番禺校区和广州广园东校区的学生医保费以广州市医保局最新文件规定为准,按年收取。2021年度每位学生应缴纳基本医保费363元和学生团体医疗补充保险费50元,两项保费合计413元。 珠海校区的学生医保费以珠海市医保局最新文件规定为准,按年收取。2021年度每位学生应缴纳基本医保费420元和学生团体医疗补充保险费50元,两项保费合计470元。 深圳校区的学生缴纳团体意外伤害医疗及大病住院保险75元/年,入学时一次性缴纳四年的费用300元。 家庭经济困难学生须提供生源所在地民政部门发放的《城乡居民最低生活保障金领取证》或《低收入困难家庭证》,或生源所在地残联部门发放的《中华人民共和国残疾人证》且残疾等级为一、二级,在入学两周内将上述原件及复印件、个人身份证复印件各3份送公医办审核,合格者退还本年度医保费。 五、温馨提示 1. 户口迁移:新生入学时可以自愿选择是否办理户口迁移手续,详见本册《新生户口迁移须知》。 2. 组织关系转移:广东省内中共党员组织关系请转至中共暨南大学委员会组织部,广东省外的党员组织关系请转至广东省委教育工委组织处;共青团团员组织关系请直接转至共青团暨南大学委员会。 3. 家庭经济困难学生资助:存在家庭经济困难情况的学生,入学时请按照学校资助指引提出家庭经济困难申请(保证申请情况真实,且需有申请者亲笔签名和有效联系方式),由学校根据不同情况采取不同的方式予以资助,如国家助学贷款、勤工助学、助学金及临时困难补助等。学校相关资助政策请详见《暨南大学本科生资助信息指南》。 4. 健康复查:新生入学后须参加学校统一安排的身体健康检查和心理测评。凡发现患有《普通高等学校招生体检工作指导意见》中所列疾病(详见“普通高等学校招生体检工作指导意见”)者,学校将予以取消入学资格处理。 5. 若以虚假或伪造、涂改有关材料及其他欺诈手段取得了报名、考试和加分资格并已被录取或取得学籍的,我校将按教育部有关规定取消其入学资格。 6. 根据教育部的要求,学校必须在9月份规定时间为新生在“学信网”注册学籍,新生应按学校规定的日期到校办理入学手续,逾期不报到者,视为放弃入学资格。放弃学籍者须在报到日期前将《暨南大学本科新生放弃入学资格申请表》、《暨南大学本科新生放弃入学资格家长知情同意书》(招生办官网“资料下载”专栏可下载)、录取通知书、身份证件等相关材料发送至学校招生办邮箱ozsb@jnu.edu.cn,以确保学籍注销工作的顺利开展。 7. 对接学长信息查询:新生可在微信搜索中输入“暨大迎新小程序”或进入暨南大学官方微信公众号(微信号:jinandaxue1906或JinanUniversity),点击进入“暨大迎新小程序”,查看对接联系学长信息,及时与对接学长联系,获取更多入学报到相关指引和帮助。 8. 新生信息化服务: (1)JNUID激活:JNUID(学号)及个人密码是学生登录暨南大学各类信息系统的通行凭证。新生请于2021年8月下旬起访问暨南大学新生网(https://freshman.jnu.edu.cn),按提示设置个人密码,完成JNUID激活。JNUID成功激活后,新生即可使用学校面向新生提供的各类信息服务,包括进行学校官方微信公众号身份绑定、领取微信校园卡(新生紫卡)、在线开通校园网服务、访问学校融合门户和新生网等信息系统。 (2)微信身份绑定:完成JNUID激活后,新生可关注暨南大学官方微信公众号(微信号:jinandaxue1906和JinanUniversity),点击微信公众号菜单栏“JNUID绑定”,按提示完成身份绑定。 (3)新生个人信息填报、入学报到信息查询:新生请于2021年8月下旬起访问暨南大学官方网站(https://www.jnu.edu.cn)或暨南大学官方微信公众号(微信号:jinandaxue1906和JinanUniversity),点击进入“新生网”(https://freshman.jnu.edu.cn),按提示完成新生信息填报,查看入学事项公告、报到信息、缴费信息等入学安排。 (4)注册易班账号:根据《暨南大学易班2021级新生注册指南》及时注册易班账号获取更多关于新生入学教育相关的要求及通知。 9. 生活用品、床上用品自备,床的规格:190cm×90cm。 10. 我校拟从2021级本科新生开始开设军事课,军事课是普通高等学校学生的必修课程,包括军事技能和军事理论。新生入学后应当依法接受军事技能训练(军训)和军事理论学习,军训时间为14天,详情请关注暨南大学人民武装部网站(打开“暨南大学官网”→点击“组织机构”→点击“管理服务”→点击“党委机关”→点击“政治保卫部”→点击“武装工作”)或微信公众号(jnuwzb)。 (请微信扫码填报军事训练相关信息) 11. 目前我国进入疫情防控工作常态化阶段,学生来校前合理安排出行规划、评估自身健康状况,来校时注意个人防护、错峰出行,有中高风险旅居史和境外旅居史的学生按照国家和省的规定进行健康管理后方可来校报到。到校报到时需提供到校前14天内的行程,自觉配合学校做好疫情防控措施。 如因疫情防控或者实际工作需要有所变动的,以最新通知为准。请各位新生及时关注暨南大学及暨南大学招生办公室官网、微信公众号发布的最新信息。 通讯资料 本科生招生办公室电话:020-85220130 传真:020-85221340 微信公众号:暨南大学招生办公室 学生处电话:020-85220040 教务处(学籍)电话:020-85220035 番禺校区电话:020-37330016 广园东校区电话:020-87205925 珠海校区电话:0756-8505806 深圳校区电话:0755-26931753、0755-26931891、0755-26931890 学生社区教育管理中心电话:020-85223953、020-85226399、020-37330409(番禺校区) 暨南大学本科生招生办公室 2021年8月
外招生
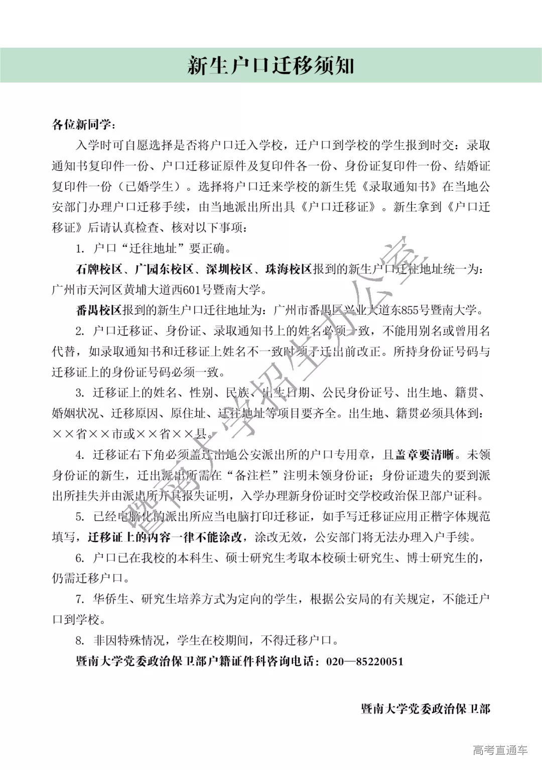
各位新同学:
我们怀着十分高兴的心情祝贺你考入我校,谨向你表示热烈的欢迎!
为切实做好香港、澳门、台湾、华侨、华人及其他外籍本、预科新生(简称外招生)入学注册工作,现将相关事宜通知如下:
1. 凡被我校正式录取的外招生,均可在“暨南大学、华侨大学联合招生系统”(简称招生系统,网址:https://lxlz.jnu.edu.cn)查询录取结果。请在录取结果查询界面,打印录取结果,作为新生报到时的入学凭证。我校将在新生入学报到后发放纸质版的《暨南大学录取通知书》,具体发放事宜另行通知。 2. 请务必仔细阅读《2021年暨南大学秋季新生入学须知》和《缴费须知》等文件。受疫情影响,各地对入境人员检验检疫要求有不同限制,现仍居住在境外的新生应充分考虑此因素并做好相关准备,根据自身实际情况,做好入学报到安排。 3. 被暨南大学录取的香港学生(非深圳校区),可在放榜后登录招生系统,自行查看《2021年暨南大学秋季新生入学须知》,并按缴费指引在以下方式中任选其一:持《2021年暨南大学秋季新生缴款须知》(打印一式两份,一份交银行,一份自行留底)前往香港南洋商业银行缴费;或使用工银(亚洲)网上银行/手机银行缴款;或通过微信、支付宝、国际银行卡和中国工商银行缴费平台,完成缴费手续。 4. 被暨南大学录取的澳门学生(非深圳校区),可在放榜后登录招生系统,自行查看《2021年暨南大学秋季新生入学须知》,并按缴费指引在以下方式中任选其一:持《2021年暨南大学秋季新生缴款须知》(打印一式两份,一份交银行,一份自行留底),前往澳门中国银行缴款;或通过微信、支付宝、国际银行卡和中国工商银行缴费平台,完成缴费手续。 5. 被暨南大学录取的台湾、华侨、华人及其他外籍学生(非深圳校区),可在放榜后登录招生系统,自行查看《2021年暨南大学秋季新生入学须知》,并按缴费指引选择通过微信、支付宝、国际银行卡和中国工商银行缴费平台,完成缴费手续。 6.按学校工作安排,请于2021年8月25日前完成缴费手续。因故无法完成缴费手续者,请在入学报到后按学校的有关缴费指引完成缴费手续。 7. 在深圳校区报到的外招生,将在新生报到后由学院统一安排缴交学费等入学事宜。

附件1 新生缴费须知

附件2 深圳旅游学院新生缴费须知 附件3 新生户口迁移须知 附件4 大学新生应征入伍指南













