·参检须知·
2026年度空军招飞工作已全面展开,为快速高效的完成初选检测工作,提醒相关注意事项如下:
1.学生参检需携带本人身份证、智能手机1部、《空军招飞(青航校招生)报名表》(报名系统自动生成,下载用A4纸打印)。
2.初选科目为眼科、外科、耳鼻喉科,用时约半天。检测无需空腹,可正常早餐。
3.参检前注意保护和恢复视力,搞好个人卫生,严格按照指定时间前往检测场所报到。
4.牢记个人报名账号和密码,建议上站参检时提前登录个人账号,以便后续检测中使用。
5.如有不明事项请咨询:010-66911658、66911710。
·报名流程·
通过华北招飞微信公众号(HBZF-2014)完成线上报名,报名截止时间至天津市初选检测结束日期当天。下载《空军招飞(青航校招生)报名表》,父母签字,学校填写推荐意见。
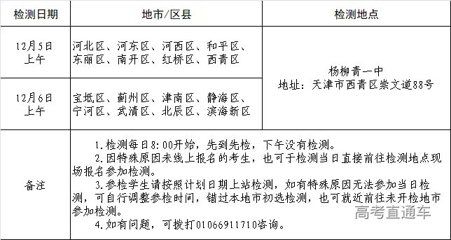
·检测安排·



