近日,重庆合川区市民黄先生反映,其子孙某某作为2025年应届高考体育特长生,高考成绩502分、体育考试87分、综合分79分,被贵州遵义医科大学运动康复专业录取。然而入学十多天后,学校在体检复查中发现该生存在色觉异常(色弱)问题,最终予以退学处理。值得注意的是,在高考前去年12月由学校统一组织的高考体检中,该问题并未被检出。
遵义医科大学招生办工作人员向媒体证实,孙某某的情况确实因色觉异常不符合运动康复专业的录取要求。工作人员指出,学校在入学体检中多次复查均确认该生色觉异常,并推测可能是高考体检环节存在操作不规范,同时建议考生后续报考时选择色觉不受限的专业。
黄先生则表示,高考前的体检由学校统一安排,家长对具体过程并不了解。在收到学校反馈后,他带孩子赴多家医院复查,结果均证实存在色弱问题。然而,其高考档案中的体检记录仍显示色觉正常。黄先生无奈地表示,若当初体检结果准确,绝不会选择报考受限专业。目前孩子已开始复读,但退学事件对其心理及学习状态造成较大影响,知识遗忘严重,难以进入学习状态。他希望借此案例提醒其他考生和家长重视高考体检,避免类似情况发生。
高考体检的重要性不言而喻。高考体检是每位考生必须经历的关键环节,直接影响专业选择、志愿填报及最终录取结果。体检结论作为高校录取的重要依据,广东要求所有参加3+证书考试、自主招生或普通高考的考生(含应届生、往届生及社会考生)均需按时完成。
目前,广东已有3地公布高考体检时间,部分动作快的地市已经完成👇
根据通知显示11月7日开始可以报名。 根据通知显示,该市高考体检一般在11月下旬开始。11月中下旬公布👇 根据中山市教育和体育局通知,该市高考体检时间初定12月中下旬👇
与此同时,“要不要脱衣”成为每年高考体检考生最紧张的问题。
以广东为例,从往年情况看,广东不同城市执行标准不太一样,有的医院会要求挽起袖子检查,有的可能让考生只穿内衣裤,但多数情况下穿宽松外套配合检查就行。建议当天尽量穿无金属配饰的棉质衣物,保持平常心按流程完成,具体执行细节还是要以体检当天医院现场指引为准。
此外,目前全国多地已陆续公布2026年高考体检安排,考生需密切关注所在省份的具体通知,提前了解体检流程和注意事项,避免因疏漏影响报考。
目前,各高校在高考录取时主要依据两个文件对身体条件提出要求:1.教育部关于印发《普通高等学校招生体检工作指导意见》的通知;2.《教育部办公厅卫生部办公厅关于普通高等学校招生学生入学身体检查取消乙肝项目检测有关问题的通知》。
高考直通车根据这两个文件的详细内容,为各位考生整理出不同疾病患者可能不被高校或专业录取的情况(注:填报时一定要仔细对照体检结论和专业要求,避免因信息误差影响录取)。
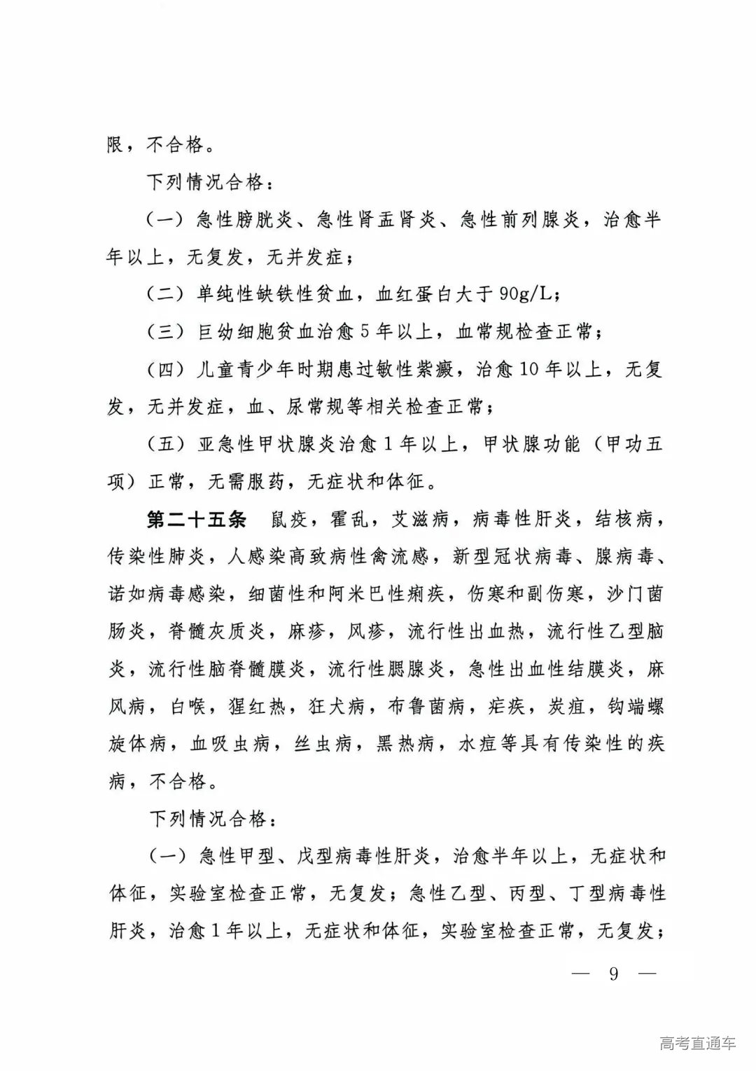
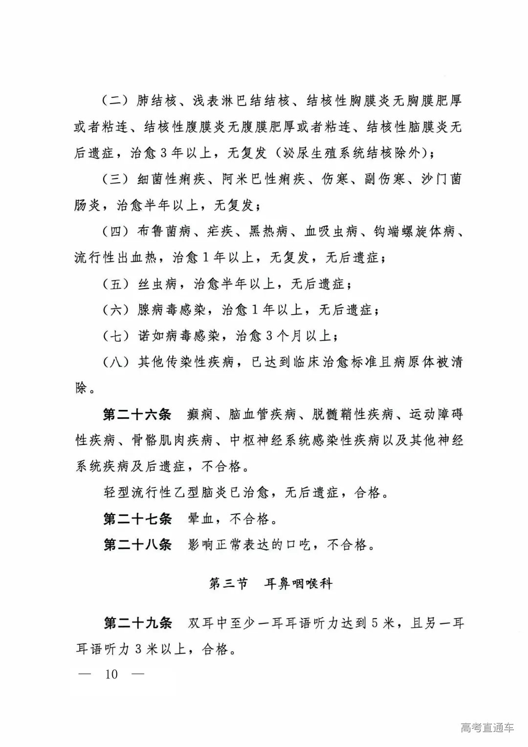
1.严重心脏病(先天性心脏病经手术治愈,或房室间隔缺损分流量少,动脉导管未闭返流血量少,经二级以上医院专科检查确定无需手术者除外)、心肌病、高血压病。 2.重症支气管扩张、哮喘,恶性肿瘤、慢性肾炎、尿毒症。 3.严重的血液、内分泌及代谢系统疾病、风湿性疾病。 4.重症或难治性癫痫或其他神经系统疾病;严重精神病未治愈、精神活性物质滥用和依赖。 5.慢性肝炎病人并且肝功能不正常者(肝炎病原携带者但肝功能正常者除外)。 6.结核病除下列情况外可以不予录取。 (1)原发型肺结核、浸润性肺结核已硬结稳定;结核型胸膜炎已治愈或治愈后遗有胸膜肥厚者; (2)一切肺外结核(肾结核、骨结核、腹膜结核等等)、血行性播散型肺结核治愈后一年以上未复发,经二级以上医院(或结核病防治所)专科检查无变化者; (3)淋巴腺结核已临床治愈无症状者。
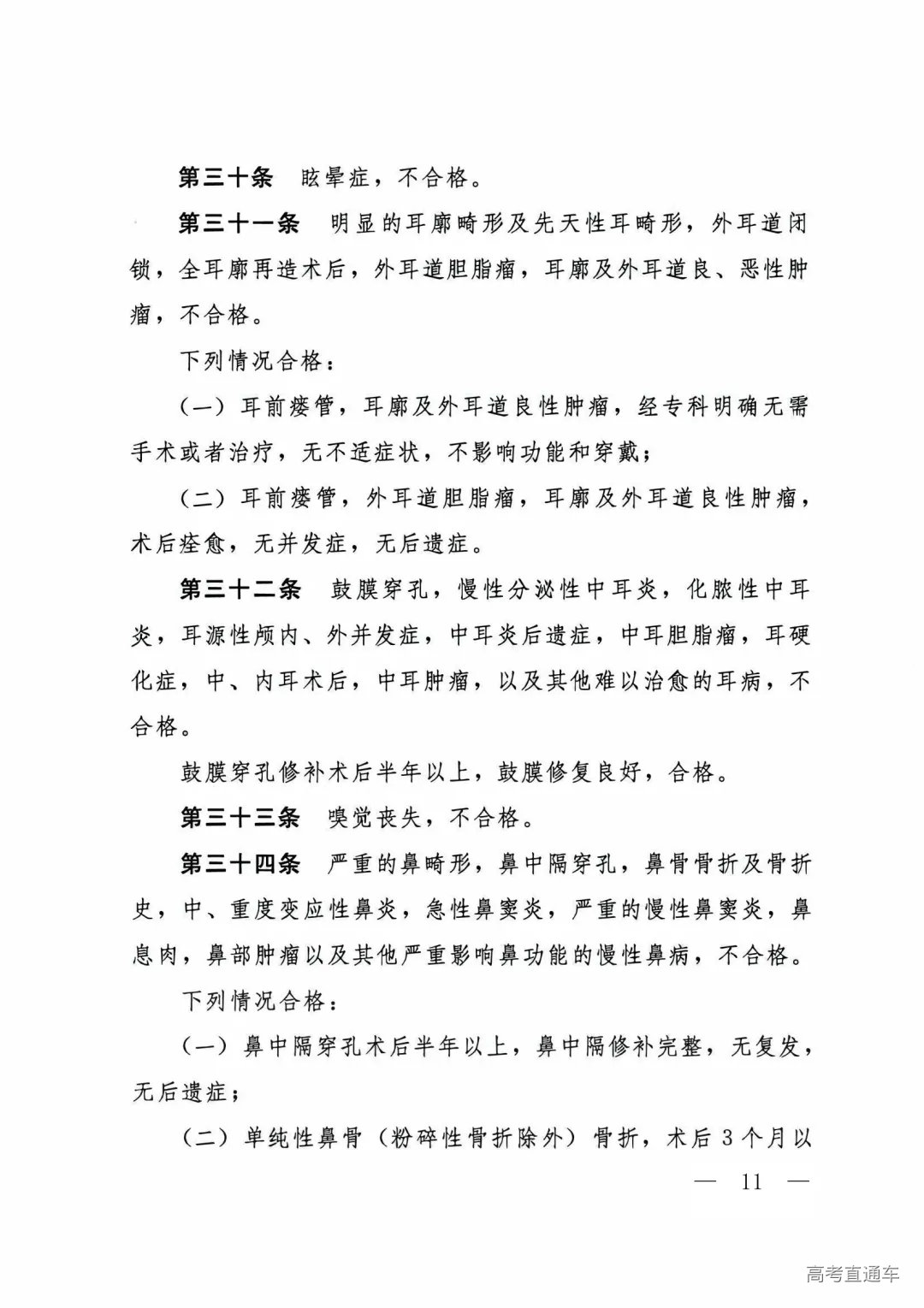
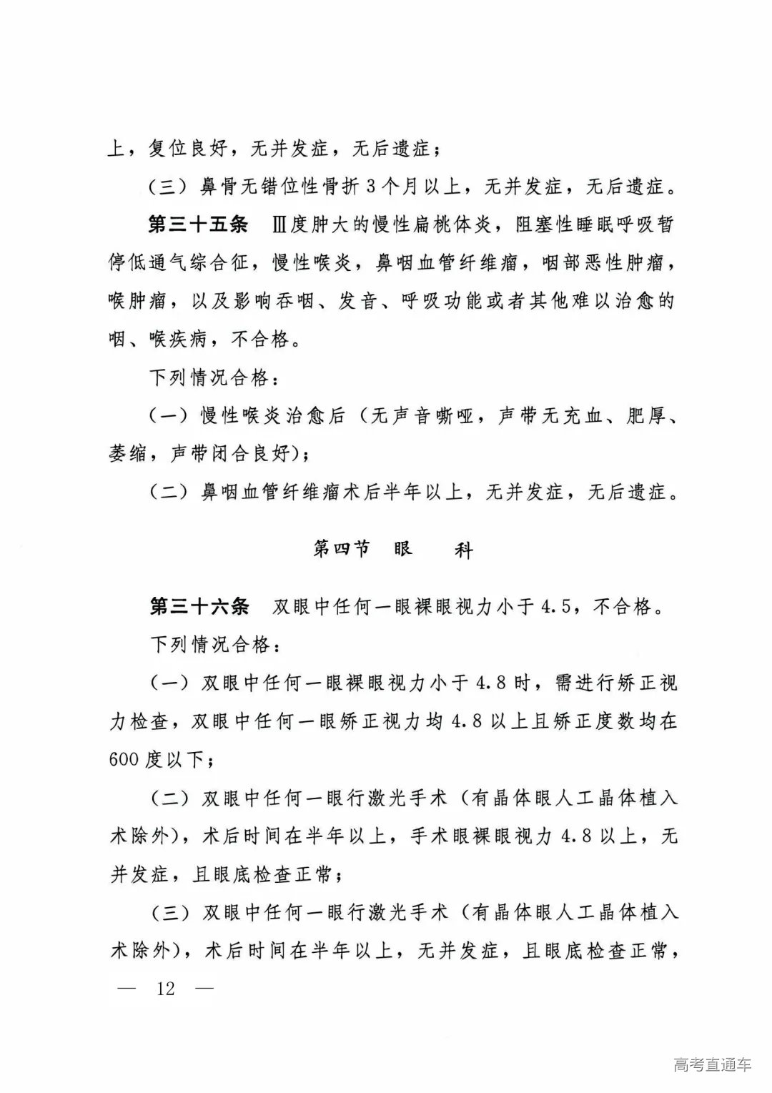
1.轻度色觉异常(俗称色弱)不能录取的专业:以颜色波长作为严格技术标准的化学类、化工与制药类、药学类、生物科学类、公安技术类、地质学类各专业,医学类各专业;生物工程、生物医学工程、动物医学、动物科学、野生动物与自然保护区管理、心理学、应用心理学、生态学、侦察学、特种能源工程与烟火技术、考古学、海洋科学、海洋技术、轮机工程、食品科学与工程、轻化工程、林产化工、农学、园艺、植物保护、茶学、林学、园林、蚕学、农业资源与环境、水产养殖学、海洋渔业科学与技术、材料化学、环境工程、高分子材料与工程、过程装备与控制工程、学前教育、特殊教育、体育教育、运动训练、运动人体科学、民族传统体育各专业。 2.色觉异常II度(俗称色盲)不能录取的专业,除同轻度色觉异常外,还包括美术学、绘画、艺术设计、摄影、动画、博物馆学、应用物理学、天文学、地理科学、应用气象学、材料物理、矿物加工工程、资源勘探工程、冶金工程、无机非金属材料工程、交通运输、油气储运工程等专业。专科专业与以上专业相同或相近专业。 3.不能准确识别红、黄、绿、兰、紫各种颜色中任何一种颜色的导线、按键、信号灯、几何图形者不能录取的专业:除同轻度色觉异常、色觉异常II度两类列出专业外,还包括经济学类、管理科学与工程类、工商管理类、公共管理类、农业经济管理类、图书档案学类各专业。不能准确在显示器上识别红、黄、绿、兰、紫各颜色中任何一种颜色的数码、字母者不能录取到计算机科学与技术等专业。 4.裸眼视力任何一眼低于5.0者,不能录取的专业:飞行技术、航海技术、消防工程、刑事科学技术、侦察。专科专业:海洋船舶驾驶及与以上专业相同或相近专业(如民航空中交通管制)。 5.裸眼视力任何一眼低于4.8者,不能录取的专业:轮机工程、运动训练、民族传统体育。专科专业:烹饪与营养、烹饪工艺等。
1.主要脏器:肺、肝、肾、脾、胃肠等动过较大手术,功能恢复良好,或曾患有心肌炎、胃或十二指肠溃疡、慢性支气管炎、风湿性关节炎等病史,甲状腺机能亢进已治愈一年的,不宜就读地矿类、水利类、交通运输类、能源动力类、公安学类、体育学类、海洋科学类、大气科学类、水产类、测绘类、海洋工程类、林业工程类、武器类、森林资源类、环境科学类、环境生态类、旅游管理类、草业科学类各专业,及土木工程、消防工程、农业水利工程、农学、法医学、水土保持与荒漠化防治、动物科学各专业。专科专业不宜就读烹饪工艺、西餐工艺、面点工艺、烹饪与营养、表演、舞蹈学、雕塑、考古学、地质学、建筑工程、交通土建工程、工业设备安装工程、铁道与桥梁工程、公路与城市道路工程、公路与桥梁工程、铁道工程、工业与民用建筑工程专业。 2.先天性心脏病经手术治愈,或房室间隔缺损分流量少,动脉导管未闭返流血量少,经二级以上医院专科检查确定无需手术者不宜就读的专业同第三部分第一条。 3.肢体残疾(不继续恶化),不宜就读的专业同第三部分第一条。 4.屈光不正(近视眼或远视眼,下同)任何一眼矫正到4.8镜片度数大于400度的,不宜就读海洋技术、海洋科学、测控技术与仪器、核工程与核技术、生物医学工程、服装设计与工程、飞行器制造工程。专科专业:与以上相同或相近专业。 5.任何一眼矫正到4.8镜片度数大于800度的,不宜就读地矿类、水利类、土建类、动物生产类、水产类、材料类、能源动力类、化工与制药类、武器类、农业工程类、林业工程类、植物生产类、森林资源类、环境生态类、医学类、心理学类、环境与安全类、环境科学类、电子信息科学类、材料科学类、地质学类、大气科学类及地理科学、测绘工程、交通工程、交通运输、油气储运工程、船舶与海洋工程、生物工程、草业科学、动物医学各专业。专科专业:与以上相同或相近专业。 6.一眼失明另一眼矫正到4.8镜片度数大于400度的,不宜就读工学、农学、医学、法学各专业及应用物理学、应用化学、生物技术、地质学、生态学、环境科学、海洋科学、海洋技术、生物科学、应用心理学等专业。 7.两耳听力均在3米以内,或一耳听力在5米另一耳全聋的,不宜就读法学各专业、外国语言文学各专业以及外交学、新闻学、侦察学、学前教育、音乐学、录音艺术、土木工程、交通运输、动物科学、动物医学各专业、医学各专业。 8.嗅觉迟钝、口吃、步态异常、驼背,面部疤痕、血管瘤、黑色素痣、白癜风的,不宜就读教育学类、公安学类各专业以及外交学、法学、新闻学、音乐表演、表演各专业。 9.斜视、嗅觉迟钝、口吃不宜就读医学类专业。
1.复读生需要重新体检吗?
需要。体检结果仅当年有效,复读同学按高考报名点的安排参加体检。
2.体检不合格有什么影响?
有些高校或专业会对考生的身体条件有所限制,这就需要考生们在填报志愿时,根据体检结果尽量避开自己不适宜就读的专业,减少被退档的风险。
3.高考体检结果,能用于报考本科提前批的军队院校吗?
不可以,高考体检是所有考生都必须参加的。除此之外,对于想报考提前批军队院校的学生,还必须按照其要求进行另外单独的体检(即军检),两者是相互独立的,不可混为一谈。
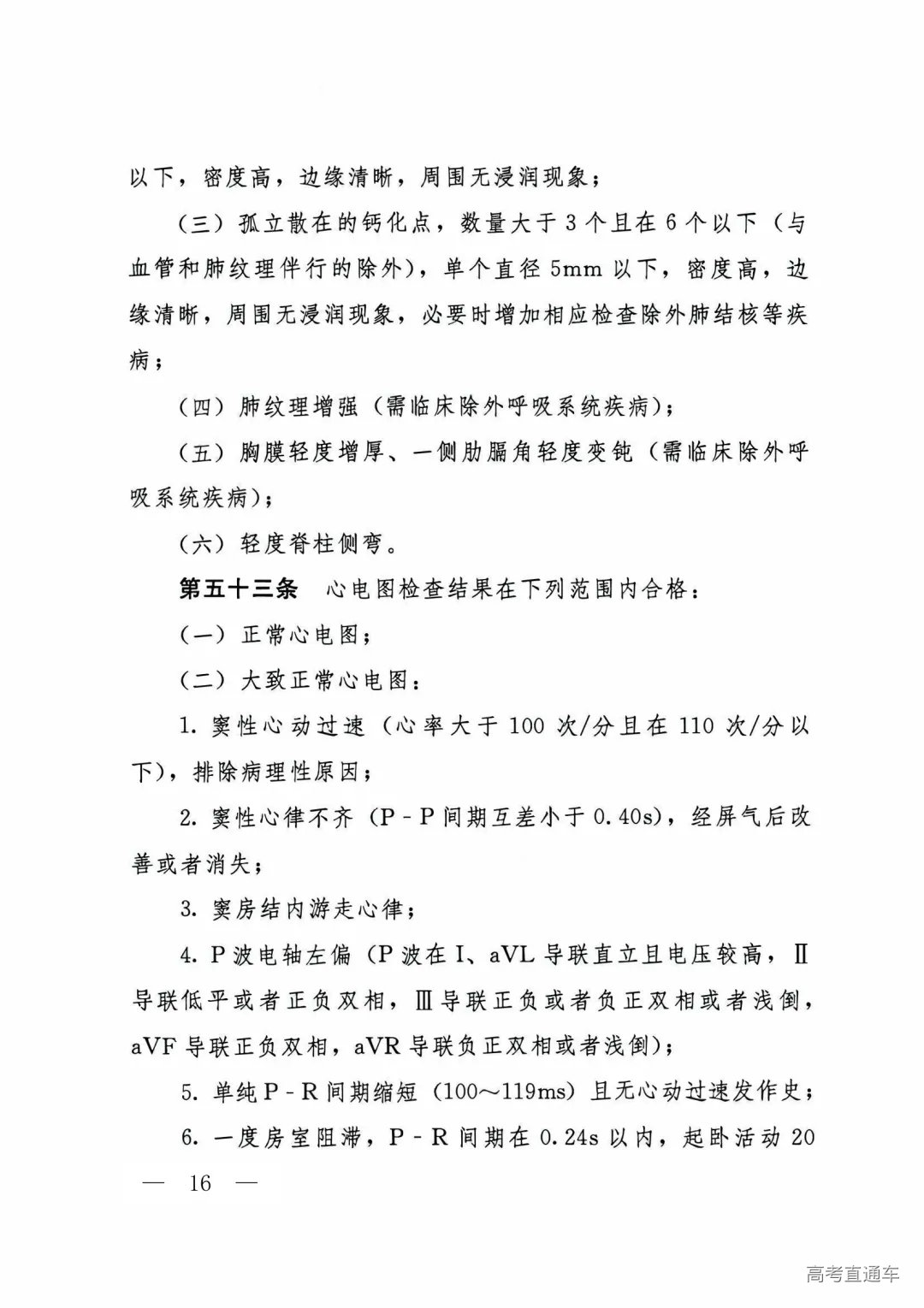
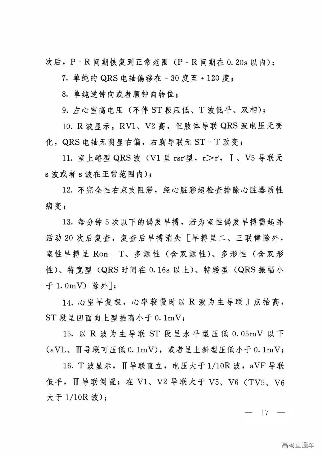
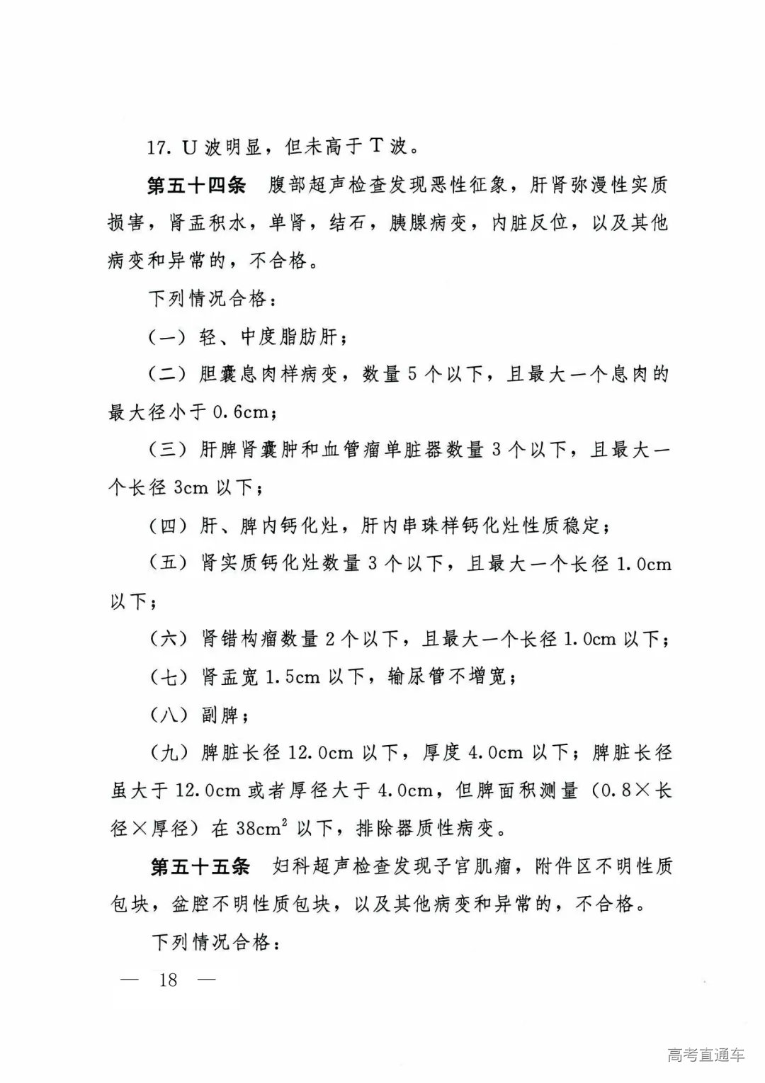
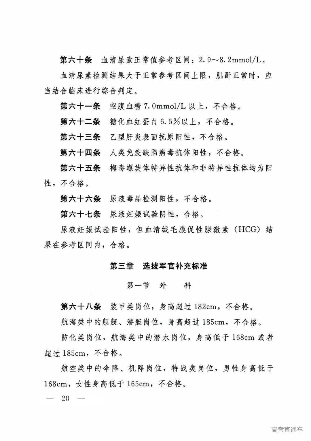
军队院校部分专业,会对身体条件有特别要求。根据此前最新规定,军队院校招收士兵学员,以及大学毕业生士兵提干对象、优秀士兵保送入学对象等人员的体格检查全面实施2023年出台的《军队选拔军官和文职人员体检标准》(以下简称为《标准》)。
该《标准》涉及军校招生的内容共分两个部分,分别是通用标准和选拔军官补充标准,特种作战、通信导航、电子对抗、防化、机降、伞降、医疗卫生、舰艇、潜艇、潜水、装甲、油料、测绘、导弹等特殊岗位的招生专业,在符合通用标准的基础上,还须达到相应的补充标准,具体专业详见《标准》原文。

























































