本轮申博,这些高校有望破零

2026-04-16 14:13 高绩 评论

在中国高等教育版图上,一个庞大且充满活力的群体——硕士点高校(硕士学位授予单位,不含博士学位授予单位),正以其独特的定位和迅猛的发展,成为中国高等教育体系一股不可或缺的“腰部力量”。随着2026年新一轮学位授权审核工作的临近,一场围绕“申博”的激烈角逐正在众多硕士点高校间展开。


4月15日,2026软科中国大学排名正式发布。硕士点高校表现可圈可点,与博士点高校同台竞技——在超260所硕士点高校中,共有超230所上榜,展现出了这个高校群体的独特价值。其中,山东医药大学(滨州医学院)河南医药大学、中国刑事警察学院、湖州师范学院、浙江传媒学院、鲁东大学、成都大学、北京物资学院、锦州医科大学、东莞理工学院等学校表现优异,不仅排名居于硕士点高校前列,同时还拥有较大的潜力冲刺本轮申博。


图片

河南医药大学 升大申博

去年6月正式更名迈入发展新阶段的河南医药大学,是河南省唯一独立设置的公办西医本科院校,在2026软科中国大学排名中,学校在全国硕士点高校中排名(总榜)靠前。根据《河南省博士硕士学位授予单位和学位授权点立项建设名单》,河南医药大学获批“博士学位重点立项建设单位”。【申博平台】模拟数据显示,河南医药大学在农医类硕士点高校中的申博排序为第1名,在本轮学位审核中,具有较大的申博潜力。


图片

河南医药大学的医学教育肇始于1922年惠民医院护士学校,是名副其实的百年医药名校。学校于1998年获得硕士学位授予权,2021年获批河南省唯一博士学位授予单位重点立项建设单位。【申博平台】数据显示,河南医药大学的多项新增博士学位授权审核申请基本条件已达标。


图片

作为国家临床医学专业综合改革试点和国家卓越医生培养计划试点单位,学校是全国4所临床医学类本科专业设置“大满贯”院校之一。截至今年3月,学校共有7个学科进入ESI全球排名前1%,其中临床医学更是进入ESI前5‰,学科申博实力强劲。当前,全国临床医学一级学科博士点比例约为55%,学校所在的河南省该学科博士点比例仅为20%,低于全国平均值。


图片

经过多年的深耕,学校的临床医学学科建设成效显著,依托15所附属医院形成强大的临床教学体系,为医学人才培养提供了坚实保障。学科拥有黄大年式教师团队、全国先进工作者等构成的高水平师资队伍,并承担多项国家级科研项目,科研成果丰硕。站在崭新的历史起点上,河南医药大学迈向建设特色鲜明的现代化医药大学的新征程


图片

鲁东大学 举校攻坚

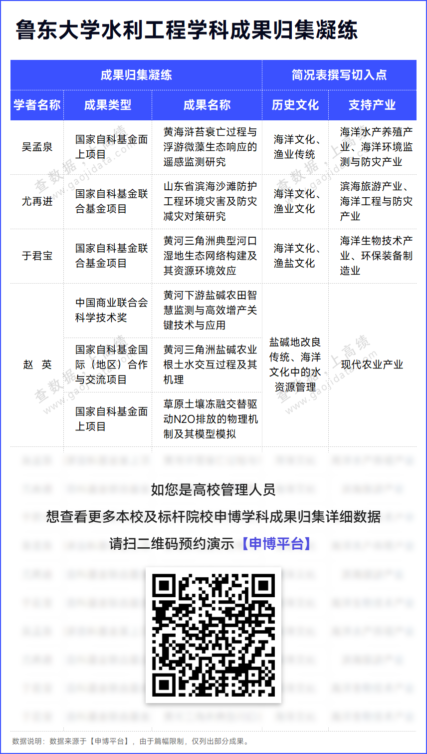
坐落于胶东半岛的地方高校——鲁东大学,正在举全校之力,冲刺申博。在3月召开的“2026年春季学期学校领导班子务虚会”上,学校领导班子成员一致认为,2026年是“十五五”开局之年,是巩固深化博士单位申建攻坚成果的奋进之年。根据【申博平台】生成的《鲁东大学2026申博态势分析报告》,在本轮申博中,学校或将有6个学科(含专业学位类别)申博成功几率为“高”,其中物理学、水利工程、中国语言文学为“重点推荐”申博学科。


图片

截取自《鲁东大学2026申博态势分析报告


作为国家海洋工程人才培养重要基地,学校的水利土木学院始建于1978年,水利工程学科更是入选省属高校“高水平学科”建设项目,成为全省同类学科中唯一的“优势特色学科”。【申博平台】模拟数据显示,鲁东大学在水利工程学科申博高校中,申博排序在第1位。与其他申博高校相比,学校的师资队伍、科学研究等模块呈现出非常大的优势。


图片

近年来,鲁东大学水利工程学科持续深耕核电冷源安全、海水淡化工程、跨海通道及海洋平台安全控制等前沿方向,在科学研究、师资建设、平台构建与人才培养等方面取得系列重要成果。学校承担多项国家自然科学基金,科研成果丰硕。


图片

2025年,学校获批“滨海生态水文学科创新引智基地”——这是学校获批的首个国家高等学校学科创新引智基地(简称“111计划”)。该基地依托“水利工程”高水平学科、国家草品种区域试验站、山东省黄河三角洲生态系统碳循环与生态固碳高校实验室等,聚焦打造生态水文领域有全球影响力的尖端人才高地。在“十五五”开局之年,鲁东大学已向博士学位授予单位吹起攻坚号角。

登录高考直通车APP
查看完整试题答案
好的
查看完整试题
特别声明:
1. 本站注明稿件来源为其他媒体的文/图等稿件均为转载稿,本站转载出于非商业性的教育和科研之目的,并不意味着赞同其观点或证实其内容的真实性。如转载稿涉及版权等问题,请作者在两周内速来电或来函联系,本站根据实际情况会进行下架处理。
2. 任何媒体、网站或个人未经本网协议授权不得转载、链接、转贴或以其他方式复制发表,违者本站将依法追究责任。
举报理由选择
确定
高考直通车官网

哇哦!快加入高考直通车APP,发现更多精彩内容,与学霸一起交流学习吧!