招生对象及报考条件
自主招生(面向高中生,含现代学徒制普通高中考生):符合2019年广东省普通高考报名条件的普通高中应、往届毕业生。
自主招生(面向中职生,含现代学徒制中职考生):符合2019年广东省普通高考报名条件的职业高中、中专、成人中专、技工学校的应、往届毕业生。
报考时间
自主招生报名时间:3月27日-31日
报名网站:http://www.eesc.com.cn/gzks
文化基础考试时间:4月13日
职业技能考核时间(校测):4月20日
招生专业及计划



特别注明:所有计划以广东省考试院公布的为准!
报考要点
报考要求
1.报考本校“依据学考成绩招生录取”、高职自主招生录取的文科类、理科类普通高中考生(含报考高职自主招生现代学徒制的考生)的3门普通高中学业水平考试科目均须获得等级成绩,且至少有1门达到C级及以上等级。文科类考生的3门考试科目为物理、化学、生物;理科类考生的考试科目为思想政治、历史、地理。
2.报考本校高职自主招生录取的中职考生(含报考高职自主招生现代学徒制的考生)中职阶段就读的专业应与所报考的招生专业直接相关,中职阶段取得与所报考的招生专业大类相关的职业资格技能等级证书。职业资格技能等级证书原则上为国家职业资格中级及以上技能等级证书,或省教育考试院主考的专业技能课程B级及以上证书,或省级以上人力资源和社会保障部门主考(或授权)的中级及以上技能等级证书。
自主招生报考方式及时间
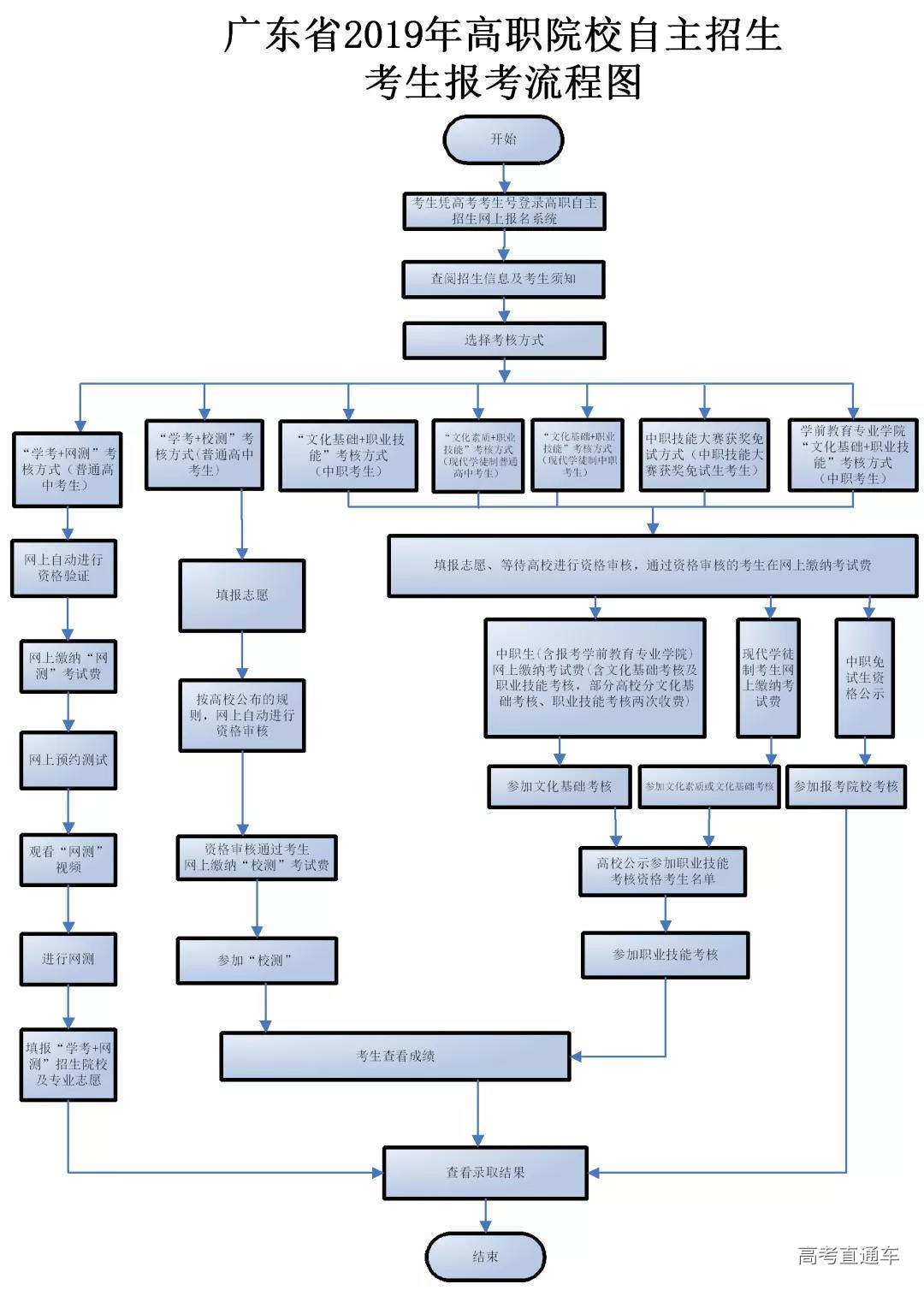
自主招生流程图

考核办法及考试范围
我们铁职院自主招生根据报考对象的不同,学校实行分类考试、综合评价、择优录取。
(一)招收普通高考生
我校招收普通高中毕业生(招收普通类)采用“文化素质+职业技能” 的考核方式,并将综合素质评价结果作为重要的参考因素。其中,“文化素质”统一采用高中学业水平考试的语文、数学、英语三科成绩(以下简称“学考”,满分值为300分);职业技能考核主要对考生进行职业适应性测试,采用院校自主命题测试(以下简称“校测”,满分值为100分)方式。
我校招收普通高中毕业生(现代学徒制类)采用“文化素质+职业技能” 的考核方式,由学校与企业联合统一组织测试,文化素质:职业技能的权重比例为3:1。测试总分满分值为400分,其中文化素质考试满分值为300分,“职业技能”以校测方式进行,满分为100分。
(二)招收中职毕业生
中职毕业生(含现代学徒制)实行“文化基础(含综合文化知识和专业综合理论)+职业技能”的考核方式,综合文化知识和专业综合理论、职业技能考核的权重比例为4:3:3。中职考生入学测试总分满分值为500分,其中综合文化考试满分值为200分,专业综合理论考试满分值为150分,职业技能考核满分值为150分。面向中职毕业生招生专业对应中职专业及证书要求详见本校招生网站。
文化基础考试的考试内容涵盖自然科学和人文科学基本知识、职业道德基本要求、人际交往基本常识、汉语言写作基本能力、专业综合理论等技能型人才必备的实用性知识要求。文化基础考试采用笔试的方式,职业技能考核采用面试或实操方式。
招生录取规则
我校根据报考考生的专业志愿及成绩情况划定各专业最低录取分数线。原则上,拟录取考生的文化素质或文化基础考核总成绩不得低于文化素质或文化基础测试满分值的60%,拟录取考生的职业技能考核总成绩不得低于职业技能测试满分值的60%。
考生总分相同时,按职业技能考核成绩从高分到低分择优录取,无普通高考体检结果或体检不合格者不能被录取。