河北省教育厅发布贫困生认定办法,惠及到这些教育阶段的学生

2019-06-30 00:21 河北考试网 评论

近日河北省教育厅等六部门印发了《河北省家庭经济困难学生认定办法》,涉及到有关规定批准设立的普惠性幼儿园幼儿;根据国家有关规定批准设立、实施学历教育的全日制中等职业学校、普通高中、初中和小学学生;根据国家有关规定批准设立、实施学历教育的全日制普通本科高等学校、高等职业学校和高等专科学校招收的本专科学生(含第二学士学位和预科生),纳入全国研究生招生计划的全日制研究生。下文为通知详情。



附件:

河北省家庭经济困难学生认定办法通知附件0000.jpg


登录高考直通车APP
查看完整试题答案
好的
查看完整试题
特别声明:
1. 本站注明稿件来源为其他媒体的文/图等稿件均为转载稿,本站转载出于非商业性的教育和科研之目的,并不意味着赞同其观点或证实其内容的真实性。如转载稿涉及版权等问题,请作者在两周内速来电或来函联系,本站根据实际情况会进行下架处理。
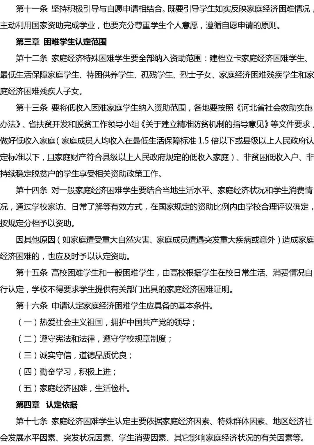
2. 任何媒体、网站或个人未经本网协议授权不得转载、链接、转贴或以其他方式复制发表,违者本站将依法追究责任。
举报理由选择
确定
高考直通车官网

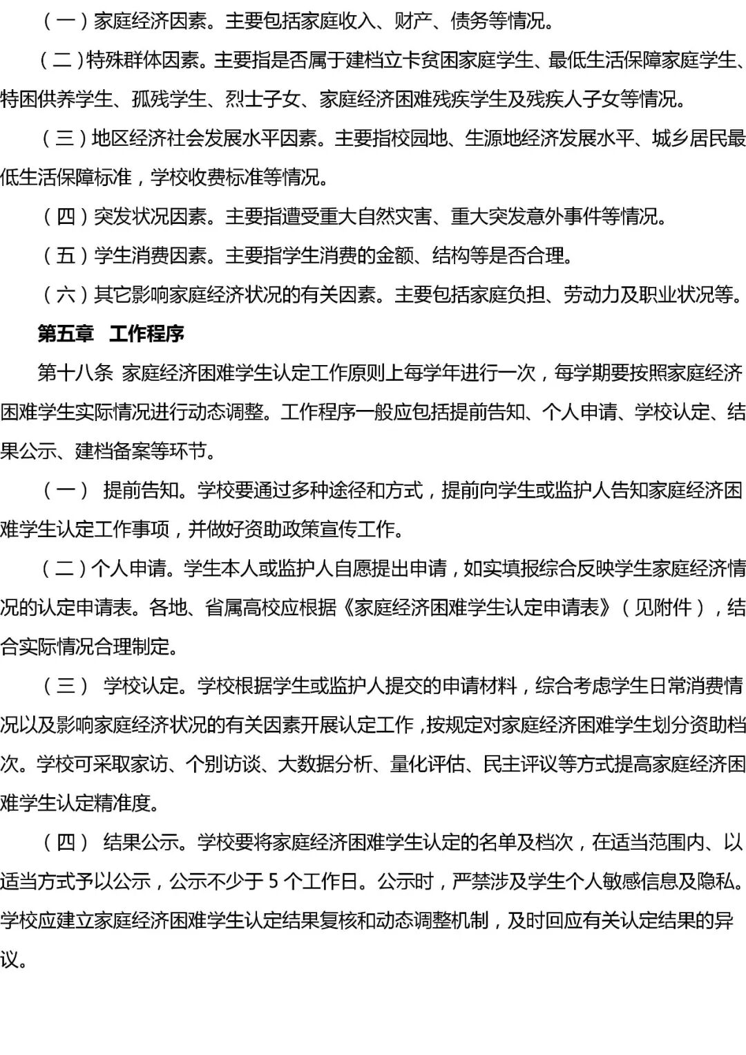
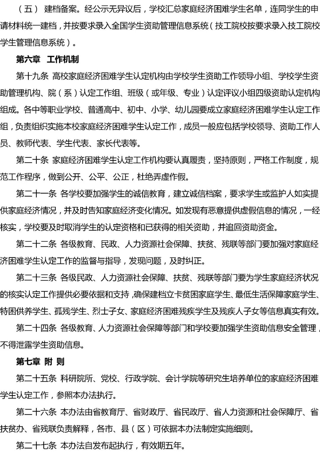
哇哦!快加入高考直通车APP,发现更多精彩内容,与学霸一起交流学习吧!