近期,各地期中考正陆续进行,目前已有部分考试分数线公布了!而明天(11月25日)广东大部分考生将会迎来一场极其重要的考试——广东金太阳联考。
明天将进行广东金太阳11月联考,据部分同学透露,此次考试广东将会有超过20万考生参加,对于新高三的同学进行成绩定位有着很重要的参考意义。
明天高考直通车也将会在考试结束后即时给大家分享最新的试题答案,欢迎关注。
在后台回复“广东”
即可查看试题答案
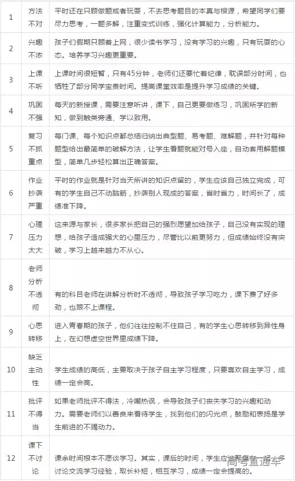
期中考是高三截至目前规模最大的一次考试,考试结束后,有些同学只盯着考试分数,对试卷分析不重视,或根本不会分析,致使考试的检验功能发挥不了作用。
今天,小车就为分享一篇非常有价值的文章,详细介绍了考后试卷分析的一般方法、如何利用考试成绩清晰地定位目标院校,并汇总整理了2021广东省本科投档线情况。赶紧来看看你目前的成绩/排位能上哪些大学吧! 所谓考后试卷分析,是指考试后订正试卷中出现的错误,分析考试的收获以及考试暴露出的问题,然后归类,逐一进行对照并制订出自我提高的措施与方法。所以,试卷分析要讲究以下四个策略: 从每一道错题入手,分析错误的知识原因、能力原因、解题习惯原因等。 ①这道题考查的知识点是什么? ②知识点的内容是什么? ③这道题是怎样运用这一知识点解决问题的? ④这道题的解题过程是什么? ⑤这道题还有其他的解法吗? 通常情况下,学生考试丢分的原因大体有三种,即知识不清、问题情景不清和表述不清。 所谓“知识不清”,就是在考试之前没有把知识学清楚,丢分发生在考试之前,与考试发挥没有关系。 所谓“问题情景不清”,就是审题不清,没有把问题看明白,或是不能把问题看明白。这是一个审题能力、审题习惯问题。 所谓“表述不清”,指的是虽然知识具备、审题清楚,问题能够解决,但表述凌乱、词不达意。 上述问题逐步由低级发展到高级。研究这三者所造成的丢分比例,用数字说话,也就能够得到整体结论,找到整体方向了。 ①统计各科因各种原因的丢分数值。如计算失误失分、审题不清失分、考虑不周失分、公式记错失分、概念不清失分等。 ②找出最不该丢的5~10分。这些分数是最有希望获得的,找出来很有必要。在后续学习中,努力找回这些分数可望可即。如果真正做到这些,那么不同学科累计在一起,总分提高也就很可观了。 ③任何一处失分,有可能是偶然性失分,也有可能是必然性失分,学生要学会透过现象看本质,找到失分的真正原因。 从潜意识的存在到口头表达是一次进步,从口头表达到书面表达又是一次进步。书面表达是考后试卷分析的最高级形式。 所以,建议学生在考试后写出书面的试卷分析。这个分析是反观自己的一面镜子,是以后进步的重要阶梯。 以上分析,都属现象分析,在此基础上,学生就可以进行归因分析和对策分析。三种分析逐层递进:现象分析回答了“什么样”,归因分析回答“为什么”,对策分析回答“怎么办”。对此,学生要首先做到心中有数,下面将做详细探讨。 家长可以帮助孩子,以数学统计方法,计算各个原因的丢分数值,如: 计算失误多少分? 审题不清多少分? 公式记错多少分? 概念不会多少分? 纯粹不会多少分? 纯粹马虎多少分? 每道题考察的知识点是什么?知识点的内容是什么? 该错题应用的技巧是什么? 你认为,这次考试体现了你实力的百分之多少?90%?80%? 这张卷子若一个月,重做,自己能得多少分?(有空试试,不一定是满分!) 最后一个让孩子警醒的问题:若加上这些不该扣的分数,你能得多少分?排班里多少名? 整张试卷时间够吗?哪些题,浪费了时间?最终这题做出来没?若没有,就是考试答题时间分配不合理。没有时间预案!若做出来了,则是严重不熟练该题型。这种题型也就是接下来要重点学习的。 深入做到这些,才能对试卷,有一个非常深透的分析。孩子自然就清楚下一阶段怎么做了。 考后试卷分析,学生要牢记九字诀:马上写,及时析,经常翻。 马上写:首先,学生把做错的题重新抄一遍,然后请教老师或同学,详细写出正确过程和答案,主观性试题还应根据老师讲解的解题思路补充齐全。 及时析:及时写出对试卷的分析内容,包含以下两步: ①综合评价,即哪些题目做得比较好,哪些题目存在失误? ②在纠正错题的基础上,对错题进行归类,找准原因,对症下药。 影响成绩的外因: 影响成绩的内因: 一是对教材中的观点、原理理解有误,或理解不广、不深、不透; 二是对某些题型的解题思路、技巧未能掌握,或不能灵活地加以运用; 三是表现在答题时的非智力因素方面,如遇到复杂些的论述题,便产生恐惧心理等,从而造成失误。 如果是第二种原因,学生应要求自己务必掌握住某一题型的答题要领。无论是哪一类题型,都有答题思路和方法,但关键是对某一特定试题具体作答的“个性”和“特殊性”,只有细心体会,才会有所感悟和提高。 如果是第三种原因,学生应在平时训练中有意识地培养和锻炼自己的良好应试心理素质,努力克服不良心态,在答题时做到从容不迫、沉着冷静。 经常翻:试卷自我分析写完后,和试卷粘贴在一起,要注意保存。积累多了,可以装订成册。千万不要束之高阁,要经常翻阅复习,以达到巩固知识,加强理解,培养能力,掌握规律的目的。 通过考后试卷分析,学生可以从以下几个方面得到收获: 所谓查漏补缺,就是找到学习上的薄弱环节,及时采取有效措施进行补充完善,让知识的吸收全面化、系统化、有效化。 在试卷分析过程中,通过正确答案和错误答案的对比,学生要重点找到掌握不牢的知识点,而巩固这些知识点,除了复习好课本上的基础知识外,还要做好对知识的精细加工,做到举一反三。 有效巩固薄弱知识,可以通过多种方式。 比如,英语学科可以制作单词卡片,然后将考试中拼错的单词写在卡片上,随身携带,随时复习,提高记忆效率。 还可以建立各个学科的“错题本”,尤其是较弱的学科。“错题本”不仅可以汇总错题,还可以将老师讲过的一些典型的、思路巧妙的、对自己有所启发、让自己有所领悟的例题整理上去。 但要记住,平时要及时整理和总结,多看、多思、多问。这样可以快速弥补知识上的漏洞。一本或数本“错题本”记满以后,可以再重新整理,自己会做的可以删去,不会做的可以保留,如此反复,直至完全掌握。 考试不仅仅是考查学生对知识的掌握情况,也在检验学生学习方法的优劣和与应试能力的强弱。学生在考试中往往集中暴露粗心、做题方法不对、不会审题、检查不细等方面的不足,弥补这些不足对后面的学习至关重要。 学生要端正考试的态度,不能只关注分数,重要的是找到适合自己的高效学习法,养成良好的思维习惯,逐步培养自己的应试能力。要把考试当成检验自己各方面能力的一次机遇。 比如,学生平时学习不够踏实认真,容易浮躁,考试时看到自己会做的题目就沾沾自喜,容易掉以轻心,最终失分。这个问题反映出学生学习习惯与态度不好,要想有针对性地解决,需要在平时注意培养良好的习惯。 预习与复习;勤于思考与全神贯注;积极融入课堂学习,并做好笔记;多动脑,勤动手;大胆发言,敢于质疑,敢于表达自己见解;独立完成作业并经常反思。 而培养这些好习惯,有以下几个步骤: ①逐渐培养自己对各个学科的兴趣。 ②心里要清楚什么是好习惯。 ③坚持不懈地强化训练,让自己由被动到主动再到自动。 一般来说,只要平时学习努力,做到考前认真复习,都会取得理想的成绩,但是也有例外:有的同学分数不低,但很有可能是靠投机取巧或吃老本得到的分数; 有的同学学习明显比前期努力了,但还是没有考好,这时也不要灰心,而要继续努力,慢慢储备知识,做到厚积薄发。 所以,如果考了高分,不要只是一味高兴,而应和自己的努力情况对比,找老师点评试卷,弄清楚自己付出了多少努力,这样,可以让自己持之以恒地努力学习下去。 学习如同长跑,贵在持之以恒。长跑是耐力的比拼,开始跑在前头的,未必能笑到最后,一开始落在后边的,最终不一定是失败者。 最简单的是纵向比较,就是拿本次考试的成绩与上次考试的成绩对照,看是否比上 次有进步。不仅从总成绩上比,更要比到细处,具体到每科,细化到每科的知识点。 如语文考试,上一次“基础知识与运用”失分较多,这次通过努力失分减少了,这就是一种进步。 另一种是横向比较,即拿自己的成绩跟班、年级各档次分数线比。 举例来说,语文、数学满分120,而自己语文考100分,数学考88分,哪一科考得好?不好判断,因为没有参照物。这时可以把各档次分数线作为参照,通过对比,帮助自己找到相对处弱势的学科,及时补救,预防偏科。 对比,既要找到自己的不足,也要发现自己的亮点,及时给自己打气,这样才会有信心和勇气继续进步。所以,进行试卷分析时,一定要把亮点找出来,要把进步找出来,要把劲头找出来,把考试当成学习的助推器,让自己更加优秀。 想知道你的分数都丢去哪了吗?我们用考后试卷分析实用方案告诉你! 每一次大考后,相信各科老师都会让同学们做的同一件事情就是改试卷,整理错题。但是由于种种原因,同学们对待这件事情的态度慢慢流于形式。即使有同学认真修改试卷了,也发现效果不大。主要原因是同学们对试卷分析的不到位。 那么如何进行考试后的试卷分析呢,怎么分析才能够起到真正的效果呢?老师建议同学们在每次试卷分析的时候,根据下面三张表格进行整理,相信大家会有很大的收获。 此表格的绘制过程需要细心,把错题一一进行整理,才能把一道题吃透。但是如果仅仅有这个还不够细致,需要进行下一步梳理。 该表其实分为两个部分: 该部分的主要任务在于分析小题的失分率和整张试卷的失分率。一般来说一张试卷成绩的好坏与小题的准确率关联很大。所以我们要倍加重视小题。 在每次考试之后,都要进行统计,同学们会发现,每次小考的小题的平均失分率基本上就是你大考的失分率。 第二部分:错因分析 该部分的主要任务是针对整张试卷的所有错题的错因进行统计。这类的错因有两种。 第一种是知识性错误:此错误为单纯的没有学会该部分知识导致的错误。此类错误是易于修改的,只需要考后对该部分知识点进行一定的强化训练即可。 第二种是习惯性错误:此类错误成因很多,也是同学们最头疼的错误,头痛的原因在于即使犯了这种错误,也知道自己有这种错误,但就是不知道如何才能修改这类错误。 其实究其原因就在于同学们没有真正的去挖掘错误发生的真正原因,基本上一笔带过。 这样同学们经过多张试卷的分析后,就会对自身所犯的错误次数列出一个排行榜,榜单错误次数前三名的错误,就是同学们着重要分析解决的问题,同时也是下一次考试检查的重点环节。从而提高学习效率和考试效率。 关于习惯性错误大多数同学的回答都是笼统的。例如高中阶段经常听到同学们提到的马虎,不认真。 同学们在整理错因的时候,要进一步分析原因。下面给出针对马虎这类错误进行一个示范分析: 该表的一些选项可能在某些考试无法统计,比如说市排名,区排名甚至排名,那么有哪个就写哪个。关键在于前面成绩的统计。 该表的主要作用有: 1)能够较为客观的分析同学们阶段性的学习状态,为下一步制定学习计划提供依据。 2)用于单科分析。例如数学,我们可以通过几次考试的数学成绩的波动情况,分析各阶段同学们的学习状态,找到学习该门课程的低谷期和学习难点,进而可以有目的的制定复习计划。 每次考试之后对每科试卷进行分析,这种分析方式初期实施起来可能会感觉比较繁琐,但是当适应后,就可以大幅提升学习效率。 以往每次考试,大多注重对学习成果的反思,有哪些科目存在不足,在什么地方粗心大意,或是什么题型需要熟悉提高。期中考作为高三的第一次大考,除此之外,可以帮助家长考生清晰定位志愿填报相关的大学、专业。 一直处于大体模糊定位的家长、考生,在这次期中考试成绩公布后,可以做一次全面的分析,对于之后6个多月的复习备考、升学规划有非常积极的影响。 先不要考虑试题难度、出题风格、个人发挥等因素,年级排名如实反映了考生在本届学生中的位置。六个科目总成绩排名、语数英大三门成绩排名、小三门成绩排名等各个角度分析自己的实力。 结合考生的年级排名、学校水平,得到初步定位,选定相应水平大学。知道了考生在本校中的水平还不够,毕竟高考是一个省(市)考生竞争,还需要了解,考生学校在所有学校中,处于什么位置。 这类工作一般需要家长费时间、精力去咨询学校老师,考生所在学校的往年高考均分、前几名考生分数等成绩信息;本科率、一本率、特招线率、211率、985率等录取信息,一般可参考近三年的数据。另外可咨询获取学校“上线率”即达到本科分数线的考生比率,该比率反映学校的教学质量,但不等于“本科录取率”,还受学生志愿填报的影响。 高分考生家长还需要了解,学校往年考入985、211大学的具体层次、地理位置、具体专业。例如:北上广等经济发达地区高校录取分数线普遍高于偏远落后地区高校;同一院校不同专业录取分数线相差也很大。 在初步确定目标大学、专业时,应当合理预估自己的上升空间,并且采取“冲、稳、保”相结合的策略。 “冲”:如果意向更高层次的院校,建议选择录取分数线高于成绩20分左右的大学,根据新高考录取规则,可以关注目标校相对非热门的专业。 “稳”:选择录取分数线略高于成绩的大学,可以关注高校比较热门的专业或者比较有优势的专业。 “保”:选择录取分数线与成绩相当或稍低的大学,可选择王牌专业、自身最感兴趣专业,防止在高考失利时无适合选项,适合成绩起伏大的考生。 因新高考采用专业+院校或者院校+专业组模式,一般可以填几十个专业。家长和考生可适当扩大选择范围。 结合以下几个因素,对考生定位进一步修正: 参考期中考试题难度,若难度比高考真题较大,可适当提高目标大学水平。如果是市、区统考,则排名相对客观,不建议根据试题难度调整定位。 参考复习进度,一些中学进度快,期中考试成绩可能会较好,不能盲目乐观,客观分析自身情况;进度慢,反之。 期中考发挥超常,平时中游水平冲进了前10%,如果是备考复习的结果,那就继续保持,甚至可以稍微拔高自我定位;运气好,蒙对很多题目,就要冷静分析,修正目标。 发挥失常,由于突发情况,可以借鉴平时成绩对定位进行调整;由于压力、情绪紧张,可以暂时不要调整定位,等下一次大考成绩。 注意:“粗心”“失误”造成的失分,发挥失常,并不建议调整定位,失误过多说明考生并没有掌握知识要点、难点;粗心的坏习惯也很难短期改正。 期中考试是一次比较重要的阶段性考试,目的重在引导同学们从备考意识、思维状态、学科知识和能力等方面迎接高考。根据此次考试成绩,学生可以及时调整学习心态和方法,更有效率地进行下一阶段的查缺补漏和针对性复习。 清单式复习=宏观清单+微观清单。 宏观清单包括:主要考点、重要考点、容易混淆点、常考常错点。 微观清单:就是考前几天必须要完成的复习内容或任务。 在宏观清单中,这些考点相信老师都在上课期间有过强调,考前做的试卷中也必定包括了80%以上的重要考点,只要同学们认真钻研试卷,一定能百战百胜! 发散性思维,头脑风暴,考点大串联。 其实就是从所学内容中攫取知识点拓展为考点,并用一张图彰显你的思维,简单而又完美。 按课本单元目录联想主要考点,按考纲列出的考点与所学内容接轨。 当你同时面临几门课程的复习任务时,最好采用交叉复习的方式,比如以10分钟到半个小时或一个小时为时间间隔,先复习语文,休息后换成数学,再之后又变成别的什么,这样复习的好处是不会产生厌倦心理。 注意:千万要避免整个晚上或长时间地应对某个学科。这种学习方式效率是比较低的,同时也是比较容易产生倦怠的。 这种方法考前考后都是非常有效的。 考前看错题,印象是最深刻的,可以及时地查缺补漏,能有效避免在考试中出现同样的答题错误。 考后看错题,能针对性地进行复习,进一步掌握知识点的易错部分,巩固复习内容。 当然,对于这些错题,你必须熟练掌握它的解题方法,随手翻翻是没有效果的。 无论是考前还是考后,同学之间都是最有利用价值的资源。 使用的范围有:热点话题探讨、难点讨论、互问互答、互相出题考试等。 利用表格对重点知识或容易混淆的知识,列表,注意或成对进行比较,这是一种非常有效的复习方式。 先静下来看书复习课本上的知识点,然后再动脑筋动笔答题。 最后阶段一定要多动笔、多记、多思。 所谓零散时间就是课余不完整的一些零碎时间。 如:晚睡前、午睡、晚睡前、晚自习后、甚至在饭堂排队等候时。这些时间虽然看起来微不足道,但也有其利用价值。 主要可以用来读、记、背一些复习内容。如语文需要默写的内容、英语经典范文、佳句、常用短语等。 每个科目的复习要侧重哪些内容?不同科目的复习要放在什么时间段?这些都是要考虑的问题。以下是整理好的考前各个科目的复习计划,大家可以参考一下,每次大考前都可以用! 1.整理课堂笔记 可以先尝试回忆课堂笔记内容,再来看笔记。课堂笔记体现出来的是课堂上老师强调的重点,是一些核心知识点的内容。对于语文的科目,往往复习起来会不知道从何处下手,那么看笔记就是一个比较不错的方法,能够快速地抓住复习的重点。 2.整理试卷 整理老师发下的复习试卷,理解其中错题,难题,并重新做一遍。这些复习卷很重要,你还可以找来去年或前年的考试卷做。提前对可能考查到的题型、知识点,有一个大致的了解。这样,也可以避免在考场上过于紧张。 3.熟背课文 在理解的基础上进行记忆。课本中要求背诵的古诗、文言文、课文等,一定要背熟背透,对于常考的词句,要尝试默写。(时间允许的话,最好是整篇默写。) 4.作文方面 作文方面可以参考历年作文题目,并尝试写一些作文。同时,也可以看一些积累素材的作文书,提前准备好可能考查到的一些素材。 1.整理公式 数学的内容更加灵活一些,不需要去背诵,只是会应用就可以了。首先可以把,这段时间学习到的公式整理一下,对于知识点有大概的了解。考试也是针对这些知识点进行出题考查的,了解了这些公式,才能更加快速、精确地答题。 2.复习错题 这个是数学科目复习的重点,拿出自己的错题本,可以把自己错的题再做一遍,重新巩固自己所学的知识点。并且,达到能够解这一类型的题目,避免在期中考试中再犯相同的错误。错题本重在理解。 3.多做练习 数学考查的还是同学们运用的能力。平常多刷题,能够提高自己的做题速度,并且可以见到更多不同题型的考查方法,能够真正地提高自己的数学成绩。“题海战术”虽然古老,但是一直很好用! 1.背单词 说起来英语复习,大家第一个想到的可能就是背单词。不过,对于单词的复习,不建议大家用太多的时间,只利用一些课间、饭后的零碎时间进行复习就可以了。单词是需要长期坚持积累的,临时抱佛脚的效果不大。(不过,距离期中考还有一段时间,同学们从现在开始慢慢复习,还是可以积累的。)建议单词不要单独记忆,可以放到文章中,背诵短篇文章不仅仅有助于单词的理解,还有语法,句型的记忆。 2.理解课文 期中考试还是会以课本的考查为主,不管是考查单词、语法、句子,其实都是针对课文来考查的,只要你把课文真正的理解了,那么期中考试自然不在话下。 其次,你还需要把课堂上老师重点解释的句子,进行默写。同时,把句子中包含的语法、短语词组、重点单词,单独列出来,进行复习。把这些词组背下来,语法能够灵活运用,一些重点句子可以翻译下来。(汉译英、英译汉) 3.多做一些阅读理解 在考前要多做一些阅读理解,同时给自己规定好时间,要看自己在规定时间做题的正确率。这样能更好地培养你的做题速度。 要把学过的知识点重新筛查、梳理一遍,包括课本中的基本概念、基本原理和规律,找出自己的薄弱点做重点复习。 学生对于基本模型也要认真复习,如传送带模型、板块模型、弹簧模型等要结合具体的例题分析各个模型是否清晰,检查自己是否已经真正掌握了这些知识。对于实验部分,大家也要认真对待。考试前,要把一些典型实验的原理、实验仪器、实验误差以及数据分析等总结一遍,做到心里有数。 作为一门以实验为基础的学科,最关键的点在于熟悉实验操作,掌握基本原理。将涉及到大部分基本实验操作以及化学常用基本概念、基本理论,如化学计量数、物质分离的实验、氧化还原反应和离子反应、常见主族元素及其化合物等,都是未来学习的重要基础。 生物是以研究生命活动规律为主的学科,相对偏文科性质一些。在掌握基本规律的同时,需要理解记忆的内容相对较多,要学会构建适合自己的知识体系,从课本出发,将所有知识点进行归类总结,如物质的检验方法、生命的物质基础、代谢的方式等。 政治是一门极具教育意义的学科,在学习课本基本知识点的同时,多了解重要时事,从基础入手,理清课本内容层次,抓住线索,清晰了解知识的发展脉络,划出关键词,突出核心知识点,简要概括,把课本由厚变薄,最后通过读书笔记,将所学内容消化吸收变成自己的知识。 历史是一门基础人文学科,它就像一面镜子,使我们从历史的角度去了解人与社会之间的关系。历史都是以时间先后顺序为主线的,从所发生的关键时间入手,不断丰富需要掌握的内容,将所有知识点串联起来,定期复习巩固,让心中的知识树不断成长壮大。 地理是一门理论性和实践性都很强的综合性学科,可以分为自然地理、世界地理和人文地理。 对于自然地理,掌握书上的基本知识点是前提,在此基础上进行适当的练习。世界地理主要是培养识图记图的能力,联系人文地理相关内容,将尽量多的知识点与地图相关联,以培养一定的理科思维模式。 面对考试,抱怨和忧伤是没有任何帮助的,还没有做好考试准备的同学,除了避免陷入误区,一定要找到适合自己得复习方法! 期中考结束后,大家对自己这一阶段的学习肯定有了更加清晰的认识,但你们是否知道自己的成绩距离想去的大学还有多远呢?成绩要在全省排位多少才能上985/211?想知道的同学们,赶紧对照小车整理的院校投档线吧。 历史类: (上下滑动查看) 由于图片较多 长按回复“本科” 即可查看各省市本科投档线完整版 物理类: (上下滑动查看)
第一部分:失分率统计
1、急于去做题,导致读题速度过快 ,而忽略了其中某些关键词。
2、在写答案的过程中,急于完成书写过程,所以写第三行的时候想着第四行怎么写,导致笔误产生的错误。
3、由于时间不够,导致想尽快做完题目,所以没有进行任何分析,就写答案了。
诸如以上的马虎成因的分析,才算是真正的抓住问题的本质,然后进行统计。这样才能在以后做题中进行有针对性的修正。
3)寻找自身学习状态的低谷期,摸清自身学习状态的曲线图,做到知己。摸清自身的学习状态曲线图之后,就可以预测下一阶段自身的学习效率,进而可以提前做一些预防性工作,提升学习效果。












