根据教育部普通高校考试招生工作的有关规定,现就2024年普通高考报名工作相关事宜通知如下。
一、报名条件
(一)符合下列条件的人员,可以申请报名:
1.遵守中华人民共和国宪法和法律;
2.高级中等教育学校(含中等职业学校)毕业或具有同等学力(初级中学毕业满3年且参加了我省高中学业水平考试);
3.符合本通知附件所列在我省参加普通高考的相关户籍、学籍等管理要求;
4.身体状况符合相关要求。
(二)根据教育部和我省相关规定,下列人员不得报名:
1.具有高等学历教育资格的高校在校生(省内院校专升本除外),或已被高等学校录取并保留入学资格的学生;
2.高级中等教育学校(含中等职业学校)非应届毕业的在校生(报考少年班的除外);
3.在高级中等教育(含中等职业教育)阶段非应届毕业年份以弄虚作假手段报名并违规参加普通高校招生考试的应届毕业生;
4.因违反国家教育考试规定,被给予暂停参加高校招生考试处理且在停考期内的考生;
5.因触犯刑法已被有关部门采取强制措施或正在服刑者;
6.不符合本通知附件所列在我省参加普通高考相关户籍、学籍等管理要求的考生。
所有参加2024年普通高考的考生(包括普通文理科<兼艺术类、体育类>、保送生、自主招生、高水平运动队、运动训练、武术与民族传统体育单招、少年班、省内外高职院校单考单招、省外残障考生单招、五年一贯制、专升本等)均须参加高考报名并采集相关信息。未在规定时间内参加报名者不得参加2024年普通高考的考试(含单考单招)、考核及招生录取。
根据相关管理规定,考生不得跨省重复报名。教育部及我省将对跨省重复报名考生进行全面核查清理,因重复报名产生的后果由考生本人承担。
二、报考科类
全国统一考试报名分为文史类、理工类和高职院校单考单招三大科类。报考艺术类或体育类的考生在选择文史类或理工类的同时,必须兼报艺术或体育类;报考文史类、理工类的考生可以参加我省2024年春季高职院校单考单招,未被录取的考生可以继续参加普通高考全国统一考试;报考高职院校单考单招科类的考生只允许参加2024年春季高职院校单考单招,未被录取的考生不得参加2024年普通高考全国统一考试,由考区招办通知各报名点提醒考生在报名时谨慎选择。
三、报名时间
2023年12月1日—15日(含赴省外就读考生报名)。具体时间由各考区自行安排,并提前做好不同类型考生报名时间预安排的告知工作。
四、报名地点
(一)西宁市城西区、城东区、城中区、城北区高中学校报名点负责具有本校学籍和西宁市以上四区户籍的应届生报名;其他高中学校报名点负责具有本校学籍和本校所在考区户籍的应届生报名。
(二)考区招办报名点负责具有本考区户籍的往届高中生、赴省外就读高中生、省内跨地区就读应届高中生、具有同等学力考生、残障单招考生、运动训练、武术与民族传统体育单招考生的报名工作,以及辖区内普通高校专升本、五年一贯制或“3+2”转段考生报名工作(由各高校招生办负责协调本辖区考区招办完成相关考生报名工作)。
(三)报考省内高职院校单考单招的应届中职生在就读学校报名,报考普通文史、理工类的应、往届中职生在户籍所在考区招办报名。报考2024年省内高职院校单考单招的考生,在完成高考报名后,须持本人身份证、户口本和《2024年普通高考报名登记表》,于2024年3月6日—15日到拟报考的省内高职院校进行信息登记,按照招生院校规定的考试时间参加2024年春季省内高职院校单考单招。
五、报名流程
(一)信息采集。考生报名信息采集分步骤实施,具体如下:
1.各报名点使用“青海省普通高考报名信息采集系统”和设备,现场统一采集考生身份证信息,生成考生号和网上报名初始密码,并及时分发给考生。
2.考生凭考生号和网上报名初始密码,按照《青海省2024年普通高校招生考试报名系统考生操作手册》要求,登录报名系统如实填报个人信息。填报注意事项:(1)准确填报报考科类,兼报艺术类或体育类必须选择报考文史或理工类;(2)报考资格类型、考生特征、国家专项报考资格、思想品德考核意见由考区招办负责审核填写;(3)填报个人就读经历须详细、连贯、完整;(4)如实填写父母亲或监护人信息,不得有漏项和空白项。
3.考生照片和指纹信息采集,所有报名考生必须在报名点现场采集照片和指纹信息,凭报名点生成的考生号和网上报名初始密码登录报名系统填报个人信息。考生在报名阶段填写本人手机号码和家长手机号码,且必须通过两个手机号码的真实性校验后,方可进行正常信息填报。
(二)网上缴费。考生在网上完整填报个人报名信息并在正式提交前,通过网银、支付宝、微信等三种方式网上支付报名考试费。报考普通文史、理工类的统一文化课报名考试费为每生每科次23元,按5科次收取(综合科目按2科次收取),共计115元;参加《藏语文》或《蒙语文》的考生另外加收1科次报名考试费(23元);报考普通文史、理工类后修改为单考单招或参加省内高职院校单考单招已被录取的考生退还高考文化课报名费,其他原因报名后不参加普通高考统一文化课考试的概不退还报名费;艺术类、体育类专业考试费、外语专业口试费、高职院校单考单招考试费、“专升本”考试考务费由招生院校按照省有关部门批准的标准收取。
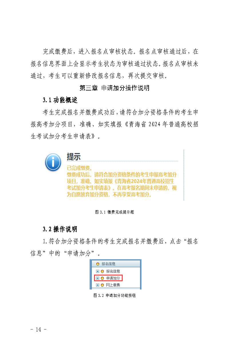
(三)加分申请和分值确认。从2024年高考起,我省实行改革后的高考加分政策。符合加分资格的考生在完成报名缴费后,在网上报名系统填报《高考考生加分申请表》,如实填写户籍、学籍和实际就读等情况,并向报名点提供相应的资格证明材料。考生高考加分申请由报名点(高中或中职学校)负责初审,考区招办负责复审,由考区招办负责审定考生最终的加分项目和分值。
(四)报名审核确认。考生报名信息采集结束后,各考区招办打印考生《高考报名登记表》,由考生本人仔细核对报名信息,核对无误后,考生本人签字确认。各考区应严格建立考生信息修改管理台账,并留存备查(重点是艺术类、体育类、民族艰苦地区加分、国家专项考生等)。
《高考报名登记表》《考生加分确认表》须经考生本人签字确认后,由报名点统一上交至考区招办,作为考生纸质档案材料。各考区招办应会同报名点全面审核、校验考生各项信息,严格实行AB岗制度,确保考生基本信息、报考资格类型、考生特征、专项计划资格、加分资格等所有报考信息的准确完整。为确保艺术类专业考生按期参加2024年艺术类专业省级统考,各考区招办须在12月10日前完成所有艺术类考生的报名信息审核工作。
六、考生体检
所有报名考生均须参加身体检查,体检工作由考区招办会同当地卫生行政部门组织实施。各考区招办应确定本辖区内的二级甲等医院作为体检医院。如无二级甲等医院,由考区招办报市州招委批准同意,可放宽到二级乙等医院。主检医师由具有副主任医师(含)以上职称的医生担任,并对考生体检结论的真实性负责。非指定的医疗机构为考生做出的体检结论无效。体检工作应于2024年3月1日前完成,具体时间由考区招办自行合理安排。
根据《普通高等学校招生体检工作指导意见》(教学〔2003〕3号)、《关于普通高等学校招生学生入学身体检查取消乙肝项目检测有关问题的通知》(教学厅〔2010〕2号)、《关于明确慢性肝炎病人并且肝功能不正常的具体判定标准的函》(卫医政管便函〔2010〕76号)、《关于做好我省普通高校招生体检工作的通知》(青教综〔2017〕137号)规定要求,认真做好报名考生体检工作。考区招委应加强高考体检工作的组织管理和监督指导,选派责任心强、专业素质过硬的人员承担体检工作。要严格把握标准,严防弄虚作假,确保体检项目无漏项,体检结果客观准确、真实有效。
考生应如实填写本人既往病史(如无既往病史则填写“无”,不留空白)。对体检结论如有异议,可逐级向县(区)、市州招办提出复检申请,仍不能做出明确结论的,由青海省人民医院进行终检。体检结论应及时反馈考生,并由考生签字确认。经考生签字确认后的体检信息不得再申请复检,禁止任何人员更改。4月中旬,各考区考生体检表报送省招办完成扫描存档工作,生成的考生体检信息将在招生录取阶段投档给招生院校阅档使用。
七、资格审查
(一)认真落实工作责任。高考报名资格审查在省招委统一领导下,由各市州、县(区、市、行委)招委具体负责实施。市州、县(区、市、行委)招委主要负责人是第一责任人,教育行政部门主要负责人是直接责任人。严格落实审查工作责任制和责任追究制,坚持“谁主管,谁审查;谁签字,谁负责”。严格落实部门审查工作职责,考生学籍和实际就读情况由教育行政部门负责审查;考生户籍由公安户籍部门负责审查;考生民族成份更改的管理及审批由本级民族事务管理部门负责审核;党员(团员)考生的政治身份由本地党(团)组织负责认定;残疾考生提供的《残疾证》和申请合理便利服务由本地残疾人联合会负责审查;考区招办根据考生和相关部门提供的材料,提出考生在青报考资格审查意见。
(二)加强考生在青户籍审查。严格落实省教育厅、省公安厅《关于进一步规范普通高中学生高考报名资格审查工作的通知》(青教综〔2020〕267号)要求,考区招办会同公安户籍管理部门认真审查考生出具的户籍证明材料,确保户籍信息真实有效。充分利用全国户籍人像联网查询等手段,加强户籍和身份信息的核验比对,防止“搭桥户”(非直系亲属)、“空降户”(无迁移手续落户)、双重户口和超出时限补办出生落户等考生违规获得在青报考资格。加强重点环节核查核验,对从省外迁入户籍的,应会同公安部门查明其迁入理由是否符合条件,有无合法有效的迁移手续、迁移审批手续等;对属于补录户口的,应会同公安部门查明其是否符合补录条件、相关调查材料和补录审批手续是否齐全等。省招办将会同省公安厅户籍管理部门、教育行政部门和学校,充分利用大数据等技术手段,对重点区域和信息异常考生进行核查。
(三)严格考生学籍、考籍和实际就读审查。省内就读考生学籍由学校所属教育行政管理部门审查,考籍由考区招办审查,主要审查考生是否具有省内高中学籍和高中学业水平考试考籍,存在跨省转学、补办考籍等情况应予以载明。对在我省民办高中的省外分校、总校等就读的考生,应按规定办理赴省外就读登记手续,未办理或违规办理的取消当年报考资格。
(四)严格考生加分资格审查。各考区招办严格按照《青海省普通高考加分改革政策实施细则》的内容和要求,做好申请加分考生的资格审查、加分项目和分值审核确认工作。
(五)加强报考资格审查。
1.户籍从省外迁入考生的限报资格。重点核查考生本人在青报考条件,报考时限严格执行以2024年6月1日(含)为计算截止时间的要求,防止出现把关不严、变通执行等情况,确保限报考生类型与考生报考资格条件完全一致。
2.核查“两五一三”考生在青报考资格。
按照“两五一三”条件报考的考生,应认真审查在青实际就读情况,防止弄虚作假,需提交以下证明材料:(1)高中阶段每学年报到注册表复印件(加盖学校公章);(2)学籍信息表(加盖学校公章);(3)学校实际就读证明(实际就读过的所有学校)。
在校考生实际就读情况重点核查四个方面:一是核查考生是否取得高中阶段学籍,是否注册高中学业水平考试考籍,考籍信息是否准确完整,信息是否相符,实际就读和学籍考籍是否一致,是否存在“人籍分离”问题;二是青海省高中阶段学校考勤管理平台的考生打卡信息是否完整,考生是否按时参加了每周两次考勤电子打卡,是否有打卡记录;三是核查学校是否在各班级设置固定公示牌对在籍在班考生进行公示,是否有考生公示名单,公示内容与在班实际就读考生是否一致;四是核查考生是否按时参加学校组织的月考(测试考)、期中(末)考试、学业水平考试,是否有考试成绩记录,是否有班级花名册等内容。五是核查考生父母身份是否符合在青务工人员要求。
3.复查赴省外就读考生报考资格。高考报名期间,各考区要对已办理赴省外就读考生(含集体办班)的报考资格进行复查复审,并签署复审意见。省招办于2023年12月底前,牵头组织对全省2024年参加高考的赴省外就读考生报考资格进行全面核查。重点核查考生办理赴省外就读相关材料是否齐全、手续是否完备,考生本人及其父母亲或监护人是否为省外迁入户籍人员。考生父母亲或监护人在省内有过户籍迁移的必须提供在青原始落户材料。对小学、初中、高中全学段在省外就读考生的报考资格,由省招办会同省公安厅户籍管理部门、教育行政部门及学校对其户籍、学籍和实际就读情况进行重点比对核查。
审查省外就读中职毕业生报考资格时,考生须提供省外就读中职学校实际就读证明和当地教育行政部门提供的学籍证明。
4.核查自谋职业的退役士兵、在服役期间荣立二等功以上或被大军区以上单位授予荣誉称号的退役军人考生资格。重点核查考生所提供的相关证明材料原件真伪,对资格存疑考生应会同退役军人事务管理部门进一步核实。
5.核查归侨、归侨子女、华侨子女、台湾省籍考生资格。以上考生须由省政府外事办公室或省政府台湾办公室出具相关证明。
6.核查残疾考生报考资格。认真汇总残疾考生报名信息(残疾证号、类别和等级),由本地残联对残疾考生进行身份确认和相关信息验证。
7.优先录取和同等条件优先录取考生资格。其他优先录取和同等条件优先录取考生的相关证明材料由考生本人提供,考区招办依据教育部、总政治部《关于严格规范军队院校招收青年学生和普通高等学校招收国防生工作的通知》(政干(2015)64号)和教育部《普通高等学校招生工作规定》中“优先录取和同等条件优先录取”相关条件规定认真审核考生材料,对照审核情况选择相应的考生特征。
8.核查以同等学力报考考生资格。重点核查考生及其父母亲或监护人是否为出生后首次落户我省,有无省外迁移记录,考生初中毕业是否满3年(截止高考当年6月1日<含>),是否参加了我省普通高中学业水平所有科目考试。
9.核查符合国家专项(包括国家、地方和高校专项)报考资格条件。2024年我省面向原贫困地区定向招生专项计划的生源范围和报考资格条件是:国家确定的原集中连片特殊困难县、国家级扶贫开发重点县的农(牧)业家庭户籍(不含从省外迁入我省的考生)、在本省中学(西宁市城西区、城东区、城中区、城北区中学和青海油田中学除外)实际就读高中三年并具有学籍、在户籍所在地参加了当年高考的学生。“农(牧)业家庭户籍”以户口簿为准。户籍制度改革后,将“农(牧)业家庭户籍”改为“城镇居民户籍”,但其家庭成员仍然在从事农(牧)业生产活动的,在提供了“村集体组织成员证”、或旧户口本、或土地经营证、或其他能够足以证明其原始身份证件的(由中学和考区招办审查原件和复印件),经考区招办严格审查认定后,方具有选报国家专项计划资格。各考区要加强对国家专项计划考生报考资格审查,尤其要把实际就读学校、户籍、实际居住地不在同一县域内的考生作为重点审查对象,严防资格造假,确保符合相关条件。重点核查考生是否为农村户籍,“农转非”考生相关证明材料是否齐全以及符合要求,考生实际就读学校及就读经历是否符合规定,是否存在伪造、变造和提供虚假证明材料骗取报考资格等情况。报名工作结束后,各考区统计符合国家专项(包括国家、地方和高校专项)报考资格条件的考生,填写《青海省2024年报考贫困专项计划资格审查表》,并经市、州招委审核后,报省招办备案。
根据教育部高校学生司《关于2022年继续做好重点高校招生专项计划实施工作的通知》(教学司〔2022〕3号)要求,2022年和2023年被专项计划录取后放弃入学资格或退学的考生,2024年不再具有专项计划报考资格。请各考区招生办及有关高校在报考、入学等环节将该政策明确告知考生,做好提醒工作。
10.核查中职学生报考资格。对省内户籍、省内中职学校毕业的中职学生重点审核是否为正常年份毕业、实际就读情况,考生及父(母)亲或法定监护人在青户籍情况;省外户籍、省内中职学校毕业的中职学生重点审查考生及父(母)亲或法定监护人在青户籍(居住证)、实际就读情况;省内户籍、省外中职学校毕业的中职学生重点审查考生及父(母)亲或法定监护人在青户籍、实际就读及毕业情况(提供由毕业中职院校上级管理部门出具学籍和实际就读证明),重点核查在省内中职院校空挂学籍、实际在省外就读中职生的报考资格。
(六)严格考生报名信息公开公示程序。深入实施招生考试“阳光工程”,切实做好考生信息公开公示工作,接受社会和考生监督。高中阶段学校在毕业班级和校园醒目位置公示考生信息,考区招办在办公地点、所在地政府门户网站、考生户籍所在乡镇政府驻地(街道办事处)或当地电视台进行公示,公示内容包括考生姓名、性别、身份证号、就读高中学校、父母亲或监护人等;省内高校专升本、五年直升、高职院校单考单招、高水平运动员、运动训练、武术与民族传统体育等考生信息的公开公示工作由招生院校负责,公示时间不得少于10个工作日。各地各校在向省招办正式报送或确认考生信息数据时,须同时报送信息公开公示材料,未按要求公开公示的考生及预录取信息,不得作为考试和录取依据。
八、工作要求
(一)加强报名工作的组织领导。各级招委和教育行政部门要高度重视,积极协调公安、卫健、人社、民宗、残联等相关部门统筹做好高考报名资格审核工作,重点就高考加分政策改革落地实施制定详细工作方案,科学合理安排工作进度,强化人员和条件保障,确保报名工作和资格审查工作安全有序平稳进行。
(二)加强报名宣传培训和服务力度。采取微信群、微信公众号、QQ群和考生告知书等有效方式,广泛宣传告知高考报名时间、报考资格条件、加分资格条件、网上填报程序及有关政策要求,确保本辖区符合条件的考生在规定时间内参加高考报名,并及时督促符合加分资格条件的考生报名阶段在网上填报加分申请表。加大培训指导力度,报名工作开始前,省招办将进行省级培训,各地要结合实际加强对报名人员的政策业务培训,使其全面掌握政策要求、熟练操作规程。加强对考生报名工作的具体指导,确保考生填报的信息真实规范,对省内跨区就读、省外集体办班就读、随迁子女考生要切实做好报考服务工作,全面推行“一站式”服务。对不符合报考条件的,要耐心做好政策解释等工作,坚持以人为本,不得推诿和将矛盾简单上交。
(三)加强考生采集信息数据管理。严格按照信息填报和采集要求,做好考生身份、照片、指纹、学籍考籍信息等采集汇总工作,加强采集信息的比对、审核、校验,防止考生信息错报漏报、缺采漏采,确保各类信息数据真实、准确、完整。认真贯彻落实《个人信息保护法》《关于办理侵犯公民个人信息刑事案件适用法律若干问题的解释》等法律法规,严格落实工作责任制,严密信息采集流程,严防考生信息泄露。加强网络和信息采集设备的安全管理,落实信息数据和网络设备“防篡改、防攻击、防病毒”等措施,确保高考报名信息绝对安全。
(四)加强考生诚信考试教育。考生的思想政治品德考核,主要是考核考生本人在高中阶段的思想和现实表现。考生有下列情形之一且未能提供对错误的认识及改正错误的现实表现等证明材料的,应认定为思想政治品德考核不合格:(1)有反对宪法所确定的基本原则的言行或参加邪教组织,情节严重的;(2)触犯刑法、治安管理处罚法,受到刑事处罚或治安管理处罚且情节严重、性质恶劣的。如实填写考生思想政治品德考核意见,客观真实反映考生的现实表现,内容全面、详实、规范。考生报名时均须签订《青海省2024年普通高考考生诚信考试承诺书》,各地各校要采取多种形式加强对考生的诚信考试教育。
(五)严格执行报考工作纪律。各级招生考试机构及其教育行政部门要积极协调有关部门,做好报名工作各项规定和要求的执行落实,严格审查考生报考资格,维护高考公平公正和良好的考试招生秩序。加强省内跨区就读考生的报名管理,各考区报名点、有关高校报名点不得接受指定范围以外的考生报名。杜绝往届生以应届生或应届生以往届生身份报名,杜绝考生在多地重复报名,杜绝高校在校生报名,杜绝高级中等教育学校非应届毕业的在校生弄虚作假报名,杜绝冒名顶替者和其他不符合条件者报名。报名资格的审查工作实行“谁主管,谁审查;谁签字,谁负责”和责任追究制,对失职、渎职人员严肃追责问责;构成犯罪的依法追究刑事责任。
附件:
青海省高等学校招生委员会
2023年11月28日
















