各县(区)教育局、大亚湾区宣教局、仲恺区宣教文卫办,市直有关学校:
为贯彻《国家学生体质健康标准》《中共广东省委广东省人民政府关于加强青少年体育增强青少年体质意见》等文件精神,为做好我市2023年初中学业水平考试体育考试(以下简称“中考体育”)工作,现就有关事项通知如下:
一、考试对象
已经报名参加我市初中学业水平考试并取得准考证号的所有应届、往届初中毕业生。
二、考试时间
2023年3月6日至4月14日。
具体时间由各县(区)教育考试部门安排(市直学校、在惠阳高级中学就读的惠城区户籍考生由惠城区教育考试中心统一安排)。各县(区)根据实际情况可组织一次缓考。
三、考试办法
(一)考试组织。
各县(区)教育局负责组织本辖区所属考生的考试(市直学校、在惠阳高级中学就读的惠城区户籍考生由惠城区教育考试中心负责组织)。考试应集中安排在符合中考体育条件的考点学校举行。
(二)考试项目。
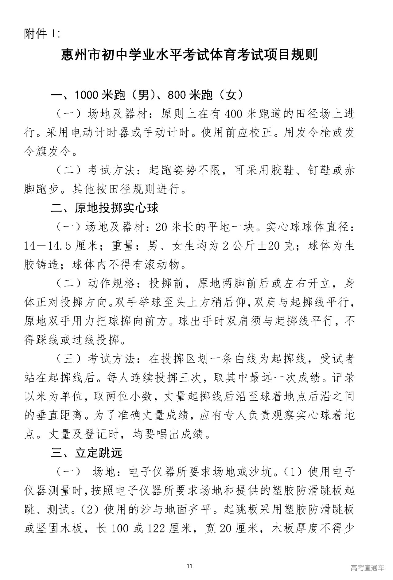
由必考项目加自选项目组成。必考项目:1000米跑(男)、800米跑(女);选考项目:原地投掷实心球、立定跳远和一分钟跳绳三选一。
(三)计分方法。
1.2023年继续执行《国家学生体质健康标准》,考生体质健康标准达标后以2.5分的成绩计入中考体育总分。各学校将考生相关材料汇总交各县(区)教育局审核后,报县(区)教育考试中心。
2.中考体育考试成绩采用百分制取两项考试成绩平均分,按50%折算后计入中考体育总分(满分为52.5分)。
四、病残学生中考体育的规定
(一)身体有残疾的考生。
经市残疾人联合会确认丧失运动能力,并已按有关程序办理免修体育课和免执行《国家学生体质健康标准》手续的残病考生,凭市残联核发的残疾证书,可申请免考体育,其成绩按30分计入中考体育总分。
(二)患有严重疾病的考生。
患有严重疾病的考生须同时提交下列两方面的申请材料可申请免考体育,其中考体育成绩按30分计入中考体育总分。
1.三级甲等医院就医的诊断证明和病历资料原件;
2.初中阶段已办理免修体育课和免执行《国家学生体质健康标准》等手续的原件。
(三)身体发育异常等考生。
身体异常(如侏儒症、巨人症等),患有严重营养不良及肥胖症、明显畸形(如严重脊柱弯曲、鸡胸、明显O型和X型腿等达II度)等疾病,但平时仍能上体育实践课的考生,凭县(区)级以上医院证明原件(其证明必须按附件7标准,写明异常的具体数值,标明异常程度方可),可申请选择下列其中1种方式取得成绩:一是申请免考体育,其体育成绩按20分计入中考总分;二是选择参加一个项目的考试,按该项目得分的70%折算成体育考试成绩,再按50%折算计入中考体育总分。
(四)临时有伤病的考生。
临时有伤病的考生,凭县(区)级以上医院的诊断证明和病历资料原件,可申请选择下列其中1种方式取得考试成绩:一是在县(区)教育考试部门安排的时间缓考;二是申请体育免考,体育考试成绩按20分计入中考体育总分;三是已经参加过一个科目考试的考生,其体育考试成绩按该项目得分的70%折算成体育考试成绩,再按50%折算计入中考体育总分。
(五)体育免考办理方式及时间。
1.凡申请免考的考生必须填写《惠州市2023年初中学业水平考试体育考试免考申请表》并提供相关证明原件和复印件,由学校审核上报县(区)教育考试部门审核。各县(区)教育考试中心于2023年3月6日前将《惠州市2023年初中学业水平考试体育考试免(选)考汇总表》、考生免考申请表及相关证明材料复印件报市教育考试中心核准。经核准的免考考生名单将在惠州市教育考试中心网站(www.hzkszx.com)公示5个工作日。市教育考试中心不受理下列情况的免考申请:
(1)申请材料和手续不完整;
(2)申请材料不实;
(3)没有县(区)教育考试中心审核同意盖章;
(4)超过规定申请时间。
2.在免考体育考生名单公示前,已申请体育免考的考生如身体条件允许也可申请恢复参加考试。考生必须提前向学校提出申请,由县(区)教育考试部门审核,并提交市教育考试中心批复,取消免考申请后方可参加体育考试,按考试实际成绩计分。免考考生未经批准擅自参加体育考试,其获取的考试成绩不予认可。
五、中考体育考务工作
(一)考区和考点的设定。
以县(区)为单位设考区,全市设惠城区、惠阳区、惠东县、博罗县、龙门县、大亚湾区、仲恺区等七个考区,原则上各考区集中设置1至5个考点。
1.各考点设主考1人,副主考1人,卫健副主考1人,考务人员若干。
2.各县(区)制定本考区工作方案及应急预案,编排好各考点的考试计划和日程表,并于3月6日前上报市教育考试中心备查。
3.全市中考体育必须在4月14日(含缓考)前完成。体育考试结束后,各县(区)有关学校必须公示、复查学生中考体育成绩。4月28日前各县(区)体育中考成绩必须报市教育考试中心封存。
4.考点的选定以完全符合考试场地标准,有利于规范管理和方便学生考试为原则。原则上要安排在有400米田径场的学校。
5.各考区要认真检查考试的场地、器材、安保、防疫,医务、后勤等方面的准备落实情况。
6.各考区负责接受本辖区本市户籍就读于外地的应(往)届初中毕业生中考体育报名考试。
7.如因恶劣天气或其他特殊情况导致不能正常进行考试,由考区提出意见,并报市教育考试中心同意,可另行选择考试时间。
(二)考点要求。
1.考点学校要指定专职领导负责落实考点各项准备工作,特别要注意做好考点的防疫及安保工作。要加强考生安全教育和措施,防止伤害等安全事故发生。
2.各考点要认真准备好考试所需要的场地、器材等,并备有考试人员休息室、考生观察室等功能室。
3.体育考场实行封闭式管理。考试期间除主考、副主考、监考员、监督员、保密员和医护人员等考试工作人员以及现场考试的考生外,其他人员不得进入考场。
4.考点内要设置医务点、急救车辆及充足医护人员。
5.做好考试的宣传工作,张贴有关考点规定和考生须知。
(三)考务人员要求。
所有考务人员必须签订责任书或承诺书。
1.监考人员由县(区)教育考试中心从人才库中统一抽调。监考员临时抽签分组和安排考点。不得聘请初三年级体育教师和有考生直系亲属的人员参加中考体育监考。
2.监考人员要认真学习并掌握考试规则;坚持公平原则,统一标准,公正裁判;关爱考生,暖心服务。
3.监考人员遵纪守法、作风优良,服从组织,团结协作,文明礼貌,佩证上岗。
4.监考人员必须提前20分钟到达考点(检录员提前30分钟),工作期间不准擅离职守,因病或其他原因不能继续工作的,经考区领导同意方可离开。
5.除主考、副主考外,考试工作人员通讯工具必须由考点集中保管,严禁携带通讯工具进入考场。
6.检录组在开考前30分钟与参考学校的带队老师联系,收齐该校全部考生成绩登记表。检录员对缺考、缓考生进行登记,并做好分道、分项等工作。检录组长召集考生在指定地点集合,宣布考试纪律。监考人员向考生宣布注意事项。
7.每组考生完成一项考试项目,由监考员现场公开宣布该组考生成绩。
8.如发现考生成绩登记有误,监考人员应及时会同主考(或副主考)、纪检员和考生本人用红色笔进行更正,并分别签名。
9.考试完毕后,检录组长将考生成绩登记表检查无误后,装袋密封交考点考务组保管。每场考试完毕,考务人员立即将考生成绩登记表交县(区)教育考试中心封存。
(四)考生学校要求。
1.落实1名分管领导负责中考体育工作。考前须统计参加考试的考生人数,并及时上报考区。
2.督促考生做好考前的体检工作(可结合毕业班体检进行)。对体检有异常的考生,及时告知“病残学生中考体育的规定”有关内容。
3.做好“体育考试成绩卡”的填写、登记、盖章等工作。考生的姓名、准考证号依据各校上报市教育考试中心的数据为准,每生一号,不得重复和错漏。
4.审核病残等学生办好免试、缓考申请,办理有关手续。
5.由学校负责人带队,按规定时间组织学生依时参加体育考试。
6.向学生及家长宣传中考体育政策,提供考生咨询。加强学生安全教育,采取有力措施确保学生交通等生命财产安全。
7.服从考区安排,尊重考点考务人员。
8.协助考点做好对学生分批次编组,安排考试顺序,核对考试成绩等工作。
9.遵守考试纪律,严肃考风考纪。严禁向考务人员吃请送礼。
10.监督考点考试情况,发现问题及时向考区反映。
(五)考生要求。
1.做好考前准备,了解熟悉考试政策及规则。
2.考前,要校对自己的报名号,自备考试服装、运动鞋参加考试。考试时,要列队进场,听从监考人员指挥分组检录。
3.提前30分钟到达考点,凭“中考体育考试成绩登记卡”进场考试;考前做好充分的准备运动,注意个人安全,防止发生意外事故。
4.每项考试完毕注意听取监考员报读的成绩,如听不清楚立即向监考员提出重报要求;对成绩存有异议,必须当场提出,到考点办公室填写《惠州市初中学业水平考试体育考试成绩更正登记表》,提出更正申请。
5.遵守纪律,听从指挥,尊重考试工作人员,服从裁判。文明礼貌,不得在考点内玩耍、打闹。
6.凡病残等身体特殊的学生,必须按有关规定提前办理好免试、缓考等手续。建议考前先行到医院体检(包括做心电图、脑电图等),听取医生意见建议,做好个人健康安全防护。
7.如发现监考人员有违纪行为,及时向学校或考点反映,并提供证据。
六、工作要求
(一)加强组织领导。
我市中考体育考试工作在市教育局统一领导下,成立工作领导小组,领导小组成员由市教育局基础教育科、体卫艺科、市教育科学研究院、市教育考试中心等相关科室组成,由市教育考试中心负责具体管理工作。各县(区)参照执行。
1.成立惠州市中考体育考试工作领导小组
(1)组成:由市教育局主要领导任组长,分管招生考试、中小学教育、学校体育等工作领导任副组长,教育考试中心、基础教育科、体卫艺科、市教育科学研究院等相关科室负责人为成员;下设中考体育考试办公室,设在市教育考试中心。驻市教育局纪检监察组负责监督。
(2)职责:负责对全市中考体育考试工作的领导。组织召开有关会议,研究制订定考试办法,检查、指导、监督中考体育考试工作,处理考试过程中的有关问题。
2.中考体育考试办公室职责
(1)检查、督促体育考试监考队伍的组建和监考人员的培训。
(2)核准免考及缓考考生资格。
(3)检查各考区考点工作准备情况。
(4)协调有关单位和部门。
(5)督查各县(区)的各考点考试情况。
(6)对在体育考试过程中出现的弄虚作假、徇私舞弊的单位和个人进行调查,报请领导小组作出处理。
(7)领导小组交办的其他工作。
(二)严肃考风考纪。
1.严禁弄虚作假、徇私舞弊,如发现违纪违规行为的,严肃查处,视情节轻重程度报送纪检监察组查处。
2.严把考试纪律关。驻市纪检检查组和市教育局对各考区考试情况随时进行巡查,一经发现问题视程度可令其停考或重考,并追究有关单位和人员的责任。
3.对责任不落实、工作不到位而导致考试舞弊或发生安全事故造成不良影响的单位和个人,通报批评,严肃追究责任。
4.严禁单位和个人赠送礼品物品。各考区设立并公布举报电话和现场投诉方式,欢迎社会群众和广大师生举报违纪违规行为和线索。
(三)总结材料报送。
各县(区)于2023年4月28日前将本县(区)体育成绩数据刻录成光盘,并将工作总结材料一并报送市教育考试中心。
联系人:刘毅。联系电话:2283630。
邮箱:hzkszx@huizhou.gov.cn。
附件(可下载):关于做好惠州市2023年初中学业水平考试体育考试有关工作的通知.pdf




























