各市(州)、东风场区招生委员会,各在甘招生普通高等学校:
2021年甘肃省普通高等学校招生工作以习近平新时代中国特色社会主义思想为指导,深入贯彻党的十九大和十九届二中、三中、四中、五中全会精神,认真落实全国教育大会精神,贯彻党的教育方针,落实立德树人根本任务,选拔和培养德智体美劳全面发展的社会主义建设者和接班人。根据《国务院关于深化考试招生制度改革的实施意见》(国发〔2014〕35号)、《深化新时代教育评价改革总体方案》《教育部关于做好2021年普通高校招生工作的通知》(教学〔2021〕1号)、《教育部关于应对新冠肺炎疫情稳妥做好2020年全国普通高校招生工作的通知》(教电〔2020〕150号)要求及2021年普通高校招生考试安全工作电视电话会议精神,按照稳中求进工作总基调,进一步推动改革创新,加强规范管理,强化疫情防控,优化招考环境,进一步加强考试招生治理体系和治理能力建设,确保普通高校考试招生工作安全、有序实施。现就做好2021年我省普通高等学校招生工作有关事宜通知如下。
一、确保考试招生安全稳定
(一)明确工作目标
贯彻落实党中央国务院关于高考工作的决策部署,分析研判当前高考工作面临的形势和风险,统筹抓好常态化疫情防控和高考工作,以前期预防为基础,以强化系统内部治理为关键,以净化考试外部环境为重点,筑牢安全防线,进一步完善考试安全治理体系,确保广大考生和涉考工作人员的生命安全和身体健康,确保“考前无试题试卷泄露,考中无大面积、有组织的舞弊,考后无大范围评卷录取失误,社会舆论总体保持和谐稳定”。
(二)做好疫情防控工作
各地要提前研究谋划,按照国家教育考试组考防疫要求和《2021年甘肃省普通高考组考工作防疫措施“二十条”》(见附件1)规定,结合疫情防控实际,进一步细化、落实组考防疫工作方案,制定“一考区一策”“一考点一策”疫情防控工作方案,强化命题制卷、考点考场、评卷等场所防疫举措,保障广大考生和考试工作人员的生命安全和身体健康。做好考生和考务人员日常体温测量和身体健康状况监测,按要求为每个考点配备防疫副主考,设置必要的隔离考场、隔离设施,配备充足的防疫物资。认真落实入场体温检测、考场全面消毒、通风、保持间距等措施。开展全覆盖式防疫教育和防疫培训,确保全体考生和考务人员熟知防疫知识和操作流程。
(三)落实高考安全主体责任
各级招委会是本辖区内组织高考、治理考试环境、维护考试招生安全稳定、疫情防控及整肃考风考纪的责任主体,主要负责同志是第一责任人。各级教育行政部门主要负责同志、分管负责同志和教育考试招生机构主要负责同志是直接责任人。高校是本校考试招生(含特殊类型招生)工作的责任主体,校党委书记和校长是第一责任人,分管负责同志是直接责任人。各地各校要严格执行“集体议事、集体决策、会议决定”制度,重大问题决策要向当地党委和政府请示汇报,并及时报上级教育行政部门。坚持“一线规则”,各级领导干部特别是主要负责同志要深入一线指挥、指导,对考试招生重大事项亲自把关、亲自协调、亲自督查,全力以赴抓好各项工作落实。各级招委会和考点要制定详尽的工作方案,明确岗位职责,明确岗位人员,并加强培训,确保所有工作人员熟练掌握岗位职责及操作流程,确保疫情防控和考试安全责任落实到岗到人。
(四)强化部门联动协作机制
各地要按照教育部等十部委《关于进一步加强国家教育统一考试环境综合治理和考试安全工作的通知》(教学〔2012〕4号)及《关于进一步明确甘肃省高等学校招生委员会各成员单位职责的通知》(甘招委发〔2011〕7号)要求,充分发挥各级招委会统筹协调作用,健全“联防联控、齐抓共管”的考试安全联席会议工作机制,细化工作环节,规范操作程序。要高压治理考试作弊,针对高科技作弊的特点,集中开展净化涉考网络环境、打击销售作弊器材、净化考点周边环境、打击替考作弊及非法辅导机构等专项行动,综合治理考试环境,通力合作、齐抓共管,为高考平稳顺利举行保驾护航。
(五)确保试题试卷绝对安全
各级招委会、教育行政部门、教育考试招生机构和考点学校要把试题试卷安全保密工作摆在突出重要位置,严格执行《国家教育考试考务安全保密工作规定》,认真落实《试卷保密室、答卷保管室管理办法》和《试卷印刷、运送工作管理办法》,坚持最高标准和最严要求,完善各项制度,严格遴选涉考工作人员,强化试卷保管人员及核心保密岗位警示及法制教育。切实加强从制卷、运送、保管、分发、施考及评卷全过程的监督和管理,坚持人机联防、一岗多控,用规范的操作、完善的制度和明确的责任,实现考试各环节的无缝对接,确保试题试卷绝对安全。
(六)切实提高防范化解考试安全风险能力
各地切实要把考试安全作为第一要务,认真仔细梳理薄弱环节,严把关键环节,坚持底线思维,防范化解高考安全各环节的风险。健全高考安全突发事件应急处置领导小组,加强对舆情和应急事件的预判、研判,细化完善应急预案,落实集体研判、科学决策、快速响应、协调联动的工作机制,快速、妥善处置突发事件。要充分做好考试期间发生自然灾害、极端天气、交通安全、暴力恐怖威胁、疫情传播及考后校园暴力等情况的处置预案,认真组织应急演练,确保能够临危不乱、有效快速、妥善处置。重大事件处置决策要向当地市(州)党委政府请示汇报,并及时报省招委会。
(七)切实加强信息安全防护
各地要高度重视高考信息安全防护工作,健全人防、物防、技防的安全保障体系,及时堵塞管理和技术安全漏洞。在考试和招生录取期间,要实行24小时值班制,要加强对重要设备、信息系统、网站的运行监控和安全监测,进一步完善防病毒、防攻击、防篡改、防瘫痪、防窃密的技术措施,确保信息系统安全可靠运行。加强信息安全预警工作,及时发现和消除安全隐患,及时发现和处置信息安全事件。做好考试招生数据备份,提高系统和数据恢复能力。各级教育考试招生机构和中学要切实加强考生志愿填报密码保管、发放和志愿确认等环节管理,防止考生志愿填报账号被他人盗用或非法操控。高中学校和教师不得代替或干预考生填报高考志愿。要通过严格工作权限、定期校验等措施,严防数据信息泄露和篡改。对工作中需要阶段性保密和涉及考生个人的信息,任何人不得擅自泄露或篡改以谋取非法利益。
(八)深入开展考试招生诚信教育
各级招委会、教育行政部门、考试招生机构和中学要严格按照省招委会《关于做好2021年甘肃省普通高校招生全国统一考试诚信警示教育活动的通知》要求,构建以正面教育、制度约束、违规处罚为一体的高校考试招生诚信体系,完善诚信考试工作机制,全面开展2021年普通高校招生考试诚信警示教育活动,做好对《中华人民共和国刑法(修正案九)》《中华人民共和国教育法》涉考相关条款宣传工作,组织考生签订《考生诚信考试承诺书》,重点学习《国家教育考试违规处理办法》及《考生守则》等材料,教育和引导考生信守承诺、遵守考试纪律,自觉抵制违纪、舞弊等行为,进一步改善考生诚信应考社会环境,实现全体考生诚信高考。
二、维护风清气正招考秩序
(一)进一步加强考生资格审核
各级教育行政部门要履行监管职责,会同公安部门加强对“高考移民”的综合治理,依法依规防范和打击违法违规跨省(区、市)获取高考报名资格的行为。要采取一系列有效措施,标本兼治,严防通过非正常学籍迁移、空挂学籍、违规落户、提供虚假学籍证明材料及利用当地作废的户籍落户等手段获得我省高考资格的违规违法行为。要严肃查处利用随迁子女政策非法获取高考资格的“高考移民”行为。要加强高考资格、各类专项计划、照顾加分考生资格及考生体检结论等审查复核工作,确保上报信息真实准确。对不符合普通高考报名条件、专项政策资格造假、提供虚假材料及冒名顶替的考生要按照相关规定依法依规严肃处理,并追究相关责任人的责任。
(二)严厉整肃考风考纪
教育行政部门、教育考试招生机构要针对考风考纪薄弱地区,采取约谈、派人进驻考点等方式,切实加强考风考纪监督,规范考试秩序,纠正违规行为。要坚持统一使用考试文具、“双对调”监考制度等一系列措施,并做好疫情防控条件下的考场入口安全检查,防止考生和涉考工作人员携带高科技作弊工具,严防替考和高科技作弊。要加强对标准化考点的监测维修,备足备齐硬件设施,确保各类设备正常运行,并充分利用标准化考场网上巡考系统,实现考场考风考纪网上巡视全覆盖。各地要高度重视考试队伍建设,结合当前考试安全保密的新形势和新特点,加强对涉考工作人员全覆盖式的教育培训,重点强化职业道德和法纪警示教育,增强安全保密意识和遵纪守法意识。普通高校要在全国统一考试期间,加强在校大学生的管理,严格请假制度。对替考或参与考场内外勾结作弊的大学生,教育考试招生机构将及时通报其所在学校,由学校依据有关规定严肃处理,直至开除学籍。
(三)严厉惩处违规行为
各地各校要严格遵守高校招生“30个不得”“八项基本要求”等工作纪律,严格执行国家招生计划和招生政策规定。加强艺术体育等特殊类型招考管理,严格相关运动员技术等级证书审核查验,严格高校专业考试组织,严格考评人员管理,严格考生文化和专业考试成绩要求。加强高校招生录取批次管理,不得随意将普通批次招生专业安排至本科提前批次招生。各地要开展招生秩序专项治理,严肃查处违规宣传、通过设置奖金等方式违规争抢生源、违规承诺录取等行为。各高校要加强对招生队伍的教育和培训,确保工作人员准确掌握和解读招考政策。
各级高校招生委员会、教育行政部门要认真落实考试招生工作的监管责任,会同教育纪检部门加强对报名、考试、录取全过程监督。对报名、考试、录取等招生各环节出现违法违规行为的,严格按照《中华人民共和国刑法修正案(九)》《中华人民共和国教育法》《国家教育考试违规处理办法》《普通高等学校招生违规行为处理暂行办法》确定的程序和规定严肃处理,依法依规追究当事人及相关人员责任;涉嫌犯罪的,移送司法机关追究法律责任。对公职人员违规违纪的,要依据《中国共产党纪律处分条例》《行政机关公务员处分条例》和《事业单位工作人员处分暂行规定》等相关规定严肃处理。对因教育行政部门、教育考试招生机构疏于管理,造成考场秩序混乱、作弊情况严重的,对直接责任人和负有领导责任的人员,依纪依规进行严肃追责问责。各市(州)、县(区)教育考试招生机构要按照《关于上报甘肃省普通高校招生考试违规考生处理结果告知情况的通知》(甘招办发〔2015〕35号)及时将处理结果告知考生,并上报省教育考试院。对考生的各种违规事实由省教育考试院客观记入其电子档案,作为考生考试诚信记录的重要内容。
(四)加大考试巡视督查力度
高考前,各地教育部门要联合有关部门逐级开展督查检查,做到考场防疫必查、安全保密必查、部门协作机制必查、标准化考点运行情况必查及诚信警示教育必查。对发现的问题及时指正,限期整改,切实做到督查一处、见效一处、巩固一处,确保制度建设规范,人员职责到岗,考试安全保密万无一失。考试结束后,各级巡视督查组均要向派出机构书面汇报巡视情况,向督查巡视地区反馈巡视中发现的问题。考试期间,省、市(州)及县(市、区)考试招生机构要组织力量通过标准化考场巡查系统进行网上考场督查。考后省教育考试院要安排专人抽查各地试卷保密室录像及考试过程中的录像备份保存情况,对录像保存不完整或丢失的,按相关规定,严肃追究有关人员责任。
三、促进城乡入学公平
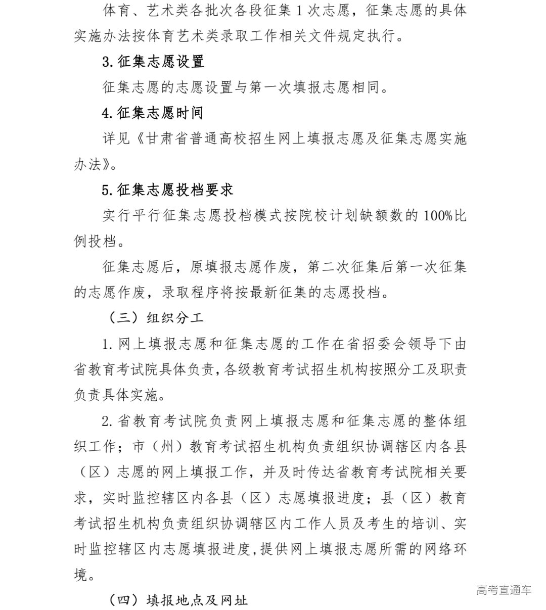
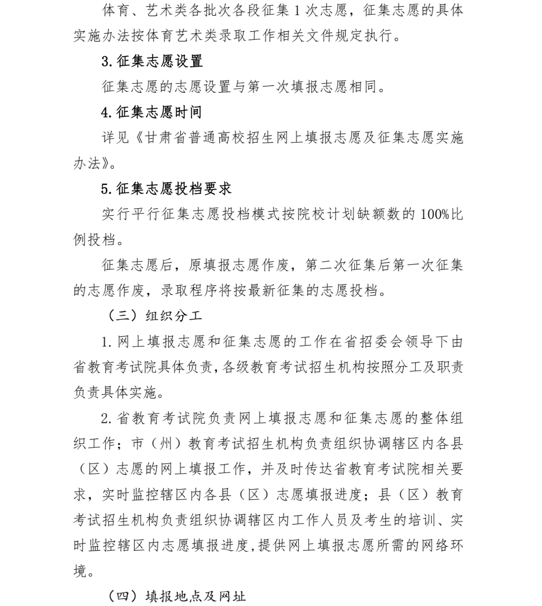
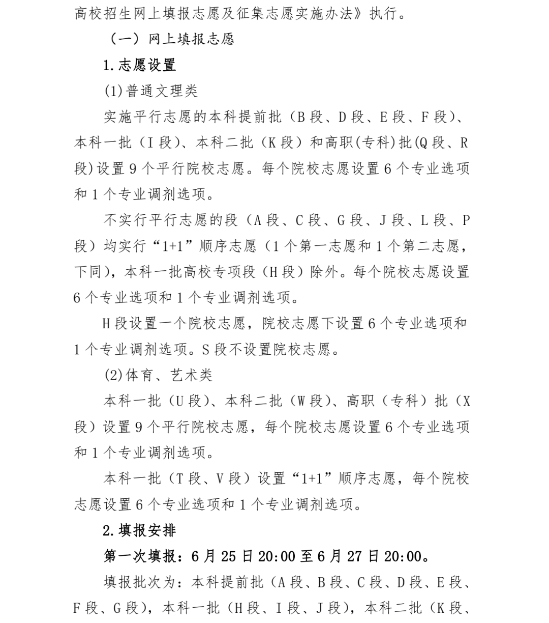
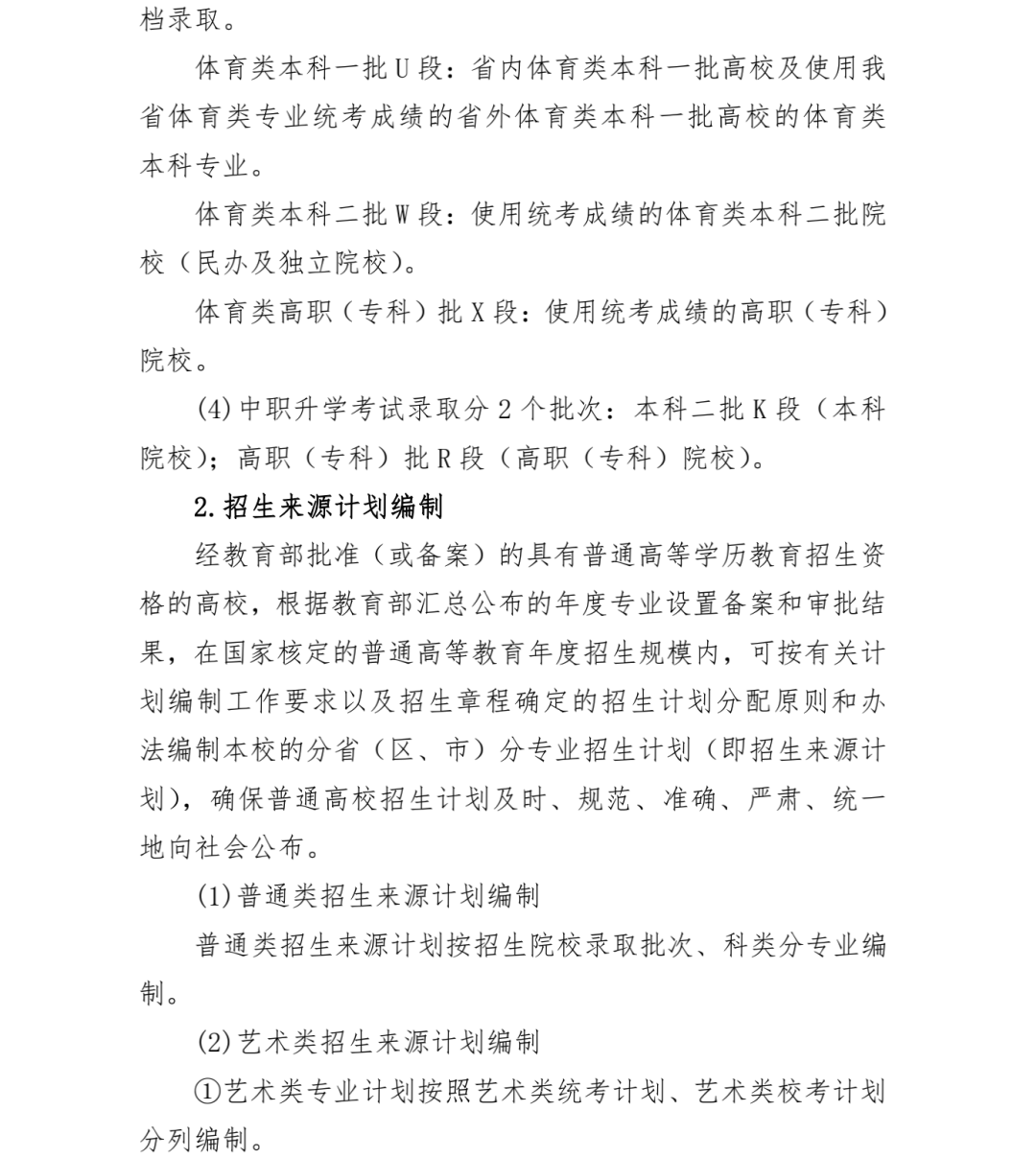
按照中央和省委、省政府乡村振兴有关要求,专项计划实施区域的原贫困县脱贫后2021年继续实施高校招生精准扶贫,通过采取“单设批次、单列计划、单独录取”的方式,认真做好国家、地方、高校等专项招生计划,切实加强对我省原58个集中连片贫困县(区)、革命老区、民族地区、原建档立卡贫困户家庭和农村学生高考招生政策帮扶力度,提高农村学生上重点高校人数,畅通学生纵向流动的渠道。进一步落实和完善外来务工人员随迁子女在流入地参加高考政策,确保符合条件的随迁子女都能在流入地参加高考。为提高国家专项(省属高校)计划完成率,切实将国家专项照顾政策落到实处,自2021年起,对计划列在本科提前批C段的国家专项(省属高校)实施征集志愿。征集志愿时未完成计划统一公布(不分县(区)),所有具有国家专项资格的考生均可报考。
四、深化考试招生“阳光工程”
(一)建立和完善多级招生信息公开机制
各级招委会、高校和中学,要按照《教育部关于进一步推进高校招生信息公开工作的通知》(教学函〔2013〕9号)要求,根据各自的分工权限,严格落实招生信息“十公开”,及时公开招生政策、高校招生资格、高校招生章程、高校招生计划、考生资格、录取程序、录取结果、咨询及申诉渠道、重大违规事件及处理结果、录取新生复查结果等信息。要进一步完善分级负责、规范有效的国家、地方、高校、中学等多级高校招生信息公开机制,要严格按照实施“阳光工程”的要求,重点加强对强基计划、保送生、高水平运动队、高水平艺术团、民族班、民族预科班等特殊类型考生资格、录取要求、录取结果的公示,要加强对信息公开工作的考核、评议和责任追究,切实把高校招生信息公开工作落到实处。符合强基计划、保送生、高水平运动队、高水平艺术团等特殊类型招生的考生信息,须及时上传教育部阳光高考平台进行公示,未经公示的考生不得录取。
(二)建立健全考试招生信访制度
省、市(州)、县(区)三级教育考试招生机构要健全信访机制,畅通考生咨询、查询、申诉渠道,对于群众的来信来访,做到遇事不推诿、回答客观准确。信访工作实行分级管理、分级负责。同时,各级招生考试机构要对信访工作进行统计分析,总结经验,不断改进工作。各高校要以考生为本,依据《信访条例》(国务院令第431号),按照“学校负责、招办监督”的原则,及时妥善处置高校招生信访问题。高校是受理招生信访的责任主体,要及时受理、妥善处置,做到件件有调查、件件有回复。教育行政部门要按程序及时受理和处理考生对高校处理意见提出的行政复议。
(三)规范高校招生章程内容与发布
各高校要完善招生章程,将涉及考试招生的相关事项,包括标准、条件和程序等内容,在招生章程中详细列明并提前向社会公布。教育行政部门和主管部门(单位)须按照国家有关招生政策规定,加强辖区所属高校招生章程的审核,经审核符合要求的方可备案,并正式向社会公布。高校不得擅自更改招生章程,不得发布未经主管部门备案的招生章程或者进行虚假宣传。高校特殊类型考试工作方案和招生办法经学校党委常委会研究确定后,报属地省级教育行政部门核定。
五、深入开展宣传服务
(一)主动加强正面宣传
要坚持正确的舆论导向,充分利用主流媒体和新媒体,做好政策解读、志愿填报、温馨提示等服务工作。要组织开展形式多样的考试防疫教育,向考生讲解考点防疫措施、安检程序,个人防护注意事项,确保考生充分知晓有关防疫要求。要联合市场监管、物价等部门,对收取高价填报志愿咨询费、面试辅导费等的中介机构、网站和APP开展专项治理,依法依规查处有关虚假宣传、违规经营的机构。要积极运用信息化手段为考生提供志愿填报政策解读,参考信息和咨询指导。要充分发挥中学的主渠道作用,加强对高三年级班主任和任课教师的政策培训,以增强志愿填报指导的针对性和有效性,要加强对复读考生的教育引导,使其树立正确的升学观和成才观。健全信息发布机制,重要考试招生信息须经所在教育考试招生机构主要负责同志或高校主要负责同志审核后方可发布。坚持正确育人导向,不得宣传炒作“高考状元”“高考升学率”“高分考生”等,不得在网上发布或校园内张贴不利于引导学生身心健康发展的考试标语。加强舆情监控,防范助考犯罪、招生诈骗、虚假宣传等有害信息传播。
要加强随迁子女政策宣传,组织中学在高一新生入学、各学期开学等关键节点,通过签署政策知晓书等形式,提醒高考所需相关手续,确保学生和家长熟知高考报名政策。要会同有关部门提前做好摸底核查,针对不同情况,加强分类引导。
(二)优化服务考生水平
各级教育行政部门、教育考试招生机构、高校和考点学校要细化优化教学安排,指导高中学校优化复习备考计划,有序安排好高考前的教学活动。要细致做好服务保障,要给考生提供必要的防疫物资,做好治安、出行、食宿、卫生等方面的综合保障。要切实加强心理辅导,各地要依托中学和心理服务机构,积极开展有针对性的心理辅导,减少考生的焦虑情绪。要按照有关要求,为残疾人平等参加高考提供合理便利。公开违规举报电话和咨询电话,安排专人值守,确保申诉渠道畅通,妥善处置信访问题,切实维护考生合法权益。要严格规范高校考试招生信息服务平台管理,认真落实主体责任,强化信息安全,加强监督管理,保障平台的公益性和安全性。
附件:
1.2021年甘肃省普通高考组考工作防疫措施“二十条”
2.2021年甘肃省普通高等学校招生工作规定
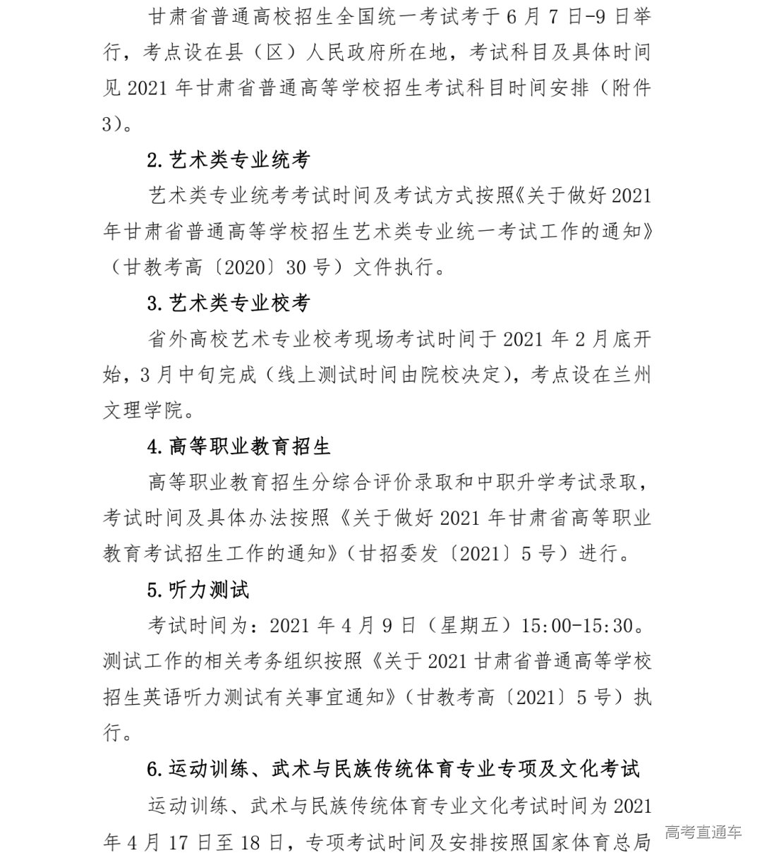
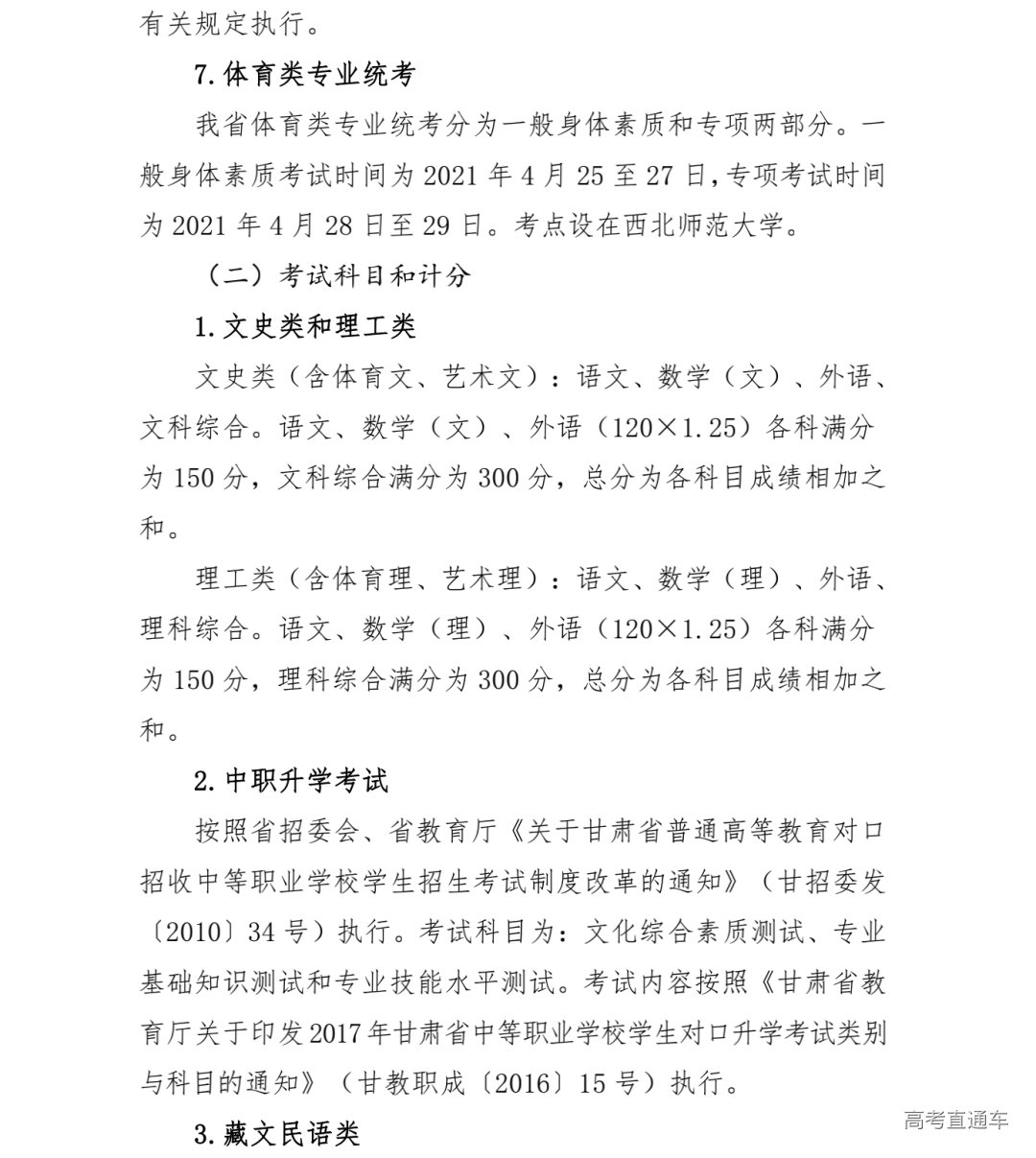
3.2021年甘肃省普通高等学校招生考试科目时间安排
甘肃省高等学校招生委员会


















































