2025年北京高考报名将于10月25日启动。
北京市报名包括网上提交报名申请、网上填报个人信息并缴费和报名资格现场确认三个阶段。考生完成上述三个阶段且通过报名资格现场确认后,方可参加北京市2025年普通高等学校招生考试,一起来看报名详细流程!
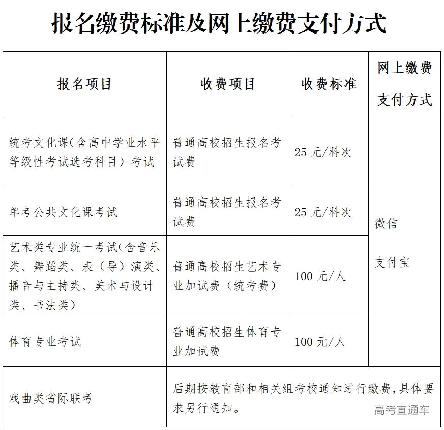
第一阶段:网上提交报名申请 时间:2024年10月25日9时至28日17时(进城务工人员随迁子女申请时间为10月10日9时至11日17时) 网址:www.bjeea.cn 流程: 1.登录北京教育考试院网站,点击链接进入报名网上申请首页。 2.自行网上申请的考生按以下步骤操作。 (1)点击“首次填写信息”。 (2)认真阅读“报名条件”后,点击“下一步”。 (3)填写报名申请信息。 (4)设置登录密码,确认无误后点击“提交申请”。 提示: ①密码为8-16位的数字和英文字母,字母注意区分大小写。 ②此密码在报名期间以及明年6月高考后填报志愿时都要使用,请务必妥善保存。 (5)确认无误后,点击“确认”。 (6)屏幕显示申请成功页面,认真阅读屏幕显示内容后点击“退出”。 3.学校导入的考生按以下步骤操作。 (1)在报名网上申请首页,点击“已有信息考生登录”。 (2)输入身份证号、初始密码和验证码,初始密码为考生的8位出生年月日。 (3)登录后必须修改密码,密码要求同上。 (4)认真核对申请信息,发现有误,须立即修改。 提示: ①网上提交报名申请期间,考生可以随时查看修改申请信息。 ②报名申请结束后,考生不能修改姓名、身份证号、民族、学(会)考号。 第二阶段:网上填报个人信息并缴费 时间:2024年11月1日9时至4日17时 网址:www.bjeea.cn 本阶段为通过报名资格初审的考生选报考试科目(项目)、填写个人简历等具体信息并缴费。缴费标准及网上缴费支付方式如下表。 流程: 1.登录北京教育考试院网站,点击链接进入网上报名首页。 2.输入身份证号、密码和验证码,登录网报系统。 3.选择报考类型及报名入口。 提示: ①普通高考应届毕业生只能选择全国统考—在京应届进入。 ②其他考生须根据自身情况选择相应的报名入口。 4.阅读“报名须知”、“考场规则”、“国家教育考试违规处理办法(摘录)”和“刑法修正案(九)(摘录)”。 5.网上签署“诚信考试承诺书”。 6.填写“基本信息”。 7.“基本信息”填写完成后,点击“保存,下一步”。 8.再次核对“基本信息”,如发现错误,可点击“修改基本信息”返回修改。确认无误后点击“基本信息无误,下一步”。 9.填写“简历信息”。 10.填写“家庭成员信息”。 11.填写特长、奖励或处分、既往病史、E-mail等信息。输入后点击“保存、下一步”。 12.再次核对“个人履历”,如发现错误,可点击“返回修改履历信息”返回修改。确认无误后点击“下一步,网上交费”。 13.认真核对报考项目及费用。无误后点击“网上支付”。 14.选择支付方式。 15.支付后查看报名状态,退出系统。 16.网上提交个人信息及缴费期间,考生可随时登录系统查看修改信息。 17.完成网上支付后,如需要修改与费用有关的项目,须先取消订单,再进行修改,最后重新支付。
第三阶段:报名资格现场确认
报名资格现场确认工作由报名单位负责,主要是核验考生身份和网上提交的报名信息,同时现场采集考生电子照片。该项工作截止时间为2024年11月11日,具体时间和地点由报名单位确定。 确认要求:完成网上个人信息填报并缴费的考生本人持居民户口簿、身份证件原件(往届考生还需持高中毕业证明,京外就读应届考生还须持就读学校开具的证明及思想品德考核意见,在职职工还须持单位介绍信)在规定时间和地点办理报名资格确认手续。 考生完成上述三个阶段且通过报名资格现场确认后,方可参加北京市2025年普通高等学校招生考试。报名工作结束后,如考生因户口进京等客观因素发生变化,已符合在京高考报名条件,且在相关考试安排允许的情况下,可按程序向报名单位或区高招办提出补报名申请。
温馨提示 考生报名信息是考生电子档案的重要组成部分,用于高校招生录取及录取后学籍注册,考生须确保本人高考报名信息准确无误。为保障考生顺利参加高考、录取和高校学籍注册工作,考生在高考报名信息确认之后,到新生入学报到之前不应更改姓名、身份证号等信息。如有特殊情况确需变更的应及时向报名单位报告,因考生未及时报告信息变更情况而造成的遗留问题由考生本人承担责任。









