1. 报考普通高校运动训练、武术与民族传统体育专业招生(以下简称体育单招)的考生,须先报名参加文化考试。报名成功后,再按国家体育总局、教育部有关规定登录中国运动文化教育网(https://www.ydyeducation.com/)完成体育单招报名和缴费手续。 2. 艺术类与体育类不能兼报。 艺术类专业考生,可单报一类也可多类兼报,兼报音乐教育专业和音乐表演专业按一个专业缴费。兼报戏剧影视表演专业和戏剧影视导演专业按一个专业缴费。以上兼报考生,相同科目考试仅参考一次,成绩按比例计入。 报考体育单招的考生若拟参加2025年全国普通高考文化考试和体育类专业统考,则需兼报普通高等学校体育类统招专业。 3. 2025年起,艺术类专业计划不分物理类、历史类,统一编制,综合成绩不分物理类、历史类,统一排序。 4. 艺术类专业统考所有专业类别按照统一设点、统一命题、统一制卷、统一考试、统一评分的原则组织实施。2025年起,所有面试科目实行“考评分离”,所有笔试科目实行“网上评卷”。 5. 录制完成后,按系统语音指令确认回放视频,考生确认考试录制视频为本人考试视频、录制正常后离场。考生确认只涉及视频画面是否本人、录制是否完成,不涉及考试内容或状态等。 6. 有三方面考虑。一是考生个体差异,大多考生器乐演奏与声乐演唱能力水平发展不同步,以相同权重计分,不利于凸显考生优势和特长。二是音乐教育主要考虑从符合教育类人才培养的方向进行选拔。设置主、副项,降低了音乐教育类考生备考难度。三是社会上音乐教育、学校音乐特长生教育及学校乐团建设都需要有多种音乐表演方向特长的教师,学校音乐教育形式已不完全是课堂唱歌、教师伴奏,教育专业人才应该是“一专多能”。 7. 音乐类专业统考声乐科目考试有哪些变化? 声乐演唱要求背谱清唱,不可使用伴奏。 8. 音乐类专业统考器乐科目考试有哪些变化? 所有器乐演奏要求背谱演奏,不可使用伴奏。 9. 10. 我省音高类打击乐的乐器为:马林巴、定音鼓、排鼓、爵士鼓(架子鼓)。 11. 视唱主要考查考生的识谱能力,音准、节奏与速度的控制能力,以及音乐表现力,因此不提供第一个音作为提醒。但开始视唱前会播放标准音a1,考生一遍完成,视唱过程中不得再有任何音响提示。 12. 招生考试的目的是人才选拔,以区分考生的专业素质与能力水平为第一要务。伴奏会在一定程度上掩盖表演过程中存在的问题,不利于评委对考生表演水平进行鉴定;同时,伴奏带的质量、编配水平不同及伴奏者水平差异,都可能影响考试公平。因此,为提升人才选拔的精准性,保障考试公平,不使用伴奏。 13. 声乐科目不允许伴奏。但开考前,考生可在考场内的钢琴上弹奏考试曲目的首音。 14. 每位考生只有一次考试机会,因自身原因中断或失误,不得重考。 15. 考生报名时,须且只能选择中国舞、芭蕾舞、国际标准舞、现代舞和流行舞5个舞种中的1个舞种方向。考生参加舞蹈表演科目考试的自备剧目舞种应与专业考试报名时所选的舞种方向一致,目的是准确体现考生专业学习背景,这也是院校录取的一个主要参考信息。 16. 表(导)演类专业统考参考注意事项有哪些? 每位考生只有一次考试机会,因自身原因中断或失误,不得重考。 17. 考生从舞蹈、健美操、艺术体操等体现肢体动作的才艺中自选一种进行展示,时长不超过2分钟,服装及伴奏音乐自备,展示完成后须面对镜头用普通话口述指定文字内容。 18. 每位考生只有一次考试机会。考生因自身原因中断或失误,不得重考。 19. 播音与主持类作品朗读科目内容为何包含古诗文和现代文学作品? 涉及古诗文和现代文学作品两项朗读内容,一是希望通过不同文体的朗读,更准确地考查学生的理解力、感受力和表现力;二是引导考生加强对中华经典诗文的学习和理解,加强传统文化教育,营造学习传统文化的氛围。 20. 形体形象观测的形体测量数据是否向考生本人公布? 我省所有需要测量身高等形体数据的科目,均为考试现场测量、现场告知考生测量结果、考生现场确认。 21. 速写(综合能力)科目的考试内容为结合高中美术必修课《美术鉴赏》中的内容,根据命题进行创作。考试形式是:根据试卷的文字要求完成命题创作,根据试卷所提供的图像素材,按要求完成命题创作。考试工具和材料有:试卷用纸为八开素描纸(考点提供),绘画工具及材料不限(考生自备),限用黑白表现。考试时间为120分钟。 22. “速写(综合能力)”科目考查普通高中美术课程标准“美术鉴赏”模块基本内容,命题内容参考高中《美术鉴赏》 必修教材,目的是引导高中教学重视美育教育,要求考生加强对艺术经典的学习与理解。高中美术必修课《美术鉴赏》中古今中外经典美术作品都可以作为考查的参考,并非照搬教材。 23. 2025年度,书法类专业统考科目为书法临摹和书法创作,考生须使用楷书、隶书、行书、篆书四种书体完成四幅作品。其中篆书将继续作为书法创作的考核书体,其他三种书体的考核形式以试题要求为准。比如,书法临摹科目考核隶书、行书,那么书法创作科目就会考核篆书、楷书。 24. 25. 书法临摹科目主要考查考生对传统经典碑帖的学习,要求学生加强对书法经典的研习。 26. 书法考试允许考生在作答前折叠答卷,但不得在试卷上印格子,不得落款与钤印,不得做标记。 27. 考生凭身份证原件和专业准考证参加专业考试。考试开始15分钟后,考生不能再进入考点,迟到误考责任自负。考试结束前30分钟内,考生方可交卷离场。音乐类专业的乐理、听写笔试考试不可提前交卷离场。 28. 体育类专业统考考试地点有哪些变化? 2025年,体育类专业统考考试地点设在成都体育学院东部新区校区考点(成都市东部新区环湖北路1942号)和四川师范大学成龙校区考点(四川省成都市龙泉驿区成龙大道1819号),具体考试安排及地址将于2024年12月20日在四川省教育考试院官方网站上公布,请考生提前做好应考准备。 29. 身体素质和专项技术的测评成绩现场公布,考生如对本人成绩有异议的须当场向考点提出复核申请,过时将不再受理。 30. (1)音乐类专业统考考试时间及地点: ①“乐理、听写”科目笔试 考试时间:考生于2024年12月15日10:00—11:30熟悉笔试科目考点位置,2024年12月15日14:30—16:30正式考试。 考试地点:四川师范大学成龙校区考点(成都市龙泉驿区成龙大道二段1819号)。具体考场安排以专业准考证上的内容为准。 ②“视唱、声乐、器乐”科目面试 考试时间:各专业面试于2025年1月9日开考。 考试地点:四川音乐学院武侯校区考点(成都市武侯区新生路6号)。具体考场安排以专业准考证上的内容为准。 (2)舞蹈类专业统考考试时间及地点: 考试时间:2024年12月1日开考。 考试地点:四川传媒学院西校区考点(成都市郫都区花石路116号四川传媒学院西校区A06、A07教学楼)。具体考场安排以专业准考证上的内容为准。 (3)表(导)演类专业统考考试时间及地点: ①戏剧影视表(导)演方向 考试时间:2024年12月1日开考。 考试地点:成都理工大学考点艺术大楼(成都市二仙桥东三路1号)。具体考场安排以专业准考证上的内容为准。 ②服装表演方向 考试时间:2024年12月1日开考。 考试地点:四川传媒学院西校区考点(四川省成都市郫都区花石路116号)。具体考场安排以专业准考证上的内容为准。 ③戏剧影视导演叙事性作品写作 考试时间:考生于2024年12月11日10:00—12:00熟悉笔试科目考场,考试时间为12月11日14:30—17:00。 考试地点:成都理工大学考点(成都市二仙桥东三路1号)。具体考场安排以专业准考证上的内容为准。 (4)播音与主持类专业统考考试时间及地点: 考试时间:2024年12月1日开考。 考试地点:成都理工大学考点艺术大楼(成都市二仙桥东三路1号)。具体考场安排以专业准考证上的内容为准。 (5)美术与设计类专业统考考试时间及地点: 考试时间:2024年11月30日至12月1日。 考试地点:美术与设计类考试实行分片区考试。成都市、阿坝州的考生必须在成都考点参加专业考试;遂宁市、南充市、广安市的考生必须在南充考点参加专业考试;自贡市、宜宾市的考生必须在自贡考点参加专业考试;乐山市、雅安市、眉山市、甘孜州的考生必须在乐山考点参加专业考试;德阳市、绵阳市、广元市的考生必须在绵阳考点参加专业考试;达州市的考生必须在达州考点参加专业考试;泸州市、内江市、资阳市的考生必须在内江考点参加专业考试;巴中市的考生必须在巴中考点参加专业考试;攀枝花市、凉山州的考生必须在攀枝花考点参加专业考试。具体考场安排以专业准考证上的内容为准。 (6)书法类专业统考考试时间及地点: 考试时间:2024年12月7日。 考试地点:四川师范大学成龙校区考点(成都市成龙大道二段1819号四川师范大学成龙校区尚美楼)。具体考场安排以专业准考证上的内容为准。
查看完整试题
登录查看完整试题答案
阅读数:2.8 k
特别声明:
1. 本站注明稿件来源为其他媒体的文/图等稿件均为转载稿,本站转载出于非商业性的教育和科研之目的,并不意味着赞同其观点或证实其内容的真实性。如转载稿涉及版权等问题,请作者在两周内速来电或来函联系,本站根据实际情况会进行下架处理。
2. 任何媒体、网站或个人未经本网协议授权不得转载、链接、转贴或以其他方式复制发表,违者本站将依法追究责任。
1. 本站注明稿件来源为其他媒体的文/图等稿件均为转载稿,本站转载出于非商业性的教育和科研之目的,并不意味着赞同其观点或证实其内容的真实性。如转载稿涉及版权等问题,请作者在两周内速来电或来函联系,本站根据实际情况会进行下架处理。
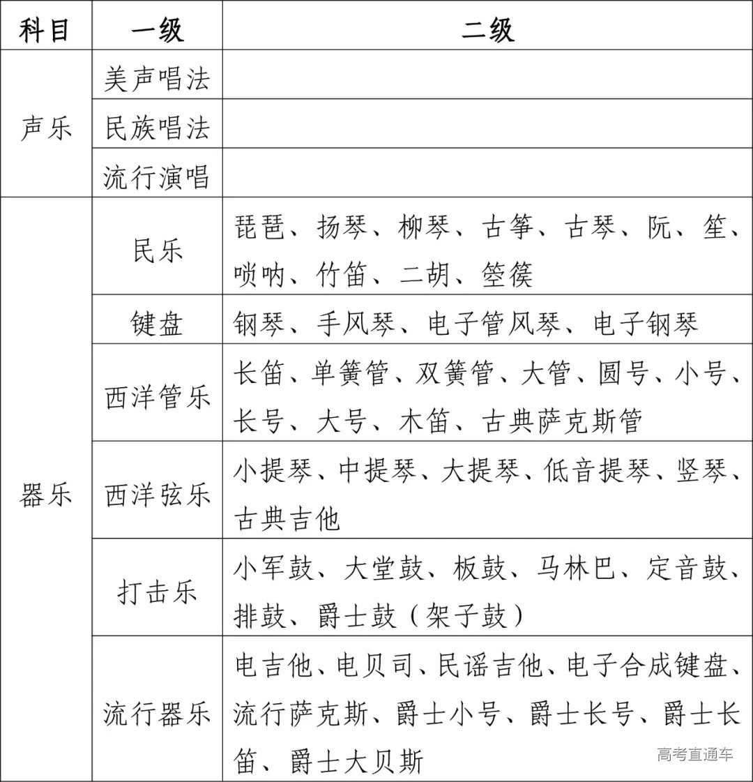
2. 任何媒体、网站或个人未经本网协议授权不得转载、链接、转贴或以其他方式复制发表,违者本站将依法追究责任。


