作为高考必不可少的环节,体检关系到专业选择和志愿填报,也关系到广大考生最终是否能被高校顺利录取,即高考体检结论是高校录取新生的重要依据之一。按照国家有关规定,报名参加高考的所有考生都必须参加体检。
回顾上一年同期的重要时间点发现,各地高考体检的时间分布有明显区别, 部分地区2024高考体检时间安排如下:
广东:统一体检时间为2023年11月高考报名后至2024年2月23日,具体时间由各市自行确定;高考补报名的考生安排在2024年3月体检,具体时间由各市自行确定。另外,参加春季录取的考生在2024年2月26日至28日进行复检,而只参加夏季录取的考生则在2024年6月11日至13日进行复检。
福建:各地应于2024年1月31日前完成初检工作,2月底前完成复检工作。具体时间由各市、县(区)教育招生考试机构与体检医院协商后统筹安排,并通知辖区所有考生。省终检时间定于2024年4月上旬进行,具体时间另行通知。
四川:各地体检工作应安排在2024年3月1日至4月30日之间进行,复查工作原则上在2024年4月30日前结束。由于体检是各地市自行组织的,因此时间也会有所不同。
注:各省每年公布的高考体检安排变化不大,时间上基本接近,因此各地2025级高考生可参考本省上一年的体检时间做好相应准备。
提起高考体检,往年考生普遍关注的问题总少不了:“体检是否需要脱衣服”、“体检是否可以不用全裸”等问题。
那么,真实情况到底是怎样的?车车在最近更新了往年各地体检的脱衣情况,供2025级考生参考(各地执行细则不同,实际情况可能也略有差异,请以当地相关教育部门、医院安排为准)👇
| 全国各省高考体检脱衣情况统计(仅供参考) | |||
| 地区 | 性别 | 脱衣情况 | |
| 广东 | 男 | 各地区规定不一样,脱光、不用脱、脱剩内衣裤的情况都有,各地情况详见下表 | |
| 女 | 各地区规定不一样,脱光、不用脱、脱剩内衣裤的情况都有,各地情况详见下表 | ||
| 福建 | 男 | 看医院,有的脱光(莆田),有的脱剩内裤 | |
| 女 | 部分脱剩内衣裤;撩衣服看一眼即可;晋江:不用脱,但胸片需要脱内衣 | ||
| 四川 | 男 | 各地区规定不一样,脱光、不用脱、脱剩内衣裤的情况都有;内江:脱光;达州:不用脱 | |
| 女 | 部分不用脱,成都/南充/绵阳/自贡/内江/泸州:脱剩内衣裤 | ||
| 河南 | 男 | 脱剩内裤,部分不用脱 | |
| 女 | 各地区规定不一样,驻马店:不用脱;安阳/南阳:脱剩内衣裤 | ||
| 广西 | 男 | 脱剩内衣裤,贵港:脱光 | |
| 女 | 脱剩内衣裤 | ||
| 北京 | 男 | 脱光 | |
| 女 | 不用脱或部分,上衣撩起来就ok | ||
| 天津 | 男 | 不用脱 | |
| 女 | 不用脱;脱上衣 | ||
| 陕西 | 男 | 不用脱 | |
| 女 | 不用脱 | ||
| 云南 | 男 | 昆明:脱光 | |
| 女 | 昆明:不用脱,部分脱剩内衣裤 | ||
| 贵州 | 男 | 脱光 | |
| 女 | 脱剩内衣裤 | ||
| 浙江 | 男 | 脱剩内衣裤,金华:脱光 | |
| 女 | 各地区规定不一样,有部分说不用脱;杭州:脱剩内衣裤 | ||
| 重庆 | 男 | 某小县城脱光 | |
| 女 | 脱剩内衣裤 | ||
| 吉林 | 男 | 不用脱 | |
| 女 | 不用脱 | ||
| 江苏 | 男 | 脱光 | |
| 女 | 脱剩内衣裤 | ||
| 江西 | 男 | 不用脱 | |
| 女 | 赣州:不用脱 | ||
| 山东 | 男 | 不用脱,部分脱剩内衣裤 | |
| 女 | 不用脱,部分脱剩内衣裤还要转圈 | ||
| 湖南 | 男 | 不用脱,部分脱剩内衣裤(有长沙的说要全裸) | |
| 女 | 不用脱,部分脱剩内衣裤 | ||
| 湖北 | 男 | 部分说全脱 | |
| 海南 | 男 | 不用脱 | |
| 女 | 不用脱 | ||
| 辽宁 | 男 | 不用脱 | |
| 女 | 不用脱,裤腿子挽上去就ok | ||
| 上海 | 男 | 脱剩内衣裤/脱光 | |
| 女 | 脱剩内衣裤 | ||
| 安徽 | 男 | 不用脱、脱光的都有 | |
| 女 | 不用脱,也有芜湖的同学说要脱光 | ||
| 河北 | 男 | 张家口:不用脱;部分脱光 | |
| 女 | 各地区规定不一样 | ||
| 甘肃 | 男 | 不用脱,也有定西的同学说要脱光 | |
| 女 | 不用脱,部分脱剩内衣裤 | ||
| 内蒙古 | 男 | 不用脱 | |
| 女 | 不用脱 | ||
| 青海 | 男 | 不用脱 | |
| 广东高考体检脱衣情况统计(仅供参考) | ||
| 地区 | 性别 | 脱衣情况 |
| 广州 | 男 | 不用脱 |
| 女 | 不用脱 | |
| 深圳 | 男 | 不用脱,部分要脱裤子 |
| 女 | 不用脱,部分要脱裤子 | |
| 珠海 | 男 | 不用脱,部分脱剩内裤 |
| 女 | 不用脱,部分只脱上衣 | |
| 中山 | 男 | 脱剩内裤 |
| 女 | 只脱上衣 | |
| 佛山 | 男 | 脱剩内衣裤;脱光,还要做动作 |
| 女 | 南海脱剩内衣裤做动作,部分不用脱 | |
| 江门 | 男 | 脱剩内裤,部分不用脱 |
| 女 | 不用脱,但内衣不能有金属扣 | |
| 梅州 | 男 | 不用脱,部分脱剩内裤 |
| 女 | 不用全脱 | |
| 河源 | 男 | 不用脱;脱剩内衣裤;也有说全脱的 |
| 女 | 不用脱,也有同学说脱剩内裤 | |
| 汕头 | 男 | 不用脱;部分脱剩下内裤 |
| 女 | 不用脱 | |
| 潮州 | 男 | 不用脱,部分脱剩内裤 |
| 女 | 不用脱 | |
| 揭阳 | 男 | 脱剩内裤做动作 |
| 女 | 不用脱,上衣撩起来,按压按压肚子以及撸起袖子裤腿做动作;部分脱剩内裤 | |
| 汕尾 | 男 | 不用脱;有海丰县的说脱剩内裤 |
| 女 | 不用脱 | |
| 惠州 | 男 | 不用脱 |
| 女 | 不用脱 | |
| 阳江 | 男 | 脱剩内裤,部分不用脱 |
| 女 | 不用脱 | |
| 肇庆 | 男 | 脱剩内裤 |
| 女 | 脱剩内衣裤,也有怀集县的同学说不用脱 | |
| 清远 | 男 | 不用脱,部分脱剩内衣裤 |
| 女 | 不用脱,部分脱剩内衣裤 | |
| 东莞 | 男 | 不用脱,部分脱剩内裤 |
| 女 | 不用脱,脱剩内衣裤 | |
| 韶关 | 男 | 不用脱,部分脱剩内裤 |
| 女 | 不用脱,或脱上衣,部分脱剩内衣内裤 | |
| 湛江 | 男 | 不用脱,部分脱剩内裤或脱上衣 |
| 女 | 不用脱 | |
| 茂名 | 男 | 不用脱 |
| 女 | 不用脱 | |
| 云浮 | 男 | 脱剩内裤 |
| 女 | 不用脱,部分脱剩内衣裤 | |
对于“裸检”问题,政策层面没有统一规定公布,具体操作由体检医院决定。从往年情况来看,绝大多数医院都不会要求学生“裸检”,少数医院可能会要求考生只穿剩内衣裤,更多医院是要求考生挽起袖子或裤腿。因此,大家不必有太多压力和负担,体检时衣着尽量宽松即可
高考体检会有哪些项目?体检不合格到底有什么影响?哪些专业会对身体有特别要求?下面跟着车车一起来了解(十分重要,务必逐字逐句看完)👇
注:以下所列体检项目非体检顺序,具体项目届时详见各省要求。
眼科:包括视力、色觉、眼病。
内科:包括血压、发育情况、心脏及血管、呼吸系统、精神神经系统、腹部脏器等。
外科:包括身高、体重、皮肤、面部、颈部、脊柱、四肢、关节等。
耳鼻喉科:包括听力、嗅觉、耳鼻咽喉等。
口腔科:包括唇腭、口吃、牙齿等。
胸部透视:包括肺组织、胸椎、支气管等。
肝功能检查:包括丙氨酸氨基转移酶(ALT,简称转氨酶)检测。如果受检者转氨酶正常,不得进行乙肝项目检测;如果转氨酶检测异常,可进一步明确诊断。
广东高考体检卡,仅供参考
考生志愿填报时,以体检报告上的结果为准。体检表最下方有一栏“报考专业建议”。根据《普通高等学校招生体检工作指导意见》,体检报告显示3种结果👇
这部分考生为身体条件完全合格,说明他们的身体状况适合高等院校各类专业的就读条件,可以选报高校的各类专业(但军事院校、国防生和公安类院校等另有规定的除外)。
这类考生是身体条件合格,但是患有某疾病或某种生理缺陷,身体条件符合《普通高等学校招生体检工作指导意见》第二部分中的某些条款,这些条款中所列的各专业不宜选报,主要是指身体条件不能按照专业培养方案完成学业。主要为:视力不足、色觉异常等,考生报考志愿时应避开受限专业。高校在录取时可根据此条款退档。
这类考生为身体不合格,为《普通高等学校招生体检工作指导意见》中第一部分所列条款,主要是因为患有比较严重的疾病如:传染病、精神病、心脏病、血液病等,暂不宜报考各类普通高等学校。这部分考生首先应治疗疾病,将来再报考高校。
目前,各高校在高考录取中执行的基本身体要求有两个文件:1.教育部关于印发《普通高等学校招生体检工作指导意见》的通知;2.《教育部办公厅 卫生部办公厅关于普通高等学校招生学生入学身体检查取消乙肝项目检测有关问题的通知》。
车车根据这两个文件的详细内容,为各位考生整理出不同疾病患者可能不被高校或专业录取的情况(注:以下内容供考生在报考专业志愿时参考。学校不得以此为依据,拒绝录取达到相关要求的考生)。
一、患有下列疾病者,学校可以不予录取
1.严重心脏病(先天性心脏病经手术治愈,或房室间隔缺损分流量少,动脉导管未闭返流血量少,经二级以上医院专科检查确定无需手术者除外)、心肌病、高血压病。
2.重症支气管扩张、哮喘,恶性肿瘤、慢性肾炎、尿毒症。
3.严重的血液、内分泌及代谢系统疾病、风湿性疾病。
4.重症或难治性癫痫或其他神经系统疾病;严重精神病未治愈、精神活性物质滥用和依赖。
5.慢性肝炎病人并且肝功能不正常者(肝炎病原携带者但肝功能正常者除外)。
6.结核病除下列情况外可以不予录取。
(1)原发型肺结核、浸润性肺结核已硬结稳定;结核型胸膜炎已治愈或治愈后遗有胸膜肥厚者;
(2)一切肺外结核(肾结核、骨结核、腹膜结核等等)、血行性播散型肺结核治愈后一年以上未复发,经二级以上医院(或结核病防治所)专科检查无变化者;
(3)淋巴腺结核已临床治愈无症状者。
二、患有下列疾病者,学校有关专业可不予录取
1.轻度色觉异常(俗称色弱)不能录取的专业:以颜色波长作为严格技术标准的化学类、化工与制药类、药学类、生物科学类、公安技术类、地质学类各专业,医学类各专业;生物工程、生物医学工程、动物医学、动物科学、野生动物与自然保护区管理、心理学、应用心理学、生态学、侦察学、特种能源工程与烟火技术、考古学、海洋科学、海洋技术、轮机工程、食品科学与工程、轻化工程、林产化工、农学、园艺、植物保护、茶学、林学、园林、蚕学、农业资源与环境、水产养殖学、海洋渔业科学与技术、材料化学、环境工程、高分子材料与工程、过程装备与控制工程、学前教育、特殊教育、体育教育、运动训练、运动人体科学、民族传统体育各专业。
2.色觉异常II度(俗称色盲)不能录取的专业,除同轻度色觉异常外,还包括美术学、绘画、艺术设计、摄影、动画、博物馆学、应用物理学、天文学、地理科学、应用气象学、材料物理、矿物加工工程、资源勘探工程、冶金工程、无机非金属材料工程、交通运输、油气储运工程等专业。专科专业与以上专业相同或相近专业。
3.不能准确识别红、黄、绿、兰、紫各种颜色中任何一种颜色的导线、按键、信号灯、几何图形者不能录取的专业:除同轻度色觉异常、色觉异常II度两类列出专业外,还包括经济学类、管理科学与工程类、工商管理类、公共管理类、农业经济管理类、图书档案学类各专业。不能准确在显示器上识别红、黄、绿、兰、紫各颜色中任何一种颜色的数码、字母者不能录取到计算机科学与技术等专业。
4.裸眼视力任何一眼低于5.0者,不能录取的专业:飞行技术、航海技术、消防工程、刑事科学技术、侦察。专科专业:海洋船舶驾驶及与以上专业相同或相近专业(如民航空中交通管制)。
5.裸眼视力任何一眼低于4.8者,不能录取的专业:轮机工程、运动训练、民族传统体育。专科专业:烹饪与营养、烹饪工艺等。
三、患有下列疾病不宜就读的专业
1.主要脏器:肺、肝、肾、脾、胃肠等动过较大手术,功能恢复良好,或曾患有心肌炎、胃或十二指肠溃疡、慢性支气管炎、风湿性关节炎等病史,甲状腺机能亢进已治愈一年的,不宜就读地矿类、水利类、交通运输类、能源动力类、公安学类、体育学类、海洋科学类、大气科学类、水产类、测绘类、海洋工程类、林业工程类、武器类、森林资源类、环境科学类、环境生态类、旅游管理类、草业科学类各专业,及土木工程、消防工程、农业水利工程、农学、法医学、水土保持与荒漠化防治、动物科学各专业。专科专业不宜就读烹饪工艺、西餐工艺、面点工艺、烹饪与营养、表演、舞蹈学、雕塑、考古学、地质学、建筑工程、交通土建工程、工业设备安装工程、铁道与桥梁工程、公路与城市道路工程、公路与桥梁工程、铁道工程、工业与民用建筑工程专业。
2.先天性心脏病经手术治愈,或房室间隔缺损分流量少,动脉导管未闭返流血量少,经二级以上医院专科检查确定无需手术者不宜就读的专业同第三部分第一条。
3.肢体残疾(不继续恶化),不宜就读的专业同第三部分第一条。
4.屈光不正(近视眼或远视眼,下同)任何一眼矫正到4.8镜片度数大于400度的,不宜就读海洋技术、海洋科学、测控技术与仪器、核工程与核技术、生物医学工程、服装设计与工程、飞行器制造工程。专科专业:与以上相同或相近专业。
5.任何一眼矫正到4.8镜片度数大于800度的,不宜就读地矿类、水利类、土建类、动物生产类、水产类、材料类、能源动力类、化工与制药类、武器类、农业工程类、林业工程类、植物生产类、森林资源类、环境生态类、医学类、心理学类、环境与安全类、环境科学类、电子信息科学类、材料科学类、地质学类、大气科学类及地理科学、测绘工程、交通工程、交通运输、油气储运工程、船舶与海洋工程、生物工程、草业科学、动物医学各专业。专科专业:与以上相同或相近专业。
6.一眼失明另一眼矫正到4.8镜片度数大于400度的,不宜就读工学、农学、医学、法学各专业及应用物理学、应用化学、生物技术、地质学、生态学、环境科学、海洋科学、海洋技术、生物科学、应用心理学等专业。
7.两耳听力均在3米以内,或一耳听力在5米另一耳全聋的,不宜就读法学各专业、外国语言文学各专业以及外交学、新闻学、侦察学、学前教育、音乐学、录音艺术、土木工程、交通运输、动物科学、动物医学各专业、医学各专业。
8.嗅觉迟钝、口吃、步态异常、驼背,面部疤痕、血管瘤、黑色素痣、白癜风的,不宜就读教育学类、公安学类各专业以及外交学、法学、新闻学、音乐表演、表演各专业。
9.斜视、嗅觉迟钝、口吃不宜就读医学类专业。
1.只参加本省的春季高考/高职分类考试,也需要高考体检吗?
都需要。
2.复读生需要重新体检吗?
需要。体检结果仅当年有效,复读同学按高考报名点的安排参加体检。
3.体检不合格有什么影响?
有些高校或专业会对考生的身体条件有所限制,这就需要考生们在填报志愿时,根据体检结果尽量避开自己不适宜就读的专业,减少被退档的风险。
4.高考体检结果,能用于报考本科提前批的军队院校吗?
不可以,高考体检是所有考生都必须参加的。除此之外,对于想报考提前批军队院校的学生,还必须按照其要求进行另外单独的体检(即军检),两者是相互独立的,不可混为一谈。
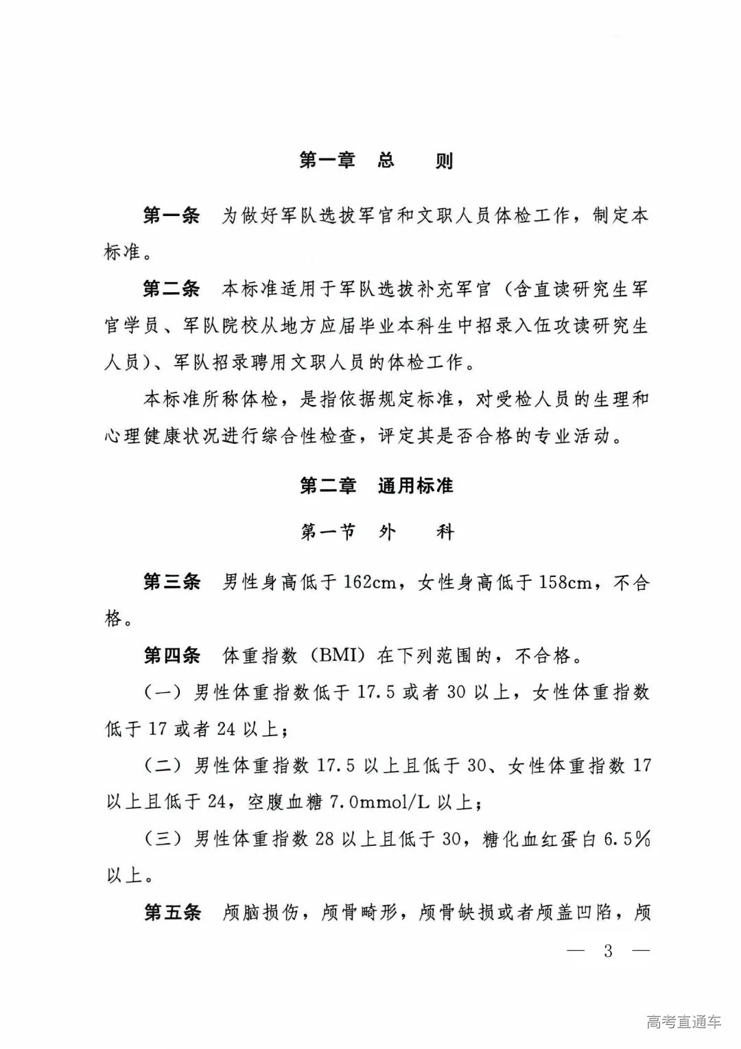
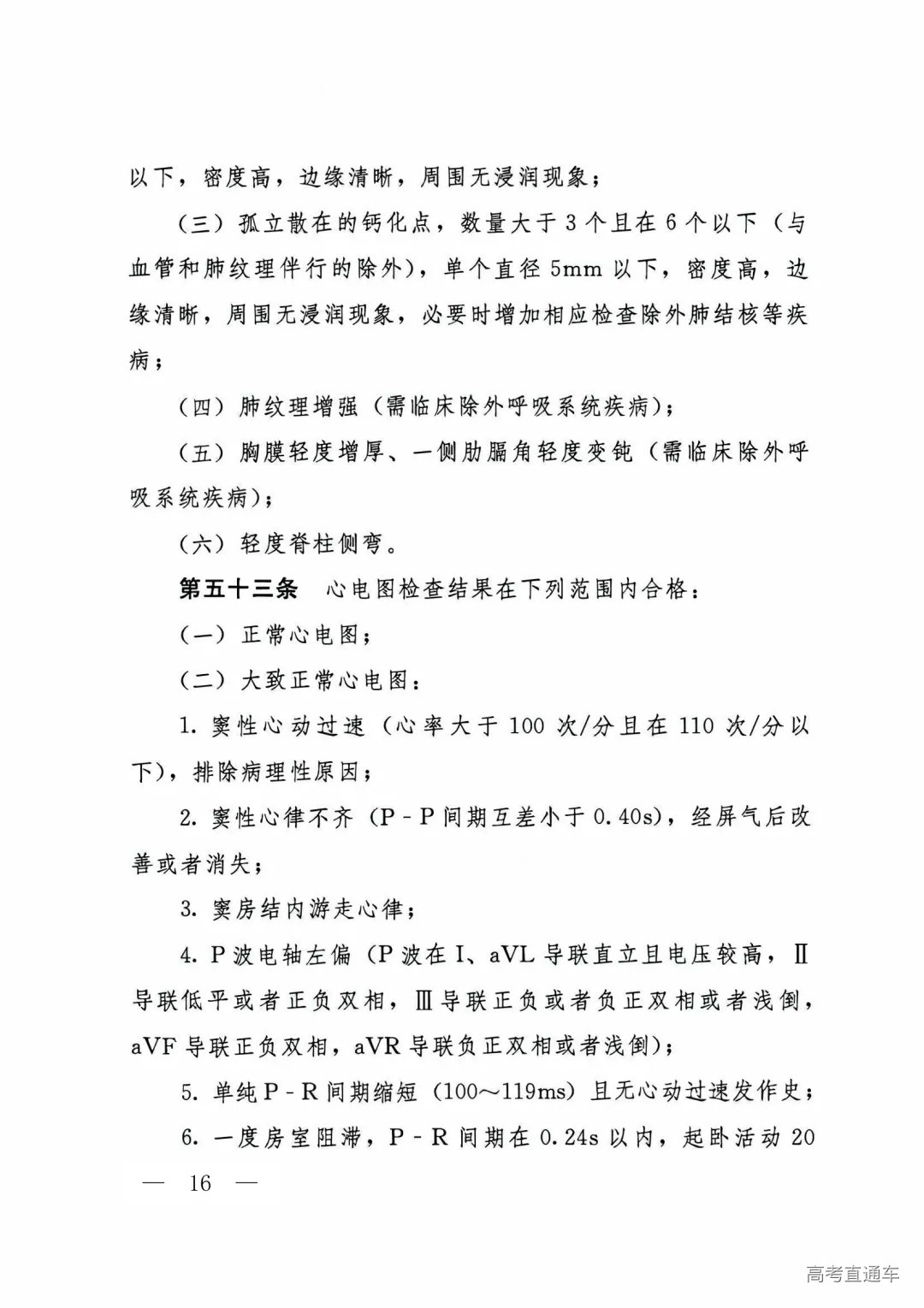
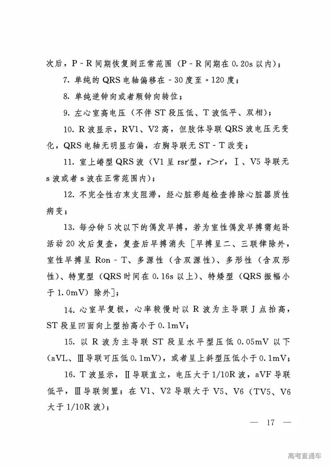
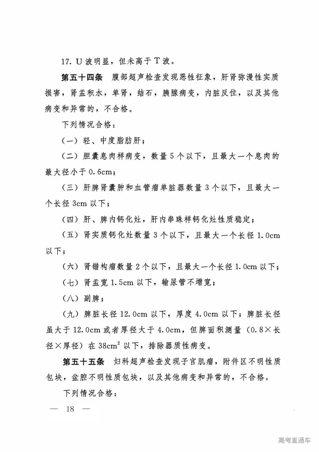
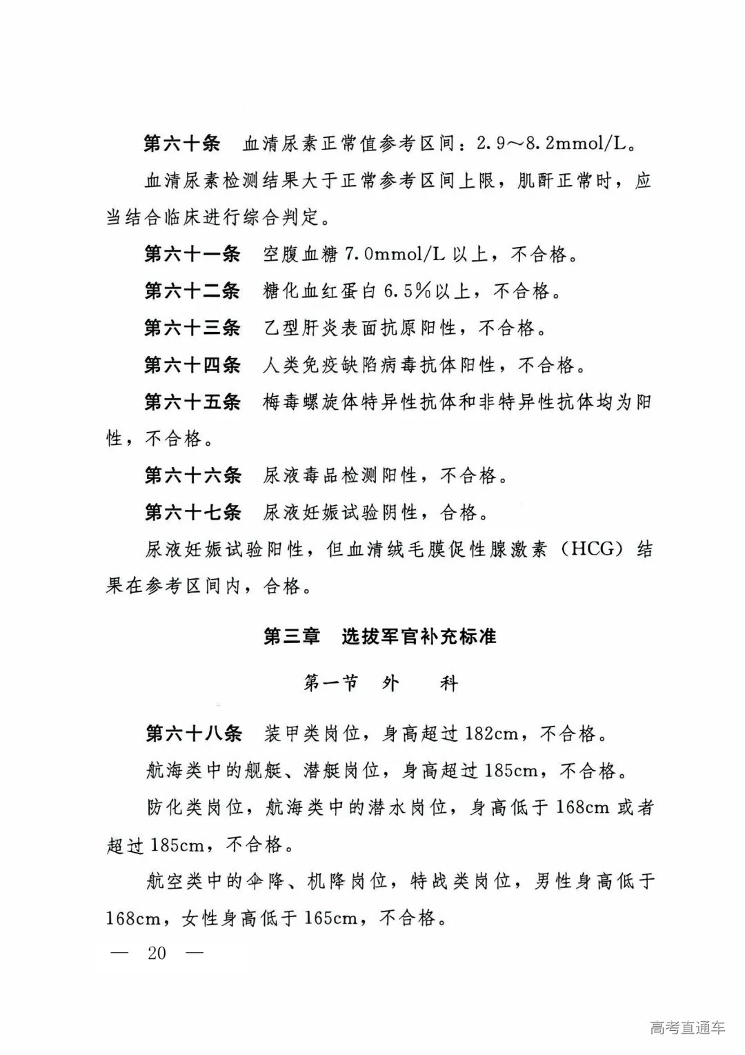
军队院校部分专业,会对身体条件有特别要求。根据此前最新规定,军队院校招收士兵学员,以及大学毕业生士兵提干对象、优秀士兵保送入学对象等人员的体格检查全面实施2023年出台的《军队选拔军官和文职人员体检标准》(以下简称为《标准》)。
该《标准》涉及军校招生的内容共分两个部分,分别是通用标准和选拔军官补充标准,特种作战、通信导航、电子对抗、防化、机降、伞降、医疗卫生、舰艇、潜艇、潜水、装甲、油料、测绘、导弹等特殊岗位的招生专业,在符合通用标准的基础上,还须达到相应的补充标准,具体专业详见《标准》原文。
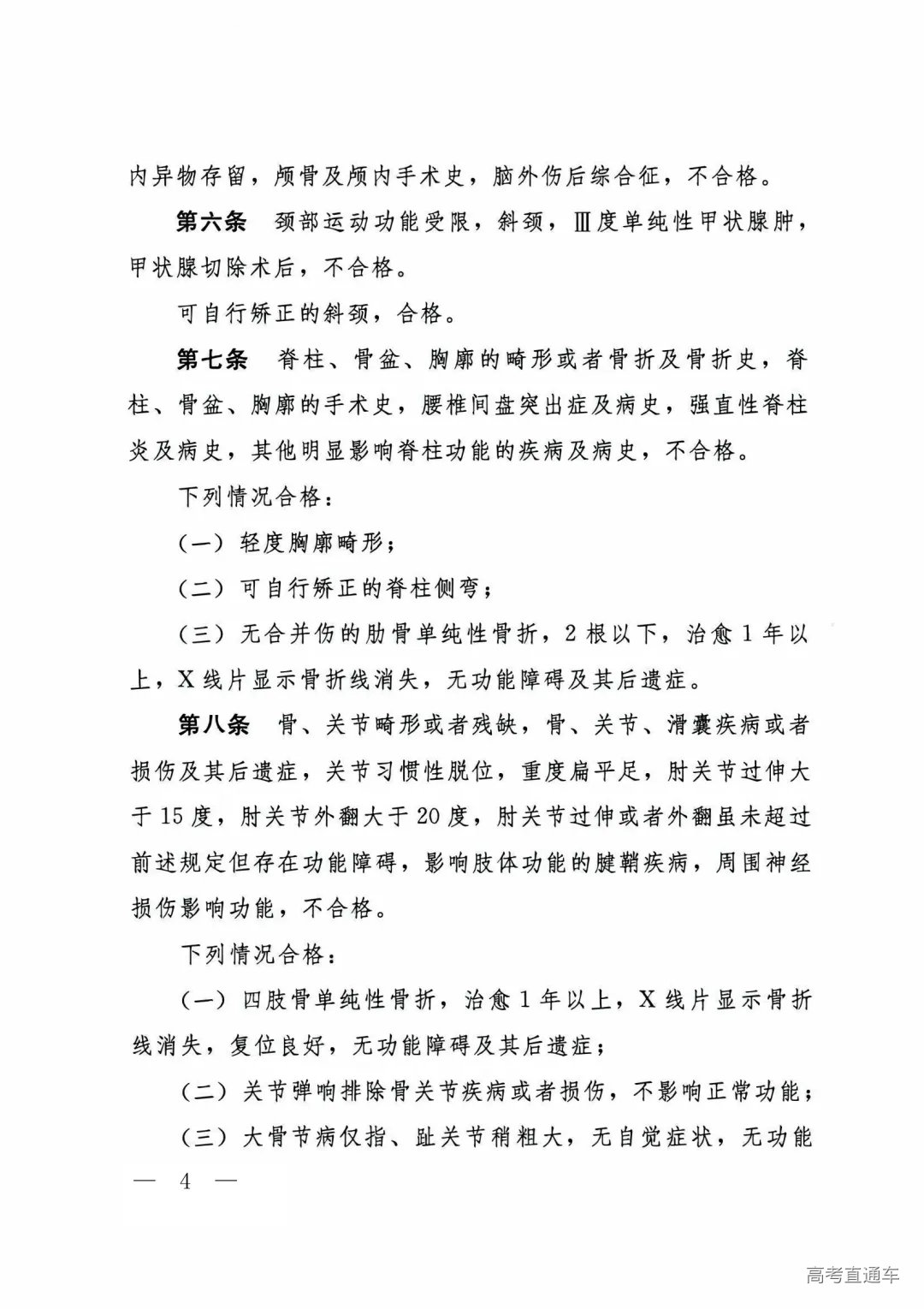
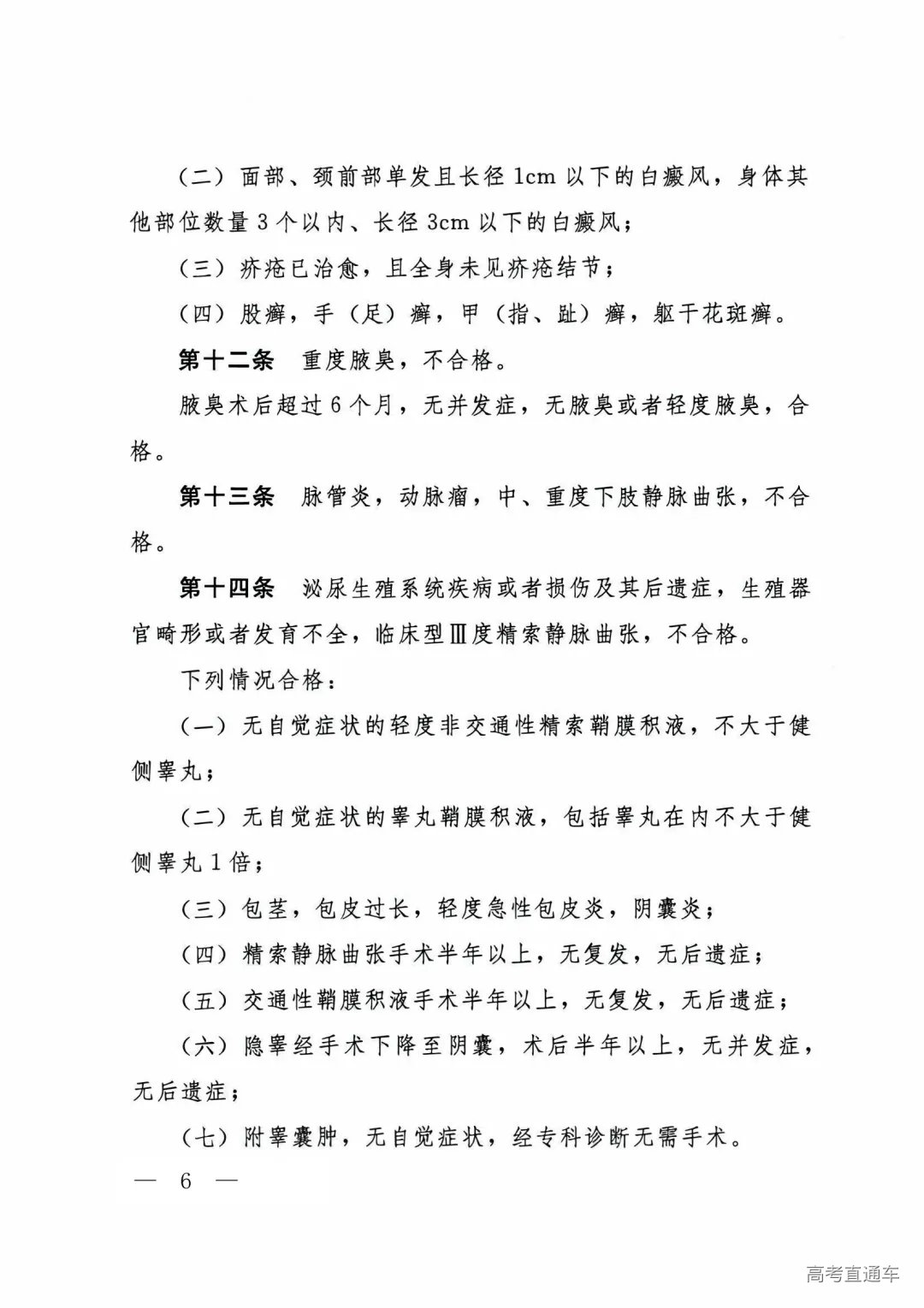
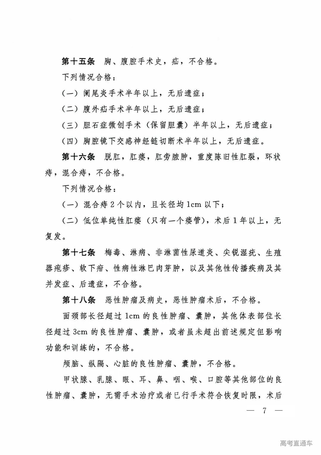
军队选拔军官和文职人员体检标准(滑动浏览)👇






































