01.可在南海区报考的社会青年范围
(一)具有南海区户籍且符合《关于做好广东省2022年普通高校招生统一考试报名工作的通知》(粤招〔2021〕7号)报名条件要求的。
(二)符合进城务工人员随迁子女在广东省参加高校招生考试有关文件规定的考生,且原高中(含中职、技校)毕业学校在南海区。
(三)其他规定的特殊考生。
02.报名时间和地点
预报名及确认时间
11月1-5日、8-10日,9:00-11:00,下午2:30-4:30(预报名及确认报名同时进行)
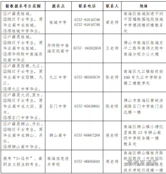
符合2022年高考报名的社会青年,可按以下分类到指定报名点报名:
附件1:(粤招【2021】7号)关于做好广东省2022年普通高校招生统一考试报名工作的通知.doc
附件2:广东省2022年普通高校招生统一考试考生诚信考试承诺书.docx
附件3:广东省2022年普通高考报名应届毕业生学籍户籍审核表.docx
附件4:广东省2022年普通高考报名往届毕业生报名资格审核表.docx
附件5:广东省进城务工人员随迁子女高考报名资格审核表.docx
附件6:残疾人报考广东省2022年普通高考合理便利申请表.docx
附件7:残疾人报考广东省2022年普通高考合理便利专家评估表.docx
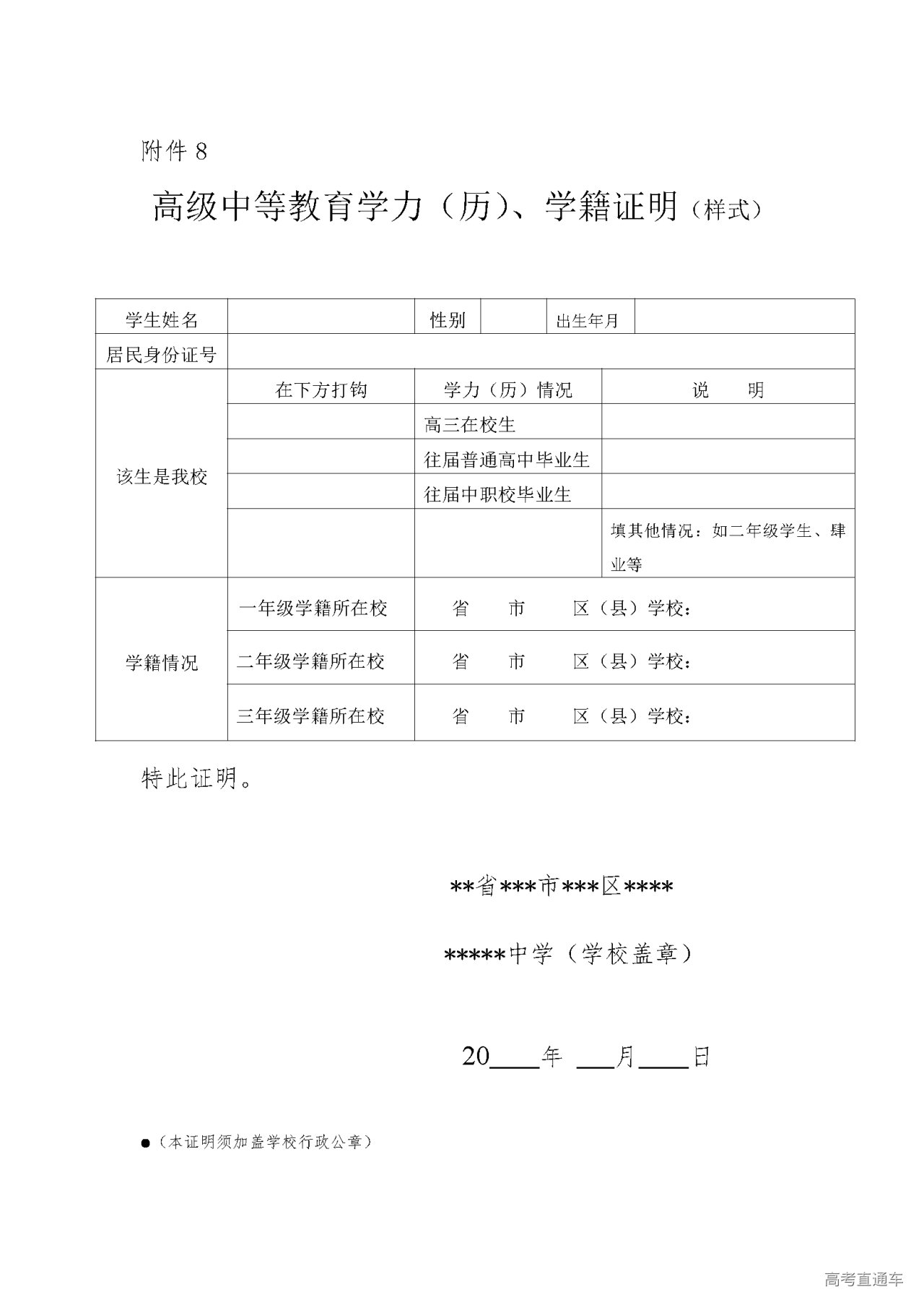
附件8: 高级中等教育学力(历)、学籍证明(样式).docx
南海区社会青年参加广东省2022年普通高校招生统一考试报名须知.docx









