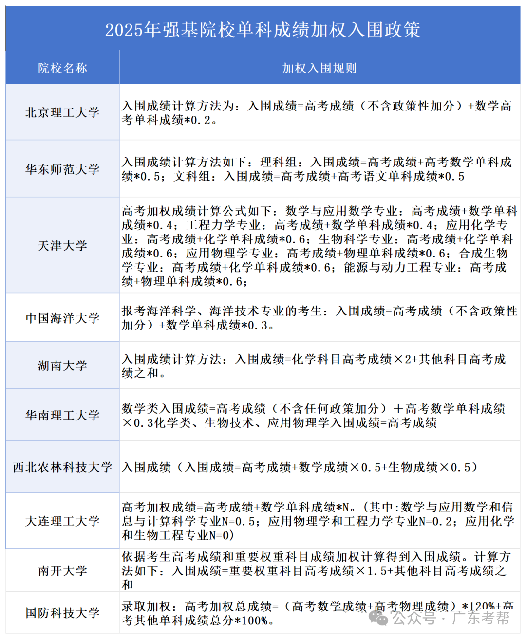
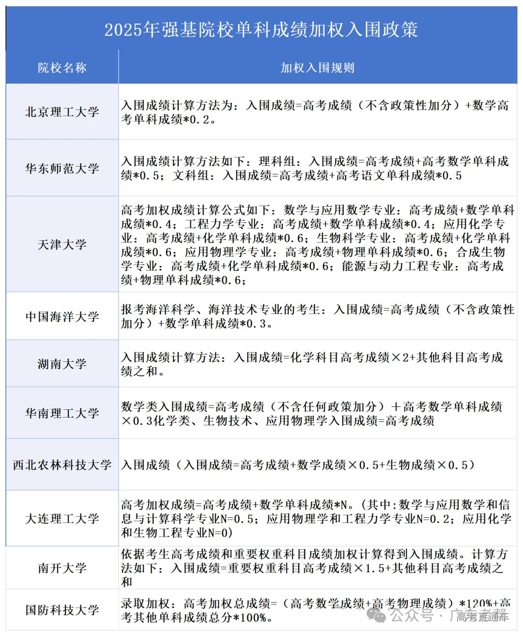
高考成绩单科加权也非常给力,除了加权入围,国防科技大学直接将成绩加权放在了录取综合分数中,即录取时高考成绩=(高考数学+物理高考)*120%+其他单科成绩总和*100%。保证了破格入围生在录取综合分数计算中的优势。
查看完整试题
登录查看完整试题答案
阅读数:8.1 k
特别声明:
1. 本站注明稿件来源为其他媒体的文/图等稿件均为转载稿,本站转载出于非商业性的教育和科研之目的,并不意味着赞同其观点或证实其内容的真实性。如转载稿涉及版权等问题,请作者在两周内速来电或来函联系,本站根据实际情况会进行下架处理。
2. 任何媒体、网站或个人未经本网协议授权不得转载、链接、转贴或以其他方式复制发表,违者本站将依法追究责任。
1. 本站注明稿件来源为其他媒体的文/图等稿件均为转载稿,本站转载出于非商业性的教育和科研之目的,并不意味着赞同其观点或证实其内容的真实性。如转载稿涉及版权等问题,请作者在两周内速来电或来函联系,本站根据实际情况会进行下架处理。
2. 任何媒体、网站或个人未经本网协议授权不得转载、链接、转贴或以其他方式复制发表,违者本站将依法追究责任。
