2026 年高考缴费工作于11月18日(今日)—22日(周六)每天9:00—18:00进行,考生须在规定时间内登录山东省教育招生考试院官网(http://wsbm.sdzk.cn)完成缴费。
缴费开始前,考生一定认真审核个人信息是否有误,确保个人报考信息正确无误后再网上缴纳报考费。只有缴费成功才算高考报名成功。若没有缴费或是缴费没有成功,则不能算高考报名成功。若有错误,请及时在报名县(市、区)招生考试机构申请修改。此外,高考缴费一旦成功不能退费。
建议考生使用电脑缴费,电脑具备高版本操作系统(如:Windows10)的浏览器。使用360、QQ、猎豹、搜狗等浏览器时请切换至“极速模式”,或者使用谷歌浏览器进行缴费。如使用IE浏览器,在“Internet选项”的“高级”选项卡中,将“使用TLS1.0”和“使用TLS1.1”勾掉(即:不选择),将“使用TLS1.2”选中勾上,点击“确定”后再进行缴费。
网上缴费期间,如有技术问题可拨打咨询电话:0531-82598770、82598780。
为了方便大家操作,小编整理了操作手册,考生及家长可以参考。

2026年高考缴费时间
2025年11月18日至22日
每天9:00—18:00。

2026年高考缴费标准
春季高考考生缴纳考试费用包括知识考试费和技能测试费。仅报考“3+4”转段的考生,只缴纳知识考试中语文、数学和英语三科考试费,无需缴纳技能测试、专业知识考试费。兼报“3+4”转段和春季高考的考生,须缴纳知识考试费和技能测试费。2025年11月18日至22日(每天9:00—18:00)缴纳春季高考报名费、春季高考技能测试费用;2026年4月缴纳春季高考知识考试费用。
夏季高考考试费用包括语文、数学、外语(含听力和笔试)考试费,参加夏季高考体育专业测试及美术与设计类、书法类、舞蹈类、音乐类、播音与主持类、表(导)演类等艺术类专业统考的考生,须缴纳相应的体育专业测试费及艺术类专业统考费。2025年11月18日至22日(每天9:00—18:00)缴纳夏季高考报名费、体育专业测试费和艺术类专业统考费,其他考试费将在等级考试科目选报时一并缴纳。
仅参加单考单招[含保送生、运动训练及武术与民族传统体育、职教师资、特殊教育、技校单招、消防单招、高职(专科)综合评价招生]考试,而不参加春季高考或夏季高考统一考试的考生,在2025年11月18日至22日(每天9:00—18:00)仅缴纳报名费,无需缴纳统一考试费,其相应考试费用按照主考负责单位相关要求执行。仅参加高职(专科)单独考试招生,而不参加春季高考或夏季高考统一考试的考生,在2025年11月18日至22日(每天9:00—18:00)缴费,其中退役军人考生仅缴纳报名费,其他考生缴纳报名费和技能测试费用,校测考试费等其他费用须到相关招生高校缴纳。
普通高中建档立卡家庭经济困难学生、低保家庭学生、特困救助供养学生、家庭经济困难残疾学生免缴上述费用,具体以山东省学生资助管理中心提供人员名单为准。
高考收费标准按照相关收费文件执行。考生应在规定时间进行网上缴费,并认真核对本人缴费项目,同时报考春季高考和夏季高考的考生,需分别缴纳相关费用。未在规定时间缴纳报名费及考试费的考生将视为自行放弃报名及考试资格。
夏季高考缴费明白纸:
春季高考缴费明白纸:
特别提醒
缴费操作流程

登录网址


点击页面中间的“考生点击此处进入平台”,进入普高信息平台。如下图:


考生登录
进入考生登录页面后,输入考生证件号码(一般为身份证号码)、个人登录密码、手机短信密码、图片验证码,点击“考生登录”。如下图:
特别提醒:考生的全部密码,在整个招生、录取环节均需要用到这些密码,请考生一定要牢记。

忘记密码
【1】考生若忘记个人登录密码
可点击“找回个人登录密码”按钮,如下图:

考生需要填报报名证件号码、注册手机号码、图片验证码、点击“找回个人登录密码”,点击“确定”。如下图:

提示:向手机号发送密码短信,如下图:


考生根据初始密码再登录普高招考平台,如下图:

登录后,收到提示:找回操作密码或申请重置过密码的考生必须先修改密码,如下图:

填好考生信息,点击修改考生密码后,显示操作成功,即为修改密码成功。如下图:

提醒考生:该密码2026年招生录取期间一直有效,请妥善保管。
【2】考生若忘记手机短信密码
点击“重发手机短信密码”,如下图:

填写报名证件号码、注册手机号码、图片验证码,点击确定按钮。如下图:

省考试院会发送手机短信密码,建议妥善保管。
提醒考生:该密码2026年招生录取期间一直有效,请妥善保管。

确认考生报考信息
2.以上信息关乎到考生高考录取、大学学籍注册等流程,提醒考生务必认真仔细核对,若有错误,请立即联系报名区县的教育招生考试机构修改!!
3.2026年夏季高考各市、县(市、区)教育招生考试机构联系方式:高考政策咨询、技术咨询看这里!
接下来是高考报考信息,包括考生号、外语语种、报考科类等信息,如下图:

特别提醒:
1.上图的报考信息中,考生需要重点核对自己的应试外语语种。如果是艺术类、体育类或者春季高考考生还需要仔细核对自己的专业类别。
最后是家庭成员、个人简历、网上确认报考信息等内容,如下图:

网上确认报考信息内容摘录如下:
特别提醒——打印报考信息单
建议艺术类、体育类考生务必打印专业报考信息单,即便目前艺术类考生无参加校考的意愿也要打印,防止以后想参加校考!
具体操作为:点击上图中的“点击打印”按钮,选择另存为pdf即可。其中夏季高考考生号和春季高考考生号务必牢记!后期查询考试成绩需要使用!

可以看到提示:考生网上信息确认操作完成,点击“确定”按钮开始网上缴纳报考费,如下图:

阅读缴费说明
可以看到,页面上方是网上缴纳报考费,如下图:

内容摘录如下:
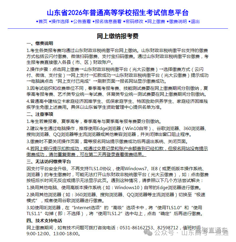
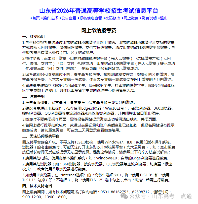
一、缴费说明
1.考生各类报考费均通过山东财政非税统缴平台网上缴纳。山东财政非税统缴平台支持的缴费方式包括云闪付缴费、微信扫码缴费、支付宝扫码缴费,通过山东财政非税统缴平台缴费,考生报考费直接缴入各县(市、区)财政账户。
2.操作步骤:点击网上缴费一山东财政非税统缴平台(光大云缴费)一→选择缴费方式(云闪付、微信、支付宝)→网上支付一扣款成功一山东财政非税统缴平台(光大云缴费)提示成功→电脑端点击“网上支付已完成”一刷新页面一报名网站显示缴费成功。
3.因考试组织和收费单位不同,春季高考报考费、技能测试费要在网上缴费期间分别缴纳,夏季高考报考费、艺术类专业统一考试费、体育类专业统一测试费要在网上缴费期间分别缴纳。
4.普通高中建档立卡家庭经济困难学生、低保家庭学生、特困救助供养学生、家庭经济困难残疾学生免缴上述费用。具体以山东省学生资助管理中心提供名单为准。
二、注意事项
1.考生若兼报春、夏季高考,春季高考与夏季高考报考费要分别缴纳。
2.建议考生通过电脑操作,推荐使用Edqe浏览器(Win10自带)、谷歌浏览器、360浏览器搜狗浏览器、QQ浏览器等主流浏览器或其他兼容浏览器,并关闭弹出窗口阻止程序。
3.缴费时不要关闭操作页面,需等报名网站提示缴费成功后再退出系统、关闭页面。
4.若网上银行提示扣款成功,或通过交易记录和账户余额查到已经扣款,但报名网站没有提示缴费成功,请勿重复缴费,可在第二天再登录查看缴费结果。
三、无法访问缴费平台
因支付平台安全升级、不再支持TLS1.0协议,使用Windows7、IE8(或更低版本操作系统浏览器)的考生缴费时,可能无法打开山东财政非税统缴平台(光大云缴费),如:点击缴费按钮后长时间无反应或提示无法显示此页。
遇到这种情况,请参照以下几个方法尝试解决:
1.换用其他电脑、使用高版本操作系统(如:Windows10)自带的Edqe浏览器进行缴费。
2.换用其他浏览器(如:360浏览器、搜狗浏览器、QQ浏览器等主流浏览器)切换至“极速模式”,或者使用谷歌浏览器进行缴费。
3.如使用IE浏览器,在“Internet选项”的“高级”选项卡中,将“使用TLS1.0”和“使用TLS1.1”勾掉(即:不选择),将“使用TLS1.2”选中勾上,点击“确定”后再进行缴费。
四、技术支持电话
网上缴费期间,如有技术问题可拨打咨询电话:0531-86162753、82598712,值班时间:9:00-12:00、13:00-18:00


开始缴费
页面中部和页面下方部分可看到考生的基本信息、缴费情况、网上缴费说明、以及最下方的缴费按钮。
接下来,我们以夏季高考普通类考生为例,考生此次需要缴纳高考报名费,缴费情况为红色字体,页面如下:

夏季高考网上缴费说明摘录如下:

点击“缴费报名费”系统提示:你将要开始缴纳40元高考报名费,请确认,点击“确定”。
点击下图中最左侧的“网上缴纳报考费”按钮,进入山东财政非税统缴(光大云缴费)平台。


支付页面
该页面上半部分是考生缴费订单信息,包括:订单编号、订单金额、缴费项目等;下半部分是可以选择支付方式:包括:云闪付、微信支付、支付宝支付。考生可选择不同的缴费方式,如云闪付使用银行卡进行缴费。

使用微信扫码缴费页面如下:

使用支付宝支付页面如下:


缴费完成后,系统会自动提示缴费成功,如下图,点击确定。
在上图刷新页面后,跳转至普高信息平台,提示缴费成功。

青岛市考试特殊情况


缴费完成
缴费完成后返回页面,可看到提示自己已经缴费成功。


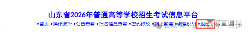
点击页面最上方的“退出”,安全退出平台:


常见问题
1、高考报名缴费网址是?
山东省2026年普通高等学校招生考试信息平台。网址:http://wsbm.sdzk.cn
考生注意:缴费所用银行不要求必须是考生本人开户,使用家长或同学的网上银行都可以缴费。
2、无法打开山东财政非税统缴平台(光大云缴费)










