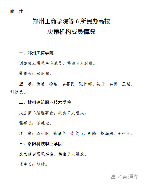
根据《中华人民共和国民办教育促进法》《中华人民共和国民办教育促进法实施条例》及《民办学校决策机构成员备案管理办法(试行)》等法律法规和要求,对郑州工商学院、林州建筑职业技术学院等6所民办高校拟报备的决策机构成员进行公示。
自公示之日起7日内,如对公示内容有不同意见,可以书面形式向省教育厅提出。为便于核实查证,提出异议的单位或者个人应明确真实身份,并提供有效联系电话和地址。
联系电话:0371-69691956,69691890。
邮寄地址:郑州市郑东新区正光路11号省教育厅发展规划处。
2026年2月14日

