3月3日,上海财经大学发布2026年转专业指南,宣布转专业申请首次取消绩点限制,“本次转专业将不再设置GPA门槛”。
在此之前,上财的学生只有达到相应的绩点标准,才可申请转出专业。如统计与数据科学学院2024级转专业的报名条件之一便是:第一学期总评绩点须在3.20及以上。
当高校移开了“绩点”这块转专业的“绊脚石”,让专业选择回归兴趣与潜力,这本身就是教育公平的生动注脚!
转专业,不再是尖子生的“特权”
“转专业的本质是对匹配的纠错。”
中国农业大学教授林万龙曾提出一个悖论——“我国高校普遍规定只有在原专业名列前茅的学生才具有转专业资格,而恰恰是那些成绩不好的学生,对专业没有信心和兴趣才希望转出。”
直至今日,仍有高校对转出专业有严格的成绩要求。某理工大学2026年1月发布的转专业通知中明确规定:“平均学分绩点(GPA)排名在本专业前40%(含40%)的可申请转专业”。
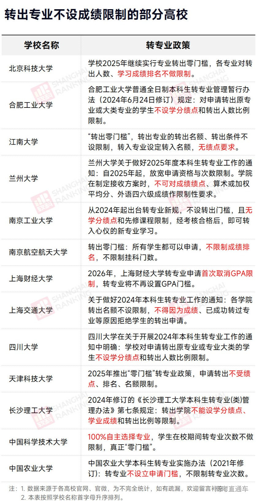
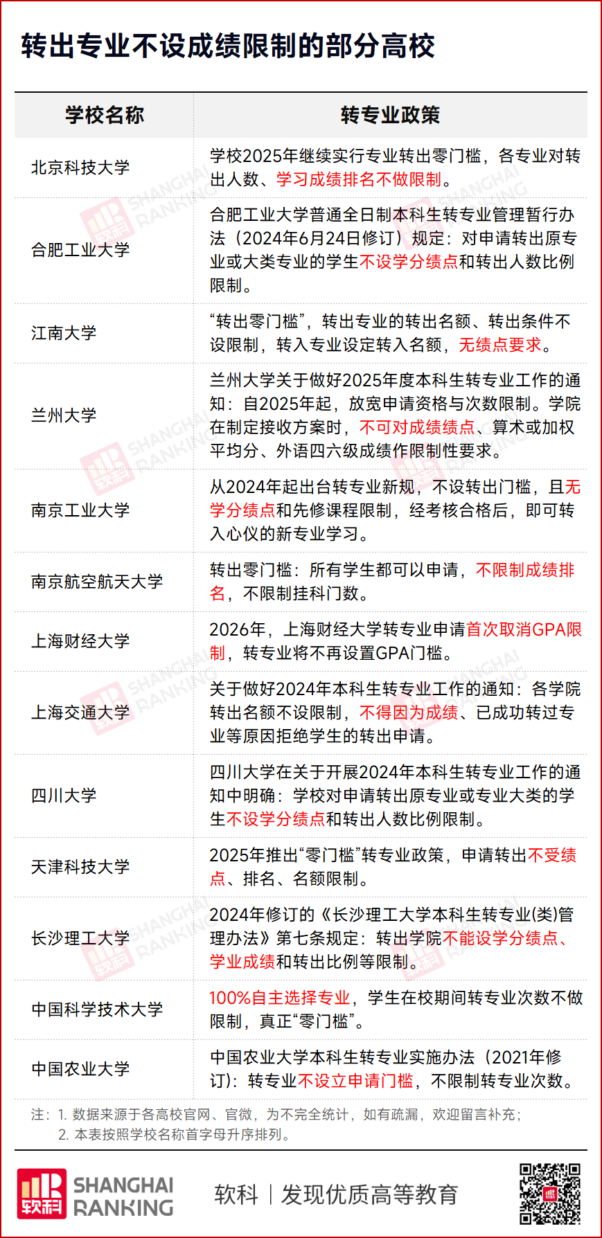
为了给学生转专业“松绑”,近年来,多所高校取消绩点和成绩限制,为“零门槛转出”专业保驾护航!
2024-2025年,伴随着新高考改革全面落地,多所高校集中修订本科生转专业实施办法,以适配首批规模化的入学新生。
上海交通大学2024年宣布:“不得因为成绩、已成功转过专业等原因拒绝学生的转出申请。”合肥工业大学、南京工业大学、长沙理工大学等高校自2024年起,转出专业不设学分绩点限制。天津科技大学于2025年推出“零门槛”转专业政策,亮点之一是申请转出不受绩点、排名、名额限制……转专业“零门槛”,逐渐成为各高校招生亮点中的“常客”。
除了取消成绩限制外,取消次数限制进一步畅通了自由转专业的道路。
许多高校原则上只允许学生转1次专业,如某985大学2026年通知称“学生在校学习期间,只能转一次专业”。
近年来,“允许二次转专业”被高校提上日程。从2024年9月起,厦门大学全面放开本科转专业,突破转专业年级限制和次数限制,学生享有二次成功转专业机会。兰州大学2025年起取消原政策中“在校期间已有过一次转专业记录的”不能转专业的限制条款。
以前,“差生”难以转专业、转专业后不能再转的“条条框框”,阻碍了这些学生探索其他发展路径的可能。如今,随着转专业“零门槛”政策的推行,转专业不再是少数尖子生凭借高绩点获得的“特权”,而是所有学生都能平等享有的权利!
转专业自由,是否真的兑现?
也许有人会疑惑,转专业自由,是否只是一个“画饼”?于是,不少高校开始用数据说话。
据学校官方报道,部分高校的转专业成功率在70%以上,个别高校甚至高达80%-90%。
近年来,江苏大学实行全面开放式转专业政策,所有普通学生在第一、二、三学年末均可申请转专业,各专业接收比例高,大一接收人数可达本专业人数的30%。2024年有1000余人成功转入心仪的专业,转专业成功率接近90%。
广州大学2024年实施全新转专业制度以来,2024级本科生第一轮转专业成功率高达84%,第二轮转专业成功率为82.4%。之所以取得这一成效,是因为学校大幅度放开转专业限制——在第一学期末,所修课程加权成绩排名在本专业前50%的学生,可在当年招生专业组内免试申请转专业(限制性保护专业部分满足);在第二学期期中,非师范专业原则上不设转入限制条件。
中国农业大学作为国内较早实行无门槛申请转专业政策的高校之一(自2011年起实施),近10年转专业成功率近70%,为更多学生提供了追逐自身热爱的专业领域的机会。此外,北京科技大学、南京信息工程大学2025年也官宣:转专业成功率达80%。
当然,几乎没有高校能保证100%成功转专业。这是因为,尽管转出无门槛,但“转入有考核”,转专业并没有想象中那么简单。
尤其是对于有意转入热门专业的学生来说,转专业的难度更大。比如郑州大学计算机科学与技术、软件工程、人工智能3个专业的转入条件为“只接收高考理科选考物理的学生,且平均绩点不低于3.5”。中国人民大学法学院每年的招生名额有限,2025年原则上接收不超过10名转专业的学生。
正如北京师范大学教育学部教授洪成文所言,“转专业要有门槛,但门槛多高才好,需要把握好度。”
专业选择自由,只能靠“转”?
在一批教育学者眼中,转专业不只是少数学生的诉求,更折射出高校人才培养模式中一个深层命题——如何让学生实现自由成才。
而实现这一目标,转专业并非唯一路径。
大学还可探索更多元的育人方式——比如推行更灵活的主辅修制度、开设更多微专业、新增跨学科双学士学位项目等,给学生提供更丰富的资源和选择。
在建校106周年之际,南开大学以“主修精简夯基+辅修交叉促融”为核心,首次将完成辅修专业列为学生毕业的必要条件,构建“文+文”“文+理”“文+工”“文+医”等多元交叉培养路径,进一步扩大学生自主选择权。
2025年,兰州大学聚焦新兴领域与行业刚需,集中推出28门微专业,包括金融科技、人工智能法学、智慧应急管理、艺术疗愈、低空感知与时空智能、光储一体化、新一代通信网络技术等前沿方向,旨在为学生的学业与职业打开一扇全新的大门。
复旦大学则推出54个双学士学位项目,涵盖材料科学与工程、化学、电子科学与技术等30个一级学科专业,其中围绕科学智能推出41个“X+AI”双学士学位项目,如财政学-人工智能、生物医学工程-信息与计算科学(人工智能方向)、高分子材料与工程-信息与计算科学(人工智能方向)等,构筑AI+人才培养基座……
在电影《三傻大闹宝莱坞》中,主人公兰彻有一句经典台词——“知道我为什么第一名吗?因为我喜欢机械,工程学就是我的兴趣所在。”
真正先进的教育,应该是让迷茫的学生逐步抵达自己的“心之所向”,而非简单地用专业匹配学生,更不是将学生塞进一个个固定的专业“格子”里。
当“一考定终身”“一选定未来”的枷锁被卸下,每一个鲜活的灵魂,方能自在舒展、逐光而行。



