考生及家长:
根据黑龙江省人民政府征兵办公室、省教育厅联合下发《关于做好2025年招收定向培养军士工作的通知》(龙征〔2025〕40号)有关要求,结合我省招考工作实际,现将参加体格检查有关事项明确如下:
定向培养军士权威发布渠道为黑龙江省招生考试官方网站(“黑龙江省招生考试信息港”网址http://www.lzk.hl.cn)或“龙招港”微信公众号。
一、参加人员
参加体格检查人员的分数线、人员名单将于7月25日左右在“黑龙江省招生考试信息港”和“龙招港”微信公众号发布。
二、时间地点
男军士体格检查由报考地市级征兵办公室统一组织,女军士由哈尔滨市征兵办公室统一组织,具体计划见附件,届时请报名上线考生按通知要求参加。
三、结果公示
1.报考地市级征兵办公室按照义务兵征集公示办法,将考生政治考核、体格检查数据汇总审核后进行公示;
2.考生可通过黑龙江省招生考试信息港查询个人结果。
四、有关要求
(一)参加体格检查前,考生应保持饮食正常,注意个人健康,从身体、心理等方面做好相关准备,体格检查当天须空腹。体检时,对体检结果有异议的现场提出,离开体检场地后不再组织复议。初检结束后,各市地视情况组织部分人员复检,复检只对血液、尿液等化验类项目进行检查,其他数值类检查项目(如身高、体重、心电图等)和通过药物等人为手段可以控制指标的项目不予复检。
(二)考生及家长务必保持通信顺畅,确保随时随地能与考生或者家长取得直接联系。因个人疏忽、未关注官方发布信息等原因,未按时间节点和有关要求参加体格检查或者复检,视为自动放弃,体检结论作不合格处理。
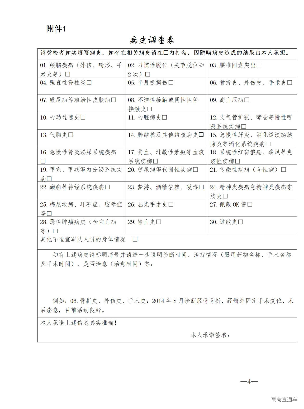
(三)参检人员当天须持本人身份证、准考证和已填写的《病史调查表》(附后)及相关诊断、病历等证明材料,按规定时间和指定地点参加体格检查。
(四)目前,我国定向招收军士工作相关制度和组织程序已经非常成熟,相关信息请关注官方网站(“黑龙江省招生考试信息港”网址http://www.lzk.hl.cn)或“龙招港”微信公众号。广大考生和家长在报名时要慎重行事,认真了解有关政策规定和程序,千万不要轻信他人,防止上当受骗,避免“财学两空”。一旦收到诈骗信息或遇到可疑份子,要及时向公安机关报案,防止受到侵害。
五、各市(地)咨询电话
1.哈尔滨市0451-84616618
2.齐齐哈尔市0452-6474023
3.牡丹江市0453-8121881
4.佳木斯市0454-8362022
5.大庆市0459-6577029
6.鸡西市0467-2564105
7.双鸭山市0469-4273330
8.伊春市0458-3368099
9.七台河市0464-8366122
10.鹤岗市0468-3865027
11.黑河市0456-6569333
12.绥化市0455-8316218
13.大兴安岭地区0457-3479133
附件:
1.病史调查表
2.黑龙江省各市(地)定向培养军士体格检查计划
黑龙江省人民政府征兵办公室
2025年7月16日

