为做好我区2022年高等职业教育分类招生考试报名工作,根据《国务院关于印发国家职业教育改革实施方案的通知》(国发〔2019〕4号)《自治区教育厅关于印发<宁夏回族自治区高等职业教育分类招生考试改革实施方案(修订)>的通知》(宁教学〔2020〕62号)精神,结合我区实际,制定本办法。
一、报名条件
(一)符合下列条件的人员,可以申请报名:
1.遵守中华人民共和国宪法和法律;
2.中等职业学校(职业高中、普通中等专业学校、职业中专班、成人中专班、技工学校)毕业或具有同等学力;
3.身体状况符合相关要求;
4.户籍和学籍具备下列条件之一:
(1)户籍在宁夏且在我区中等职业学校毕业的应往届毕业生;
(2)户籍在宁夏且具有中等职业教育同等学力的社会人员;
(3)户籍不在宁夏而在我区中等职业学校毕业的应往届毕业生。
(二)下列人员不得报名:
1.具有普通高等学历教育资格的高等学校在校生,或已被普通高校录取并保留入学资格的学生;
2.中等职业学校非应届毕业的在校生;
3.在高级中等教育阶段非应届毕业年份以弄虚作假手段报名并违规参加普通高校招生考试(包括全国统考、省级统考和高校单独组织的招生考试)的应届毕业生;
4.因违反国家教育考试规定,被给予暂停参加高考处理且在停考期内的人员;
5.因触犯刑法已被有关部门采取强制措施或正在服刑者。
二、报考类别
高等职业教育分类招生考试报考类别分为中等职业学校应届毕业生报考应用型本科专业类(以下简称中职升应用型本科类)、中等职业学校应往届毕业生报考高职(专科)专业类(以下简称中职升高职(专科)类)。
1.中职升应用型本科类面向就读我区中等职业学校的应届毕业生招生,考生报名时,必须选报一种职业技能测试专业类。
2.中职升高职(专科)类面向就读我区中等职业学校的应往届毕业生、户籍在宁夏且具有中等职业教育同等学力的社会人员招生,考生报名时,可选报一种职业技能测试专业类。
我区中等职业学校的应届毕业生可以兼报中职升应用型本科类和中职升高职(专科)类的招生考试。参加高等职业教育面向中等职业学校毕业生招生考试的考生,不再参加当年普通高等学校全国统一考试的报名、考试和录取。
三、报名办法
(一)报名方式
考生在就读学校或县(市、区)教育考试中心取得考生号(14位)后,登录宁夏教育考试院网站(www.nxjyks.cn)报名。
1.具有宁夏户籍,就读我区中等职业学校的应届毕业生由学籍所在学校组织网上报名,考生号由学校到当地县(市、区)教育考试中心申请;就读区外中等职业学校的应届毕业生,由就读学校提供录取名册、学籍证明和修满规定教育年限的就读证明,本人到户籍所在县(市、区)教育考试中心申请考生号,办理网上报名手续。
2.具有宁夏户籍,就读区内外中等职业学校的往届毕业生,本人到户籍所在县(市、区)教育考试中心申请考生号,办理网上报名手续。
3.不具有宁夏户籍,就读我区中等职业学校的应往届毕业生,由毕业学校出具证明,本人到学校所在县(市、区)教育考试中心申请考生号,办理网上报名手续。
4.除就读我区中等职业学校的应届毕业生外,考生报名时须根据县(市、区)教育考试中心要求,填报相关报考承诺书。
(二)报名流程
第一时段(考生网上报名时间):2021年12月1日至5日,考生网上填报个人信息,逾期不再补报。
第二时段(现场确认、信息采集和网上缴费时间):2021年12月6日至25日。
第三时段(考生报考资格初步审查时间):2021年12月1日至31日。
第四时段(公示、考生报考资格复查时间):2022年1月5日到本年度录取工作结束。
第五时段(考生照顾政策及便利审核时间):2022年2月28日前。
第六时段(体检、综合素质评价时间):2022年4月18日前完成集中体检和审核工作并将体检表、综合素质评价表送宁夏教育考试院信息处扫描。
考生在规定的时间内在网上填报报考信息并提交保存,在网上报名期限内考生可对保存但没有上报的报名信息进行修改,在报名截止时间前考生上报其报名信息。
考生网上填报的报考信息是参加我区高等职业教育面向中等职业学校毕业生招生考试和录取的重要依据,考生报考信息必须由考生本人填报并对其准确性和真实性负全责,任何人不得代其填报。
(三)报名材料
我区高职分类招生考试使用考生身份验证系统,考生信息采集和现场确认信息同步进行。考生须准备以下材料:
1.具有宁夏户籍的考生提供户口簿;不具有宁夏户籍的考生提供毕业学校证明;
2.居民身份证;
3.学历证书或就读学校学籍证明;
4.申请享受录取照顾政策的考生还须持相关原始证明材料及复印件(一式两份);
5.户籍已从山区迁入川区县(市、区)的自治区内政策性移民子女,还需持证明本人身份及搬迁时由迁入县(市、区)扶贫(移民)主管部门根据搬迁移民电子花名册出具的证明原件及复印件(一式两份)。
(四)现场确认及缴费
考生持相关材料,按县(市、区)教育考试中心规定的时间和地点,办理报名信息确认手续。
1.交验有关证件、证明原件及复印件。
2.报考资格初审。
3.采集考生居民身份证信息。如无法正常采集信息,需登记无法采集的原因,上报考试院备案。确保考生身份信息完整准确。
4.进行考生本人电子照片现场采集。
5.考生须现场核对报名信息登记表,无误后签名交报考点,县(市、区)教育考试中心保存备查,并在考生录取后装入考生纸介质档案。
6.现场确认无误后,登录网上报名系统,进行网上缴费。只有在规定时间内缴费成功才表示报名完成,未缴费视作放弃报名。
因考生不按规定时间在网上填报本人报名基本信息,未按县(市、区)教育考试中心规定的时间、地点进行信息现场确认和缴费所造成的一切后果,由考生本人承担。
四、组织实施
高等职业教育分类招生考试报名工作在自治区招生工作委员会的统一领导下,由宁夏教育考试院具体负责组织安排各项工作,各县(市、区)教育考试中心和各报考点,按照普通高考报名工作的分工及职责组织实施。
(一)网上报名准备
宁夏教育考试院负责网上报名系统初始化工作;各县(市、区)教育考试中心负责维护本辖区派出所代码库和中等职业学校代码库工作,设置报考点(学校)管理员账号和权限,生成往届生和社会考生网上报名考生号;报考点(学校)设置班级管理员(班主任)账号和权限,由班级生成具有宁夏户籍的应届生网上报名考生号,并做好宣传工作。
(二)报名资格审查
1.县(市、区)普通高校招生考生报名资格审查工作小组可在考生网上报名和考生信息确认期间审查考生报考资格。除就读我区中等职业学校的应届毕业生外,要求考生填报相关报考承诺书,并对此类考生做出标识。县(市、区)教育考试中心须依据资格审查工作小组的审查结论,组织符合我区报名条件的考生进行身体健康状况检查并核发准考证。对不符合我区报考条件的考生,取消其报考资格。
2.各县(市、区)教育考试中心须认真审核申报享受照顾政策的考生资格,核对考生网上申报的照顾项目并修正照顾项目特征信息,同时以正式文件形式上报享受照顾政策的考生名单以及证明资料的复印件(1份)。
3.考生申报享受照顾政策、残疾考生申请提供考试“合理便利”,均参照普通高考相关规定执行。
五、招生考试方式
1.中等职业学校毕业生报考高等职业教育分类招生考试,实行“文化基础+职业技能”的评价办法。文化基础测试由宁夏教育考试院统一组织实施,测试科目为语文、数学、英语3科,满分300分,测试时间安排在4月16日至17日进行。
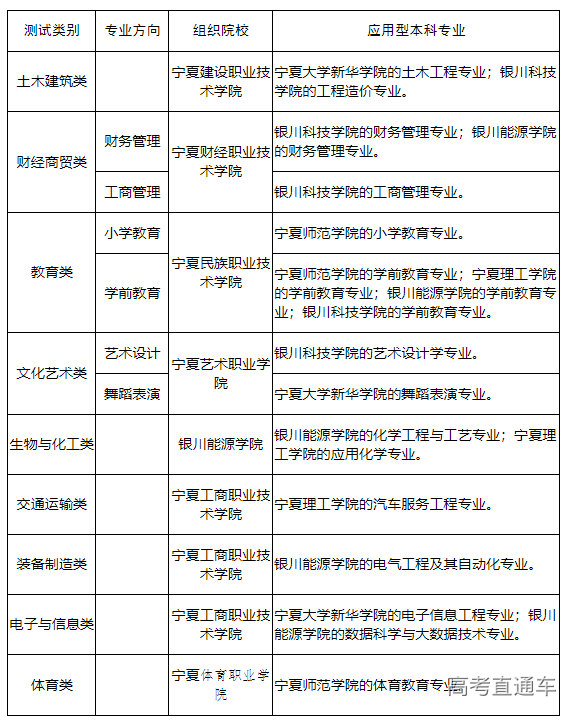
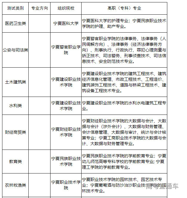
2.职业技能测试委托高职院校负责,测试项目分为农林牧渔、资源环境与安全、能源动力与材料、土木建筑、水利、装备制造、生物与化工、轻工纺织、食品药品与粮食、交通运输、电子与信息、医药卫生、财经商贸、旅游、文化艺术、新闻传播、教育、体育、公安与司法、公共管理与服务、物流、葡萄与葡萄酒22个大类,每大类测试项目满分300分,测试时间安排在3月底前完成。具体技能测试类别、适用专业见下表:
宁夏回族自治区2022年高等职业教育面向中等职业学校毕业生招生考试报名办法
发布时间:2021-11-19阅读次数:6次来源:宁夏教育考试院
为做好我区2022年高等职业教育分类招生考试报名工作,根据《国务院关于印发国家职业教育改革实施方案的通知》(国发〔2019〕4号)《自治区教育厅关于印发<宁夏回族自治区高等职业教育分类招生考试改革实施方案(修订)>的通知》(宁教学〔2020〕62号)精神,结合我区实际,制定本办法。
一、报名条件
(一)符合下列条件的人员,可以申请报名:
1.遵守中华人民共和国宪法和法律;
2.中等职业学校(职业高中、普通中等专业学校、职业中专班、成人中专班、技工学校)毕业或具有同等学力;
3.身体状况符合相关要求;
4.户籍和学籍具备下列条件之一:
(1)户籍在宁夏且在我区中等职业学校毕业的应往届毕业生;
(2)户籍在宁夏且具有中等职业教育同等学力的社会人员;
(3)户籍不在宁夏而在我区中等职业学校毕业的应往届毕业生。
(二)下列人员不得报名:
1.具有普通高等学历教育资格的高等学校在校生,或已被普通高校录取并保留入学资格的学生;
2.中等职业学校非应届毕业的在校生;
3.在高级中等教育阶段非应届毕业年份以弄虚作假手段报名并违规参加普通高校招生考试(包括全国统考、省级统考和高校单独组织的招生考试)的应届毕业生;
4.因违反国家教育考试规定,被给予暂停参加高考处理且在停考期内的人员;
5.因触犯刑法已被有关部门采取强制措施或正在服刑者。
二、报考类别
高等职业教育分类招生考试报考类别分为中等职业学校应届毕业生报考应用型本科专业类(以下简称中职升应用型本科类)、中等职业学校应往届毕业生报考高职(专科)专业类(以下简称中职升高职(专科)类)。
1.中职升应用型本科类面向就读我区中等职业学校的应届毕业生招生,考生报名时,必须选报一种职业技能测试专业类。
2.中职升高职(专科)类面向就读我区中等职业学校的应往届毕业生、户籍在宁夏且具有中等职业教育同等学力的社会人员招生,考生报名时,可选报一种职业技能测试专业类。
我区中等职业学校的应届毕业生可以兼报中职升应用型本科类和中职升高职(专科)类的招生考试。参加高等职业教育面向中等职业学校毕业生招生考试的考生,不再参加当年普通高等学校全国统一考试的报名、考试和录取。
三、报名办法
(一)报名方式
考生在就读学校或县(市、区)教育考试中心取得考生号(14位)后,登录宁夏教育考试院网站(www.nxjyks.cn)报名。
1.具有宁夏户籍,就读我区中等职业学校的应届毕业生由学籍所在学校组织网上报名,考生号由学校到当地县(市、区)教育考试中心申请;就读区外中等职业学校的应届毕业生,由就读学校提供录取名册、学籍证明和修满规定教育年限的就读证明,本人到户籍所在县(市、区)教育考试中心申请考生号,办理网上报名手续。
2.具有宁夏户籍,就读区内外中等职业学校的往届毕业生,本人到户籍所在县(市、区)教育考试中心申请考生号,办理网上报名手续。
3.不具有宁夏户籍,就读我区中等职业学校的应往届毕业生,由毕业学校出具证明,本人到学校所在县(市、区)教育考试中心申请考生号,办理网上报名手续。
4.除就读我区中等职业学校的应届毕业生外,考生报名时须根据县(市、区)教育考试中心要求,填报相关报考承诺书。
(二)报名流程
第一时段(考生网上报名时间):2021年12月1日至5日,考生网上填报个人信息,逾期不再补报。
第二时段(现场确认、信息采集和网上缴费时间):2021年12月6日至25日。
第三时段(考生报考资格初步审查时间):2021年12月1日至31日。
第四时段(公示、考生报考资格复查时间):2022年1月5日到本年度录取工作结束。
第五时段(考生照顾政策及便利审核时间):2022年2月28日前。
第六时段(体检、综合素质评价时间):2022年4月18日前完成集中体检和审核工作并将体检表、综合素质评价表送宁夏教育考试院信息处扫描。
考生在规定的时间内在网上填报报考信息并提交保存,在网上报名期限内考生可对保存但没有上报的报名信息进行修改,在报名截止时间前考生上报其报名信息。
考生网上填报的报考信息是参加我区高等职业教育面向中等职业学校毕业生招生考试和录取的重要依据,考生报考信息必须由考生本人填报并对其准确性和真实性负全责,任何人不得代其填报。
(三)报名材料
我区高职分类招生考试使用考生身份验证系统,考生信息采集和现场确认信息同步进行。考生须准备以下材料:
1.具有宁夏户籍的考生提供户口簿;不具有宁夏户籍的考生提供毕业学校证明;
2.居民身份证;
3.学历证书或就读学校学籍证明;
4.申请享受录取照顾政策的考生还须持相关原始证明材料及复印件(一式两份);
5.户籍已从山区迁入川区县(市、区)的自治区内政策性移民子女,还需持证明本人身份及搬迁时由迁入县(市、区)扶贫(移民)主管部门根据搬迁移民电子花名册出具的证明原件及复印件(一式两份)。
(四)现场确认及缴费
考生持相关材料,按县(市、区)教育考试中心规定的时间和地点,办理报名信息确认手续。
1.交验有关证件、证明原件及复印件。
2.报考资格初审。
3.采集考生居民身份证信息。如无法正常采集信息,需登记无法采集的原因,上报考试院备案。确保考生身份信息完整准确。
4.进行考生本人电子照片现场采集。
5.考生须现场核对报名信息登记表,无误后签名交报考点,县(市、区)教育考试中心保存备查,并在考生录取后装入考生纸介质档案。
6.现场确认无误后,登录网上报名系统,进行网上缴费。只有在规定时间内缴费成功才表示报名完成,未缴费视作放弃报名。
因考生不按规定时间在网上填报本人报名基本信息,未按县(市、区)教育考试中心规定的时间、地点进行信息现场确认和缴费所造成的一切后果,由考生本人承担。
四、组织实施
高等职业教育分类招生考试报名工作在自治区招生工作委员会的统一领导下,由宁夏教育考试院具体负责组织安排各项工作,各县(市、区)教育考试中心和各报考点,按照普通高考报名工作的分工及职责组织实施。
(一)网上报名准备
宁夏教育考试院负责网上报名系统初始化工作;各县(市、区)教育考试中心负责维护本辖区派出所代码库和中等职业学校代码库工作,设置报考点(学校)管理员账号和权限,生成往届生和社会考生网上报名考生号;报考点(学校)设置班级管理员(班主任)账号和权限,由班级生成具有宁夏户籍的应届生网上报名考生号,并做好宣传工作。
(二)报名资格审查
1.县(市、区)普通高校招生考生报名资格审查工作小组可在考生网上报名和考生信息确认期间审查考生报考资格。除就读我区中等职业学校的应届毕业生外,要求考生填报相关报考承诺书,并对此类考生做出标识。县(市、区)教育考试中心须依据资格审查工作小组的审查结论,组织符合我区报名条件的考生进行身体健康状况检查并核发准考证。对不符合我区报考条件的考生,取消其报考资格。
2.各县(市、区)教育考试中心须认真审核申报享受照顾政策的考生资格,核对考生网上申报的照顾项目并修正照顾项目特征信息,同时以正式文件形式上报享受照顾政策的考生名单以及证明资料的复印件(1份)。
3.考生申报享受照顾政策、残疾考生申请提供考试“合理便利”,均参照普通高考相关规定执行。
五、招生考试方式
1.中等职业学校毕业生报考高等职业教育分类招生考试,实行“文化基础+职业技能”的评价办法。文化基础测试由宁夏教育考试院统一组织实施,测试科目为语文、数学、英语3科,满分300分,测试时间安排在4月16日至17日进行。
2.职业技能测试委托高职院校负责,测试项目分为农林牧渔、资源环境与安全、能源动力与材料、土木建筑、水利、装备制造、生物与化工、轻工纺织、食品药品与粮食、交通运输、电子与信息、医药卫生、财经商贸、旅游、文化艺术、新闻传播、教育、体育、公安与司法、公共管理与服务、物流、葡萄与葡萄酒22个大类,每大类测试项目满分300分,测试时间安排在3月底前完成。具体技能测试类别、适用专业见下表:
测试类别
专业方向
组织院校
应用型本科专业
土木建筑类
宁夏建设职业技术学院
宁夏大学新华学院的土木工程专业;银川科技学院的工程造价专业。
财经商贸类
财务管理
宁夏财经职业技术学院
银川科技学院的财务管理专业;银川能源学院的财务管理专业。
工商管理
银川科技学院的工商管理专业。
教育类
小学教育
宁夏民族职业技术学院
宁夏师范学院的小学教育专业。
学前教育
宁夏师范学院的学前教育专业;宁夏理工学院的学前教育专业;银川能源学院的学前教育专业;银川科技学院的学前教育专业。
文化艺术类
艺术设计
宁夏艺术职业学院
银川科技学院的艺术设计学专业。
舞蹈表演
宁夏大学新华学院的舞蹈表演专业。
生物与化工类
银川能源学院
银川能源学院的化学工程与工艺专业;宁夏理工学院的应用化学专业。
交通运输类
宁夏工商职业技术学院
宁夏理工学院的汽车服务工程专业。
装备制造类
宁夏工商职业技术学院
银川能源学院的电气工程及其自动化专业。
电子与信息类
宁夏工商职业技术学院
宁夏大学新华学院的电子信息工程专业;银川能源学院的数据科学与大数据技术专业。
体育类
宁夏体育职业学院
宁夏师范学院的体育教育专业。
测试类别
专业方向
组织院校
高职(专科)专业
医药卫生类
宁夏医科大学
宁夏医科大学的护理专业;宁夏民族职业技术学院的护理、助产专业。
公安与司法类
宁夏警官职业学院
宁夏警官职业学院的法律事务、法律事务(人民调解方向)、法律事务(经济法律事务方向)、刑事执行、行政执行、罪犯心理测量与矫正技术、司法警务、刑事侦查技术、司法信息技术、安全防范技术专业。
土木建筑类
宁夏建设职业技术学院
宁夏建设职业技术学院的建筑工程技术、建筑经济信息化管理、市政工程技术、工程造价、建筑装饰工程技术、道路与桥梁工程技术、建筑设备工程技术专业。
水利类
宁夏建设职业技术学院
宁夏建设职业技术学院的水利水电建筑工程专业。
财经商贸类
宁夏财经职业技术学院
宁夏财经职业技术学院的大数据与会计、大数据与会计(涉外会计)、大数据与财务管理、会计信息管理、大数据与审计、统计与会计核算专业;宁夏工商职业技术学院的大数据与会计、大数据与财务管理专业。
教育类
宁夏民族职业技术学院
宁夏民族职业技术学院的学前教育专业;宁夏幼儿师范高等专科学校的学前教育专业;宁夏理工学院的学前教育专业。
农林牧渔类
宁夏职业技术学院
宁夏职业技术学院的园林技术、园艺技术专业;宁夏葡萄酒与防沙治沙职业技术学院的园林技术专业。
轻工纺织类
宁夏职业技术学院
宁夏职业技术学院的纺织品检验与贸易(针织品方向)专业。
食品药品与粮食类
宁夏职业技术学院
宁夏职业技术学院的食品检验检测技术、食品生物技术、农产品加工与质量检测专业。
物流类
宁夏职业技术学院
宁夏职业技术学院的现代物流管理专业。
文化艺术类
音乐表演
宁夏艺术职业学院
宁夏艺术职业学院的音乐表演专业。
艺术设计
宁夏艺术职业学院的艺术设计专业;宁夏职业技术学院的产品艺术设计专业。
舞蹈表演
宁夏艺术职业学院的舞蹈表演(幼儿艺术方向)专业。
生物与化工类
银川能源学院
银川能源学院的石油化工技术专业;宁夏工商职业技术学院的应用化工技术专业;石嘴山工贸职业技术学院的应用化工技术专业。
能源动力与材料类
银川能源学院
银川能源学院的电力系统自动化技术专业。
旅游类
旅游管理
宁夏工商职业技术学院
宁夏工商职业技术学院的旅游管理专业。
酒店管理
宁夏工商职业技术学院的酒店管理与数字化运营专业;宁夏职业技术学院的葡萄酒文化与营销专业。
餐饮
宁夏工商职业技术学院的烹饪工艺与营养专业;石嘴山工贸职业技术学院的烹饪工艺与营养专业。
交通运输类
宁夏工商职业技术学院
宁夏工商职业技术学院的汽车检测与维修技术专业。
装备制造类
宁夏工商职业技术学院
宁夏工商职业技术学院的数控技术、机械装备制造技术专业;宁夏理工学院的机电一体化技术专业;石嘴山工贸职业技术学院的数控技术、机电一体化技术专业。
电子与信息类
宁夏工商职业技术学院
宁夏工商职业技术学院的计算机网络技术专业。
体育类
宁夏体育职业学院
宁夏体育职业学院的运动训练、社会体育、体育保健与康复、体育教育、体育运营与管理专业。
葡萄与葡萄酒类
宁夏葡萄酒与防沙治沙职业技术学院
宁夏葡萄酒与防沙治沙职业技术学院的酿酒技术专业。
3.凡已参加年度高等职业教育分类招生考试报名拟报考以上院校试点专业的考生,必须选择参加职业技能测试的项目类别,未报名参加职业技能测试类别的考生不能参加职业技能测试和以上院校试点专业的录取。对于没有提出职业技能测试项目类别要求的院校,考生在报考该院校时无职业技能测试项目类别的限制。
4.职业技能测试办法和时间可登录宁夏教育考试院网站查询。
5.中等职业学校毕业生符合《教育部关于积极推进高职院校考试招生制度改革的指导意见》(教学〔2013〕3号)规定的技能拔尖人才申请免试录取入学的,必须履行报名手续,经自治区教育行政部门审核资格,招生院校考核公示,并在宁夏教育考试院网站公示后,可由招生院校免试录取。
六、工作要求
1.县(市、区)教育考试中心须将所有报名考生名单通过多种渠道向社会公示,接受监督。各中等职业学校要以班级为单位,将报考考生名单在学校、班级显著位置张榜公示,应包括考生姓名、性别、民族、学籍号、户籍所在地、应往届、是否符合政策性移民子女考生、拟享受的录取照顾政策等内容。
2.考生网上报名数据除用于工作外,任何人不得私自对外提供考生相关信息,不得利用考生信息非法牟利,违反规定将依法严肃查处。
3.县(市、区)教育考试中心打印数据由客户端子系统自动下载,用加密方式导入系统中,任何人不得打开数据库。
4.管理机构的用户名和密码是登录管理系统的唯一途径,有关人员须妥善保管。县(市、区)教育考试中心要加强用户管理,各级管理机构原则上只建立一个管理员账号和一个操作员账号,用户名须实名注册。考生登录密码须妥善保管,如有考生遗失登录密码可以向其报考点书面申请,由县(市、区)教育考试中心管理人员重置为初始密码,考生下次登录时立即修改。
5.在高考报名户籍、投资、纳税、工作经历、住所、社会保险、学籍、档案、注册登记、照顾项目等环节中徇私舞弊、弄虚作假的考生,一经核实,将分别给予取消报名资格、取消考试资格、取消录取资格、取消已录取的高校学籍等处理。按照相关规定依法追究有关工作人员的责任;触犯法律的,将移交司法部门处理。
七、报名考试费
报名考试费为每生145元。
本办法由宁夏回族自治区招生工作委员会办公室负责解释。



