各市(区)考试招生机构,各有关县(市、区)招生办,各市、县级公安机关,各有关高等学校:
为做好2025年公安院校公安专业在陕招生工作,根据公安部、教育部《公安院校公安专业招生工作办法》(公政治〔2025〕1号)、《关于做好2025年公安院校招生工作的通知》(公政治〔2025〕190号)和教育部《关于做好2025年普通高校招生工作的通知》(教学〔2025〕1号)精神,结合我省实际,现将有关事项通知如下:
一、报考资格条件
报考公安院校公安专业的考生,除参加2025年陕西省普通高校招生考试外,还必须具备下列资格条件:
(一)具有中华人民共和国国籍;
(二)遵守中华人民共和国宪法和法律,拥护中国共产党领导和中国特色社会主义制度;
(三)志愿从事公安工作;
(四)具有良好的政治素质和道德品行;
(五)具有良好的身体条件和心理素质;
(六)年龄为十六周岁以上、二十二周岁以下(2003年9月1日至2009年8月31日期间出生);
(七)高级中等教育学校毕业。
报考西藏警官高等专科学校的考生,除满足上述(一)至(七)项外,民族须为汉族。
二、招生院校
中国人民公安大学、中国人民警察大学、中国刑事警察学院、郑州警察学院、南京警察学院、陕西警察学院和西藏警官高等专科学校等公安院校公安专业。
三、志愿填报
高考成绩达到公安院校公安专业对应录取批次分数线以上并有意愿报考的考生,登录陕西省教育考试院门户网站(网址:https://www.sneea.cn)或陕西招生考试信息网(网址:https://www.sneac.com)填报志愿,本科须于6月25日12∶00至6月27日12∶00在本科提前批次“公安院校公安专业”栏内填报志愿;专科填报在专科提前批次“公安高职(专科)专业”栏内,填报时间在本科批次正式投档后,具体时间根据工作进度在陕西省教育考试院门户网站和陕西招生考试信息网上公布。考生在填报志愿的同时间段,登录陕西省公安厅门户网站(网址:http://gat.shaanxi.gov.cn)“2025年公安院校公安专业考生信息填报及体检预约”填写本人基本信息(或扫描二维码后按要求填写),上传照片必须与政治考察表上照片一致。报考中国人民公安大学、中国人民警察大学、中国刑事警察学院、郑州警察学院、南京警察学院和陕西警察学院公安专业的考生,高考成绩须达到本科最低控制分数线;报考西藏警官高等专科学校的考生,高考成绩须达到高职(专科)最低控制分数线。录取中未完成的招生计划,将在陕西省教育考试院门户网站上公布相关院校专业组及专业缺额情况,符合条件且尚未录取的考生可以上网填报征集志愿。
四、政治考察、体检、体能测评和面试
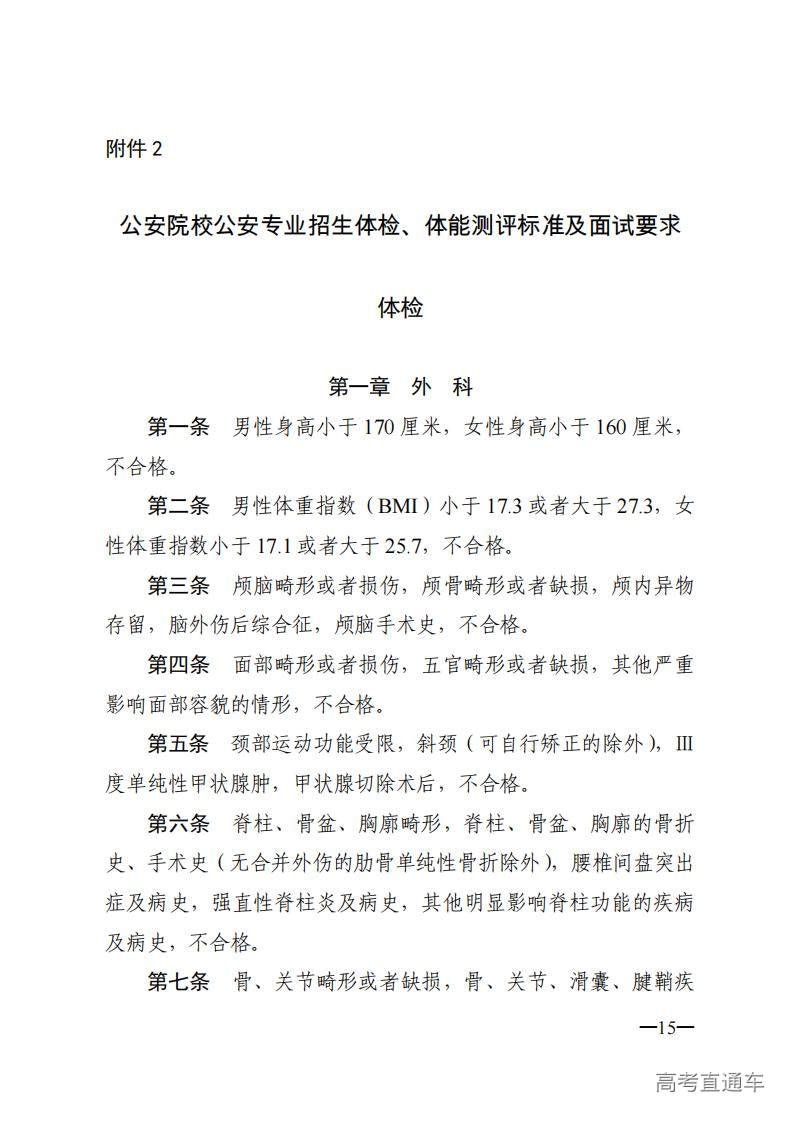
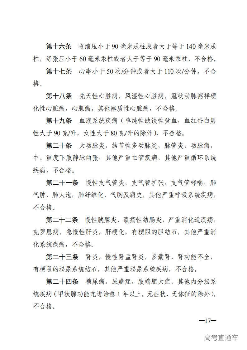
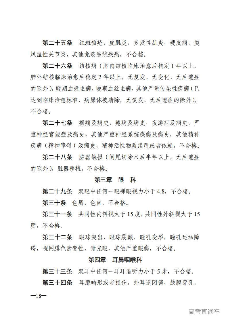
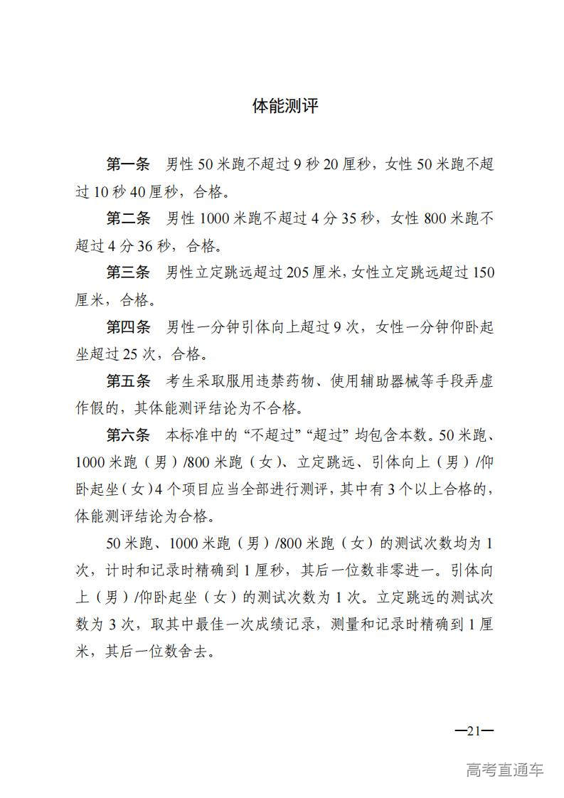
报考公安院校公安专业的考生,必须参加由陕西省公安厅政治部组织实施的政治考察、体检、体能测评和面试。政治考察、体检、体能测评、面试的项目和标准,参照公安部《关于印发公安院校公安专业招生政治考察、面试、体检、体能测评标准与制式表格的通知》要求执行(政治考察制式表格见附件1,体检、体能测评标准和面试有关要求见附件2)。
网上填报志愿结束后,省教育考试院根据考生志愿和高考成绩从高到低的顺序,分别按照各公安院校专业组招生计划数的3倍确定参加体检、体能测评和面试的考生名单,名单将在陕西省教育考试院门户网站上公布。
高考结束后,志愿报考公安院校公安专业的考生,户籍在陕的可以前往户籍所在地派出所开始进行政治考察;户籍非陕但在陕高考报名的可以前往经常居住地派出所开始进行政治考察。报考公安院校公安专业的考生须自行下载《公安院校公安专业招生政治考察表》(以下简称《政治考察表》),用A4纸正反两面打印。考生须如实填报以下信息:个人基本信息及主要经历、严重违规违纪违法犯罪受到处理处分处罚情况、出国(境)情况;家庭成员情况、家庭成员严重违规违纪违法犯罪受到处理处分处罚情况,本人、家庭成员移居国(境)外情况;主要社会关系人员情况、主要社会关系人员严重违规违纪违法犯罪受到处理处分处罚情况;其他需要说明的情况及考生承诺。填写上述信息时,要准确完整、不得涂改。
考生本人填写的内容和考生及家庭成员的具体情形等情况,由户籍所在地或经常居住地派出所通过网上核查、档案审核、实地走访、委托调查等方式,重点核查考生及关联人员是否存在《公务员录用考察办法》《公安机关录用人民警察政治考察工作办法》《公安院校公安专业招生政治考察标准》明确的相关情形。政治考察须有2名以上公安民警组织开展并作出政治考察结论,在《政治考察表》“政治考察组成员(签名)”处,由考察民警及派出所负责同志签字确认,并加盖公章;县级公安机关对派出所的政治考察结论进行审核,在“政治考察实施单位负责同志(签名)”处,由县级公安机关主要负责同志签字确认,并加盖公章;市级公安机关政工部门对考察材料的完整性、准确性、规范性进行核查,在“政治考察结论核查意见”栏内填写核查意见,核查人员及政工部门主要负责同志签字确认,并加盖公章,将政治考察合格考生的《政治考察表》密封交考生本人,考生在参加面试时交给面试主考官。各市、县(区)招办,各市、县级公安机关,要高度重视政治考察工作,不得弄虚作假、不得推诿、不得向考生收取任何费用。
参加体检的考生要提前进行预约。经陕西省教育考试院门户网站公布的报考公安院校公安本科专业考生须于6月28日10∶00至17∶00,登录陕西省公安厅门户网站扫描二维码后按要求预约体检时间;经陕西省教育考试院门户网站公布的报考西藏警官高等专科学校的考生须于志愿填报结束后次日,登录陕西省公安厅门户网站扫描二维码后按要求预约体检时间。预约成功的考生按预约时间,携带居民身份证、户口本、准考证、《政治考察表》、《2025年陕西省普通高等学校招生体检表》(由各县(区)招生办负责提供复印件)及《公安院校公安专业招生考生患病经历申报表》(附件3,由本人如实填写),按流程进行体检、体能测评和面试。体检实行单项淘汰,体检合格的考生方可进入体能测评和面试环节。具体时间及地点安排如下:
报考院校 | 时 间 | 地 点 | |
中国人民公安大学 中国人民警察大学 中国刑事警察学院 郑州警察学院 南京警察学院 陕西警察学院 | 体检 | 体能测评、面试 | 陕西警察学院浐灞校区 (西安市浐灞生态区启源二路199号,从学校南门进入) |
6月29日至7月1日 上午8∶00至11∶00 下午14∶00至17∶00 | 7月2日至7月3日 上午8∶00至11∶00 下午14∶00至17∶00 | ||
西藏警官高等专科学校 | 志愿填报结束后,在预约时间段内开展。 | ||
陕西省公安厅政治部须于7月5日前,将公安院校本科专业的政治考察、体检、体能测评和面试结论均合格的考生名单报送陕西省教育考试院,并移交《2025年陕西省公安院校公安专业招生政治考察、体检、体能测评和面试合格考生登记表》(附件4)和合格考生信息数据库结构(附件5);西藏警官高等专科学校公安专业的合格考生名单,在政治考察、体检、体能测评和面试结束后次日,按照格式要求报送。
五、投档录取
公安院校公安专业招生实行远程网上录取,按照平行志愿模式投档录取。
公安院校公安专业招生必须遵循本校招生章程中公布的录取规则。按照“学校负责、招办监督”的原则进行录取。对高考成绩达到学校投档线,政治考察、体检、体能测评和面试合格的考生,是否录取以及所录取的专业由招生学校决定,遗留问题由招生学校负责解释。陕西省教育考试院向学校投放考生电子档案,并监督学校对国家招生政策、招生计划的执行情况,纠正违反国家招生政策、规定的行为。
六、其他
西藏警官高等专科学校录取的考生,毕业当年参加公安机关面向公安院校公安专业毕业生录用公务员考试,限报西藏地方公安机关招录职位,笔试成绩达到合格分数线且政治考察、体检、体能测评和面试等均合格的,录用为西藏地方公安机关人民警察,在西藏地方公安机关工作年限不少于5年。
七、工作要求
(一)各有关单位要认真执行国家招生政策,由陕西省公安厅政治部联合省教育考试院会同省纪委监委驻公安厅纪检监察组、省公安厅督察审计总队成立招生工作领导小组,加强对公安院校公安专业招生工作的组织实施和全过程监督。
(二)各级招生考试机构、公安机关要切实重视公安院校公安专业招生工作,采取有效措施,加强管理,确保公安院校公安专业招生工作公平、公正。
(三)相关部门要强化信息公开、公示的力度,切实维护考生的合法权益。要加强招生宣传和舆情引导,保证招生工作平稳顺利进行。对于徇私舞弊、弄虚作假,或因工作敷衍、不负责任造成重大影响的,要坚决查处;涉嫌犯罪的,依法移送司法机关处理。
本通知未尽事宜,按公安部、教育部相关文件执行。
附件:1.公安院校公安专业招生政治考察表
2.公安院校公安专业招生体检、体能测评标准及面试要求
3.公安院校公安专业招生考生患病经历申报表
4.2025年陕西省公安院校公安专业招生政治考察、体检、体能测评和面试合格考生登记表
5.2025年陕西省公安院校公安专业招生政治考察、体检、体能测评和面试合格考生信息数据库结构
陕西省招生委员会办公室 陕西省公安厅政治部
2025年6月19日

















