12月26日,广东省教育厅发布《关于2024年教育发展专项(职业教育“扩容、提质、强服务”)资金安排方案的公示》。
根据《广东省省级财政专项资金管理办法(修订)》(粤府〔2023〕34号)等文件要求,现将我省2024年教育发展专项资金(职业教育“扩容、提质、强服务”)60000万元的分配方案及绩效目标(见附件1、2)予以公示。公示期自2023年12月26日至2024年1月1日,共7天。 如对公示内容持有异议,请在公示期内以书面形式反映,反映情况和问题应坚持实事求是原则。以个人名义反映情况的,请提供真实姓名、联系方式和反映事项证明材料等;以单位名义反映情况的,请提供单位真实名称(加盖公章)、联系人、联系方式和反映事项证明材料等。 受理单位:广东省教育厅职业教育与终身教育处,地址:广州市越秀区东风东路723号,邮编:510080,联系电话:020-37629786,传真:020-37627457。 附件: 1.资金安排表 2.绩效目标表 广东省教育厅 2023年12月26日 相关附件: 附件1-1:教育发展专项(职业教育“扩容、提质、强服务”)资金安排表-高职“提水平” 附件1-2:教育发展专项(职业教育“扩容、提质、强服务”)资金安排表-中职“强发展” 附件2-1:绩效目标表(高职“提水平”) 附件2-2:绩效目标表(中职“强发展”)关于2024年教育发展专项
(职业教育“扩容、提质、强服务”)
资金安排方案的公示
所谓的“扩提强”资金,按照官方的定义,是指广东省财政通过一般公共预算安排的教育发展专项资金中,用于扩大优质职业教育资源供给,提升人才培养质量,增强服务经济社会发展能力,推动广东省职业教育“扩容、提质、强服务”的资金。
简单来说,就是通过政策层面支持广东职业教育快速发展,而较为直接的做法,则是给予一定的资金支持,从而支持职业院校发展。
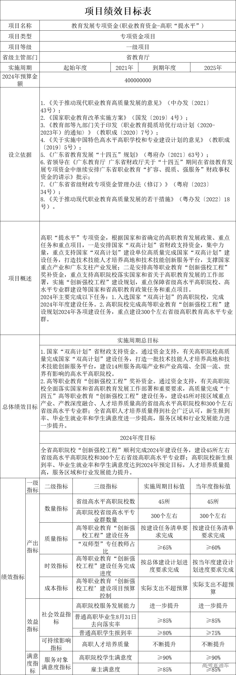
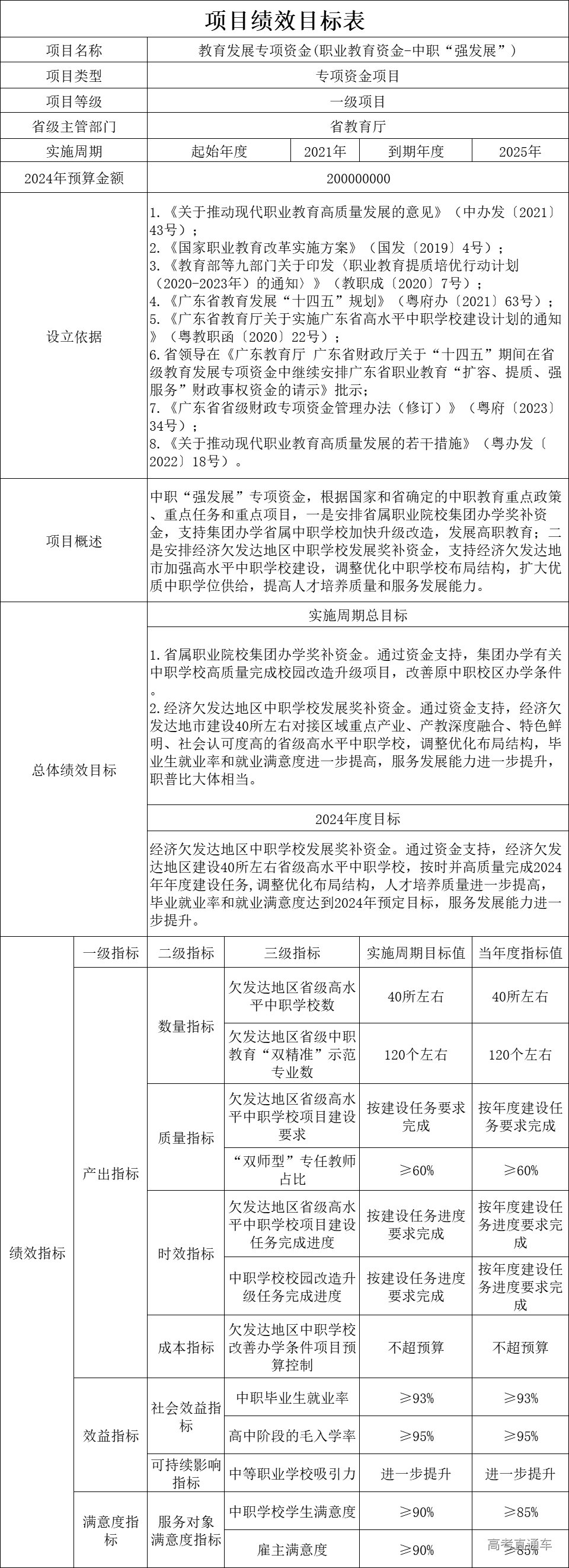
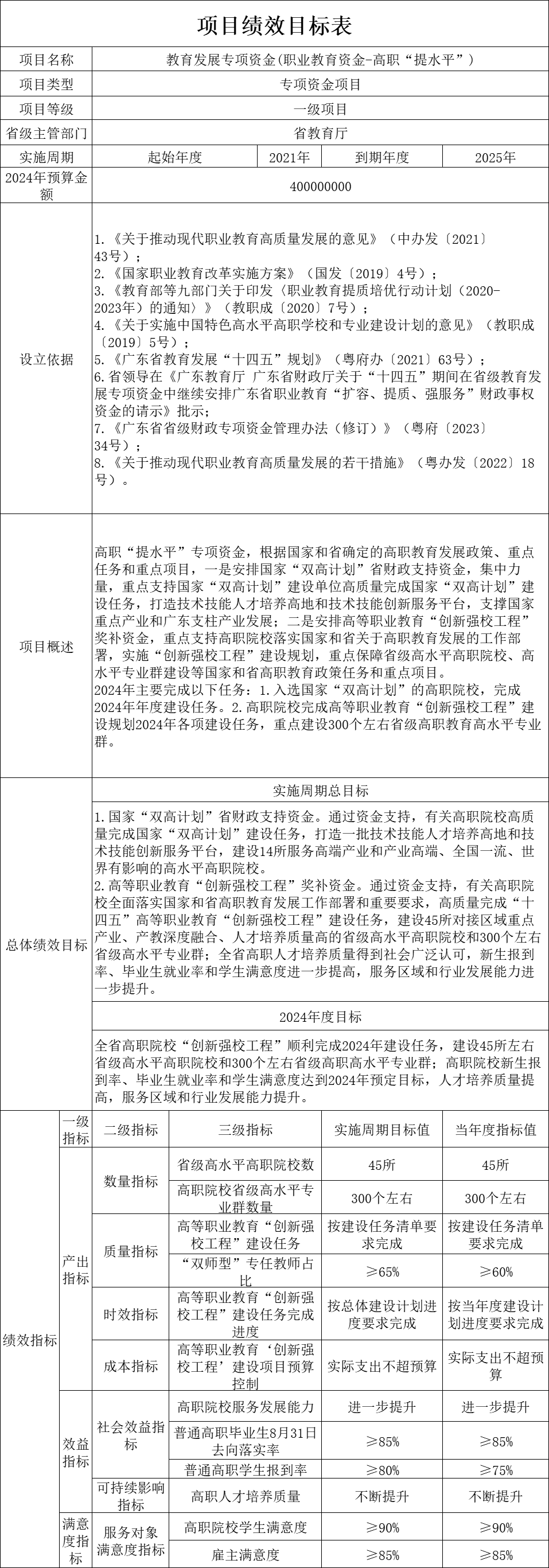
“扩提强”资金使用方向为:中职“强发展”和高职“提水平”,主要用于:
国家“双高计划”省财政支持资金,用于有关学校(不含深圳和央属院校)实施国家“双高计划”项目建设(注:这也是深圳职业技术大学、深圳信息职业技术学院、广州民航职业技术学院等院校不在本次公示名单的原因);
高等职业教育“创新强校工程”奖补资金,主要用于支持公办高职院校(含本科层次职业学校,不含深圳和央属院校)落实国家和省工作部署,实施“创新强校工程”建设规划,重点保障办学条件达标等国家和省高职教育政策任务和重点项目;
经济欠发达地市中职学校发展奖补资金,用于奖补经济欠发达地市改善办学条件,加强高水平中职学校建设;
省属职业院校集团办学奖补资金,用于支持集团办学学校加快原中职校区升级改造和集团办学相关保障项目,确保集团办学工作顺利推进。
“双高计划”指的是中国特色高水平高职学校和专业建设计划。根据此前教育部公布的“双高计划”建设名单来看,全国共197所高职院校入选,其中广东就有14所入选。
那么14所“双高校”近年获得省级专项资金有多少?具体情况如下👇
高等职业教育“创新强校工程”从2013年就开始在广东实施,是广东省推动高校分类、有序、协调、持续发展,促进高校综合办学实力和服务创新发展能力不断跃上新台阶的总抓手,对于评判高职院校的办学质量来说也是一个重要的参考评价。
那么,广东各高职院校近年获得省级专项资金有多少?具体情况如下👇
特别说明:根据广东行政职业学院官网此前发的《关于广东行政职业学院(广东青年职业学院)两校整合的说明》,广东行政职业学院与广东青年职业学院已完成两校整合工作。为方便统计对比,图表中已将两校于2020年、2021年所获资金进行合并处理。








