广西书画等级考试(CCPT)硬笔书法考试大纲(2026版)

2026-04-01 22:00 广西招生考试院 评论

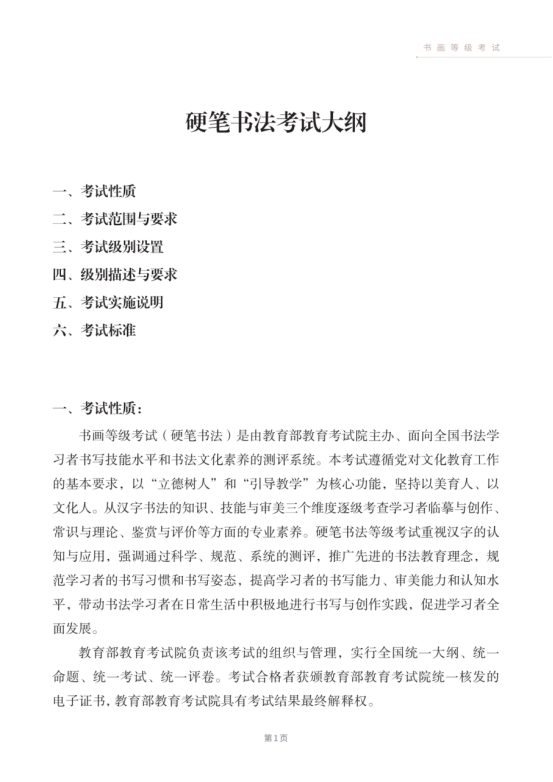
书画等级考试(CCPT)是教育部教育考试院主办、面向全国书画学习者的技能培训与测评系统,考试采取全国统一考试大纲、统一命题、统一评卷方式进行。合格者可获得由教育部教育考试院统一颁发、可在中国教育考试网查询认证的电子证书。


考试在每年5月和11月各举行一次,毛笔书法、硬笔书法、素描、动漫科目全年开考,色彩科目仅在5月开考,国画(花鸟、山水、人物)科目仅在11月开考。新版考试大纲已于2026年3月在中国教育考试网公布。以下为硬笔书法考试大纲的内容:


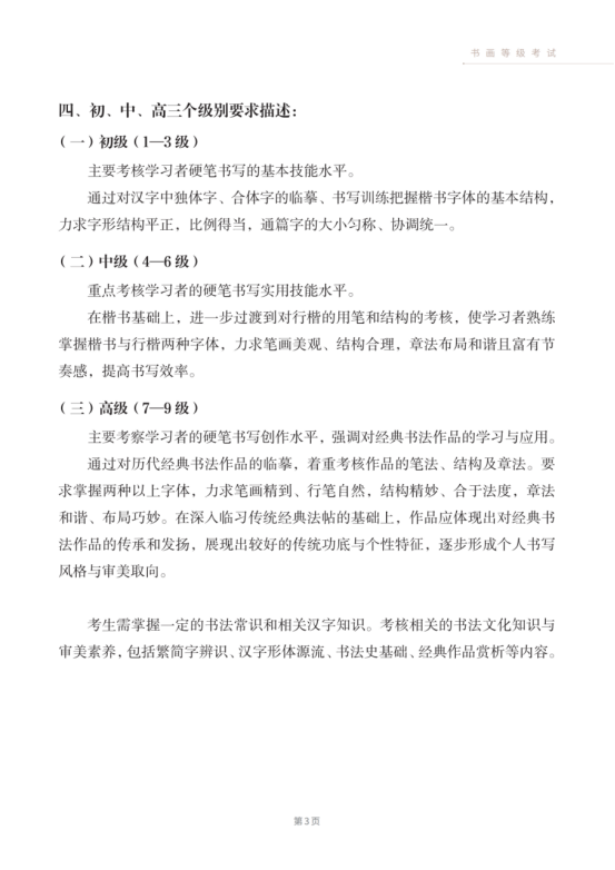
image.png
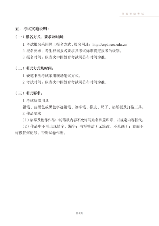
image.png
image.png
image.png
image.png
image.png
image.png
image.png
image.png
image.png
image.png
image.png
image.png
image.png
image.png
image.png
image.png
image.png
image.png
image.png
image.png
image.png
image.png
image.png
image.png
image.png
image.png
image.png
image.png


登录高考直通车APP
查看完整试题答案
好的
查看完整试题
特别声明:
1. 本站注明稿件来源为其他媒体的文/图等稿件均为转载稿,本站转载出于非商业性的教育和科研之目的,并不意味着赞同其观点或证实其内容的真实性。如转载稿涉及版权等问题,请作者在两周内速来电或来函联系,本站根据实际情况会进行下架处理。
2. 任何媒体、网站或个人未经本网协议授权不得转载、链接、转贴或以其他方式复制发表,违者本站将依法追究责任。
举报理由选择
确定
高考直通车官网

哇哦!快加入高考直通车APP,发现更多精彩内容,与学霸一起交流学习吧!