
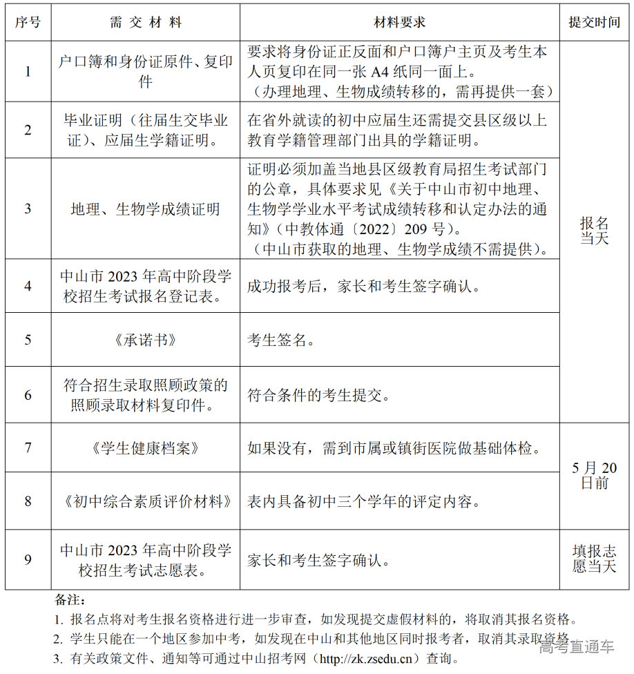
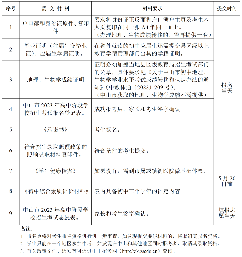
Q1 哪些社会考生可以在中山报名参加中考? 符合以下条件之一的社会考生,可以在我市社会报名点参加中考报名: (一)具有我市户籍在外市就读的初中应届毕业生。 (二)具有我市户籍的往届毕业生。 (三)在我市初中学校毕业,经审核符合本市户籍生待遇政策的往届毕业生。 Q2 哪些人属于符合本市户籍生待遇的考生? 1.中山市紧缺适用人才子女。 2.海外华人华侨的适龄子女、华侨学生。 3.台胞的适龄子女。 Q3 社会考生在哪里进行中考报名? 各镇街教育部门负责本镇街户籍社会考生报名组织工作。在我市初中学校毕业,符合“本市户籍生待遇照顾政策”的非中山市户籍社会考生报名点设在中山市第一中学。各镇街报名点地址及联系方式如下: (点击图片放大查看) Q4 社会考生中考报名的时间是什么时候? 2023年3月1-6日,具体时间由各镇街教育部门统筹安排。考生和家长可以拨打各镇街报名点咨询电话提前咨询。 Q5 社会生报名需要准备哪些资料? (点击图片放大查看) Q6 报名必须考生本人到场吗? 是的,必须考生本人亲自到场进行报名。 Q7 报名成功后,都需要参加哪些考试? 考生报名成功后,须按通知要求在中山市参加中考体育统一考试、中考英语听说考试、物理实验操作考试、化学实验操作考试、初中学业水平考试,考生在外省市取得的初中地理、生物学考试成绩可通过办理成绩转移转入我市,也可在报名时选择报名并于规定时间参加初中地生学考。 Q8 我是前两年初三毕业的学生,属于中山市户籍,可以参加中考吗? 如考生已有高中学籍,则不能参加我市中考;如考生没有高中学籍,可以社会生的身份报名参加中考。 Q9 我是前两年初三毕业的学生,属于外省(市)户籍,可以参加中山的中考吗? 外省(市)户籍往届生,如不符合我市“本市户籍生待遇照顾政策的”,不能在我市报名参加中考。 Q10 在外市就读的本市户籍初三应届毕业生(符合报名条件要求),如想回到中山参加中考,那地理、生物学学业水平考试(会考)成绩如何处理?是否要回中山考体育? 考生在外市初中阶段学校读书期间参加由市级以上教育部门组织的初中地理、生物学学业水平考试并取得成绩的,可申请办理成绩转移手续,并按相应流程进行认定。地理、生物学成绩转移按照中山市教育和体育局《关于中山市初中地理、生物学学业水平考试成绩转移和认定办法的通知》(中教体通〔2022〕209号)文件要求执行。考生在中山参加中考的,必须于中考当年参加我市中考体育考试。中考体育考试由考生报名所在考区统一组织。 Q11 考生户籍属于由外省(市)迁入中山的,在中山中考报名对迁入时长是否有要求? 考生报名时需为中山户籍。

