近日,有同学在考试院官网留意咨询今年专插本何时公布成绩及志愿填报时间!
广东省教育厅答复:参照往年安排,普通高等学校专升本招生考试(下称普通专升本)将于5月初公布考生成绩,具体请留意考试院官网和官微最新公告

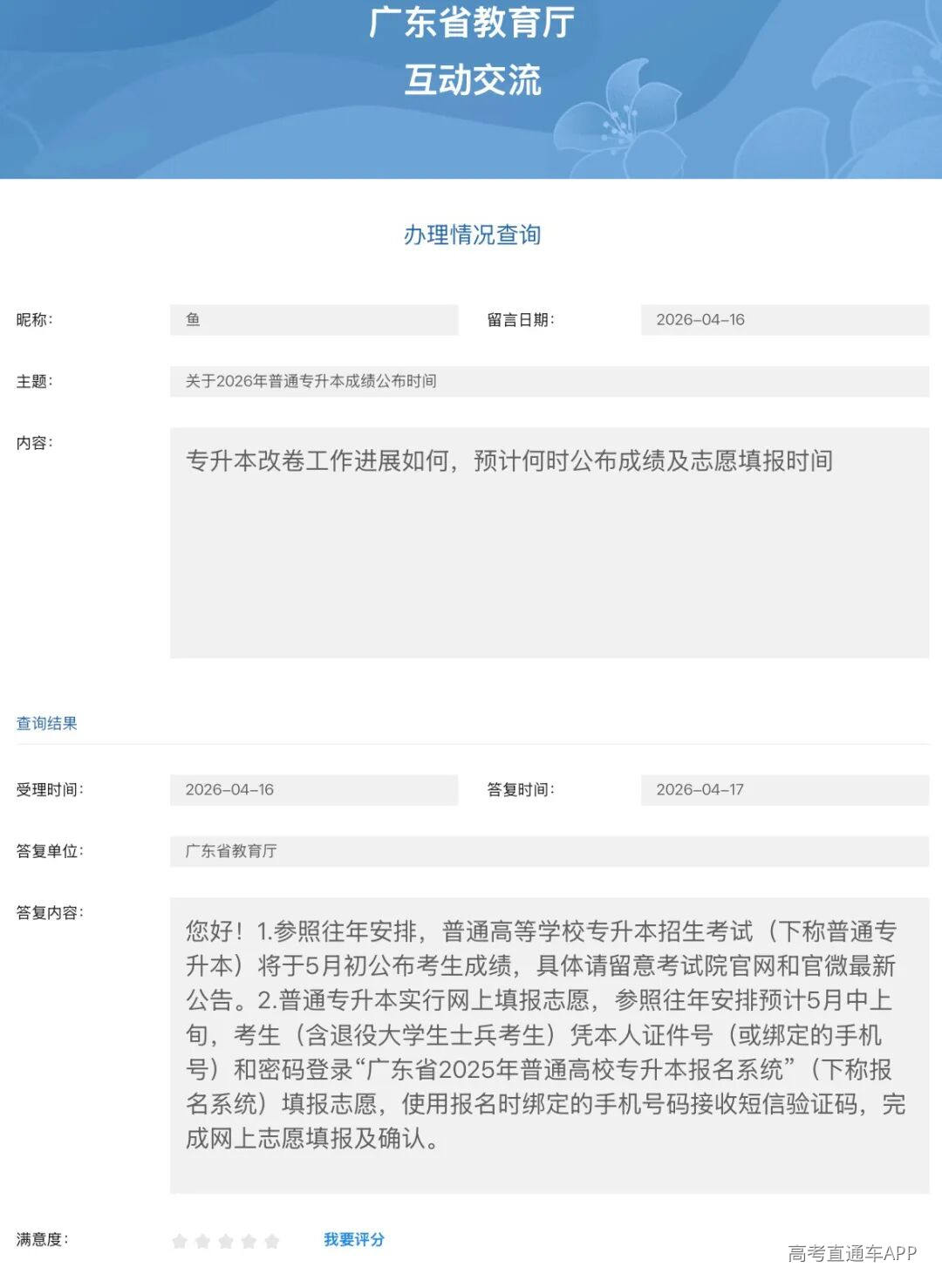
下图是往年成绩公布的时间汇总:

近日,有同学在考试院官网留意咨询今年专插本何时公布成绩及志愿填报时间!
广东省教育厅答复:参照往年安排,普通高等学校专升本招生考试(下称普通专升本)将于5月初公布考生成绩,具体请留意考试院官网和官微最新公告
下图是往年成绩公布的时间汇总:
哇哦!快加入高考直通车APP,发现更多精彩内容,与学霸一起交流学习吧!